Как устроен ШИМ контроллер
В стабилизированных и регулируемых источниках питания напряжение на выходе поддерживается методом широтно-импульсной модуляции (ШИМ). Суть метода в том, что первичная обмотка питается импульсами неизменной амплитуды и частоты. Для регулировки напряжения в зависимости от нагрузки или выбранного уровня изменяется ширина импульса. Трансформированные во вторичную обмотку импульсы затем выпрямляются и усредняются на выходном конденсаторе фильтра. Чем больше ширина импульса, тем выше усредненное напряжение. Если в результате увеличения тока нагрузки напряжение на выходе просело, ШИМ-контроллер сравнивает выходное напряжение с заданным и дает команду увеличить ширину импульсов. Если напряжение увеличилось, ширина импульсов уменьшается. Среднее напряжение также уменьшается.
Принцип регулирования выходного напряжения методом широтно-импульсной модуляции.
Культовой микросхемой для построения импульсных источников считается TL494. На ее примере можно разобрать принцип действия шим контроллера блока питания.
Распиновка TL494.
Назначение выводов микросхемы указано в таблице.
| Назначение | Обозначение | Номер вывода | Номер вывода | Обозначение | Назначение |
|---|---|---|---|---|---|
| Прямой вход усилителя ошибки 1 | IN1 | 1 | 16 | IN2 | Прямой вход усилителя ошибки 1 |
| Инверсный вход усилителя ошибки 1 | IN1 | 2 | 15 | IN2 | Инверсный вход усилителя ошибки 1 |
| Выход обратной связи | FB | 3 | 14 | Vref | Выход опорного напряжения |
| Управление временем задержки | DTC | 4 | 13 | ОТС | Выбор режима работы |
| Частотозадающий конденсатор | C | 5 | 12 | VCC | Напряжение питания |
| Частотозадающий резистор | R | 6 | 11 | С2 | Коллектор 2-го транзистора |
| Общий провод | GND | 7 | 10 | E1 | Эмиттер 1-го транзистора |
| Коллектор 1-го транзистора | C1 | 8 | 9 | E2 | Эмиттер 2 -го транзистора |
На выводы 7 и 12 подается напряжение питания +7..40 вольт. На выходе микросхемы установлены два транзистора, которые можно использовать для управления внешними ключами. Коллекторы (выводы 8 и 11) и эмиттеры (10 и 9) выходных транзисторов никуда не подключены. Их можно включать по схеме с открытым коллектором или с открытым эмиттером. Микросхема оптимизирована для управления ключами на биполярных транзисторах, но с использованием немного усложненных схемотехнических решений можно переключать и полевые транзисторы.
Структурная схема TL494.
Частоту генератора задают элементы, подключаемые к выводам 5 и 6. Напряжением на выводе 4 ограничивают ширину выходного импульса. Это необходимо для исключения «перехлеста» открытия транзисторов чтобы избежать ситуации, когда оба ключа оказываются открыты. Через этот вывод также можно организовать мягкий пуск БП. Вывод 13 служит для перевода микросхемы в однотактный режим. Если его подключить к общему проводу, импульсы на выводах обоих ключей станут одинаковыми. На выводе 14 постоянно присутствует образцовое напряжение, равное +5 вольтам. Оно может быть использовано в любых схемотехнических целях.
Выводы 1 и 2 служат прямым и инверсным выводами усилителя ошибки. Если напряжение на выводе 1 превышает напряжение на 2 ноге, то ширина выходных импульсов будет уменьшаться пропорционально разнице на этих выводах. Если напряжение на 2 выводе выше, чем на 1, то на выходе импульсы будут отсутствовать. Также работает второй усилитель ошибки (выводы 16 и 15). Выходы обоих усилителей соединены по схеме ИЛИ и подключены к ноге 3. Первый усилитель обычно используют для регулирования напряжения, второй – для регулирования тока.
Схема ИИП на TL494.
В качестве примера можно рассмотреть схему лабораторного источника на данной микросхеме. Здесь применены практически все технические решения, описанные выше. Регулируемая обратная связь, выполненная на операционных усилителях OP1..OP4, позволяет настраивать уровень выходного напряжения и ограничивать ток. Для создания импульсного напряжения используется полумостовой инвертор на биполярных транзисторах, подключенных к микросхеме посредством драйвера.
Для наглядности рекомендуем серию тематических видеороликов.
Также при создании ИИП применяются и другие микросхемы-регуляторы ШИМ. Они могут отличаться от TL494 по функционалу и назначению выводов, но в них используются те же принципы. Разобраться в их работе не составит труда.
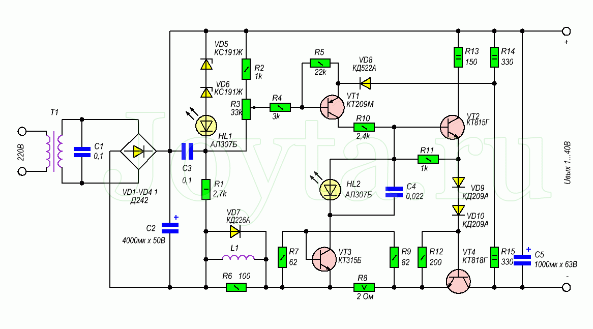
Работа защиты самодельного блока питания
В результате случайного замыкания выходных выводов самодельного лабораторного блока питания или при нагрузки превышающий допустимый предел, повышается падение напряжения на мощном резисторе R8. В результате чего VT3 открывается и тем самым замыкает базовую цепь транзистора VT2, лимитируя Iнагр. на выходе БП. Визуальным сигналом о перегрузки по току в цепи служит светодиод HL2.
В случае короткого замыкания в лабораторном блоке питания, активация режима ограничения протекающего тока происходит не сразу
Установленный в схему дроссель L1 мешает стремительному увеличению тока через VT4, а диод VD7 понижает скачок напряжения при неосторожном выключении нагрузки от блока питания

Стенд для пайки со светодиодной подсветкой
Материал: АБС + металл + акриловые линзы. Светодиодная подсветка…
Подробнее
Если есть необходимость в регулировании Iнагр., то можно в разрыв между сопротивлениями R7 и R9 включить переменный резистор номиналом 250 Ом, причем движок его нужно подключить к базе VT3. Таким образом, в данном самодельном лабораторном блоке будет возможно регулировать Iнагр. от 400 мА до 1,9 А.
Как сделать блок питания?
У начинающего радиолюбителя когда-нибудь возникнет вопрос: как сделать простой блок питания самостоятельно в домашних условиях.
Перво-наперво необходимо определить, какой именно блок питания нужен и для каких точно целей. Блоки питания могут использоваться в разных сферах многими домашними мастерами.
Для того, чтобы сделать самостоятельно блок питания, необходимо разобраться с тем, как он устроен и как работает. Это поможет в дальнейшем осуществлять небольшой ремонт устройства при необходимости.
Определяем, какой именно блок нужен – регулируемый либо нет. Заранее, перед выполнением работ, необходимо найти все инструкции и схемы блоков питания, которые помогут сделать нужный вам прибор.
Регулируемый – это прибор, у которого можно изменить выходное напряжение (допускается изменение в пределах от 3 до 12 вольт). Например, если мы хотим получить 7 или 10 вольт – нам нужно будет всего лишь повернуть ручку регулятора.
Нерегулируемый прибор – имеет фиксированное выходное напряжение, которое нельзя изменить. К примеру, блок питания «Электроника» Д2-27 нельзя регулировать, и он выдает на выходе всегда 12 вольт.
Самые интересные для радиолюбителей являются регулируемые блоки питания. Они позволяют запитать достаточно много устройств (самодельных либо промышленных), которым понадобится разное напряжение питания.
Фото самодельного блока питания можно найти в журналах для радиолюбителей либо в интернете.
Общее описание

Слово «лабораторные» применяется неспроста, так как их главное предназначение – помогать в лабораториях. Они «живут» там постоянно и даже не транспортируются для проведения ремонта в посторонних помещениях. Специалисты не рекомендуют использовать устройство на открытом воздухе или в автомобиле. Лабораторные также подразумевают корректировку параметров и точную установку показателей.
Продукция российского производства имеет сертификаты соответствия, проходит регулярные поверки, что приводит к удорожанию ее использования. Данные БП могут допустить незначительную погрешность, отличаются надежностью и эффективностью работы, а также длительным сроком эксплуатации.
Работа защиты самодельного блока питания
В результате случайного замыкания выходных выводов самодельного лабораторного блока питания или при нагрузки превышающий допустимый предел, повышается падение напряжения на мощном резисторе R8. В результате чего VT3 открывается и тем самым замыкает базовую цепь транзистора VT2, лимитируя Iнагр. на выходе БП. Визуальным сигналом о перегрузки по току в цепи служит светодиод HL2.
В случае короткого замыкания в лабораторном блоке питания, активация режима ограничения протекающего тока происходит не сразу
Установленный в схему дроссель L1 мешает стремительному увеличению тока через VT4, а диод VD7 понижает скачок напряжения при неосторожном выключении нагрузки от блока питания

Профессиональный цифровой осциллограф
Количество каналов: 1, размер экрана: 2,4 дюйма, разрешен…
Подробнее
Если есть необходимость в регулировании Iнагр., то можно в разрыв между сопротивлениями R7 и R9 включить переменный резистор номиналом 250 Ом, причем движок его нужно подключить к базе VT3. Таким образом, в данном самодельном лабораторном блоке будет возможно регулировать Iнагр. от 400 мА до 1,9 А.
Структурная и принципиальная схема основных частей блока
Обобщенная структурная схема импульсного БП.
На входе блока питания устанавливается сетевой фильтр. Принципиально на работу самодельного или промышленного импульсного блока питания он не влияет – все будет функционировать без него. Но отказываться от схемы фильтрации нельзя – из-за крайне нелинейной формы потребляемого тока импульсные источники интенсивно «сыплют» помехами в бытовую сеть 220 вольт. По этой причине работающие от этой же сети устройства на микропроцессорах и микроконтроллерах – от электронных часов до компьютеров – будут работать со сбоями.
Схема сетевого фильтра.
Назначение входного устройства — защита от двух видов помех:
- синфазной (несимметричной) – возникает между любым проводом и землей (корпусом) БП;
- дифференциальной (симметричной) – между проводами (полюсами) питания.
Фильтр, как и весь блок питания, на входе защищен предохранителем F (плавким или самовосстанавливающимся). После предохранителя стоит варистор – резистор, сопротивление которого зависит от приложенного напряжения. Пока входное напряжение в норме, сопротивление варистора велико и он не оказывает никакого действия на работу схемы. Если напряжение повышается, сопротивление варистора резко просаживается, что вызывает увеличение тока и сгорание предохранителя.
Конденсаторы Cx блокируют дифференциальные помехи на входе и выходе фильтра в диапазоне до 30 МГц. На частоте 50 Гц их сопротивление велико, поэтому влияния на сетевое напряжение они не оказывают. Их емкость может быть выбрана от 10 до 330 нФ. Резистор Rd устанавливается для безопасности – через него разряжаются конденсаторы после отключения питания.
Синфазные помехи подавляет фильтр на Cy и L. Их значения для частоты среза f связаны формулой Томпсона:
f=1/(2*π*√L*C), где:
- f – частота среза в кГц (берется частота преобразования импульсника);
- L – индуктивность дросселя, мкГн;
- С – емкость Cy, мкФ.
Синфазный дроссель наматывается на ферритовом кольце. Обмотки одинаковые, мотаются на противоположных сторонах.
Конструктив синфазного дросселя.
После фильтра сетевое напряжение выпрямляется. В большинстве случаев используется стандартный двухполупериодный мостовой выпрямитель.
Схемы блоков питания
Напряжение лабораторного БП располагается в интервале от 0 до 35 вольт. Для этой цели подходят схемы, по которым можно собрать следующие БП:
- однополярный;
- двуполярный;
- лабораторный импульсный.
Конструкции подобных устройств обычно собраны либо на обычных трансформаторах напряжения (ТН), либо на импульсных трансформаторах (ИТ).
Внимание! Отличие ИТ от ТН в том, что на обмотки ТН подается синусоидальное переменное напряжение, а на обмотки ИТ приходят однополярные импульсы. Схема включения обоих абсолютно идентична
Импульсный трансформатор
Простой лабораторный
Однополярный БП с возможностью регулировать выходное напряжение можно собрать по схеме, в которую входят:
- понижающий трансформатор Tr ( 220/12…30 В);
- диодный мост Dr для выпрямления пониженного переменного напряжения;
- электролитический конденсатор С1 (4700 мкФ*50В) для сглаживания пульсации переменной составляющей;
- потенциометр для регулировки выходного напряжения Р1 5 кОм;
- сопротивления R1, R2, R3 номиналом 1кОм, 5,1 кОм и 10 кОм, соответственно;
- два транзистора: Т1 КТ815 и Т2 КТ805, которые желательно установить на теплоотводы;
- для контроля напряжения на выходе устанавливают цифровой вольтамперметр, с интервалом измерений от 1,5 до 30 В.
В коллекторную цепь транзистора Т2 включены: С2 10 мкф * 50 В и диод Д1.
Схема простого БП
К сведению. Диод устанавливают для защиты С2 от переполюсовки при подключении к аккумуляторам для подзарядки. Если такая процедура не предусмотрена, можно заменить его перемычкой. Все диоды должны выдерживать ток не менее 3 А.
Печатная плата простого БП
Двухполярный источник питания
Для питания усилителей низкой частоты (УНЧ), имеющих два “плеча” усиления возникает необходимость в применении двухполярного БП.
Важно! Если монтировать лабораторный БП, стоит остановить внимание именно на аналогичной схеме. Источник питания должен поддерживать любые форматы выдаваемого постоянного напряжения
Двухполярный ИП на транзисторах
Для такой схемы допустимо применять трансформатор с двумя обмотками на 28 В и одной на 12 В. Первые две – для усилителя, третья – для питания охлаждающего вентилятора. Если таковой не окажется, то достаточно двух обмоток равного напряжения.
Для регулировки выходного тока применены наборы резисторов R6-R9, подключаемые с помощью сдвоенного галетного переключателя (5 положений). Резисторы подбирают такой мощности, чтобы они выдерживали ток более 3 А.
Переменный резистор R нужно брать сдвоенный номиналом 4.7 Ом. Так проще осуществлять регулировку по обоим плечам. Стабилитроны VD1 Д814 соединены последовательно для получения 28 В (14+14).
Для диодного моста можно взять диоды подходящей мощности, рассчитанные на ток до 8 А. Допустимо устанавливать диодную сборку типа KBU 808 или аналогичную. Транзисторы КТ818 и КТ819 необходимо установить на радиаторы.
Подбираемые транзисторы должны иметь коэффициент усиления от 90 до 340. БП после сборки не требует специальной наладки.
Лабораторный импульсный бп
Отличительной чертой ИПБ является рабочая частота, которая в сто раз выше частоты сети. Это дает возможность получить большее напряжение при меньшем количестве витков обмотки.
Информация. Чтобы получить 12 В на выходе ИПБ с током 1 А для сетевого трансформатора достаточно 5 витков при сечении провода 0,6-0,7 мм.
Простой полярный ИП можно собрать, используя импульсные трансформаторы от компьютерного БП.
Лабораторный блок питания своими руками можно собрать по схеме приведенной ниже.
Схема импульсного блока питания
Данный источник питания собран на микросхеме TL494.
Важно! Для управления Т3 и Т4 используется схема, в которую входит управляющий Тr2. Это связано с тем, что встроенные ключевые элементы микросхемы не имеют достаточной мощности
Трансформатор Тr1 (управляющий) берут от компьютерного БП, он «раскачивается» при помощи транзисторов Т1 и Т2.
Особенности сборки схемы:
- для минимизации потерь при выпрямлении используют диоды Шоттки;
- ESR электролитов в фильтрах на выходе должен быть как можно ниже;
- дроссель L6 от старых БП применяют без изменения обмоток;
- дроссель L5 перематывают, намотав на ферритовое кольцо медный провод диаметром 1,5 мм, набрав 50 витков;
- Т3, Т4 и D15 крепят на радиаторы, предварительно отформатировав выводы;
- для питания микросхемы, управления током и напряжением применяют отдельную схему на Tr3 BV EI 382 1189.
Вторичная обмотка выдает 12 В, которые выпрямляются и сглаживаются при помощи конденсатора. Микросхема линейного стабилизатора 7805 стабилизирует его до 5 В для питания схемы индикации.
Внимание! Допустимо использовать в этом БП любую схему вольтамперметра. В таком случае микросхема для стабилизации 5 В не понадобится
Схемы стабилизаторов и регуляторов тока
Всем известно, что светодиодным лампочкам необходимо питание двенадцать вольт. В сети авто это значение может доходить до 15 В. Светодиодные элементы очень чувствительны, на них такие скачки отражаются отрицательно. Светодиодные лампы могут перегореть либо некачественно светить (мигать, терять яркость и т.д.).
Чтобы светодиоды служили дольше, в электросеть автомобиля включаются драйвера (резисторы). При нестабильности в сети устанавливаются устройства, которые поддерживают постоянное значение. Существует несколько простых микросхем, по которым можно сделать стабилизатор напряжения своими руками. Все компоненты, входящие в цепь, можно приобрести в специализированных магазинах. Обладая начальными знаниями по электротехнике сделать приборы будет несложно.
На КРЕНке
Для того, чтобы сконструировать простейший стабилизатор напряжения 12 вольт своими руками, понадобится микросхема с потреблением 12 В. В этом случае подойдет регулируемый стабилизатор напряжения 12 В LM317. Он может функционировать в электросети, где входной параметр составляет до 40 В. Чтобы прибор стабильно работал, необходимого обеспечивать охлаждение.
Крены для микросхем
Стабилизатор тока на LM317требует для работы небольшой ток до 8 мА, и данное значение обычно остается неизменным, даже при большом токе, протекающем через крен LM317, или при изменении входного значения. Это реализуется с помощью компоненты R3.
Можно применять элемент R2, но пределы при этом будут небольшими. При неизменном сопротивлении LM317 ток, идущий через прибор, будет также стабильным (автор видео — Создано в Гараже).
Входное значение для кренки LM317 может составлять до 8 мА и выше. Пользуясь этой микросхемой, можно придумать стабилизатор тока для ДХО. Это устройство может выступать нагрузкой в бортовой сети или источником электричества при подзарядке аккумуляторной батареи. Сделать простой стабилизатор напряжения LM317 не составляет труда.
На двух транзисторах
На сегодняшний момент пользуются популярностью стабилизирующие устройства для бортовой сети машины на 12 В, разработанные с использованием двух транзисторов. Данную микросхему используют как стабилизатор напряжения для ДХО.
Резистор R2 является токораздающим элементом. При возрастании тока в сети увеличивается напряжение. Если оно достигает значения от 0,5 до 0,6 В, открывается элемент VT1. Открытие компонента VT1 закрывает элемент VT2. В итоге, ток, проходящий через VT2, начинает снижаться. Можно вместе с VT2 применять полевой транзистор Мосфет.
Элемент VD1 включается в цепь, когда значения находится в пределах от 8 до 15 В и настолько велики, что транзистор может выйти из строя. При мощном транзисторе допустимы показания в бортовой сети около 20 В. Не стоит забывать о том, что транзистор Мосфет откроется, если показания на затворе будут 2 В.
На операционном усилителе (на ОУ)
Стабилизатор напряжения для светодиодов на основе ОУ собирается при необходимости создания устройства, которое будет работать в расширенном диапазоне. В рассматриваемом случае в качестве элемента, который будет задавать выпрямляемый ток, является R7. С помощью операционного усилителя DA2.2 можно увеличить уровень напряжения в токозадающем компоненте. Задачей компонента DA 2.1 является контроль опорного напряжения.
При создании схемы следует учесть, что она рассчитана на 3А, поэтому необходим больший ток, который должен поступать на разъем ХР2. Кроме того, следует обеспечивать работоспособность всех составляющих данного устройства.
Сделанный стабилизирующий прибор для автомобиля должен иметь генератор, роль которого выполняет REF198. Чтобы правильно настроить прибор, ползунок резистора R1 нужно установить в верхнее положение, а резистором R3 задавать необходимое значение выпрямленного тока 3А. Для погашения возможных возбуждений, используются элементы R,2 R4 и C2.
На микросхеме импульсного стабилизатора
Если выпрямитель для автомобиля должен обеспечивать высокий КПД в сети, целесообразно использовать импульсные компоненты, создавая импульсный стабилизатор напряжения. Популярной является схема МАХ771.
Схема выпрямителя с импульсным выпрямителем
Импульсный стабилизатор тока характеризуется выходной мощностью 15 Вт. Элементы R1 и R2 делят показатели схемы на выходе. Если делимое напряжение превышает по показателям опорное, выпрямитель автоматически уменьшает выходное значение. В противном случае устройство будет увеличивать выходной параметр.
Сборка данного устройства целесообразна, если уровень превышает 16 В. Компоненты R3 являются токовыми. Для устранения высокого падения нагрузки на данном резисторе в схему следует включить ОУ.
БП своими руками
Создание ИБП из энергосберегающих ламп включает в себя подготовительный этап и процесс преобразования
Все действия важно выполнять с соблюдением техники безопасности при работе с электроприборами
Подготовка инструментов и материалов
Схема стандартной энергосберегающей лампы представлена на рисунке ниже. Красные элементы нужны для запуска лампы и при сборке блока питания не потребуются.
Схема энергосберегающей лампы
Схема напоминает импульсный блок питания. Различия касаются только встроенного дросселя. Его необходимо заменить на трансформатор одним из методов:
- намотка на существующий дроссель вторичной обмотки с соответствующими параметрами;
- полное удаление дросселя и установка на его место подходящего по эксплуатационным показателям трансформатора из другого электроприбора.
При разработке энергосберегающей лампы изготовители особенное внимание уделяют компактности прибора. Все элементы подбираются так, чтобы не занимать много места
По этой причине о запасе мощности речи не идет. Желательно создавать блок питания в пределах изначальной мощности осветительного прибора. Это гарантирует долговечность схемы и убережет от перегрева.
Схема переделки ЭПРА в ИБП
Переделка ЭПРА в блок питания содержит:
- Создание гальванической развязки для безопасности схемы.
- Понижение выходного напряжения.
- Выпрямление выходного напряжения.
Доработанная схема имеет вид.
Схема ЭПРА, переделанного в импульсный блок питания
Дроссель выполняет функции развязывающего и понижающего трансформатора, комплект диодов выпрямляет переменное напряжение. Конденсаторы в схеме сглаживают импульсы и обеспечивают стабильные показатели подающегося на электроприбор питания.
Порядок работы при переделке:
- Из первоначальной схемы удаляются колба и конденсатор рядом с ней.
- Все выводы лампы соединяются между собой, замыкая конденсаторы и дроссель, ранее идущие на лампочку.
- Дроссель при этом становится основной нагрузкой схемы. Остается домотать на него вторичную обмотку проводом диаметром не более 0,8 мм. Достаточно нескольких витков.
Намотка вторичной обмотки на дроссель
Чтобы определить точное количество витков вторичной обмотки, используйте следующую методику:
- На дроссель наматывается 10 витков, после чего подключается диодный мост.
- Схема нагружается резистором 30 Вт с сопротивлением около 5 Ом.
- При помощи мультиметра замеряется напряжение на резисторе.
- Полученное напряжение делится на 10 (количество витков), тем самым получая напряжение с одного витка.
- Нужное напряжение делится на вычисленный показатель. Это искомое количество витков вторичной обмотки.
В схеме могут быть использованы любые диоды, рассчитанные на обратное напряжение выше 25 В и ток 1 А.




































































