Восстановление калибровочной константы PIC12f629 и PIC12f675
Собрав ниже приведенную схему и установив в панельку исследуемый микроконтроллер PIC12f629 или PIC12f675 можно с точностью до 1% определить КК.
Для калибровки внутреннего генератора микроконтроллера требуется заведомо известная опорная частота. К счастью, для этого мы не должны собирать отдельно стабильный генератор сигнала. Для этого можно воспользоваться переменным напряжением электросети частотой 50 Гц (в некоторых странах частота может быть 60 Гц). Данный сигнал можно снять со вторичной обмотки сетевого трансформатора.
Частота внутреннего генератора в микроконтроллере PIC12F629 и PIC12F675 может незначительно меняется от изменения температуры и напряжения питания. По мере увеличения напряжения питания, частота его немного уменьшается. Когда переключатель SB1 не замкнут, напряжение питания 5 вольт, пройдя через два диода, которые создают падение напряжения около 1,6 вольта, поступает на вывод питания ПИКа (3,4 вольт). С замкнутыми контактами SB1, микроконтроллер работает от 5 вольт. С помощью данной схемы появляется возможность для калибровки либо на 3,4 вольт, либо на 5 вольт питания.
Еще раз:
- SB1 разомкнут — калибровка происходит при 3,4 вольта.
- SB1 замкнут — калибровка происходит при 5 вольт.
Два диода создают падение напряжения, а резистор R1 создает достаточный ток для стабильности напряжения на диодах.
Опорный сигнал подается с вторичной обмотки трансформатора (от 6 до 12 вольт) через диод VD3, резистор R4 и транзистор VT1. Транзистор любой типа NPN.
Блок питания 0…30 В / 3A
Набор для сборки регулируемого блока питания…
Подробнее
Внимание. Переменное напряжение на транзистор следует подавать только через трансформатор
Ни в коем случае не напрямую от электросети!
Принципиальная схема
Схема построена на основе недорогого микроконтроллера PIC12F629. Для плавного изменения яркости светодиодов использован метод широтно-импульсной модуляции. Данный микроконтроллер не имеет PWM-блока, поэтому ШИМ здесь реализован программным способом.

Данный микроконтроллер имеет небольшой объем памяти, поэтому её пришлось экономить. В результате было решено отказаться от ручной регулировки яркости свечения, и использовать низкочастотную ШИМ с частотой 400Гц.
После подачи питания микроконтроллер инициализирует свои внутренние регистры и периферийные устройства и загружает последний режим работы. Выводы 5, 6 и 7 посылают сигналы на полевые транзисторы Q1, Q2 и Q3, которые управляют цветами светодиодной ленты.
Для питания светодиодной ленты обычно применяется 12-вольтовый источник питания. Поэтому для обеспечения питания микроконтроллера в схеме установлен стабилизатор напряжения 5V на микросхеме А1.
Описание работы ШИМ диммера для светодиода
Управление свечением светодиодов производится посредством сенсорного датчика SW1, который сделан в виде проводящей металлической пластины или другого металлического предмета произвольной формы с хорошей проводимостью. Диоды D13 и D14 соединены таким образом, чтобы защитить микроконтроллер от повышенного положительного или отрицательного тока, поступающим с датчика.
Микроконтроллер устанавливает высокий уровень (5 В) на выводе, к которому подключен датчик и заряжает прикоснувшийся к сенсору палец небольшим количеством электроэнергии. После короткого периода времени этот вывод меняет свое направление с выхода на вход и оценивает уровень напряжения на нем.
Если палец пользователя коснулся датчика, в результате чего он получает заряд и спустя совсем короткое время разряжается через сопротивление R1. В течение этого интервала времени микроконтроллер воспринимает это как высокий уровень (нажатие кнопки).
Для лучшего срабатывания диммера, сопротивление R1 не должно быть ниже 10 кОм. Напряжение, которое прикладывается к пальцу пользователя, является абсолютно безвредным. Для того чтобы гарантировать безопасность пользователя, питание схемы необходимо осуществлять от трансформаторного блока питания (наличие гальванической развязки).
Для надежности схемы управляющий сигнал поступает сразу на три выхода, которые объединены вместе. Это снизит нагрузку на порта микроконтроллера и добавит стабильности сенсорному диммеру.
Далее управляющий сигнал через резистор R2 поступает на базу биполярного транзистора Q1. Светодиоды подключены в 4 параллельные группы, каждая из которых содержит 3 последовательно соединенных светодиодов и балластный резистор на 200 Ом. Этот резистор ограничивает ток, протекающий через светодиоды, и его значение зависит от их параметров. Как рассчитать этот резистор читайте здесь.
Для управления диммером следует быстро коснуться кнопки датчика, чтобы включить или выключить светодиоды. Продолжительное нажатие сперва уменьшает яркость, после того как она станет равной нулю начинается плавное прибавление. Процесс выключения происходит в виде быстрого снижения свечения.
Для подключения большого количества светодиодов, транзистор Q1 необходимо заменить на более мощный, сохраняя базовый ток ниже 20 мА для защиты микроконтроллера от повреждений.
Скачать прошивку (1,1 KiB, скачано: 983)
Паяльный фен YIHUA 8858
Обновленная версия, мощность: 600 Вт, расход воздуха: 240 л/час…
Подробнее
Режим ожидания (свет выключен)
Устройство питается от сетевого напряжения, через резистивную нагрузку (лампочку). Схема потребляет очень мало энергии. Основным потребителем является ИК-приемник TSOP, но вы также можете использовать маломощные TSOP, такие как TSOP38238, если хотите снизить потребление тока до менее чем 1 мА.
В этом состоянии микроконтроллер (PIC12F629/PIC12F675) ожидает ИК-сигнала от TSOP или нажатия от настенного выключателя. Имейте в виду, что настенный выключатель больше не должен быть классическим выключателем включения/выключения — он должен быть заменен кнопочным выключателем, который замыкает контакты только тогда, когда вы продолжаете нажимать на него.
Как разрезать светодиодную ленту на отрезки
Как Вы уже наверно поняли, R
G
B
светодиодная лента любой длины (относиться и к монохромным лентам), состоит из коротких самостоятельных отрезков, представляющих собой законченное изделие. Достаточно подать на контактные площадки напряжение питания и лента будет излучать свет. Для получения отрезка ленты требуемой длины элементарные отрезки соединяют между собой в соответствии с буквенной маркировкой.
Обычно лента выпускается длиной пять метров. В случае необходимости ее можно укоротить, разрезав поперек по линии, нанесенной по центру контактных площадок между маркировкой, бывает, в этом месте дополнительно наносят символическое изображение ножниц. Иногда ленту приходится разрезать, чтобы установить под углом. В таком случае разрезанные одноименные контактные площадки соединяются между собой с помощью пайки отрезками провода .
Формат данных цветовой последовательности
Данные об RGB последовательности, хранятся в файле «sequenceData.inc». Вы можете редактировать этот файл, чтобы добавлять, удалять или изменять имеющиеся там данные. Вы должны убедиться, что он соответствует описанному формату
В частности, обратите внимание на маркеры «конец последовательности» и «конец всех данных», а также убедитесь, что каждая строка данных последовательности содержит пять записей, разделенных запятыми. (см
скриншот ниже)
Здесь находиться полезная онлайн-утилиту для имитации последовательностей: RGB LED Simulator
В приведенном выше скриншоте обратите внимание на маркеры end_of_sequence, обведенные красным, и маркер «end_of_all_data», обведенные фиолетовым. У вас должна быть, по крайней мере, одна последовательность, максимум до 256 отдельных последовательностей
У вас должна быть, по крайней мере, одна последовательность, максимум до 256 отдельных последовательностей.
- Каждая строка данных начинается с директивы ассемблера dt (таблица данных).
- Все данные указываются с использованием десятичных значений.
- Каждое значение данных должно быть разделено запятой.
- Данные последовательности в каждой строке имеют пять полей:
- Fade Rate: скорость перехода цветов от текущих значений к новым. Каждый шаг происходит с интервалом 5 мс x Fade Rate.
- Значение скорости затухания 0 указывает, что значения RGB будут обновлены немедленно без затухания.
- Значение Fade Rate не должно быть установлено на 255, кроме как для обозначения конца последовательности. (см. ниже)
- Время удержания: после завершения затухания задержка перед переходом к следующей строке данных. Интервал 50 мс x время удержания
- Красное значение ШИМ. От 0 = 0% (светодиод не горит) до 255 = 100% (светодиод полностью включен)
- Зеленое значение ШИМ. 0 = 0% (светодиод не горит) до 255 = 100% (светодиод полностью включен)
- Значение синего ШИМ. От 0 = 0% (светодиод не горит) до 255 = 100% (светодиод полностью включен)
- Конец данных текущей последовательности обозначается значением поля Fade Rate «255». Когда приложение обнаруживает это, оно перезапускает последовательность с начала.
- В конце всех доступных данных последовательности оба поля Fade Rate и Hold Time должны быть установлены на «255».
- Fade Rate: скорость перехода цветов от текущих значений к новым. Каждый шаг происходит с интервалом 5 мс x Fade Rate.
После редактирования sequenceData.inc файл необходимо сохранить, а rgb101g3_main.asm скомпилировать заново. Далее полученный файл rgb101g3_main.hex может быть запрограммирован программатором для PIC микроконтроллеров.
Скачать файлы проекта (67,6 KiB, скачано: 226)
Подключение светодиодной ленты к Ардуино
Мнение эксперта
Алексей Бартош
Специалист по ремонту, обслуживанию электрооборудования и промышленной электроники.
Задать вопрос эксперту
Arduino Nano могут управлять не только электродвигателями. Они используются также для светодиодных лент. Но так как выходные ток и напряжение платы недостаточны для прямого подключения к ней полосы со светодиодами, то между контроллером и светодиодной лентой необходимо устанавливать дополнительные приспособления.
Через реле

Реле подключается к устройству на цифровой выход. Полоса, управляемая с его помощью имеет только два состояния — включенная и выключенная. Для управления red-blue-green ленточкой необходимы три реле. Ток, который может контролировать такое устройство, ограничен мощностью катушки (маломощная катушка не в состоянии замыкать большие контакты). Для подсоединения большей мощности используются релейные сборки.
С помощью биполярного транзистора
Для усиления выходного тока и напряжения можно использовать биполярный транзистор. Он выбирается по току и напряжению нагрузки. Ток управления не должен быть выше 20 мА, поэтому подается через токоограничивающее сопротивление 1 – 10 кОм.
Транзистор лучше применять n-p-n
с общим эмиттером. Для большего коэффициента усиления используется схема с несколькими элементами или транзисторная сборка (микросхема-усилитель).
С помощью полевого транзистора
Кроме биполярных, для управления полосами используются полевые транзисторы. Другое название этих приборов – МОП или MOSFET-transistor.
Подключается элемент через токоограничивающее сопротивление. Кроме того, он чувствителен к помехам, поэтому выход контроллера следует соединить с массой резистором в 10 кОм.
С помощью плат расширения
Это может быть Wi-Fi или Bluetooth, драйвер управления электродвигателем, например, модуль L298N или эквалайзер. Они предназначены для управления нагрузками разной мощности и напряжения. Такие устройства бывают одноканальными – могут управлять только монохромной лентой, и многоканальными – предназначены для устройств RGB и RGBW, а также лент со светодиодами WS 2812.
Управление
При первом включении (после программирования микроконтроллера), начнется выполнение первой найденной RGB последовательности. Пользовательское управление RGB драйвером осуществляется с помощью кнопки S1, которая выполняет несколько функций.
Однократное нажатие предназначено для запуска / остановки текущей последовательности. Вы можете нажать S1 в любое время, чтобы остановить выполнение последовательности и зафиксировать цвет, отображаемый в данный момент времени. Повторное нажатие S1 запустит выполнение последовательности. Если контроллер будет выключен, находясь в состоянии удержания, при следующем включении он останется в состоянии удержания, отображая тот же цвет.
Двойное нажатие (с интервалом менее 0,5 секунды) позволяет выбрать следующую последовательность.
Каждое такое двойное нажатие кнопки отключает все светодиоды перед запуском следующей последовательности.
Примечание: последняя последовательность обозначается 3 короткими миганиями синих и зеленых светодиодов.
Блок питания 0…30 В / 3A
Набор для сборки регулируемого блока питания…
Подробнее
Нажатие и удерживание кнопки S1 около 1,2 секунды переводит микроконтроллер в спящий режим. Каждый раз, когда микроконтроллер переводится в спящий режим, текущая выбранная последовательность, отображаемый цвет и состояние удержания сохраняются в EEPROM. Для выхода из спящего режима нажмите кнопку S1 примерно на 2 секунды, затем отпустите ее.
Примерно через 10 секунд после последнего нажатия кнопки S1 порядковый номер текущей последовательности, значения RGB и состояние удержания сохраняются в энергонезависимой памяти EEPROM микроконтроллера.
При следующем включении RGB драйвера сохраненный порядковый номер последовательности считывается обратно. Если при отключении питания контроллер находился в состоянии удержания, он включится и останется в состоянии удержания до тех пор, пока снова не будет нажата кнопка S1.
Светодиодный RGB-контроллер
ИК-пульт дистанционного управления, Ток на каждый канал: 2А….
Подробнее
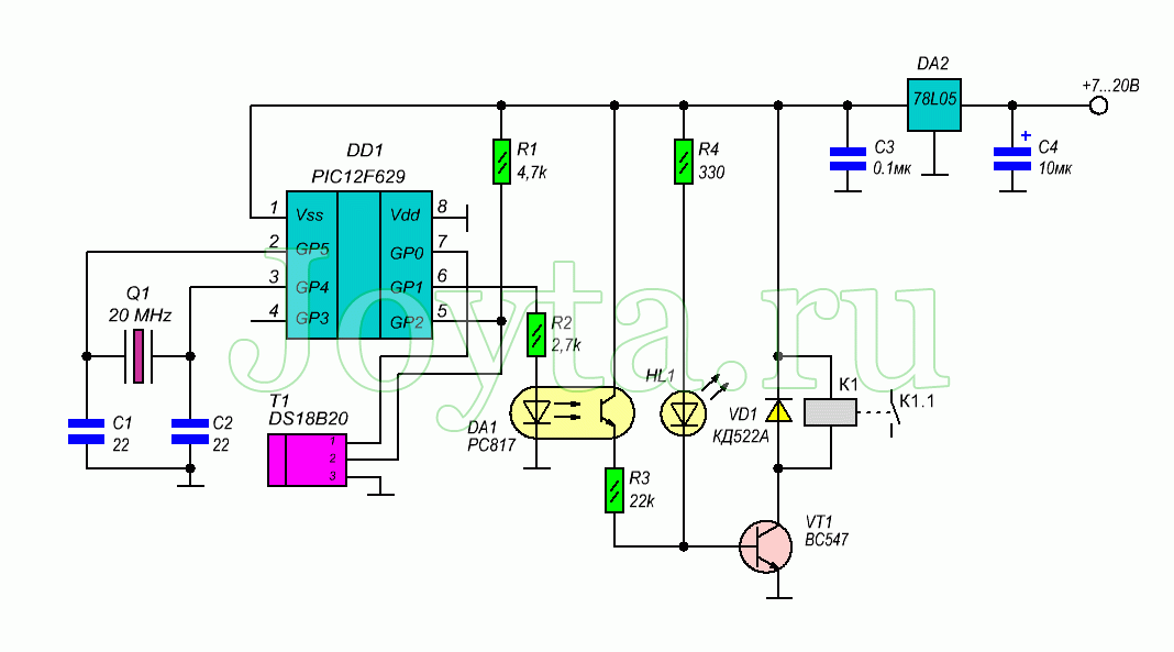
Описание работы термостата для погреба
Одно из требований при конструировании данного термостата было добиться приемлемой точности, без какой либо калибровки, при максимальной простоте конструкции.
Электрический паяльник с регулировкой температуры
Мощность: 60/80 Вт, температура: 200’C-450’C, высококачествен…
Подробнее
Основным элементом конструкции термостата является популярный микроконтроллер PIC12F629 (DD1) фирмы Microchip. Вторым ключевым элементом является датчика температуры DS18B20 (DA1) от фирмы Dallas. Это простые и умные электронные компоненты способен принимать и передавать информацию в цифровой форме по одной шине (1-Wire интерфейс).
Два основных параметра: температура верхнего и нижнего уровня, или проще говоря, температурный диапазон, в котором термостат поддерживает фактическую температуру в погребе, хранятся в EEPROM микроконтроллера PIC12F629. Температурный диапазон может быть скорректирован с разрешением в 1 градус Цельсия, в пределах от – 55 до +125 градусов.
После подачи питания на плату термостата, микроконтроллер в течение одной секунды включает реле, которое сопровождается свечением светодиода HL1. Таким образом, можно проверить, что устройство исправно и находится в рабочем состоянии. Затем, значение текущей температуры, поступающее с датчика температуры DS18B20, микроконтроллер сравнивает, и если она находится ниже нижнего уровня, то реле остается включенным и нагреватель начинает обогревать погреб.
Далее микроконтроллер каждые 600 мс сравнивает текущую температуру в погребе с заданным верхним пределом. Если этот предел достигнут, микроконтроллер отключает реле и нагрев погреба останавливается, до тех пор, пока микроконтроллер не зафиксирует повторное понижение температуры ниже нижнего предела.
Резистор R1 подключен в соответствии с рекомендациями производителя подтягивает линию данных к шине питания. Оптрон предназначен для защиты вывода микроконтроллера от индуктивных выбросов в катушке реле в момент влючения-выключния. Диод VD1 ограничивает выбросы напряжения при открытии реле. Другие компоненты в схеме не нужно комментировать, их функция очевидна.
При программировании необходимо установить значение верхней и нижней границе температурного диапазона. По адресу 0x00 – нижний уровень, а по адресу 0x01 – верхний уровень. Температура должна быть введена в шестнадцатеричном формате. Пример как это необходимо сделать, можно посмотреть здесь. Питание термостата осуществляется от стабилизированного источника питания построенного на микросхеме 78L05. Реле любое рассчитанное на рабочее напряжение 5 вольт.
Еще один вариант терморегулятора для погреба , который отличается простотой и надежностью.
Скачать прошивку (1,1 MiB, скачано: 2 488)
Профессиональный цифровой осциллограф
Количество каналов: 1, размер экрана: 2,4 дюйма, разрешен…
Подробнее
elektronovinky.cz
Электрическая схема LED R G B светодиода SMD-5050
Для подключения, а тем более ремонта R
G
B
светодиодной ленты на профессиональном уровне, необходимо представлять, как она устроена, и знать электрическую схему и распиновку применяемых в лентах светодиодов. На фотографии ниже представлен фрагмент R
G
B
светодиодной ленты с нанесенной схемой распайки кристаллов светодиодов.
Как видно на схеме, кристаллы в светодиоде электрически не связаны между собой. Три разноцветных кристалла в одном корпусе светодиода образуют триаду. Благодаря такой конструкции, управляя яркостью свечения каждого кристалла индивидуально можно получить бесконечное количество цветов свечения светодиода. На таком принципе управления цветом построены дисплеи сотовых телефонов, навигаторов, фотоаппаратов, компьютерных мониторов, телевизоров и многих других изделий.
Технические характеристики светодиода SMD-5050 приведены на странице сайта «Справочник по SMD светодиодам» .
Ардуино – принцип действия
Плата Ардуино – это устройство, на котором установлен программируемый микроконтроллер. К нему подключены различные датчики, органы управления или encoder и, по заданному скетчу (программе), плата управляет моторами, светодиодами и прочими исполнительными механизмами, в том числе и другими платами Ардуино по протоколу SPI. Контроль устройства может осуществляться через дистанционный пульт, модуль Bluetooth, HC-06, Wi-Fi, ESP или internet, и кнопками. Одни из самых популярных плат – Arduino Nano и Arduino Uno, а также Arduino Pro Mini – устройство на базе микроконтроллера ATmega 328

Программирование осуществляется в среде Ардуино с открытым исходным кодом, установленным на обычном компьютере. Программы загружаются через USB.
Описание RGB контроллера на PIC12f629
Управление светодиодами на микроконтроллере обеспечивается путем непрерывного изменения интенсивности свечения по каждому каналу. Поскольку цикл включения — выключения немного отличается у каждого из 3 каналов, то это позволило обеспечить отображение большого количества оттенков.
Система управления интенсивности свечения построена на ШИМ (широтно-импульсная модуляция). Этот метод очень эффективен, потому что выходные транзисторы работают в режиме насыщения, т.е. переключения, рассеивая очень мало энергии насебя, обеспечивая высокую производительность.
В схеме применен микроконтроллер Microchip PIC12F629. Поскольку программа написана без использования каких-либо специальных функций микроконтроллера (Таймер, АЦП и т.д..), программа может быть адаптирована под другой микроконтроллер Microchip с незначительными изменениями.
Переменный резистор позволяет регулировать скорость перехода цветов. Чтобы считывать значения переменного резистора была разработана специальная функция, которая измеряет время заряда конденсатора, подключенного к тому же выводу что и переменный резистор.
Микроконтроллер PIC12F629 имеет только восемь выводов: 2 для питания и 6 входов / выходов. Их 6 оставшихся выводов задействованы только 4: 3 выход для каждого из каналов и один для считывания значения переменного резистора.
Для успешной работы мощных MOSFET транзисторов, необходимо добавить еще три транзистора BC548. Схема питается от 12 вольт. Регулятор напряжения 78L05 обеспечивает питание микроконтроллера. При подключении длинных светодиодных лент возрастает нагрузка на MOSFET транзисторы, поэтому их желательно установить на теплоотвод.
Скачать прошивку и печатную плату
Электрическая схема LED R G B ленты на светодиодах SMD-5050
Разобравшись с устройством светодиода легко разобраться и с устройством светодиодной ленты. В верхней части картинки фотография работоспособного отрезка LED R
G
B
ленты, а в нижней его электрическая схема.
Как видно из схемы, одноименные контактные площадки светодиодной ленты, находящиеся с ее правой и левой стороны электрически соединены между собой напрямую. Таким образом, обеспечивается возможность подачи питающего напряжения на ленту с любого конца и на следующий отрезок ленты при ее наращивании.
Кристаллы светодиодов VD1, VD2 и VD3 одинакового цвета свечения соединены последовательно. Для ограничения тока в каждой из цветовых цепей установлены токоограничивающие резисторы. Два из них номиналом 150 Ом, а один 300 Ом, в цепи кристаллов красного цвета. Резистор большего номинала установлен для выравнивания яркости всех цветов с учетом интенсивности излучения кристаллом светодиода и не одинаковой цветовой чувствительности человеческого глаза к разным цветам.
Нагрев резистора R1
Одной из проблем этого устройства является возможный нагрев резистора R1. Это естественно для предотвращения пускового тока, который может разрушить конденсатор C1
Когда устройство загорается на полную яркость, форма волны выглядит примерно так (обратите внимание на задержку с перехватом энергии, чтобы мы могли держать C3 заряженным)
Во время максимальной яркости конденсатор C1 в бестрансформаторном источнике питания сохраняет небольшое количество энергии. Поэтому, когда симистор замыкает накоротко C1 через R1 и стабилитрон ZD1, вся эта энергия рассеивается на резисторе R1. К счастью, этой энергии не так много, поэтому R1 даже не греется. Проблемы начинают возникать, когда энергия, накопленная в C1, является значительной, например, когда устройство затемняет лампочку:
Как видно из диаграммы, количество энергии в C1 — это то, что требует нашего внимания. Когда срабатывает симистор, все, что рассеивается на нашем бедном R1 должно хорошо отводиться. Большие значения сопротивления R1 будут рассеивать больше тепла, но при этом C1 будет работать в комфортных условиях, а более низкие значения сопротивления R1 означают меньше тепла, но C1 начнет гудеть как сумасшедший.
Решение проблемы — использовать C1 с меньшей емкостью (чтобы он не мог удерживать слишком много энергии, но ее было бы достаточно для питания нашего устройства) и использовать правильное значение сопротивления R1. Я определил, что использование резистора R1 с сопротивлением 220…680 Ом и конденсатора C1 емкостью 0,22 мкФ является оптимальным решением.
Подключение устройства:
Способы управления цветом свеченияR G B светодиодных лент
Есть два способа управления цветовым режимом работы R
G
B
светодиодной ленты, с помощью трех выключателей или электронного устройства.
Принцип работы простейшего контроллера на выключателях
Рассмотрим принцип работы самого простого контроллера, на механических выключателях. В качестве выключателя для ручного управления свечением R
G
B
ленты можно применить трех клавишный настенный выключатель, предназначенный для включения люстр и светильников в бытовую сеть 220 В. Электрическая схема подключения тогда будет иметь следующий вид.
Резисторы R1-R3 служат для ограничения тока и их можно устанавливать в любом месте цепи питания кристаллов одного цвета. По этой схеме можно подключать R
G
B
ленты, рассчитанные на напряжение питания как 12 В, так и 24 В.
Как видно из схемы, плюсовой вывод блока питания подключается непосредственно к плюсовому выводу светодиодной ленты, который является общий для светодиодов всех цветов, а минусовой вывод подключается к R
, G
и B
контактам ленты через выключатель. Коммутатором из трех выключателей можно получить семь цветов свечения ленты. Это самый простой, надежный и дешевый способ управления цветами свечения R
G
B
ленты.
Принцип работы электронного контроллера
Для получения бесконечного количества цветов свечения R
G
B
ленты и в автоматическом режиме динамическое изменение величины светового потока, вместо выключателей используют электрический блок, который называется R
G
B
контроллер. Его включают в разрыв цепи между блоком питания и R
G
B
лентой. Обычно в комплект контроллера входит пульт дистанционного управления, позволяющий на расстоянии управлять режимом его работы, и как следствие режимом свечения светодиодной ленты.
Так как для работы светодиодной ленты требуется, как правило, напряжение постоянного тока 12 В (реже 24 В), то для подключения ее к электросети переменного тока 220 В применяется блок питания или адаптер, преобразующий переменное напряжение в напряжение постоянного тока, которое через разъемное соединение подается на блок контроллера.

Рассмотрим принцип работы RGB контроллера на примере самого простого и широко применяемого контроллера модели LN-IR24. Он состоит из трех функциональных узлов – контроллера управления R
G
B
, силовых ключей и микросхемы инфракрасного сенсора (ИК). Микросхема контроллера прошита на требуемый алгоритм работы светодиодной ленты. Управление микросхемой контроллера осуществляется сигналом, поступающим с микросхемы сенсора ИК. На ИК сенсор управляющий сигнал поступает при нажатии кнопок на пульте дистанционного управления.
Управление подачей питающего напряжения на светодиодную ленту осуществляется с помощью трех полевых транзисторов, работающих в ключевом режиме. При поступлении сигнала с микросхемы контроллера управления RGB на затвор транзистора, его переход сток-исток открывается, и через светодиоды начинает протекать ток, в результате чего они начинают излучать свет. Управление яркостью свечения светодиодов осуществляется за счет высокочастотного изменения ширины импульсов подаваемого питающего напряжения (широтно-импульсной модуляции).
Таймер
Таймер сна может быть активирован чуть более длительным нажатием настенной кнопки (если быть точным более 1,8 сек) или нажатием соответствующей кнопки на пульте дистанционного управления. Отмена таймера сна выполняется так же, как и активация. Когда таймер сна активен, можно увеличивать / уменьшать уровень освещенности.
Диммер автоматически установит уровень освещенности на шесть (6) при переходе в спящий режим, но только если предыдущий уровень был больше 6.
Внимание! Это устройство подключается к сети и не имеет гальванической развязки с ней, поэтому требует большого внимания. Если вы не уверены в том, что делаете, лучше доверьте установку опытному электрику. Несмотря на то, что это устройство работает от 5 В постоянного тока, при подключении к сети оно все равно может ударить вас током, если вы дотронетесь до любой его части!

Принцип управления нагрузкой через Ардуино

На плате есть много выходов, как цифровых, имеющих два состояния — включено и выключено, так и аналоговых, управляемых через ШИМ-controller с частотой 500 Гц.
Но выходы рассчитаны на ток 20 – 40 мА с напряжением 5 В. Этого хватит для питания индикаторного RGB-светодиода или матричного светодиодного модуля 32×32 мм. Для более мощной нагрузки это недостаточно.
Для решения подобной проблемы во многих проектах нужно подключить дополнительные устройства:
- Реле. Кроме отдельных реле с напряжением питания 5В есть целые сборки с разным количеством контактов, а также со встроенными пускателями.
- Усилители на биполярных транзисторах. Мощность таких устройств ограничена током управления, но можно собрать схему из нескольких элементов или использовать транзисторную сборку.
- Полевые или MOSFET-транзисторы. Они могут управлять нагрузкой с токами в несколько ампер и напряжением до 40 – 50 В. При подключении мосфета к ШИМ и электродвигателю или к другой индуктивной нагрузке, нужен защитный диод. При подключении к светодиодам или LED-лампам в этом нет необходимости.
- Платы расширения.
Описание работы прибора
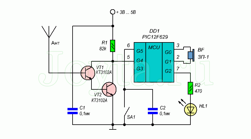
Его работа основана на способности улавливать электромагнитный фон создаваемый электропроводами в стене. Как правило, подобные устройства состоят из транзисторного усилителя, на входе которого подключена небольшая антенна, а на выходе этого усилителя подключен акустический или световой индикатор. Обнаружив электромагнитное поле, индикатор оповещает об этом световым или звуковым сигналом.
Стенд для пайки со светодиодной подсветкой
Материал: АБС + металл + акриловые линзы. Светодиодная подсветка…
Подробнее
Существенный минус подобных устройств – у них повышенная чувствительность, как электромагнитному излучению проводов, так и к посторонним помехам, таким как радиоволны телетрансляторов или сотовых станций. Это, как правило, создает неверное срабатывание и крайне затрудняет поиск.

Особенность данного искателя для обнаружения скрытой проводки в том, что он не только обнаруживает электромагнитное поле, но и определяет частоту колебания электрического тока. Это помогает избежать ошибочных срабатываний на другие источники излучений.
Выделение одной частоты, а именно 50 Гц, и обработка ее осуществляется при помощи микроконтроллера DD1. В результате чего вся схема прибора остается довольно простой. Сигнал, уловленный антенной, идет усилитель, построенный на транзисторах VT1 и VT2. Данный усилитель обладает большим коэффициентом усиления и входным сопротивлением.
Составной транзистор VT1-VT2 коллектором связан входом таймера TMR0 (вывод 5) микроконтроллера PIC12F629. Для получения максимальной громкости от пьезоизлучателя его выводы подключены к выводам 2 и 3 микроконтроллера, за счет этого амплитуда звука повышается в два раза.
Так же в устройстве есть кнопка включения и светодиод HL1 для световой индикации. Конденсатор С2 предназначен для защиты входа от наводок, предотвращая ложные срабатывания. Как только кнопка SA1 нажата, микроконтроллер DD1 выходит из «спящего» состояния и вслед за этим загорается светодиод HL1, сигнализируя о готовности прибора.
Микроконтроллер считает количество периодов пойманного на антенну переменного напряжения за установленный промежуток времени, то есть вычисляет его частоту. Выявив сигнал с частотой равной 50 Гц (частота тока в электросети), прибор на протяжении 0,2 секунды издает звуковой сигнал с частотой около 1 кГц. Во время звукового сигнала светодиод HL1 гаснет. Далее этап измерения повторяется. Отключается прибор для обнаружения скрытой проводки так же одним нажатием на кнопку SA1. Остается только запрограммировать микроконтроллер PIC12F629.
Для уменьшения энергопотребления переключение в данный режим связан с отключением внутренних компараторов и детектора снижения напряжения питания микроконтроллера. В итоге получилось добиться тока потребления не более 1 мкА и не применять в схеме обычный выключатель напряжения. Антенна представляет собой петлю изолированного провода общей длиной около 200 мм, окружающая корпус прибора по периметру. Чувствительность прибора можно немного изменить, меняя длину этой антенны.
Паяльная станция 2 в 1 с ЖК-дисплеем
Мощность: 800 Вт, температура: 100…480 градусов, поток возду…
Подробнее
Скачать прошивку и исходник (1,1 MiB, скачано: 3 939)
Пример программы
Платы Ардуино способны управлять светодиодными конструкциями по заранее заданным программам. Их библиотеки можно скачать с официально сайта , найти в интернете или написать новый sketch (code) самому. Собрать такое устройство можно своими руками.
Вот некоторые варианты использования подобных систем:
- Управление освещением. С помощью датчика освещения включается свет в комнате как сразу, так и с постепенным нарастанием яркости по мере захода солнца. Включение может также производиться через wi-fi, с интеграцией в систему «умный дом» или соединением по телефону.
- Включение света на лестнице или в длинном коридоре. Очень красиво смотрится диодная подсветка каждой ступеньки в отдельность. При подключении к плате датчика движения, его срабатывание вызовет последовательное, с задержкой времени включение подсветки ступеней или коридора, а отключение этого элемента приведет к обратному процессу.
- Цветомузыка. Подав на аналоговые входы звуковой сигнал через фильтры, на выходе получится цветомузыкальная установка.
- Моддинг компьютера. С помощью соответствующих датчиков и программ цвет светодиодов может зависеть от температуры или загрузки процессора или оперативной памяти. Работает такое устройство по протоколу dmx 512.
- Управление скоростью бегущих огней при помощи энкодера. Подобные установки собираются на микросхемах WS 2811, WS 2812 и WS 2812B.








































































