Комментарии ( 2 ):
18 строк кода Казалось бы, что может быть проще, ведь это блог для чайников. Выложи 2 файла в исходниках, прокомментируй каждую строку и будем вам вам счастье. Но нет, стиль изложения как самого первого урока. Попрыгунчики — сначала мы сделаем так, потом вот так, ну а для того, чтобы выглядело все прилично еще вот так. В итоге что мы имеем? Груду никак не с чем не связанных скриптов, из которых чайнику для того, что бы проверить работоспособность кода надо потратить немало времени. Может быть потому и комментариев 0? Имхо
Сам скрипт заработал но в статье нет стилей. Также красиво как на картинке не получилось сделать. Искал другие решения и нашел классный сервис генерации gif таймеров обратного отсчета https://countdownmail.com , он типа для емайлов на на сайт тоже можно поставить.
Для добавления комментариев надо войти в систему.Если Вы ещё не зарегистрированы на сайте, то сначала зарегистрируйтесь.
Copyright 2010-2019 Русаков Михаил Юрьевич. Все права защищены.
Самый простой и удобный таймер обратного отсчета
Принцип работы определяет пять главных типов реле:
- Электромагнитное замедление. Такой прибор может применяться исключительно в цепях постоянного тока. Задержка во времени происходит из-за дополнительной обмотки, которая препятствует увеличению магнитного потока.
- Пневматическое замедление. Здесь применяется пневматический демпфер, который изменяет отверстие забора воздуха.
- Анкерный или часовой механизм. Здесь электромагнит взводит специальную пружину, которая замыкает реле после отсчета установленного времени.
- Использование двигателя. Здесь применяется синхронный электрический редуктор, двигатель и электромагнит. Первые два элемента сцепляются электромагнитом.
- Электронное реле. Здесь применяются микроконтроллеры, позволяющие программировать задержки включения.
Настройка
Предусмотрено 2 типа настройки: суточная, недельная
Важно помнить, что при пользовании механическим таймером возможен только первый вариант регулировки. 2 метода наладки приборов описаны ниже
Недельная
Перед тем как выполнить первое подключение устройства, необходимо его зарядить от сети на протяжении 14 часов. Затем выполнить следующие действия:
- Тонким предметом нажать на кнопку MASTER CLEAR, благодаря которой будут сброшены заводские настройки. Через несколько секунд произойдет обнуление часов, загорятся все элементы.
- Далее потребуется нажатие кнопки TIMER. На экране сразу появится надпись ON 1.
- Теперь выбираем клавишу WEEK, предусмотренную для выбора определенного дня недели. Для установки часов и минут необходимы кнопки HOUR и MIN. Для выбора режима (ручной или автоматический) – ON/AUTO/OFF.
- После наладки перечисленных параметров нужно снова нажать TIMER. На экране сразу же появится надпись OFF 1.
- Чтобы задать время отключения розетки, необходимо повторить все вышеописанные действия.
Суточная
Суточную настройку прибора можно рассмотреть на примере розетки с механическим таймером. Такое устройство оснащено циферблатом, получится параллельно задать несколько рабочих периодов. Процесс настройки заключается в следующем:
- Применив рабочее колесико таймера, выставить фактическое время.
- Чтобы определить периоды включения устройства, нажать на сегменты, располагающиеся напротив цифр. Для выбора автоматического режима выбрать кнопку Manual.
- Подключить электроприбор к приведенной в действие розетке.
Для программирования времени отключения оборудования необходимо произвести аналогичные действия.
Настройка электронного таймера Masterclear: инструкция производителя
Masterclear — одна из самых популярных розеток с функцией отсчета времени. Высокий спрос на продукцию этого производителя объясняется тем, что разъемы имеют более понятную систему настройки в сравнении с другими фирмами.
Двойная розетка Masterclear с таймером включения/выключения.
Как настроить розетку с таймером электронного типа:
- Чтобы заданные настройки сохранились в памяти прибора, в нем установлена встроенная батарея. Сначала нужно ее зарядить.
- Все установленные ранее настройки нужно сбросить. Для этого предназначена красная кнопка. Обычно она слегка утоплена и располагается под дисплеем.
- Удерживая клавишу «Clock», нужно выставить время. Не отпуская эту кнопку, следует нажать на «Hour», чтобы указать часы, и «Minute» — минуты. Клавиша «Timer» позволяет изменить формат, в котором будет отображаться время.
- Аналогичным образом осуществляется настройка дней недели. Удерживая клавишу «Clock», нужные параметры задаются с помощью кнопки «Week».
- Чтобы настроить цикл, согласно которому будет происходить включение и выключение, следует нажимать клавишу «Timer» до тех пор, пока на экране не появится надпись — «Включить» («ON»). После этого выставляются необходимые часы, минуты и дни недели.
- Функция отключения настраивается точно так же. Только нужно дождаться, когда при нажатии кнопки «Timer» появится надпись — «Выключить» («OFF»).
- Чтобы выйти из меню настроек, нужно нажать клавишу «Clock».
На заметку! В розетке Masterclear предусмотрено 8 программ. Они позволяют более тонко настраивать таймер, чтобы полностью контролировать работу электрических приборов.Для настройки таймера Masterclear можно использовать одну из восьми встроенных программ.
Создание своими руками реле времени на таймере 555NE
Многие электрические схемы построены на интегральном таймере NE555. Такую систему несложно создать в домашних условиях. Контроллер собирается из следующих элементов:
- клеммники винтового типа;
- диод;
- плата размером 65х35;
- резистор;
- паяльник для точечных соединений;
- программный файл Sprint Layout;
- биполярный транзистор типа n-p-n.
В качестве основы для монтажа элементов используется плата. Резистор крепят сверху или выводят с помощью проводов. Для винтовых клеммников в плате предусмотрены специальные места. После того как все комплектующие будут впаяны согласно схеме, излишки на местах соединений нужно убрать и проверить надежность контактов. Чтобы защитить транзистор, нужно выполнить монтаж диода. Он устанавливается параллельно реле. Затем выставляется период срабатывания. Если реле будет размещено на выходе, оно позволит корректировать нагрузки.
Таймер, изготовленный своими руками.
Как работает эта система:
- Нажатием кнопки выполняется запуск.
- Схема замыкается и на прибор дается напряжение.
- Загорается лампочка и запускается процесс отсчета времени.
- Когда установленное время проходит, лампочка гаснет и прерывается подача электричества.
Такая схема позволяет регулировать период срабатывания в пределах 4 мин. Если будет установлен конденсатор, настраиваемое время увеличивается до 10 мин.
Это простые схемы, для создания которых требуются минимальные навыки обращения с платами и электричеством. Разнообразный и богатый ассортимент современных устройств позволяет подобрать разъем под любые нужды, поэтому нет необходимости в самостоятельном изготовлении розеток, укомплектованных таймером. Чтобы найти подходящую модель, достаточно сопоставить ее возможности с теми условиями, в которых она будет эксплуатироваться, а также изучить отзывы о производителях и качестве их продукции в интернете.
АЦП/ЦАП модуль PCF8591
PCF8591 представляет собой 8-битный аналого-цифровой (АЦП) или цифро-аналоговый преобразователь (ЦАП), соответственно, диапазон возможных значений после АЦП составляет для него от 0 до 255. Также модуль содержит фоторезистор и терморезистор (термистор). Модуль имеет 4 аналоговых входа и один аналоговый выход. Модуль работает по протоколу I2C, соответственно, линия SCL используется для синхронизации, а линия SDA – для передачи данных. Модуль работает от питающего напряжения 2.5-6V и имеем низкое энергопотребления в режиме ожидания (бездействия).
Значением входного напряжения можно управлять с помощью ручки потенциометра, присутствующего в составе модуля. Также в составе модуля есть три переключателя: J4 – позволяет подключать цепь термистора, J5 – позволяет подключать цепь фоторезистора, J6 – позволяет подключать цепь регулировки напряжения. Для доступа к этим цепям можно использовать адреса этих переключателей (джамперов): 0x50 для J6, 0x60 для J5 и 0x70 для J4. В составе модуля есть два светодиода: D1 показывает интенсивность (уровень) выходного напряжения, а D2 показывает уровень питающего напряжения. То есть чем больше уровни выходного и питающего напряжений, тем, соответственно, более ярко горят светодиоды D1 и D2.
Внешний вид и назначение контактов (распиновка) модуля PCF8591 показаны на следующем рисунке.
Как подключить DS1302 к Arduino (RTC)
Для этого занятия нам потребуется:
- плата Arduino Uno / Arduino Nano / Arduino Mega;
- модуль DS1302, DS1307 или DS3231;
- LCD монитор 1602 i2c;
- провода «папа-мама».
DS1307 схема подключения к Ардуино Уно
Модули часов DS1307 и DS3231 подключаются к плате Ардуино через I2C протокол, как LCD дисплей I2C. Контакт SDA подключается к пину A4, контакт SCL к пину A5 Ардуино Уно. При подключении данных модулей к плате Arduino Mega следует использовать порты SDA (20 пин) и SCL (21 пин). При этом в скетче необходимо снять комментарий в строчке с нужным модулем, а строчку с модулем 1302 наоборот закомментировать.
Скетч. Работа с модулем ds3231 Ардуино DS1307
#include <iarduino_RTC.h>
iarduino_RTC time(RTC_DS1302,6,8,7); // для модуля DS1302 - RST, CLK, DAT
// iarduino_RTC time(RTC_DS1307); // для модуля DS1307 с i2C
// iarduino_RTC timeRTC_DS3231); // для модуля DS3231 с i2C
void setup() {
delay(300);
Serial.begin(9600);
time.begin();
time.settime(0, 30, 18, 12, 6, 20, 5); // 0 сек, 30 мин, 18 часов, 12, июня, 2020, четверг
}
void loop() {
// если прошла 1 секунда выводим время
if (millis() % 1000 == 0) {
Serial.println(time.gettime("d-m-Y, H:i:s, D"));
delay(1);
}
}
Пояснения к коду:
- для работы с программой необходимо скачать библиотеку iarduino_RTC.h.
- с помощью команды можно установить дату и время, которые будут выводится на монитор порта Arduino IDE каждую секунду.
Другие особенности таймеров обратного отсчета
Важный пункт: автор Сторис с таймером может узнать, кто из подписчиков включил уведомления, а кто поделился таймером в Сторис. Обо всех этих действиях ему приходят уведомления.
Наверное, вам интересно, что происходит, когда таймер обратного отсчета доходит до нуля? Если запись все еще висит в Сторис, то при ее открытии будет появляться праздничный фейерверк.
Все ваши таймеры обратного отсчета сохраняются. Чтобы просмотреть их, нужно перейти в виджеты, а затем нажать «Таймер обратного отсчета», и вы увидите все ваши таймеры. Таким образом, один и тот же таймер вы можете добавлять в Сторис несколько раз.
Вы можете просматривать все ваши таймеры: и действующие, и завершенные
Разновидности
Розетка с таймером включения различаются по своим возможностям и особенностям управления. Чем больше функций настройки на включение или даже удаленное управление, тем больше между ними различий и, соответственно, выше цена.
Поэтому перед покупкой следует внимательно ознакомиться с характеристиками подобных устройств и их возможностями.
Механические
Наиболее бюджетный вариант — приборчик с механическим таймером. Рассчитаны на, так сказать, ручное программирование таймера поворотом регулировочного обода. Отложенное включение возможно в диапазоне от 0 до 24 часов. Они так и называются — «суточный таймер».
Конструкция до предела упрощена. По центру находится сама розетка, а вокруг нее (или в стороне) разместился регулировочный круг управления.
Главное устройство — таймер механического типа. С его помощью есть возможность управлять задержкой времени, по принципу часовых механизмов.
Пользователю надо установить то время, после которого устройство само выключит (или включит) подключенное электрооборудование.
Механические устройства наиболее дешевые, но и функционал у них весьма ограничен. Программируемый интервал установочного времени не более суток. На следующие сутки нужное время срабатывания нужно устанавливать заново.
Электронные
Еще более расширенный функционал даёт розетка таймер — электронная. У нее 140 режимов работы, что дает возможность более точной настройки.
Отдельные модели могут запрограммировать работу даже на следующую неделю. Мало того на каждый день недели можно установить свое время работы.
Есть более продвинутые модификации. Они могут управлять сразу несколькими девайсами, которые нужно периодически включать/отключать.
Электронный таймер может быть двух типов:
- Суточное задание. То есть, если задали программируемый цикл работы, он будет выполняться точно в отведенное время каждый день. Если захочется поменять таймер, например на субботу, то это задание повторится и в последующие дни недели.
- Недельное задание. Тут уже на каждый день недели можно выставить свой таймер. Есть возможность сгруппировать задания. Например, для ПН, СР и ПТ свой цикл, а для ВТ, ЧТ и СБ другой. У таких розеток возможности программирования времени неограниченны.
GSM-розетка
Еще класс девайсов такого типа — умные розетки.
Сам внешний вид говорит об особенностях управления такими приборами. С виду напоминает обычную накладку. На ней вообще отсутствуют какие-либо кнопки отключения.
Управляется удаленно:
- с помощью SIM-карты. Для сим-карты есть специальное гнездо;
- с мобильного телефона через установленное приложение;
- с помощью пульта.
Удаленное регулирование возможно из любой точки мира, где есть выход в интернет или мобильная связь.
Эти многофункциональные приборы поражают количеством опций. Но и цена, на такие смарт — девайсы, выше от, представленных ранее, розеток.
Как установить таймер выключения компьютера на Windows 10 с помощью утилиты Airytec Switch Off
Предыдущие способы однозначно хороши поскольку не требуют скачивания сторонних утилит, но все же есть много утилит которые помогут Вам выключить компьютер по таймеру с Windows 10.
Ничего сложного в принципе здесь нет, даже намного проще чем использовать предыдущие способы. А также у Вас есть возможность выбрать действие которое будет сделано в списке доступных начиная с выключения компьютера и заканчивая с разрывом интернет соединения на компьютере.
И также у Вас есть возможность выключить компьютер через время нажав на панели задач на значок программы Switch Off правой кнопкой мыши и выбрав пункт Выключить и сразу же Вам будет предложено время, через которое компьютер выключиться. В принципе это тоже действие что и предыдущее, но настройка задания на отключения питания проходит намного быстрее.
В этой статье мы рассмотрели как установить таймер выключения компьютера на Windows 10, и как можно выключить ранее установленный таймер. Первый будет по душе для пользователей которые хотят быстро установить таймер выключения через небольшой промежуток времени, не скачивая при этом стороннего софта.
Второй способ подходит для тех кто решил отключить компьютер например через пару дней. Ну а третий способ подойдет для тех кто предпочитает скачивать сторонние утилиты, не зная всех возможностей операционной системы Windows. Однозначно Вы можете ещё найти сторонние программы которые справляться с этой задачей.
https://youtube.com/watch?v=mmru3SXb9Ts
Реле времени выдержки с регулировкой времени 220 В
Чтобы сделать более надежное, качественное и безопасное устройство потребуется больше усилий и средств.
Далее пойдет речь именно о таком устройстве. На нашем сайте есть другая статья, о том, как сделать реле времени на 555 таймере своими руками с более простой схемотехникой, без трансформатора. Там же можно найти описание работы микросхемы 555.
Приведенная ниже схема собрана на микросхеме таймере 555, впервые выпущенной в 1972 году, но тем не менее не сбавляющей свою популярность. Применение микросхемы позволяет с большой степенью точности отсчитать необходимый интервал времени выдержки таймера от 3 сек до 10 минут.
Для питания устройства применяется трансформатор — управляющая часть схемы имеет гальваническую развязку.
Коммутация нагрузки производится с помощью силового симистора. Его включение осуществляется симисторной оптопарой, имеющей схему обнаружения нуля.
В результате — коммутация нагрузки происходит близко к моменту перехода синусоидального напряжения питания через ноль. Такое включение максимально безболезненно для нагрузки и не производит помех в момент включения.

Функции для работы с датой и временем
Существует две функции, которые возвращают текущее время: TimeCurrent() возвращает текущее время сервера, а TimeLocal() возвращает время вашего локального компьютера. Возможно, вы захотите создать логическую внешнюю переменную:
extern bool UseLocalTime = true;
Вот код для назначения текущего локального или текущего времени сервера переменной с именем CurrentTime.
if (UseLocalTime == true) datetime CurrentTime = TimeLocal (); // Местное время else CurrentTime = TimeCurrent(); // Время сервера
Иногда вам может понадобиться получить часть текущего времени, например, час или день. Вот список наиболее полезных функций, которые вы можете использовать для возврата значений текущего времени. Все эти функции используют время сервера, а не время вашего локального компьютера. Возвращаемое значение имеет тип integer:
- Year() – текущий год, например, 2009.
- Month() – текущий месяц года от 1 по 12.
- Day() – текущий день месяца с 1 по 31.
- DayOfWeek() – целое число, представляющее текущий день недели. Воскресенье – 0, понедельник – 1, пятница – 5 и т. д.
- Hour() – текущий час за 24 часа, с 0 до 23. Например, 3 часа ночи – 3, а 3 часа дня – 15.
- Minute() – текущая минута от 0 до 59.
Вы также можете получить эти значения из любой переменной datetime, используя другой набор функций. Эти функции требуют переменную datetime в качестве единственного параметра, но в остальном работают так же, как функции выше. Если вы хотите извлечь значение времени из TimeLocal(), используйте выходные данные функции TimeLocal() в качестве аргумента для следующих функций:
- TimeYear() – четырехзначный год указанного значения даты и времени.
- TimeMonth() – месяц указанного значения даты и времени от 1 до 12.
- TimeDay() – день месяца указанного значения datetime от 1 до 31.
- TimeDayOfWeek() – целое число, представляющее день недели указанного значения даты и времени. Воскресенье – 0, понедельник – 1, пятница – 5 и т. д.
- TimeHour() – час указанного значения даты и времени в 24-часовом времени от 0 до 23.
- TimeMinute() – минута указанного значения даты и времени от 0 до 59.
Вот несколько примеров использования этих функций. Предположим, что TimeLocal() равен 2009.06.15 05:30.
datetime CurrentTime = TimeLocal (); int GetMonth = TimeMonth (CurrentTime); // возвращает 6 int GetHour = TimeHour (CurrentTime); // возвращает 5 int GetWeekday = TimeDayOfWeek (CurrentTime); // Возвращает 1 или понедельник
Инструкция пользования онлайн-таймером
Чтобы воспользоваться сервисом, необходимо пройти в раздел Таймер-онлайн, нажав соответствующую кнопку. Перед вами возникнет окно установки времени. Необходимо выбрать либо ввести вручную требуемое количество минут (1, 2, 5, 10, 15, 30, 60, 120) и секунд. Далее стоит нажать зеленую кнопку, и обратный таймер времени будет запущен.
При необходимости можно легко остановить отсчет времени, нажав красную кнопку. Либо установить таймер снова, сбросив предыдущие показатели. По истечении установленного ранее времени прозвучит звуковой сигнал.
Также можно добавить дополнительное время – над цифрами таймера есть кнопки от «+1 минута» до «+1 час».
Особенности работы и схемы включения реле
При изготовлении своими руками твердотельного реле на полевом транзисторе важно учитывать параметры схемы, в которой оно будет использоваться. Но давайте, чтобы разобраться в особенностях работы твердотельных элементов, рассмотрим обычные электромагнитные реле. В них, когда на обмотку подается напряжение, генерируется магнитное поле
С его помощью происходит притягивание контактов
В них, когда на обмотку подается напряжение, генерируется магнитное поле. С его помощью происходит притягивание контактов.
При этом цепь либо размыкается, либо замыкается. Есть один недостаток у такого механизма – имеется в конструкции немало подвижных элементов. У твердотельных их нет, а это является основным преимуществом. Также можно выделить следующие особенности:
- Включение и отключение нагрузки происходит только в том случае, когда напряжение проходит через нуль.
- При работе не происходит появление помех электрического типа.
- Достаточно большой диапазон напряжений, при котором работает устройство.
- Между цепями управления и нагрузкой качественная изоляция.
- Высокая механическая прочность изделия.
А еще при работе не издается ни единого звука – просто открывается и закрывается переход полупроводника.
Руководство по быстрому выбору (ссылки на скачивание бесплатных программ хронометража и подсчета времени)
Task Coach
| Данные хранятся в XML. Можно выстраивать иерархию задач. Настраиваемые категории. Сигналы тревоги и напоминания. Приоритеты. Описания. Заметки и многое другое. | ||
| Нет экспорта в CSV или другой текстовый формат для простого импорта. Нет нормальной отчетности, включая графики. | ||
| ———— | ||
| 11,9 MB 1.3.41 Unrestricted freeware Windows 2000 — 8, Linux (.rpm, .deb, Gentoo Ebuild), Mac OS X | ||
| Поддержка 64-разрядной ОС | ||
| Для Linux понадобятся Python и wxPython |
ToDoList
| Шифрование. Приоритеты. Сроки выполнения. Оценки. Процент завершения. Подкраска просроченных элементов. Фильтры. Мощный экспорт и импорт. Сортировка и поиск. И многое другое. | ||
Project Timer
| Проста в установке и использовании. В основном базовые функции. Настраиваемый красивый график. | ||
| ———— | ||
| 311 KB 1.4.1 Unrestricted freeware Windows | ||
| Поддержка 64-разрядной ОС |
Cratchit.org TimeTool
| Экспорт в формат CSV. Можно корректировать время. Строка состояния отображает итоги в минутах и часах. Полностью портативная программа, которая хранит данные в том же каталоге в файле ttdata.txt | ||
| ———— | ||
| 460 KB 0.5 Open source freeware Windows | ||
| Поддержка 64-разрядной ОС |
TimeTracker
| Автоматически записывает время для всех процессов. Остановка и запуск таймеров происходит при переключении между окнами. Можно создавать пользовательские задачи и правила. Портативная. Данные хранятся в CSV в том же каталоге, что и программа. | ||
| 553 KB 4.4 Unrestricted freeware Windows 2000 — 7 | ||
| Поддержка 64-разрядной ОС |
Zanami Time Tracker
| Многозадачность. Подсчет времени даже в выключенном состоянии. Сортировка. | ||
| 980 KB 1.7.1 Unrestricted freeware Windows 2000 — 7 | ||
| Поддержка 64-разрядной ОС |
Рубрики:
- анализ
- личные данные
- менеджер
- планирование
- таймер
- Лучшие бесплатные программы для управления и учета личных финансов
- Лучшие бесплатные программы для ведения заметок (стикеры/липучки)
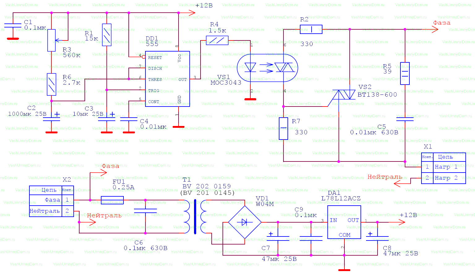
Переходим к принципу работы схемы
После подачи питания цепочка R1–C3 генерирует стартовый импульс, длительностью примерно 100мс для микросхемы DD1, с которого выход OUT микросхемы устанавливается в лог.1, включая тем самым оптосимистор VS1, симистор VS2 и подключая нагрузку к сети 220В. С этого же момента начинается отсчет времени.
Время выдержки таймера задается цепочкой R3–R6–C2. Время зарядки конденсатора C2 до напряжения отключения выход OUT микросхемы DD1 в логический 0 определяется формулой:
t = 1,1*(R3+R6)*C2
Резистор R6 ограничивает минимальное время задержки 3 сек. Конденсатор C1 необходим для фильтрации помех в питании микросхемы DD1 и должен располагаться максимально к ней близко.
Резистор R4 задает ток светодиода оптосимистора и при применении аналогов MOC3043, например MOC3042 или MOC3041 должен быть уменьшен, так как им необходим больший ток для работы.
Данная схема может применяться и для коммутации пускателей, но учтите, что в случаях малых токов пускателей возможно ложное срабатывание или их жужжание в отключенном режиме, так как они могут включаться через цепочку R5–C5. В таком случае, эта цепочка требует коррекции по номиналам.
Такое устройство можно купить сразу в готовом виде, либо применить ненужный от какого-либо устройства: роутера, модема, телефона или подобного. В таком случае устройство реле заметно упростится.
Трансформатор T1 можно заменить на любой другой с номинальным входным напряжением 220 Вольт, выходным — 12 Вольт.
Если схема реле задержки выключения вас заинтересовала и вы бы хотели скачать файл с изображением разведенной печатной платы — оставляйте ваши комментарии.
Краткая история таймера
Таймер – это специальное устройство, назначением которого является обратный отсчет времени. Механизм действия основан на секундном шаге и шкале времени. Пользуясь интуитивно понятной шкалой, можно выставить необходимые показатели время, по прошествии которого обычно подается сигнал и прибор останавливается.
Изобретение таймера связано с историей первого секундомера. Английский часовщик Клемент в 1676 году открыл систему якорно-анкерного спуска в часах. На оси этого маятника были приспособлены зубцы, которые, попадая в ходовое колесо, запускали механизм. Создание маятникового регулятора Гюйгенса привнесло в работу над секундомерами и таймерами некоторое усовершенствование. Затем на основе механических часов французский мастер Луи Муане в 1815 году занялся исследованиями хронометража времени и возможности запускать отсчет. Результатом его трудов стал первый механический аналог современного таймера. Усовершенствовал таймер английский часовщик Роберт Гук, введя в конструкцию балансирный механизм.
- Таймеры используют для контроля за системами освещения объектов, витрин, рекламных вывесок, программируют таймер и для дозированной подачи корма и воды в аквариумах и террариумах.
- Также применяют таймер для правильного и регулярного полива растений, включения и отключения обогревательных систем.
- На таймер выставлены заводские сигналы и школьные звонки.
- Используется это устройство для имитации эффекта присутствия. Случается, для защиты дома владельцы оставляют таймеры, включающие свет или радио для предотвращения краж и отпугивания злоумышленников от дома или квартиры.
- Также таймер управляет различными электроустройствами, системами питания электроприборов.
Модуль часов реального времени DS3231
Внешний вид данного модуля представлен на следующем рисунке.
Модуль предназначен для хранения времени и даты даже когда общее питание схемы выключено – для этой цели в его состав входит элемент питания CR2032. В состав модуля DS3231 входит также датчик температуры, поэтому его можно использовать в различных встраиваемых устройствах, например, в цифровых часах с индикатором температуры и т.д. Модуль работает по интерфейсу I2C. На нашем сайте вы можете посмотреть следующие проекты с использованием данного модуля:
- автоматический напоминатель приема лекарств на Arduino;
- автоматическая кормушка для животных на Arduino;
- логгер данных (температуры, влажности) на SD карту и компьютер с помощью Arduino.
Назначение контактов (распиновка) модуля DS3231 приведена в следующей таблице.
| Наименование контакта | Назначение контакта |
| VCC | напряжение питания |
| GND | общий провод (земля) |
| SDA | контакт последовательной передачи данных (I2C) |
| SCL | контакт синхронизации (тактирования) (I2C) |
| SQW | выход прямоугольного сигнала (программируемый меандр) |
| 32K | выход меандра с частотой 32.768кГц |
Теперь перейдем непосредственно к схеме нашего проекта.
Объяснение программы для Arduino
Полный код программы приведен в конце статьи, здесь же рассмотрим его наиболее существенные фрагменты.
Сначала в программе необходимо подключить библиотеки для работы с клавиатурой и ЖК дисплеем и инициализировать необходимые переменные.
Arduino
#include <LiquidCrystal.h>
#include <Keypad.h>
long int set1;
long int set2;
long int set3;
long int set4;
long int j;
int t1, t2, t3, t4, t5, t6;
int r1, r2, r3;
char key;
String r;
String hours;
String minutes;
String seconds;
|
1 |
#include <LiquidCrystal.h> longintset1; longintset2; longintset3; longintset4; longintj; intt1,t2,t3,t4,t5,t6; intr1,r2,r3; charkey; Stringr8; Stringhours; Stringminutes; Stringseconds; |
Далее в программе мы сообщаем количество строк и столбцов в используемой нами клавиатуре и задаем карту клавиш клавиатуры.
Arduino
const byte ROWS = 4; // четыре строки
const byte COLS = 4; // четыре столбца
char keys = {
{‘1′,’2′,’3′,’A’},
{‘4′,’5′,’6′,’B’},
{‘7′,’8′,’9′,’C’},
{‘*’,’0′,’#’,’D’}
};
|
1 |
constbyteROWS=4;// четыре строки constbyteCOLS=4;// четыре столбца charkeysROWSCOLS={ {‘1′,’2′,’3′,’A’}, {‘4′,’5′,’6′,’B’}, {‘7′,’8′,’9′,’C’}, {‘*’,’0′,’#’,’D’} }; |
Затем мы сообщаем плате Arduino к каким ее контактам подключены контакты строк и столбцов клавиатуры, а также контакты ЖК дисплея.
Arduino
byte rowPins = { 6, 7, 8, 9 }; // подсоедините контакты клавиатуры ROW0, ROW1, ROW2 и ROW3 к этим контактам Arduino
byte colPins = { 10, 11, 12, 13 };// подсоедините контакты клавиатуры COL0, COL1, COL2 и COL3 к этим контактам Arduino
LiquidCrystal lcd(A0, A1, 5, 4, 3, 2); // создаем объект ЖК дисплея с параметрами (rs, enable, d4, d5, d6, d7)
|
1 |
byterowPinsROWS={6,7,8,9};// подсоедините контакты клавиатуры ROW0, ROW1, ROW2 и ROW3 к этим контактам Arduino bytecolPinsCOLS={10,11,12,13};// подсоедините контакты клавиатуры COL0, COL1, COL2 и COL3 к этим контактам Arduino LiquidCrystallcd(A0,A1,5,4,3,2);// создаем объект ЖК дисплея с параметрами (rs, enable, d4, d5, d6, d7) |
Следующая команда создает объект клавиатуры в программе.
Arduino
Keypad kpd = Keypad( makeKeymap(keys), rowPins, colPins, ROWS, COLS );
| 1 | Keypadkpd=Keypad(makeKeymap(keys),rowPins,colPins,ROWS,COLS); |
В функции setFeedingTime() после нажатия кнопки мы можем ввести время, с которого начнется отсчет, для начала счета после этого необходимо нажать клавишу D на клавиатуре.
Arduino
void setFeedingTime()
{
feed = true;
int i=0;
lcd.clear();
lcd.setCursor(0,0);
lcd.print(«Set feeding Time»);
lcd.clear();
lcd.print(«HH:MM:SS»);
lcd.setCursor(0,1);
while(1){
key = kpd.getKey();
char j;
if(key!=NO_KEY){
lcd.setCursor(j,1);
lcd.print(key);
r = key-48;
i++;
j++;
if (j==2 || j == 5)
{
lcd.print(«:»); j++;
}
delay(500);
}
if (key == ‘D’)
{key=0; break; }
}
lcd.clear();
}
|
1 |
voidsetFeedingTime() { feed=true; inti=; lcd.clear(); lcd.setCursor(,); lcd.print(«Set feeding Time»); lcd.clear(); lcd.print(«HH:MM:SS»); lcd.setCursor(,1); while(1){ key=kpd.getKey(); charj; if(key!=NO_KEY){ lcd.setCursor(j,1); lcd.print(key); ri=key-48; i++; j++; if(j==2||j==5) { lcd.print(«:»);j++; } delay(500); } if(key==’D’) {key=;break;} } lcd.clear(); } |
В функции void setup() мы инициализируем ЖК дисплей и последовательную связь, а также задаем режим работы (на ввод или вывод данных) для используемых контактов.
Arduino
void setup()
{
lcd.begin(16,2);
Serial.begin(9600);
pinMode(A0, OUTPUT);
pinMode(A1, OUTPUT);
pinMode(A3, INPUT);
pinMode(A4, OUTPUT);
}
|
1 |
voidsetup() { lcd.begin(16,2); Serial.begin(9600); pinMode(A0,OUTPUT); pinMode(A1,OUTPUT); pinMode(A3,INPUT); pinMode(A4,OUTPUT); } |
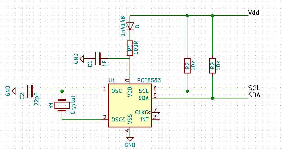
Аварийное электропитание PCF8563
Возвращаясь к схеме из datasheet на PCF8563 — обратите внимание на силовую часть:
Отмеченная часть схемы — это аварийное электропитание системы. В случае отсутствия питания Vdd ток будет течь от большого суперконденсатора (он помечен как 1F).
Или можно сделать так:

Примечание.Напряжение питания проходит через диод, чтобы предотвратить разряд конденсатора; Если вы используете обычный диод (например, 1n4148), напряжение Vdd, питающее PCF, упадет примерно на 0,6 — 0,7 В (диод будет «потреблять» его); для меньшего падения вы можете использовать, например, диод Шоттки.
Резистор R1 ограничивает ток, заряжающий конденсатор. Согласно закону Ома:
например, для источника питания R1 = 100 Ом, Vdd = 5 В и диода 1n4148 ток, протекающий на/от конденсатора, будет равен:
Это немного, но помните, что стабилизатор Arduino (то есть Vdd) также имеет ограниченную мощность.
Конденсатор должен иметь максимально допустимое напряжение (Vdd-0,6 В) — при условии, что падение на диоде составляет 0,6 В; ПРИМЕЧАНИЕ: для Arduino и Vdd = 5v это должен быть двойной суперконденсатор, например:
Чем меньше R1, тем больше зарядный ток, но больший ток будет взят из источника Vdd. Для упомянутого конденсатора R1 = 100 Ом и 1Ф постоянная времени будет:
Через 100 секунд конденсатор разрядится до 2/3, а полностью только через 8 минут. Я думаю, что в случае часов это разумное значение.
Конденсатор напрямую подключен к микросхеме. Это не проблема, учитывая, что RTC использует микроамперы (например, 800uA с включенным интерфейсом) или только наноамперы (например, 550nA с отключенным интерфейсом) — этого достаточно.
Недостатки таймеров обратного отсчета
Казалось бы, у таймеров обратного отсчета должна быть статистика (есть же она у опросов, вопросов и других виджетов в Сторис), но нет, пока она не появилась.
Было бы логично сообщать не только о времени, но и о месте проведения мероприятия, но это тоже невозможно, а в поле для названия много информации просто не поместится. Так что это то, что точно будут спрашивать в личку.
Когда видишь фразу про напоминания, кажется, что будет возможность добавить дату дедлайна себе в календарь — например, гугловский или встроенный календарь на телефоне — но это также невозможно. В то же время для напоминаний в Instagram невозможно настроить график и понять, в какое время они вообще будут приходить.























































