Какие различают виды модулей-контроллеров
Перед тем, как выбрать контроллер заряда, не лишним будет разобраться в основных технических характеристиках приборов. Главным отличием между популярными моделями регуляторов заряда солнечных батарей считается метод обхода ограничения лимитного напряжения. Выделяют также функциональные характеристики, от которых напрямую зависит практичность и удобство использования «умной» электроники. Рассмотрим популярные и востребованные разновидности контроллеров для современных гелиосистем.
1) On/Off контроллеры
Самый примитивный и ненадежный способ распределения энергоресурсов. Его главный недостаток — аккумулирующая емкость заряжается до 70–90% от фактической номинальной емкости. Первостепенная задача On/Off моделей заключается в предотвращении перегрева и перезаряда АКБ. Контроллер для солнечной батареи блокирует подзарядку при достижении лимитного значения напряжения, поступающего «свыше». Обычно это происходит при 14,4V.
На таких солнечных контроллерах используется порядком устаревшая функция автоматического отключения режима подзарядки при достижении максимальных показателей генерируемого электрического тока, что не позволяет зарядить АКБ на 100%. Из-за этого происходит постоянный недобор энергоресурсов, что негативно сказывается на сроке службы аккумулятора. Поэтому такими солнечными контроллерами пользоваться при установке дорогостоящих гелиосистем нецелесообразно.
2) PWM контроллеры (ШИМ)
Управляющие блоки-схемы, функционирующие по методу широтно-импульсной модуляции, справляются со своими прямыми обязанностями гораздо лучше, чем приборы типа On/Off. ШИМ контроллеры предотвращают чрезмерный перегрев аккумулятора в критических ситуациях, повышают способность принятия электрического заряда и контролируют сам процесс обмена энергией внутри системы. PWM контроллер дополнительно выполняет ряд других полезных функций:
- оснащен специальным датчиком для учета температуры электролита;
- вычисляет температурные компенсации при различных напряжениях заряда;
- поддерживает работу с разными видами аккумулирующих емкостей для дома (GEL, AGM, жидко-кислотные).

Пока напряжение находится ниже 14,4 В, АКБ подключен к солнечной панели напрямую, благодаря чему процесс подзарядки происходит очень быстро. Когда показатели превысят максимально допустимое значение, солнечным контроллером напряжение автоматически будет понижено до 13,7 В — в этом случае процесс подзарядки не будет прерван и батарея зарядится на 100%. Температура работы устройства колеблется в пределах от -25℃ до 55℃.
3) МРРТ контроллер
Данный тип регулятора постоянно контролирует ток и напряжение в системе, принцип работы построен на обнаружении точки «максимальной мощности». Что это дает на практике? Использовать МРРТ контроллер выгодно, поскольку он позволяет избавиться от излишков напряжения с фотоэлементов.

Эти модели регуляторов используют широтно-импульсные преобразования в каждом отдельном цикле процесса подзарядки АКБ, что позволяет увеличить отдачу солнечных панелей. В среднем экономия составляет порядка 10–30%
Важно помнить, что ток на выходе из аккумуляторной батареи всегда будет выше входящего тока, который поступает от фотоэлементов
МРРТ-технология обеспечивает зарядку аккумуляторов даже при облачной погоде и недостаточной интенсивности солнечного излучения. Целесообразнее применять такие контроллеры в гелиосистемах мощностью 1000 Вт и выше. МРРТ контроллер поддерживает работу с нестандартными напряжениями (28 В или другие значения). КПД держится на уровне 96–98%, а значит, практически все солнечные ресурсы будут преобразованы в постоянный электрический ток. Контроллер МРРТ считается самым лучшим и надежным вариантом для бытовых гелиосистем.
4) Гибридные контроллеры заряда
Это оптимальный вариант, если в качестве электростанции для частного дома используется комбинированная схема электроснабжения, которая состоит из гелиоустановки и ветрогенератора. Гибридные устройства могут работать по технологии МРРТ или PWM, но при этом вольтамперные характеристики будут отличаться.
Ветрогенераторы вырабатываю электричество неравномерно, что приводит к непостоянной нагрузке на аккумуляторы — они функционируют в так называемом «стрессовом режиме». При возникновении критической нагрузки солнечный контроллер гибридного типа сбрасывает избыточную энергию при помощи специальных тэнов, которые подключаются к системе отдельно.
Сравнение различных типов батарей
Свинцовые батареи стоят дешевле, но они имеют более короткий срок службы и по современным меркам низкую плотность энергии, а некоторые из них требуют регулярного технического обслуживания, чтобы поддерживать их в рабочем состоянии. Литиевые батареи дороже, но они не требуют технического обслуживания и имеют более длительный срок службы, что соответствует их более высокой цене. Давайте более подробно рассмотрим какой лучше взять аккумулятор для солнечных электростанций, плюсы и минусы каждого варианта и объясним, почему вы можете выбрать один из них для своей системы.
Свинцово-кислотные с жидким электролитом
Свинцово-кислотная АКБ с жидким электролитом
Отличительной особенностью этих батарей является то, что свинцовые пластины погружены в жидкий электролит. Их необходимо регулярно проверять и доливать каждые 1-3 месяца, чтобы они работали должным образом. Халатное отношение к обслуживанию может сократить их срок службы и аннулировать гарантию. Поскольку в ходе эксплуатации этот тип АКБ может выделять опасные газы, их необходимо устанавливать в вентилируемом помещении, чтобы позволить газам батареи выходить наружу.
Герметичные свинцово-кислотные
Герметичный свинцово-кислотный аккумулятор
Герметизированные бывают двух типов: AGM и GEL, которые имеют много схожих свойств. Они практически не требуют обслуживания и влагозащищены. Отличия заключаются в электролите – в гелевом аккумуляторе он находится в загущенном состоянии, а в AGM электролит абсорбирован в стекловолокне. Считается, что они не выделяют газы, это не совсем так, поскольку для защиты аккумуляторов предусмотрены клапаны, которые могут открываться в экстренных ситуациях.
Панцирные OPzS и OPzV
Панцирные аккумуляторы типов OPzS и OPzV
Эти аккумуляторы являются разновидностью свинцово-кислотных аккумуляторов: OPzS – с жидким электролитом, а OPzV с электролитом в виде геля. Минусы – низкая плотность энергии и нелинейные разрядные характеристики, свойственные всем свинцовым аккумуляторам. Из плюсов можно отметить 1200-1500 циклов, при глубине разряда на 80%, что в 2-3 раза больше в сравнении с обычными свинцово-кислотными АКБ, но и более высокую цену, которая соизмерима уже со стоимостью LiFePo4 аккумуляторов.
Литий-железо-фосфатные аккумуляторы
Литий-железо-фосфатные аккумуляторы
Одним из лучших химических составов литиевых АКБ для солнечных батарей является литий-железо-фосфат LiFePO4, он же LFP, еще встречается название «Лифер». Эта технология имеет в несколько раз больший срок службы, чем у свинцовых АКБ и может использоваться при более глубоких циклах. Благодаря линейным разрядным характеристикам можно использовать меньшую емкость, при разряде большими токами. Они также не требуют обслуживания или вентиляции, в отличие от заливных свинцово-кислотных батарей. LiFePO4 это одна из разновидностей литий-ионных батарей, но в отличие от них LiFePO4 пожаро-взрывобезопасны.
Литий-титанатные, они же LTO
Литий-титанатная АКБ
Можно уверенно сказать, что это великолепные аккумуляторы и одни из лучших на данный момент и они имеют все вышеперечисленные плюсы LiFePO4 аккумуляторов, но и еще могут заряжаться просто огромнейшими токами в 10С (для сравнения «свинец» можно заряжать токами 0,1 – 0,2С) и имеют ресурс 16000 циклов. Из минусов можно отметить высокую цену и больший вес в сравнении с LiFePO4.
Литий-ионные, они же Li-ion
Имеют очень высокую плотность энергии и малый вес, благодаря чему широко применяются на электротранспорте, в том числе в Тесле, но имеют существенный недостаток — при повреждениях и при работе в нештатном режиме могут воспламеняться. У LiFePO4 и Литий-титанатных аккумуляторов отсутствует этот недостаток, поэтому они более предпочтительны для использования в автономных и бесперебойных системах.
Литий-ионный аккумулятор
Подводя промежуточный итог, можно отметить, что первоначальные вложения на литиевые батареи больше, но при эксплуатации стоимость владения получается значительно ниже — за время эксплуатации литиевых аккумуляторов приходится несколько раз заменить свинцовые АКБ.
Чем можно заменить некоторые комплектующие

Любой из этих элементов можно заменять. При установке других схем нужно подумать об изменении емкости конденсатора С2 и подборе смещения транзистора Q3.
Вместо транзистора MOSFET можно установить любой другой. Элемент должен иметь низкое сопротивление открытого канала. Диод Шоттки лучше не заменять. Можно установить обычный диод, но его нужно правильно разместить.
Резисторы R8, R10 равны 92 кОм. Такое значение нестандартное. Из-за этого такие резисторы найти сложно. Их полноценной заменой может быть два резистора с 82 и 10 кОм. Их нужно включать последовательно.
Если контроллер не будет использоваться в агрессивной среде, можно провести установку подстроечного резистора. Он дает возможность управлять напряжением. В агрессивной среде он долго не поработает.
При необходимости использовать контроллер для более сильных панелей нужно провести замену транзистора MOSFET и диода более мощными аналогами. Все остальные компоненты менять не нужно. Нет смысла устанавливать радиатор для регулирования 4 А. При установке MOSFET на подходящем теплоотводе устройство сможет работать с более продуктивной панелью.
Подбор контроллера по напряжению и току солнечных батарей и акб
Большинство выпускаемых солнечных батарей имеет номинальное напряжение 12 или 24 вольта. Это сделано для того чтобы можно было заряжать аккумуляторные батареи без дополнительного преобразования напряжения. Аккумуляторные батареи появились значительно раньше солнечных батарей и имеют распространённый стандарт номинального напряжения на 12 или 24 вольта. Соответственно большинство контроллеров для солнечных батарей выпускается с номинальным рабочим напряжением равным 12 или 24 вольта, а также двухдиапазонные на 12 и 24 вольта с автоматическим распознаванием и переключением напряжения.
Номинальное напряжение на 12 и 24 вольта достаточно низкое для мощных систем. Для получения необходимой мощности приходится увеличивать количество солнечных батарей и аккумуляторов, соединяя их в параллельные контуры и значительно увеличивая силу тока. Увеличение силы тока ведет к нагреву кабеля и электрическим потерям. Необходимо увеличивать толщину кабеля, возрастает расход металла. Также необходимы мощные контроллеры, рассчитанные на высокий ток, такие контроллеры получаются очень дорогими.
Чтобы исключить возрастание тока, контроллеры для мощных систем делают для номинально рабочего напряжения на 36, 48 и 60 Вольт. Стоит заметить, что напряжение контроллеров кратно по напряжению 12 вольтам, для того чтобы можно было подключать солнечные батареи и акб в последовательные сборки. Контроллеры с кратным напряжением выпускаются только для технологии зарядки ШИМ.
Как видно ШИМ контроллеры выбираются с напряжением кратным 12 вольтам, причем в них входное номинальное напряжение от солнечных батарей и номинальное напряжение контура подключенных аккумуляторов должно быть одинаковым, т.е. 12В от СБ – 12В к АКБ, 24В на 24, 48В на 48В.
У контроллеров MPPT входное напряжение может быть равным или произвольно выше в несколько раз без кратности 12 Вольтам. Обычно MPPT контроллеры имеют входное напряжение от солнечных батарей от 50 Вольт для простых моделей и до 250 вольт для мощных контроллеров. Но следует учесть, что опять же производители указывают максимальное входное напряжение, и при последовательном подключении солнечных батарей следует складывать их максимальное напряжение, или напряжение холостого хода. Проще говоря: входное максимальное напряжение любое от 50 до 250В, в зависимости от модели, номинальное или минимальное входное при этом будет 12, 24, 36 или 48В. При этом выходное напряжение для заряда АКБ у контроллеров MPPT стандартное, часто с автоматическим определением и поддержкой напряжений на 12, 24, 36 и 48 Вольта, иногда 60 или 96 вольт.
Существуют серийные промышленные очень мощные MPPT контроллеры с входным напряжением от солнечных батарей на 600В, 800В и даже 2000В. Данные контроллеры также можно свободно приобрести у российских поставщиков оборудования.
Окромя выбора контроллера по рабочему напряжению, контроллеры следует выбирать по максимальному входному току от солнечных батарей и максимальному току заряда акб.
Для ШИМ контроллера, максимальный входной ток от солнечных батарей будет переходить в зарядный ток АКБ, т.е. контроллер не будет заряжать большим током, чем выдают подключенные к нему солнечные батареи.
В MPPT контроллере все иначе, входной ток от солнечных батарей и выходной ток для заряда акб – это разные параметры. Эти токи могут быть равными, если номинальное напряжение подключенных солнечных батарей равно номинальному напряжению подключенных акб, но тогда теряется суть преобразования MPPT, и эффективность контроллера уменьшается. В MPPT контроллерах номинальное входное напряжение от солнечных батарей должно быть выше номинального напряжения подключенных АКБ оптимально в 2-3 раза. Если входное напряжение выше ниже чем в 2 раза, к примеру, в 1,5 раза, то будет меньшая эффективность, а выше более чем в 3 раза, то будут большие потери на разницу преобразования напряжения.
Соответственно входной ток всегда будет равен или ниже максимальному выходному току заряда АКБ. Отсюда следует, что MPPT контроллеры необходимо выбирать по максимальному зарядному току АКБ. Но чтобы не превысить данный ток, указывается максимальная мощность подключаемых солнечных батарей, при номинальном напряжении контура подключенных АКБ. Пример для контроллера заряда MPPT на 60 Ампер:
- 800Вт при напряжении АКБ электростанции 12В;
- 1600Вт при напряжении АКБ электростанции 24В;
- 2400Вт при напряжении АКБ электростанции 36В;
- 3200Вт при напряжении АКБ электростанции 48В.
Следует заметить, что данная мощность при 12 вольт указана для зарядного напряжения от солнечных панелей в 13 — 14 Вольт, и кратна для остальных систем с напряжениями на 24, 36 и 48вольт.
Разновидности контроллеров для солнечных батарей
Обеспечить максимальную эффективность СЭС, вынужденную использовать в роли источника энергии то сами панели, то АКБ – технологически сложная и недешевая задача. По этой причине выбор контроллера для системы совершается исходя из наиболее важных факторов
Таковыми являются потенциальная производительность СЭС, важность обеспечения максимальной эффективности и ожидаемая прибыль. В итоге приходится идти на компромисс, выбирая один из пяти возможных вариантов.
Мы предлагаем наиболее популярные и эффективные контроллеры для солнечных электростанций разных мощностей:
-
PWM (ШИМ).
Широтно-импульсный контроллер солнечной панели типа PWM (Pulse-Width Modulation) способен надежно модулировать величину тока. Результатом становится возможность подзаряжать АКБ полностью, хотя и за довольно длительное время. Цена на данные модели для небольших частных электростанций вполне приемлемая. -
МРРТ.
Купить контроллер заряда для солнечных батарей типа MPPT (Maximum Power Point Tracking) рекомендуется владельцам станций достаточно большой мощности. В этом случае немалая стоимость такого регулятора быстро окупится, поскольку он на 30-35% эффективнее любого конкурента. Это достигается за счет работы сложного компьютерного алгоритма, в режиме реального времени, постоянно рассчитывающего и выдающего ток оптимальной силы и напряжения.
Принцип работы солнечного контроллера и стадии заряда аккумулятора:
- Накопление (Bulk) – зарядка максимальным током до достижения заданного значения напряжения стадии – поглощение, при этом АКБ заражается на 80%;
- Поглощение или абсорбция (Absorbtion) – это поглощающий заряд, при котором контроллер заряда поддерживает напряжение, уменьшая зарядный ток до полного заряда АКБ;
- Поддерживающий заряд или равновесие (Float) – уменьшение напряжение ниже значения стадии абсорбция, для предотвращения перегрева или газообразования;
- Уравновешивающий заряд или выравнивание (Equalize) – применяется только для АКБ с жидким электролитом, в процессе которого подается более высокое напряжение, на пластинах образовываются пузырьки воздуха, подымаясь в верх перемешивают электролит. Данный процесс сопровождается образованием водорода и кислорода, что повышает его взрывоопасность. Для безопасной работы данного устройства достаточно обеспечить вентиляцию и устранить все источники возгорания. Этот режим нельзя применять для герметизированных аккумуляторов.
Описание схемы устройства
Известно, что для эффективного отбора мощности контроллер должен отслеживать точку максимальной мощности солнечной панели, то есть точку, в которой и напряжение и ток, отдаваемые панелью, максимальны. Универсальные промышленные контроллеры, отслеживающие положение рабочей точки и рассчитанные на широкий диапазон мощностей солнечных панелей, собранных в батареи, достаточно дороги и избыточны в случае эксплуатации одиночной панели.
Точка максимальной мощности и температурный диапазон эксплуатации указываются в паспортных данных качественных панелей.
При проектировании предлагаемого контроллера реализованы обе основных задачи эксплуатации – непрерывное поддержание батареи в точке максимальной мощности и температурная коррекция положения рабочей точки.
Блок-схема контроллера представлена на Рисунке 1 и содержит эквивалент солнечной батареи в виде источника тока SB, обладающего внутренним сопротивлением RВН.
| Рисунок 1. | Блок-схема контроллера солнечной панели. |
При отсутствии внешнего освещения RВН стремится к бесконечности, а ток к нулю. При росте освещенности RВН стремится нулю, а ток к максимальному, технически допустимому значению.
Рассмотрим работу схемы. В исходном состоянии (при отсутствии освещения) конденсатор С1 разряжен, на выходе компаратора U1 присутствует «1», ключ S1 разомкнут. UOП равно паспортному значению точки максимальной мощности солнечной панели.
При росте освещенности конденсатор С1 начинает заряжаться через внутреннее сопротивление солнечной панели. Когда напряжение на С1 превышает опорное напряжение, на выходе компаратора появляется «0», замыкающий ключ S1.
Конденсатор С1 разряжается через S1 на нагрузку RН, после чего процесс повторяется.
Чем выше освещённость, тем чаще повторяется описанный выше процесс.
По сути, мы имеем релаксационный генератор – преобразователь освещенности в частоту.
В практической схеме частота следования импульсов тока составляет единицы герц на рассвете и в сумерки, до десятков килогерц при максимальной освещенности, что обеспечивает широкий динамический диапазон работоспособности контроллера.
Принципиальная схема контроллера представлена на Рисунке 2.
| Рисунок 2. | Принципиальная схема контроллера солнечной панели. |
Поскольку ранее мы подробно разобрали алгоритм работы контроллера, то остановимся только на нескольких моментах.
- Схема гарантированно работоспособна с 12-вольтовыми солнечными панелями мощностью от 40 Вт до 100 Вт, имеющими напряжение холостого хода не более 22 В, номинальное напряжение, соответствующее точке максимальной мощности 17-18 В, и номинальный ток 2…8 А.
- Компаратор U1-2 срабатывает при напряжении на аккумуляторной батарее выше 14.4 вольт, принудительно ограничивая длительность импульсов зарядного тока, что предотвращает перезаряд аккумулятора.
- Питание компаратора и источника опорного напряжения производится с выхода устройства, что гарантирует автоматическое отключение контроллера при отключении аккумулятора.
Разбор конкретной схемы
В качестве примера рассмотрим гибридный источник для питания аварийного освещения или системы охранной сигнализации дома, которая должна работать круглосуточно.
Питание на основе солнечной панели в дневное время позволяет не только значительно сократить потребление электроэнергии от сети, но и обезопасить оборудование от веерных отключений.
В темное время суток схема переходит на питание от сети 220в. Резервным источником питания является аккумуляторная батарея (АКБ) на 12 в, 4.5 А/ч. Такая система будет работать эффективно в любую погоду.
Схема простого контроллера
Цоколевка транзистора.
Фоторезистор LDR управляет транзисторами T1 и T2. На рисунке слева приводится цоколевка транзисторов, где Е (1) – эмиттер, С (2) – коллектор, В (3) – база.
В светлое время суток фоторезистор освещен и транзисторы закрыты. Поэтому питание 12 вольт подается на АКБ от панели (Solar pаnеl) через диод D2.
Он же препятствует разряду аккумулятора через панель. При хорошем освещении панель мощностью 15 Вт обеспечивает ток в 1 А.
Когда батарея полностью зарядится до 11,6 в, стабилитрон ZD пробивается и зажигается светодиод красного цвета (LED Red). При уменьшении напряжения на клеммах аккумулятора до 11в, светодиод гаснет. Это значит, что аккумулятор нуждается в зарядке. Резисторы R1, R3 ограничивают ток стабилитрона и светодиода.
В темное время суток сопротивление фоторезистора LDR уменьшается, включаются транзисторы T1, T2 . АКБ заряжается через блок питания. Зарядный ток от сети 220в через трансформатор, диодный мост D3 — D6, резистор R4, транзистор T2 и диод D1 поступает на аккумулятор. Конденсатор C2 сглаживает пульсации сетевого напряжения.
Порог освещенности, при которой срабатывает фотодатчик LDR, настраивается с помощью переменного резистора VR1.
Режим КТЦ АКБ
При старте программы включается заряд АБ с током Is. Через 1 сек АБ переключается на разряд с током Ii. Еще через 1 сек АБ снова переключается на заряд. Так продолжается до тех пор, пока напряжение не достигнет Umax – программа останавливается. Индикация КТЦ выкл. Если напряжение стало выше Umax на 0.2 – остановка программы, индикация ERROR. Если ток заряда или разряда превысил установленные на 0.2 – остановка программы, индикация ERROR.
Если истекло время заряда (параметр H) – остановка программы, индикация ERROR в верхней строке. В нижней строке надпись Time out.
Выбранный режим после отключения от сети не запоминается. При включении всегда режим зарядка.
Комментарии:
Если вы задумывались над альтернативным способом получения энергии и решили устанавливать солнечные батареи, то наверняка хотите сэкономить. Одной из возможностей экономии — сделать контроллер заряда своими руками. При установке солнечных генераторов — панелей, требуется много дополнительного оборудования: контроллеры заряда, аккумуляторы, для перевода тока под технические стандарты.
Рассмотрим изготовление контроллера заряда солнечной батареи своими руками.
Это устройство контролирующее уровень зарядки свинцовых аккумуляторов, не допускающее их полной разрядки и перезарядки. Если аккумулятор начнет разряжаться в аварийном режиме, аппарат снизит нагрузку и не допустит полной разрядки.
Стоит отметить, что самостоятельно изготовленный контроллер не сравниться по качеству и функционалу с промышленным, но он будет вполне достаточен для работы элетросети. В продаже попадаются изделия, изготовленные в подвальных условиях, которые имеют очень низкий уровень надежности. Если у вас не хватает средств на дорогостоящий агрегат, лучше собрать его самостоятельно.
Контроллер заряда акб от солнечных батарей изготовленный самостоятельно
Даже самодельный продукт должен соответствовать следующим условиям:
- 1,2P
- Максимально разрешенное входное напряжение должно равняться общему напряжению всех батарей без нагрузки.
На изображении ниже вы увидите схему такого электрооборудования. Для того чтобы собрать его потребуются небольшие познания в электроники и немного терпения. Конструкция немного доработана и теперь вместо диода установлен полевой транзистор, регулирующийся компаратором. Такой контролер заряда будет достаточен для использования в сетях не высокой мощности, с использованием только . Отличается простотой изготовления и дешевизной материалов.
Контроллер заряда для солнечных батарей работает по простому принципу: когда напряжение на накопителе достигает указанного значения, он прекращает зарядку, дальше идет только капельный заряд. В случае падения напряжения показателя ниже установленного порога подача тока на аккумулятор возобновляется. Использование аккумуляторов отключается контролером когда в них заряд менее 11 V. Благодаря работе такого регулятора акб самопроизвольно не разрядится во время отсутствия солнца.
Основные характеристики схемы контролера заряда:
- Напряжение заряда V=13,8V (настраивается), измеряется при наличии тока заряда;
- Отключение нагрузки происходит когда Vbat мене 11V (настраивается);
- Включение нагрузки когда Vbat=12,5V;
- Температурная компенсация режима заряда;
- Экономичный компаратор TLC339 можно заменить на более распространенный TL393 или TL339;
- Падение напряжения на ключах менее 20mV при заряде током 0,5А.
Усовершенствованный контроллер заряда солнечной батареи
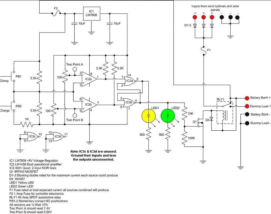
Если вы уверены в своих познаниях электронного оборудования, можно попробовать собрать более сложную схему контроллера заряда. Она более надежна и способна работать как от солнечных батарей, так и от ветрогенератора, который поможет вам получать свет по вечерам.

Выше представлена усовершенствованная схема котроллера заряда своими руками. Для изменения пороговых значений применяются подстроечные резисторы, с помощью которых вы будете регулировать параметры работы. Ток, поступающий от источника коммутируется реле. Само реле управляется ключом полевых транзисторов.
Все схемы контроллера заряда проходили проверку на практике и отлично зарекомендовали себя на протяжении нескольких лет.
Для дачи и прочих объектов, где не требуется большое потребление ресурсов, нет смысла затрачиваться на дорогостоящие элементы. Если вы имеете необходимые знания, можно доработать предложенные конструкции или добавить необходимый функционал.
Так вы можете сделать своими руками контроллер заряда при использовании устройств альтернативной энергии. Не стоит отчаиваться если первый блин вышел комом. Ведь никто не застрахован от ошибок. Немного терпения, старания и экспериментов доведут дело до конца. Зато работающее электроснабжение будет отличным поводом для гордости.
Контроллер заряда является очень важным узлом системы, в которой электрический ток создают солнечные панели. Устройство управляет зарядкой и разрядкой аккумуляторных батарей. Именно благодаря ему, батареи не могут перезарядиться и разрядиться настолько, что восстановить их рабочее состояние будет невозможно.
Такие контролеры можно сделать своими руками.
Схема подключения оборудования гелиостанции
Сборка схемы солнечной электростанции достаточно проста. Ниже будет приведена последовательность подключений, проиллюстрированная фотографиями. Для сборки простой системы используется солнечная панель с поликристаллическими элементами, контроллер заряда и аккумулятор. Сборку начинаем с подключения кабеля к солнечной батарее.
Для батарей, которые идут в комплекте с кабелем, этот шаг не требуется. К выходным клеммам контроллера подключаем АКБ. Далее провода, идущие от панели, необходимо присоединить к входным клеммам контроллера заряда.
Все присоединения производятся по принципу «+» к «+», а «-» к «-». На входные клеммы инвертора подаем питание от аккумулятора. После включения контроллера заряда и инвертора мы видим, что генерируемое солнечной панелью электричество начинает зарядку аккумулятора.
Для того чтобы определить полярность выводов солнечной батареи, достаточно замерить напряжение на клеммах с помощью мультиметра. Если возле показаний величины напряжения стоит знак «минус», то положение черного щупа соответствует плюсовой клемме (проверьте правильность подключения щупов перед измерением). Если знак «минус» отсутствует, то положение черного щупа соответствует отрицательной клемме батареи.
Монтаж солнечных панелей и вспомогательного электрооборудования
Монтаж электрооборудования гелиостанции производится медным проводом. Сечение медного провода для одной панели стоит выбирать не менее 2,5 мм2. Это обусловлено тем, что нормальная плотность тока в медном проводнике 5 ампер на 1 мм2. То есть при сечении 2,5 мм2 допустимый ток будет составлять 12,5 А.
При этом ток короткого замыкания панели RZMP-130-T мощностью 145 Вт составляет всего 8,5 А. При объединении нескольких панелей с параллельным подключением сечение общего выходного кабеля должно подбираться исходя из максимального суммарного тока всех панелей по вышеописанной концепции (5 А на 1 мм2).
В продаже есть разнообразные кабели для подключения солнечных батарей. Их отличительная особенность в том, что внешняя изоляция кабеля подверглась специальной обработке и имеет повышенную стойкость к ультрафиолетовому излучению. Покупать такие кабели необязательно. Солнечные батареи можно подключить кабелем с обычной ПВХ-изоляцией, но проложить его в гофрированном рукаве, который предназначен для прокладки внешней проводки. Такой вариант обойдется на 30–40% дешевле.
Контроллер заряда АКБ и инвертор необходимо разместить в сухом помещении с комнатной температурой, например, в кладовке или прихожей. Размещать это оборудование вне помещения нецелесообразно, так как электронные узлы аппаратуры не должны подвергаться значительным колебаниям температуры и влажности. Саму аккумуляторную батарею можно разместить вместе с электроникой.
Если вы решили использовать кислотные или щелочные аккумуляторы, то следует их разместить в хорошо проветриваемом нежилом помещении, так как при их эксплуатации выделяются вредные для здоровья испарения электролита. Кроме того, в помещении с аккумуляторами не должно быть источников искровой и огневой опасности, так как выделяющиеся кислород и водород в плохо проветриваемых помещениях могут образовать взрывоопасную смесь.
Солнечная панель может устанавливаться двумя способами:
- неподвижная установка предполагает стационарное размещение панелей на крыше дома или на кронштейне, закрепленном на стене или фундаменте. При этом панели должны быть направлены на юг, горизонтальный наклон панелей должен составлять угол, равный широте местности плюс 15°. Широту вашего местоположения можно определить, например, по показаниям GPS-навигатора или в сервисе Google Maps;
- подвижная установка панелей производится на траверсу, которая способна поворачиваться азимутально (в направлении движения солнца вдоль горизонта) и зенитально, наклоняя панели для того, чтобы солнечные лучи падали на них перпендикулярно. Такая система установки позволяет увеличить КПД используемых солнечных батарей, но требует дополнительных ощутимых финансовых затрат на конструкцию траверсы, приводные двигатели и систему для их управления.
Выводы и полезное видео по теме
Промышленностью выпускаются устройства многоплановые с точки зрения схемных решений. Поэтому однозначных рекомендаций относительно подключения всех без исключения установок дать невозможно.
Однако главный принцип для любых типов приборов остаётся единым: без подключения АКБ на шины контроллера соединение с фотоэлектрическими панелями недопустимо. Аналогичные требования предъявляются и для включения в схему инвертора напряжения. Его следует рассматривать как отдельный модуль, подключаемый на АКБ прямым контактом.
Если у вас есть необходимый опыт или знания, пожалуйста, поделитесь им с нашими читателями. Оставляйте свои комментарии в расположенном ниже блоке. Здесь же можно задать вопрос по теме статьи.



























































