Схемы включения TL431
Разберемся как работает TL431 на примере простейшей схемы стабилизации, состоящей из самого стабилитрона и одного резистора. К катоду подключается положительный, а к аноду отрицательный полюс питания. Для включения микросхемы, на её управляющий электрод подается опорное напряжение (Vref).
Если его значение будет больше 2.5 В, то стабилитрон почти сразу откроется и начнет пропускать через себя ток (IKA), которым можно запитать соответствующую нагрузку. Его значение будет расти вместе с повышением уровня Vin . IKA можно определить по формуле IKA = (Vin— Vref)/R. При этом, выходное напряжение схемы будет стабилизировано на уровне опорного (VКА = Vref), не превышающего 2.5 В и независимо от подаваемого на входе Vin.
Расчет параметрической схемы стабилизации
Для получения на выходе микросхемы большего по величине напряжения (вплоть до 36 В), к её управляющему электроду дополнительно подсоединяют резистивный делитель. Он состоит из двух резисторов (R1 и R2) подключаемых между катодом и анодом. В этом случае внутреннее сопротивление стабилитрона возрастает на (1 + R1/R2) раз.
Для расчета схемы стабилизации на TL431 необходимы начальные данные о входном(VIN) и выходном (VКА) напряжениях, а также токах: стабилизации (IKA) и нагрузки (IL). Имея эти данные можно рассчитать значения других электронных компонентов, представленных на рисунке ниже.
Выходное напряжение и номиналы сопротивлений связаны между собой следующей формулой VКА= Vref *(1 + R1/R2)+ Iref *R1. Где Vref = 2495 мВ и Iref = 2 мкА -это типовые величины, они указаны в электрических параметрах из даташит на устройство.
Сопротивление R1 также можно взять из datasheet. Чаще всего берут с номиналами от 10 до 30 кОм. Значение R1 ограничено небольшим опорным током (Iref = 2 мкА), которым часто пренебрегают для расчетов схем стабилизации на TL431. Поэтому для вычисления значения R2, без учета Iref, можно использовать следующую формулу R2=R1/((VКА/Vref)-1).
Регулировка напряжения стабилизации
Для построения схем с возможностью ручной регулировки напряжения на выходе, вместо обычного R1 ставят потенциометр. Номинал ограничительного резистора R, оказывающего сопротивление току на входе (IIN), рассчитывают по формуле R=(VIN-VКА)/ IIN. Здесь IIN = IKA+ IL.
Несмотря на достоинства микросхемы TL431, есть у неё и весьма существенный недостаток– это маленький ток в нагрузке, который она способна выдержать. Для решения этой проблемы в схему включают мощные биполярные или полевые транзисторы.
Примеры различных схем на основе стабилитрона TL431 можно посмотреть в следующем видео.
Нюансы расчета стабилизатора тока
Расчет стабилизатора производится на основании напряжения стабилизации U и тока (среднего) I. К примеру, напряжение входного делителя составляет 25 В, на выходе нужно получить 9 В. Вычисления предусматривают:
- Подбор по справочнику стабилитрона. Ориентируются на напряжение стабилизации: Д814В.
 - Поиск среднего тока I по таблице. Он равен 5 мА.
 - Вычисление подающего напряжения как разности стабильного напряжения входа и выхода: UR1 = Uвx — Uвых, или 25-9=16 В.
 - Деление полученного значение по закону Ома на ток стабилизации по формуле R1 = UR1 / Iст, или 16/0,005=3200 Ом, или 3,2 кОм. Номинал элемента будет 3,3 кОм.
 - Вычисление максимальной мощности по формуле РR1 = UR1 * Iст, или 16х0,005=0,08.
 
Через резистор проходит ток стабилитрона и выходной, поэтому его мощность должна быть в 2 раза больше (0,16 кВт). На основании таблицы данному номиналу соответствует 0,25 кВт.
uc3842 — описание, принцип работы, схема включения
uc3842 является широтно-импульсным контроллером, который применяется в основном, в преобразователях постоянного напряжения. Очень часто uc3842 используют в блоках питания различной аппаратуры. Подобный элемент можно встретить в «начинке» современных телевизоров и компьютерных мониторов.
Микросхема uc3842 имеет восемь выводов, каждый из которых выполняет свое предназначение:
- на первый подается напряжение;
 - второй нужен для создания обратной связи;
 - в случае подачи на третий вывод напряжения более 1В, на выходе МС не будет никаких импульсов;
 - четвертый — место подключение переменного резистора;
 - пятый — общий;
 - шестой служит для снятия ШИМ-импульсов;
 - седьмой необходим для подключения питания от 16 до 34В, в нем срабатывает защита от перенапряжения;
 - восьмой подключается специальное устройство, которое стабилизирует частоту импульсов.
 
Типовая схема включения микрочипа uc3842 представлена на рисунке 2.
	    
sg3525 — описание, принцип работы, схема включения
Микросхема sg3525 — широтно-импульсный модулятор в интегральном исполнении. Обеспечивает повышение производительности и уменьшение числа внешних деталей при проектировании и производстве всех видов импульсных источников питания. Имеет встроенный источник опорного напряжения +5,1В. Вход генератора обеспечивает синхронизированную работу различны устройств. sg3525 имеет встроенный плавный пуск схемы, что обеспечивается благодаря наличию внешнего конденсатора. Входные каскады микросхемы обеспечивают ток на выходе до 400 мА .
Схема подключения видна на рисунке 5.
	    
Основные электрические характеристики
Настоятельно рекомендую не эксплуатировать LM317 на предельных режимах, китайские микросхемы не имеют запаса прочности. Конечно есть встроенная защита от короткого замыкания и перегрева, но не надейтесь что она будет срабатывать каждый раз.
В результате перегрузки может выгореть не только ЛМ317 но и то что к ней подключено, а это уже совсем другой ущерб.
Основные параметры LM317:
- входное до 40В;
 - нагрузка до 1,5А;
 - нагрев до 125°;
 - регулятор КЗ.
 
Если нагрузки в 1А вам будет недостаточно, то можно применить более мощные модели стабилизаторов LM338 и LM350, 5А и 3А соответственно.
 Внешний вид LM338
Для улучшения теплоотдачи увеличен корпус TO-3, такой часто встречается у советских транзисторов. Но выпускается и в малом корпусе TO-220, рассчитанном на меньшие нагрузки.
Параметры LM338:
- входное до 32V;
 - нагрузка до 5А;
 - защита от перегрева и короткого замыкания.
 
 Расположение контактов на LM338
Схемы стабилизаторов и регуляторов тока
Всем известно, что светодиодным лампочкам необходимо питание двенадцать вольт. В сети авто это значение может доходить до 15 В. Светодиодные элементы очень чувствительны, на них такие скачки отражаются отрицательно. Светодиодные лампы могут перегореть либо некачественно светить (мигать, терять яркость и т.д.).
Чтобы светодиоды служили дольше, в электросеть автомобиля включаются драйвера (резисторы). При нестабильности в сети устанавливаются устройства, которые поддерживают постоянное значение. Существует несколько простых микросхем, по которым можно сделать стабилизатор напряжения своими руками. Все компоненты, входящие в цепь, можно приобрести в специализированных магазинах. Обладая начальными знаниями по электротехнике сделать приборы будет несложно.
На КРЕНке
Для того, чтобы сконструировать простейший стабилизатор напряжения 12 вольт своими руками, понадобится микросхема с потреблением 12 В. В этом случае подойдет регулируемый стабилизатор напряжения 12 В LM317. Он может функционировать в электросети, где входной параметр составляет до 40 В. Чтобы прибор стабильно работал, необходимого обеспечивать охлаждение.
Крены для микросхем
Стабилизатор тока на LM317требует для работы небольшой ток до 8 мА, и данное значение обычно остается неизменным, даже при большом токе, протекающем через крен LM317, или при изменении входного значения. Это реализуется с помощью компоненты R3.
Можно применять элемент R2, но пределы при этом будут небольшими. При неизменном сопротивлении LM317 ток, идущий через прибор, будет также стабильным (автор видео — Создано в Гараже).
Входное значение для кренки LM317 может составлять до 8 мА и выше. Пользуясь этой микросхемой, можно придумать стабилизатор тока для ДХО. Это устройство может выступать нагрузкой в бортовой сети или источником электричества при подзарядке аккумуляторной батареи. Сделать простой стабилизатор напряжения LM317 не составляет труда.
На двух транзисторах
На сегодняшний момент пользуются популярностью стабилизирующие устройства для бортовой сети машины на 12 В, разработанные с использованием двух транзисторов. Данную микросхему используют как стабилизатор напряжения для ДХО.
Резистор R2 является токораздающим элементом. При возрастании тока в сети увеличивается напряжение. Если оно достигает значения от 0,5 до 0,6 В, открывается элемент VT1. Открытие компонента VT1 закрывает элемент VT2. В итоге, ток, проходящий через VT2, начинает снижаться. Можно вместе с VT2 применять полевой транзистор Мосфет.
Элемент VD1 включается в цепь, когда значения находится в пределах от 8 до 15 В и настолько велики, что транзистор может выйти из строя. При мощном транзисторе допустимы показания в бортовой сети около 20 В. Не стоит забывать о том, что транзистор Мосфет откроется, если показания на затворе будут 2 В.
На операционном усилителе (на ОУ)
Стабилизатор напряжения для светодиодов на основе ОУ собирается при необходимости создания устройства, которое будет работать в расширенном диапазоне. В рассматриваемом случае в качестве элемента, который будет задавать выпрямляемый ток, является R7. С помощью операционного усилителя DA2.2 можно увеличить уровень напряжения в токозадающем компоненте. Задачей компонента DA 2.1 является контроль опорного напряжения.
При создании схемы следует учесть, что она рассчитана на 3А, поэтому необходим больший ток, который должен поступать на разъем ХР2. Кроме того, следует обеспечивать работоспособность всех составляющих данного устройства.
Сделанный стабилизирующий прибор для автомобиля должен иметь генератор, роль которого выполняет REF198. Чтобы правильно настроить прибор, ползунок резистора R1 нужно установить в верхнее положение, а резистором R3 задавать необходимое значение выпрямленного тока 3А. Для погашения возможных возбуждений, используются элементы R,2 R4 и C2.
На микросхеме импульсного стабилизатора
Если выпрямитель для автомобиля должен обеспечивать высокий КПД в сети, целесообразно использовать импульсные компоненты, создавая импульсный стабилизатор напряжения. Популярной является схема МАХ771.
Схема выпрямителя с импульсным выпрямителем
Импульсный стабилизатор тока характеризуется выходной мощностью 15 Вт. Элементы R1 и R2 делят показатели схемы на выходе. Если делимое напряжение превышает по показателям опорное, выпрямитель автоматически уменьшает выходное значение. В противном случае устройство будет увеличивать выходной параметр.
Сборка данного устройства целесообразна, если уровень превышает 16 В. Компоненты R3 являются токовыми. Для устранения высокого падения нагрузки на данном резисторе в схему следует включить ОУ.
Функциональные схемы по типу цепи управления
Импульсный стабилизатор напряжения представляет собой систему автоматического регулирования. Задающим параметром для контура регулирования служит опорное напряжение, которое сравнивается с выходным напряжением стабилизатора. В зависимости от сигнала рассогласования устройство управления изменяет соотношение длительностей открытого и закрытого состояния ключа.
В представленных ниже структурных схемах можно выделить три функциональных узла: ключ (1), накопитель энергии (2) (который иногда называют фильтром) и цепь управления. При этом ключ (1) и накопитель энергии (2) вместе образуют силовую часть стабилизатора напряжения, которая вместе с цепью управления образуют контур регулирования. По типу цепи управления различают три схемы.
С триггером Шмитта
Структурная схема стабилизатора напряжения с триггером Шмитта
Дополнительные сведения: Триггер Шмитта
Стабилизатор напряжения с триггером Шмитта называется также релейным или стабилизатором с двухпозиционным регулированием. В нём выходное напряжение сравнивается с нижним и верхним порогами срабатывания триггера Шмитта (4 и 3) посредством компаратора (4), который обычно является входной частью триггера Шмитта. При замкнутом ключе (1) входное напряжение поступает на накопитель энергии (2), выходное напряжение нарастает, и после достижения верхнего порога срабатывания Umax триггер Шмитта переключается в состояние, размыкающее ключ (1). Накопленная энергия расходуется в нагрузке, при этом напряжение на выходе стабилизатора спадает, и после достижения нижнего порога срабатывания Umin триггер Шмитта переключается в состояние, замыкающее ключ. Далее описанный процесс периодически повторяется. В результате на выходе образуется пульсирующее напряжение, размах пульсаций которого зависит от разности порогов срабатывания триггера Шмитта.
Такой стабилизатор характеризуются сравнительно большой, принципиально неустранимой пульсацией напряжения на нагрузке и переменной частотой преобразования, зависящей как от входного напряжения, так и от тока нагрузки.
С широтно-импульсной модуляцией
Структурная схема стабилизатора напряжения с ШИМ
Дополнительные сведения: Широтно-импульсная модуляция
Как и в предыдущей схеме, в процессе работы накопитель энергии (2) или подключён к входному напряжению, или передаёт накопленную энергию в нагрузку
В результате на выходе имеется некоторое среднее значение напряжения, которое зависит от входного напряжения и скважности импульсов управления ключом (1). на операционном усилителе (4) сравнивает выходное напряжение с опорным напряжением (6) и усиливает разность, которая поступает на модулятор (3). Если выходное напряжение меньше опорного, то модулятор увеличивает отношение времени открытого состояния ключа к периоду тактового генератора (5)
При изменении входного напряжения или тока нагрузки скважность импульсов управления ключом изменяется таким образом, чтобы обеспечить минимальную разность между выходным и опорным напряжением.
Если выходное напряжение меньше опорного, то модулятор увеличивает отношение времени открытого состояния ключа к периоду тактового генератора (5)
При изменении входного напряжения или тока нагрузки скважность импульсов управления ключом изменяется таким образом, чтобы обеспечить минимальную разность между выходным и опорным напряжением.. В таком стабилизаторе частота преобразования не зависит от входного напряжения и тока нагрузки и определяется частотой тактового генератора.
В таком стабилизаторе частота преобразования не зависит от входного напряжения и тока нагрузки и определяется частотой тактового генератора.
С частотно-импульсной модуляцией
Дополнительные сведения: Частотно-импульсная модуляция
При этом способе управления импульс, открывающий ключ, имеет постоянную длительность, а частота следования импульсов зависит от сигнала рассогласования между опорным и выходным напряжениями. При увеличении тока нагрузки или снижении входного напряжения частота увеличивается. Управление ключом может осуществляться, например, с помощью моностабильного мультивибратора (одновибратора) с управляемой частотой запуска.
РН на 2 транзисторах
Данный вид применяется в схемах особо мощных регуляторов. В этом случае ток на нагрузку также передается через симистор, но управление ключевым выводом происходит через каскад транзисторов. Это реализуется так: переменным резистором регулируется ток, который поступает на базу первого маломощного транзистора, а тот через коллектор-эмиторный переход управляет базой второго мощного транзистора и уже он открывает и закрывает симистор. Это реализует принцип очень плавного управления огромными токами на нагрузке.
 СНиП 3.05.06-85
Ответы на 4 самых частых вопроса по регуляторам:
- Какое допустимое отклонение выходного напряжения? Для заводских приборов крупных фирм, отклонение не будет превышать +-5%
 - От чего зависит мощность регулятора? Выходная мощность напрямую зависит от источника питания и от симистора, который коммутирует цепь.
 - Для чего нужны регуляторы 0-5 вольт? Эти приборы чаще всего используют для питания микросхем и различных монтажных плат.
 - Зачем нужен бытовой регулятор 0-220 вольт? Они применяются для плавного включения и выключения бытовых электроприборов.
 
Подготовительные работы
Для работы потребуется ряд элементов и деталей, которые можно приобрести в специализированном магазине или взять из другого устройства:
- Стабилизатор тока lm317;
 - R-3 – сопротивление 0.1Ом*2 Вт;
 - TR-1 – трансформаторное устройство силового типа;
 - T-1 – транзистор вида КТ-81-9Г;
 - R-2 – сопротивление действие 220Ом;
 - F-1 – предохраняющий элемент 0.5 А и 250В;
 - R-1 – сопротивление 18К;
 - D-1 – светодиод IN-54-00;
 - P-1 – сопротивление 4,7 К;
 - BR-1 – светодиодный барьер;
 - LED-1 – цветной диод;
 - C-1 – конденсаторный аппарат модификации с параметрами 3 300 мкф*43V;
 - C-3 – конденсаторное устройство модификации 1мкф*43V;
 - C-2 – конденсаторный элемент керамического вида 0.1 мкф.
 
Перечень может видоизменяться в зависимости от разновидности применяемой схемы подключения.
Рабочая схема подключения
Предварительно перед сборкой преобразователя lm317t нужно приобрести все составляющие из вышеперечисленного списка.
Чаще всего такой СН применяют в комплекте со светодиодами
Основной деталью изделия является трансформатор, который можно извлечь из любого электрического прибора: музыкальный центр, телевизор или небольшая магнитола. Также его можно приобрести, специалисты рекомендуют отдавать предпочтение модификации TBK110. Однако выходное напряжение модель может производить только со значением 9В.
Работа стабилизатора на практике
Давайте рассмотрим нашего подопечного, а именно, стабилизатор LM7805. Как вы уже поняли, на выходе мы должны получить 5 Вольт стабилизированного напряжения.
Соберем его по схеме
Берем нашу Макетную плату и быстренько собираем выше предложенную схемку подключения. Два желтеньких – это конденсаторы, хотя их ставить необязательно.
Итак, провода 1,2 – сюда мы загоняем нестабилизированное входное постоянное напряжение, снимаем 5 Вольт с проводов 3 и 2.
На Блоке питания мы ставим напряжение в диапазоне 7,5 Вольт и до 20 Вольт. В данном случае я поставил напряжение 8,52 Вольта.
И что же у нас получилось на выходе данного стабилизатора? 5,04 Вольта! Вот такое значение мы получим на выходе этого стабилизатора, если будем подавать напряжение в диапазоне от 7,5 и до 20 Вольт. Работает великолепно!
Давайте проверим еще один наш стабилизатор. Думаю, Вы уже догадались, на сколько он вольт.
Собираем его по схеме выше и замеряем входное напряжение. По даташиту можно подавать на него входное напряжение от 14,5 и до 27 Вольт. Задаем 15 Вольт с копейками.
А вот и напряжение на выходе. Блин, каких то 0,3 Вольта не хватает для 12 Вольт. Для радиоаппаратуры, работающей от 12 Вольт это не критично.
Характеристики лабораторного блока питания
- входное напряжение: 24 В переменного тока;
 - выходное напряжение: от 0 до 30 В (регулируемое);
 - выходной ток: 2 мА – 3 А (регулируемый);
 - пульсации выходного напряжения: менее 0.01%
 - размер платы 84 х 85 мм;
 - защита от короткого замыкания;
 - защита по превышению установленной величины тока.
 - О превышении установленного тока сигнализирует светодиод.
 
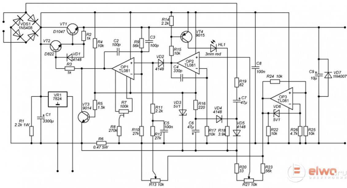
Для получения полноценного блока следует добавить лишь три компонента – трансформатор с напряжением на вторичной обмотке 24 вольта при 220 вольтах на входе (важный момент, о котором подробно ниже) и током 3,5-4 А, радиатор для выходного транзистора и кулер на 24 Вольта для охлаждения радиатора при большом токе нагрузки. Кстати, в интернете нашлась и схема данного блока питания:

Из основных узлов схемы можно выделить:
- диодный мост и фильтрующий конденсатор;
 - регулирующий узел на транзисторах VT1 и VT2;
 - узел защиты на транзисторе VT3 отключает выход, пока питание операционных усилителей не будет нормальным
 - стабилизатор питания вентилятора на микросхеме 7824;
 - на элементах R16, R19, C6, C7, VD3, VD4, VD5 построен узел формирования отрицательного полюса питания операционных усилителей. Наличие этого узла обуславливает питание всей схемы именно переменным током от трансформатора;
 - выходные конденсатор С9 и защитный диод VD9.
 
Отдельно нужно остановиться на некоторых компонентах примененных в схеме:
- выпрямительные диоды 1N5408, выбраны впритык – максимальный выпрямленный ток 3 Ампера. И хоть диоды в мосте работают попеременно, все же не будет лишним заменить их более мощными, например диодами Шотки на 5 А;
 - стабилизатор питания вентилятора на микросхеме 7824 выбран на мой взгляд не совсем удачно – под рукой у многих радиолюбителей наверняка найдутся вентиляторы на 12 вольт от компьютеров, а вот куллеры на 24 В встречаются гораздо реже. Покупать такой не стал, решив заменить 7824 на 7812, но в процессе испытаний БП отказался от этой идеи. Дело в том, что при входном переменном напряжении в 24 В, после диодного моста и фильтрующего конденсатора получаем 24*1,41=33,84 Вольта. Микросхема 7824 прекрасно справится с задачей рассеивания лишних 9, 84 Вольта, а вот 7812 приходится тяжко, рассеивая в тепло 21,84 Вольта.
 
Кроме того, входное напряжение для микросхем 7805-7818 регламентировано производителем на уровне 35 Вольт, для 7824 на уровне 40 Вольт. Таким образом, в случае простой замены 7824 на 7812, последняя будет работать на грани. Вот ссылка на даташит.
Учитывая вышеприведенное, имевшийся в наличии кулер на 12 Вольт подключил через стабилизатор 7812, запитав ее от выхода штатного стабилизатора 7824. Таким образом, схема питания кулера получилась хоть и двухступенчатой, но надежной.
Операционные усилители TL081, согласно даташита требуют двуполярное питание +/- 18 Вольт – в целом 36 Вольт и это максимальное значение. Рекомендуемое +/- 15.
И вот тут начинается самое интересное относительно переменного входного напряжения величиной 24 Вольта! Если взять трансформатор, который при 220 В на входе, выдает 24 В на выходе, то опять же после моста и фильтрующего конденсатора получаем 24*1,41=33,84 В.
Таким образом, до достижения критической величины остается всего 2,16 Вольта. При увеличении напряжения в сети до 230 Вольт (а такое бывает в нашей сети), с фильтрующего конденсатора снимем уже 39,4 Вольта постоянного напряжения, что приведет к гибели операционных усилителей.
Выхода тут два: либо заменить операционные усилители другими, с более высоким допустимым напряжением питания, либо уменьшить количество витков во вторичной обмотке трансформатора. Я пошел по второму пути, подобрав количество витков во вторичной обмотке на уровне 22-23 Вольта при 220 В на входе. На выходе БП получил 27,7 Вольта, что меня вполне устроило.
В качестве радиатора для транзистора D1047 нашел в закромах радиатор процессора. На нем же закрепил стабилизатор напряжения 7812. Дополнительно установил плату контроля оборотов вращения вентилятора. Ею со мной поделился донорский компьютерный блок питания ПК. Терморезистор закрепил между ребер радиатора.
При токе в нагрузке до 2,5 А вентилятор вращается на средних оборотах, при повышении тока до 3 А в течении длительного времени вентилятор включается на полую мощность и снижает температуру радиатора.
Схемы включения ne555
Сама по себе данная микросхема это как бы «незавершенное» изделие с возможностью реализации на нем двух режимов эксплуатации — таймера запуска (моностабильный) и генератора одиночных импульсов (мультивибратора). Чтобы заставить её функционировать в одном из них, необходима небольшая доработка. Для этого межу контактами 1 и 8 добавляется RC-цепочка (она же времязадающая), для которой заранее подбираются резистор и конденсатор. Их значения будут задавать необходимую частоту и периодичность прямоугольных сигналов «включения/выключения» на выходе микросхемы после подачи на неё питания. Для повышения точности в работе и избегания влияния внешних помех 5 пин (контроль) рекомендовано шунтировать ёмкостью, величина которой должна быть не более 0,1 мкФ.
Моностабильный режим
Рассмотрим принцип работы в режиме таймера. Для его реализации необходимы дополнительные элементы — один резистор Rt и пара ёмкостей. После подачи питания, на третьей ножке относительно земли будет около 0В. Времязадающий конденсатор Сt полностью разряжен и в таком состоянии схема может находиться достаточно долго, пока на контакт 2 (запуск) не поступит положительный сигнал. Его величина должна быть в три раза меньшей питающего напряжения (Ucc/3).
После подачи сигнала на контакт 2 (запуск), на выходе микросхемы появляется напряжение аналогичное питающему (высокий уровень). Его длительность зависит от времени заряда Сt до уровня 2/3 от Ucc через резистор Rt. Как только это произойдет, выходное напряжение снизится практически до 0В и Сt разрядится.
Важным моментом в этой схеме является то, что после её включения, любые воздействия на контакт 2 (запуск) больше не будут вилять на высокий уровень на выходе. Но его все же можно сбросить, если подать сигнал на четвертую ножку (сброс). Временной интервал выходного импульса (Т) рассчитывается по формуле T=1.1*Rt*Ct.
Режим мультивибратора
В режиме мультивибратора микросхема ne555 выдает серию прямоугольных сигналов, периодичность которых также определяются значениями времязадающей RC-цепочки. Как видно из рисунка ниже, конструкция немного изменена и в неё добавлено еще одно сопротивление. Контакт 7 (разряд) физически соединен между резисторами Ra и Rb, но логически он отключен внутри универсального таймера.
После подачи питания на микросхему, на 3 пине (выходе) появится высокий уровень относительно земли, а конденсатор Сt начинает заряжается через Ra и Rb. Как только Сt достигнет заряда 2/3 от величины питающего напряжения, схема переключится и на её выходе будет около 0В. При этом включится контакт 7 (разряд) и через резистор Rb будет разряжаться Сt.
После того как конденсатор Ct разрядится на 1/3 схема снова переключится, и на её выходе появится высокий уровень. Разъединится контакт 7 (разряд) и Ct начнет опять заряжаться через Ra и Rb. Результатом такой работы станет серия прямоугольных импульсов, длительность которых будет определяться величинами элементов Ra, Rb и Сt. Промежуток между началом каждого из импульсов называют общим периодом ТП. Его можно увеличивать до 30 секунд путем повышения ёмкости Ct. Частоту колебаний определяют по формуле F = 1/ТП.
Стабилизаторы для питания микросхем
Рассмотрим методы подключения к питанию цифровых приборов, сделанных самостоятельно, на микроконтроллерах. Любое электронное устройство требует для нормальной работы правильное подключение питания. Блок питания рассчитывается на определенную мощность. На его выходе устанавливается конденсатор значительной величины емкости для выравнивания импульсов напряжения.
Блоки питания без стабилизации, применяемые для роутеров, сотовых телефонов и другой техники, не сочетаются с питанием микроконтроллеров напрямую. Выходное напряжение этих блоков изменяется, и зависит от подключенной мощности. Исключением из этого правила являются зарядные блоки для смартфонов с USB портом, на котором выходит 5 В.
Схема работы стабилизатора, сочетающаяся со всеми микросхемами этого типа:
Если разобрать стабилизатор и посмотреть его внутренности, то схема выглядела бы следующим образом:
Для электронных устройств не чувствительных к точности напряжения, такой прибор подойдет. Но для точной аппаратуры нужна качественная схема. В нашем случае стабилизатор 7805 выдает напряжение в интервале 4,75-5,25 В, но нагрузка по току не должна быть больше 1 А. Нестабильное входное напряжение колеблется в интервале 7,5-20 В. При этом выходное значение будет постоянно равно 5 В. Это является достоинством стабилизаторов.
При возрастании нагрузки, которую может выдать микросхема (до 15 Вт), прибор лучше обеспечить охлаждением вентилятором с установленным радиатором.
Работоспособная схема стабилизатора:
Технические данные:
- Наибольший ток 1,5 А.
 - Интервал входного напряжения – до 40 вольт.
 - Выход – 5 В.
 
Во избежание перегрева стабилизатора, необходимо поддерживать наименьшее входное напряжение микросхемы. В нашем случае входное напряжение 7 вольт.
Лишнюю величину мощности микросхема рассеивает на себе. Чем выше входное напряжение на микросхеме, тем выше потребляемая мощность, которая преобразуется в нагревание корпуса. В итоге микросхема перегреется и сработает защита, устройство отключится.







































































