Как это работает?
Принцип работы здесь элементарный. Лента покрыта специальными светоотражающими кристаллами.
При нагреве поверхности эти кристаллы расплавляются и впитываются в полимерный состав на наклейке. В результате этого световые полоски становятся черными, сигнализируя персоналу, что в данном конкретном месте был перегрев.
Обратно свой цвет они уже не возвращают. Так что, если контакт грелся вечером или ночью, на следующий день вы это обязательно увидите.
После ревизии и подтяжки соединения, наклейку придется заменить на новую. Весь осмотр эл.щитовой будет заключаться в визуальном контроле цветовых полосочек.
При этом не нужно иметь с собой дорогостоящих тепловизоров или пирометров. Все максимально безопасно и элементарно просто.
Такая штука поможет вам оперативно предотвратить возможный пожар, аварию или повреждение оборудования.
Особенности
У современных моделей холодильников может быть несколько температурных датчиков, что усложняет диагностику поломки, ремонт и замену. Но при этом качество работы таких приборов намного лучше. С помощью нескольких измерителей регулируется микроклимат в каждом отсеке отдельно, что особо актуально для многокамерных, двухдверных аппаратов. Именно так обеспечиваются продвинутые возможности, например, создаются «зоны свежести», для которых лишь два датчика (только в холодильном и морозильном отсеке) недостаточно, так как поддержание особого микроклимата имеет свою специфику.
При поломке электронного детектора можно заменить только его часть с проводками или даже лишь сам наконечник с термопарой, если жилы целые, а при механическом варианте надо менять всю трубку, а это значит, что всегда потребуется вытаскивать весь термостат. Но проблема даже не в этом, а в том, что трубки с сильфоном (в данном случае, строго говоря, это и есть сенсор) не продаются, поэтому почти всегда меняют все термореле.
Высокотемпературный градусник
Для тех случаев, когда требуется измерение температуры свыше пределов «выживания» терморезистора, используется термопара. Ее функциональность сохраняется и при 600 градусах Цельсия. Подобный определитель нагрева среды может быть полезен не только на производстве, но и дома. К примеру, определять температуру работы духовки или текущую на жале паяльника.
Схема
Термопара генерирует микроскопический ток, малым напряжением и силой. Для преобразования полученных характеристик, в понятный микроконтроллеру вид, используется шилд Ардуино с микросхемой MAX6675. Вывод показаний осуществляется на числовой индикатор ТМ1637.
Скетч
Скетч, как и в предыдущем случае, требует библиотеки Groove 4Digital Display для управления индикатором. Преобразователь MAX6675 контролируется процедурами из одноименной коллекции, расположенной по адресу:
Скетч можно скачать здесь: https://cloud.mail.ru/public/Y8Yz/jYWsjgY29
Газовые термонаклейки — Thermosensor
Однако помимо данной инновации разработчики пошли еще дальше. Визуальная инспекция конечно же хорошо, а что делать, чтобы не пропустить сам момент перегрева?
Как уже говорилось ранее, в пиковые часы нагрузки контакт может нагреться так, что произойдет авария или пожар, а вас рядом не будет. Как оперативно узнать об этом моменте?
Для этого воспользуйтесь другой разновидностью наклеек, которые входят в систему Thermosensor.
Помимо индикации нагрева этот стикер выделяет сигнальный газ (нетоксичный и негорючий). Откуда он берется?
В наклейке имеются замкнутые поры, заполненные жидкостью. Как только происходит рост температуры, давление в поре повышается и она взрывается, выбрасывая и высвобождая газ наружу.
Наличие газа фиксируется рядом установленным датчиком.
Сигнал от этого датчика вы можете вывести на любой пульт, лампочку, звонок, сигнализацию и т.д. Система даже позволяет посылать SMS уведомление на сотовый телефон, если вы находитесь далеко от объекта или диспетчерского пункта.
Таким образом вы моментально узнаете об аварийной ситуации в щитовой и сможете оперативно среагировать на нее еще до начала пожара.
Заметьте, что все пожарные датчики срабатывают уже после того, как произошло возгорание. А датчик Thermosensor среагирует, когда пожар еще даже не начался!
При этом производители долго подбирали химический состав газа таким образом, чтобы датчик реагировал именно на него и не возникало ложных срабатываний от табачного дыма, выхлопа автомашин и т.п.
Одна небольшая наклейка может выделять до 1м3 сигнального газа.
При помощи контрольно-приемных устройств (подключаемых по витой паре RS 485 или через радиоканал) и передачи сигнала на диспетчерский пункт, можно легко организовать оперативное реагирование на такую защиту.
Ей можно обвязать щитовые зданий и трансформаторных подстанций, расположенных на совершенно разных концах города. Диспетчер у себя на экране будет видеть сработку датчика и моментально пошлет туда оперативно-выездную бригаду еще до начала аварии.
Внедрив такую систему, надежность в наших электросетях можно повысить в разы.
https://youtube.com/watch?v=81hLfTfU0L4%3F
Источник — thermoelectrika.com
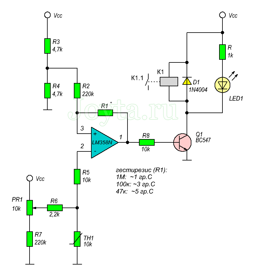
Схема простого терморегулятора на LM358
Данный терморегулятор построен на операционном усилителе LM358, который выполняет роль компаратора. В качестве датчика температуры использован термистор сопротивлением 10к. Температура устанавливается с помощью потенциометра на 10к, и ее можно установить в довольно широком диапазоне.
Как было сказано выше, LM358 работает в качестве компаратора, и поэтому аналоговый сигнал будет преобразован в цифровой, и на выходе мы получим сигнал нуля или единицы. Выходной сигнал операционного усилителя управляет транзистором BC547B, который, в свою очередь, управляет катушкой реле, а та управляет нагрузкой с номинальным напряжением 220 вольт.
Hantek 2000 — осциллограф 3 в 1
Портативный USB осциллограф, 2 канала, 40 МГц….
Подробнее
В схеме использована только одна часть операционного усилителя LM358, и, следовательно, на одном таком ОУ можно сделать два независимых термостата. Диапазон рабочей температуры составляет приблизительно от 0°C до 60°C. Изменить его можно путем подбора резистор R3. За гистерезис в этой системе отвечает резистор R1. Схема терморегулятора питается постоянным напряжением 12В. Резистор R7 служит для изменения чувствительности потенциометра.

Стоит еще обратить внимание на резистор, обозначенный на схеме как R6. Его отсутствие приведет к некорректной работе терморегулятора при высоких температурах — термистор под влиянием увеличения температуры уменьшает свое сопротивление, что в крайних случаях (при высокой температуре) может привести к снижению сопротивления до такого значения, что ток, протекающий через термистор, начинает его нагревать, а это приведет к бесконечным переключениям реле
Гистерезис также претерпевает изменения после замены термистора на термистор бОльшего сопротивления, например, 22к. Сама микросхема LM358 потребляет очень маленький ток ок. 5-10 мА. Из-за отсутствия линейности термистора, установка точной температуры может быть затруднительна в крайних положениях потенциометра.
Плата терморегулятора выполнена по технологии ЛУТ. Размеры печатной платы: длина около 9 см, ширина около 2 см. Она разделена на две зоны, слева — это логика — безопасное напряжение, а реле, управляющее нагрузкой 220 вольт расположено справа. Диодный мост находится на отдельной плате вместе с трансформатором.
Для лучшего контроля над заданной температурой можно использовать аналоговый датчик температуры LM35. У него показание температуры линейное, но на практике схема, конечно же, будет иной.
Источник
Блок питания 0…30 В / 3A
Набор для сборки регулируемого блока питания…
Подробнее
Подключение к плате Arduino
Как упоминалось выше, температурный датчик DS18B20 может быть подключен к плате Arduino двумя способами (прямым и с паразитным питанием). Кроме того, на один вход Arduino можно повесить как один, так и целую группу датчиков. Для начала рассмотрим самый простой вариант. На рисунке ниже показана схема прямого подключения одиночного датчика к Arduino Nano.
Рисунок №3 – схема прямого подключения одиночного датчика
Здесь всё довольно просто. Запитываем DS18B20 от самой платы Arduino, подавая 5V на вывод Vdd датчика. Аналогичным образом соединяем между собой выводы GND. Средний вывод термодатчика подключим, например, к выводу D2 нашей Arduino Nano. Подключать вывод данных (DQ) можно практически на любой вход Arduino, предварительно прописав его номер в скетче
Единственный и самый важный момент, на который следует обратить внимание – это наличие резистора номиналом 4,7k между плюсом питания и линией данных термодатчика. Этот резистор служит для подтяжки линии данных к логической единице и его отсутствие вызовет сбой в работе алгоритма обмена информацией
Значение 4,7k не сильно критично и в некоторых пределах его можно изменять, главное не увлекаться.
С прямым подключением одного датчика всё понятно, теперь рассмотрим прямое подключение группы датчиков к одному выводу Arduino. На рисунке №4 показан пример подключения 5-ти датчиков DS18B20. Это количество может быть любым и ограничивается только рамками временем на опрос каждого из них (750мС).
Рисунок №4 – подключение группы датчиков DS18B20
Как видно из вышеприведенного рисунка, абсолютно все датчики на шине подключены параллельно и на всю группу идёт один подтягивающий резистор. Хоть изменения в схеме логичны и минимальны, но работа с несколькими термодатчиками немного сложнее в плане составления программы. В этом случае необходимо обращаться к каждому в отдельности, используя уникальные адреса. Вопрос программирования каждого из режимов будет рассмотрен позже.
Режим паразитного питания отличается от прямого тем, что датчики получают энергию непосредственно с линии данных, без использования прямых 5V. При этом выводы Vdd и GNG каждого термодатчика соединяются между собой. Более наглядно этот процесс отражён на рисунке №5.
Рисунок №5 – подключение одиночного датчика и группы датчиков в режиме паразитного питания от линии данных.
Как и в предыдущих схемах, здесь присутствует резистор 4,7k, который в данном случае играет двойную роль, а именно: подтяжка линии данных к логической «1» и питание самого датчика. Возможность такого включения обеспечивает встроенная в DS18B20 специальная схема и буферный конденсатор Срр (рисунок №2). Иногда это позволяет сэкономить 1 провод в общем шлейфе подключения группы термодатчиков, что в некоторых проектах играет существенную роль.
После рассмотрения схем включения, самое время перейти к программированию и здесь можно пойти тремя путями:
- Использовать готовые, проверенные библиотеки для работы с DS18B20;
- Общаться с датчиком напрямую через перечень установленных команд;
- Написать свою низкоуровневую библиотеку, включая функции передачи битов данных по тайм-слотам, приведённым в технической документации.
Третий вариант наиболее сложен и требует изучения большого объёма информации. В рамках этой статьи будут рассмотрены первых два варианта.
Как найти температурный датчик в кондиционере
Внутренний блок:
Датчик температуры комнатного воздуха
Это тот самый датчик, который задаёт режим работы компрессора.
Датчик температуры испарителя (установлен в средней точке испарителя)
Он служит для отключения компрессора при температуре испарителя ниже нуля, или индикации ошибки, во избежание обледенения испарителя.
- Температурный датчик на выходе из испарителя
- Датчик температуры электродвигателя вентилятора
Отключает двигатель при перегреве, предупреждая возгорание.
Перегрев обычно случается в случае межвиткового замыкания.
- Термопредохранитель в клеммной колодке
- При превышении температуры срабатывания (чаще всего около 90 С) он сгорает, размыкая цепь питания кондиционера.
Внешний блок:
Датчик температуры наружного воздуха
Этот датчик служит для ограничения работы кондиционера при температуре на улице ниже его рабочего диапазона
Кондиционер просто не включится, если температура на улице ниже его предела.
Датчик температуры конденсатора (может быть установлено несколько, в разных точках)
Функция этого датчика — поддержание давления конденсации в заданном пределе при изменении температуры на улице.
Датчик температуры нагнетания компрессора
По температуре нагнетания можно косвенно определить давление, и если оно выше нормы, то кондиционер выдаёт ошибку.
Датчик температуры газовой магистрали
Датчик газовой магистрали дублирует датчик низкого давления, и выдаёт ошибку при его чрезмерном снижении.
- Температурный датчик на двигателе вентилятора
- Термопредохранитель на соединительной колодке
Также существуют системы с определением уровня конденсата с помощью термодатчиков, вместо механического поплавка.
Термопары
Наиболее часто используются датчики температуры-термопары, потому что они точны, работают в широком диапазоне температур от -200°C до 2000°C, и стоят сравнительно недорого. Термопара с проводом и штепсельной вилкой на фото далее:
Работа термопар
Термопара изготовляется из двух разнородных металлов, сваренных вместе, что даёт эффект разности потенциалов от температуры. От разницы температур между двумя спаями, образуется напряжение, которое используется для измерения температуры. Разность напряжений между двумя спаями называется “эффект Зеебека”.
Если оба соединения имеют одинаковую температуру, потенциал различия в разных соединениях равен нулю, т.е. V1 = V2. Однако, если спаи имеют разную температуру, выходное напряжение относительно разности температур между двумя спаями будет равно их разности V1 — V2.
Детали индикатора
Очень важные детали данного устройства — подстроечные резисторы R2-R5. Нужно обязательно использовать многооборотные подстроечные резисторы, потому что только такие позволят точно установить опорное напряжение и не будут изменять свое состояние под действием вибрации и тряски, имеющей место при эксплуатации в автомобиле. Сопротивления этих резисторов могут быть и другими.
Практически подойдут любые многооборотные подстроечные резисторы сопротивлением от 5 до 200 кОм. Можно использовать даже в качестве таковых, переменные многооборотные резисторы от блоков переключения программ старых телевизоров (обычно там многооборотные переменные или подстроечные резисторы сопротивлением 100 кОм), но, конечно же, лучше подстроечные с боковым червячным приводом вроде 3006-Р-1, СП5-2 или аналогичные.
При отсутствии многооборотных подстроечных резисторов можно использовать временные переменные резисторы на время налаживания, а затем заменять их парами подобранных по сопротивлению постоянных. Но это усложняет налаживание и не дает возможности оперативно изменять настройки. Светодиоды — любые индикаторные соответствующих цветов.
Шеклев М. В. РК-2016-04.
Литература: 1. Клотов Н. «Четырехпозиционный индикатор температуры», РК2016-02.
Куда выполняют установку прибора
На эксплуатацию прибора влияет 4 фактора:
- попадание солнечных лучей на корпус;
- температура за пределами помещения;
- циркуляция воздуха в комнате;
- дополнительные источники обогрева.
В многоквартирных домах термостаты размещают вверху, около крыши, поскольку тепло поднимается. Это помогает сбалансировать разность температур в здании. В одноэтажных, наоборот, их монтируют возле нагревателя.
Фото 2. Электронный терморегулятор, установленный на батарее отопления. Прибор подключен к контуру подачи теплоносителя.
Наиболее благоприятным считается размещение высокочувствительного прибора на подаче. У этого принципа есть ограничение: элементы обвязки не должны быть закрыты чем-либо. Термостат размещают перед батареей, после ответвления от магистрали. Это позволяет ему регулировать температуру комнаты, не затрагивая соседей снизу.
Цифровой термометр на LM35 с диапазоном +90 … -50 С
В Интернете можно найти множество простых схем цифровых термометров, использующих широко распространенный в наше время и довольно популярный датчик температуры LM35.
Популярность этого датчика объясняется многими причинами. Ниже приведены его основные характеристики:
- Калибруется непосредственно в градусах Цельсия
- Линейный коэффициент преобразования +10.0 мВ/ºС
- Гарантируемая точность 0.5 ºС (при +25 ºС)
- Заявленный рабочий диапазон от -55 ºС до +150 ºС
- Подходит для дистанционных измерений
- Низкая стоимость вследствие подстройки на уровне кристалла
- Работает от 4 до 30 В
- Потребляемый ток менее 60 мкА
- Малый саморазогрев, 0.08 ºС в неподвижном воздухе
- Типичная нелинейность всего ± ¼ ºС
- Низкое выходное сопротивление, 0.1 Ома при нагрузке 1 мА.
Для большого числа разнообразных применений, учитывая низкую стоимость, распространенность и простоту включения, LM35 — совсем неплохой выбор.
На нашем сайте тоже есть вариант такого термометра (Простой цифровой термометр), схема которого была первоначально опубликована на сайте http://www.voltsandbytes.com . К сожалению, этот термометр, как и многие аналогичные при всей своей простоте имеет один существенный недостаток. Он не умеет измерять отрицательные температуры. Дело в том, что для измерения отрицательных температур LM35 требует либо биполярного питания (рис.1) либо применения специальной схемы с измерением дифференциального сигнала (рис. 2).
Рисунок 1. Схема включения с биполярным питанием.
Рисунок 2. Схема включения с дифференциальным выходом.
И та и другая схемы, мягко говоря, не совсем удобны для подключения к микроконтроллеру. В первом случае схема измерения должна уметь измерять отрицательные напряжения, соответствующие отрицательным температурам, а это требует дополнительных затрат. Во втором случае дело обстоит проще, но под рукой должен быть микроконтроллер, имеющий АЦП с дифференциальным входом (например, ATTiny261). При этом расходуется два входа АЦП микроконтроллера.
Предлагаемая мною схема цифрового термометра является логическим развитием Простого Цифрового Термометра (вернее, его версии на ATTiny261). Она использует несколько измененный вариант включения LM35 с дифференциальным выходом. Изменение схемы включения было произведено с целью уйти от применения дифференциального выхода. Схема включения LM35 приведена на рис. 3.
![]() |
Рисунок 3. Схема включения LM35
Как видно из рисунка, выходной сигнал измеряется (вольтметром) относительно общего провода. Резистор R1 и транзистор Q1(включенный как диод) образуют схему смещения уровня вывода GND датчика температуры или схему «расщепления» питания. При этом потенциал нижнего вывода резистора R2 оказывается отрицательным по отношению к GND LM35 и, датчик может работать как с положительными, так и с отрицательными температурами.
Измерение выходного сигнала, как уже говорилось выше, осуществляется относительного общего провода питания. При нулевом значении температуры выходное напряжение составляет 0.69В (при использовании транзистора BC857A). Снижение температуры ниже нуля вызывает уменьшение выходного напряжения (10 мВ на 1 ºС). Подъем температуры выше нуля приводит к росту выходного напряжения.
Схема термометра приведена на рис.4.

Рисунок 4. Схема цифрового термометра.
Сигнал с датчика температуры подается непосредственно на вход АЦП микроконтроллера. В качестве источника опорного напряжения микроконтроллера служит внутренний источник с напряжением 2,56 В. Используется 10 бит АЦП. Это позволяет получить дискретность измерения температуры 0,25 ºС. И, хотя, в данном варианте термометра на индикацию выводятся десятые доли градуса, большого смысла в этом нет, так как уже «инструментальная» погрешность измерения (без учета погрешности самого датчика) в силу ограниченности разрядной сетки АЦП уже больше 0.25 ºС.
Исходный код программы (для CodeVision AVR v1.25.9 и ниже), схема термометра и проект для Proteus находятся в файле Digital_thermometer_with_LM35.rar.
Данная разработка не претендует на полноту и была сделана с целью показать один из вариантов работы с датчиком температуры LM35. Любые изменения, доработки и т.п., а также вопросы (пока только через avrdoc@yandex.ru) приветствуются.
Термопары как измерительные датчики
Термопара представляет наиболее распространенный вид температурных датчиков. Термопары популярны благодаря нескольким факторам:
- несложному устройству,
- простоте использования,
- скорости реакции,
- малогабаритным размерам.
Термопары обладают непревзойденно широким температурным диапазоном среди всех существующих температурных датчиков (от -200ºC до 2000ºC).
Этот вид термоэлектрических датчиков традиционно строится на соединении двух разнородных металлов — меди и константана, которые свариваются или сжимаются в единый спай.
ТЕРМОПАРА
Принцип действия термопары: J1 – горячий спай; J2 – холодный спай; 1 – металл железо; 2 – металл константан; 3 – поток тепла; V1, V2 – разница напряжений; Vвых – напряжение выхода
Одна часть соединения называется эталонным (холодным) спаем. Другая часть — измерительным (горячим) спаем. Когда оба контакта находятся под разными температурами, на стыке используется напряжение, которое используется для измерения температурного датчика, как показано ниже.
Конструкция термопар
Принцип работы термопары прост. Слияние двух разнородных металлов образует «термоэлектрический» эффект, который дает постоянную разность потенциалов всего в несколько милливольт (мВ).
Разность напряжений между двумя переходами называется «эффектом Зеебека». Поскольку градиент температуры генерируется вдоль проводящих контактов, создающих ЭДС, выходное напряжение термопары становится зависимым от изменений окружающей среды.
Если оба контакта находятся при одинаковой окружающей среде, разность потенциалов на двух переходах равна нулю. Другими словами, напряжение отсутствует, когда V1 = V2. Однако если соединения подключены внутри схемы и находятся под разными температурами, ситуация меняется.
Появляется выход напряжения относительно разницы значений между двумя переходами V1 — V2. Это различие в напряжении будет увеличиваться с температурой до тех пор, пока не будет достигнут пиковый уровень напряжения перехода. Этот момент будет определяться характеристиками двух разных разнородных металлов.
ЦИФРОВОЙ
Конструкция одного из вариантов датчика на термопаре: 1 – спай; 2 – специальная проводка типа «J»; 3 – оболочка их нержавеющей стали; 4 – настраиваемый уплотнительный фитинг; 5 – армирование из нержавеющей стали
Термопары изготавливаются из различных материалов, что позволяет измерять экстремальные температуры в диапазоне от -200°С до + 2000°С.
Благодаря такому большому выбору материалов и диапазону измерений, были разработаны международно-признанные стандарты в комплекте с цветовыми кодами термопары.
Цветовые коды позволят пользователю выбрать правильный датчик на базе термопары для конкретного применения. Ниже в качестве примера приведена таблица с британским цветовым кодом стандартных термопар:
| Код | Проводники + / — | Рабочий диапазон, °C | Маркировка цветом |
| E | нихром / константан | — 200 … + 900 | коричневый |
| J | железо / константан | 0 …+ 750 | чёрный |
| K | нихром / алюмоникель | — 200 … + 1250 | красный |
| N | никросил / нисил | 0 … + 1250 | оранжевый |
| T | медь / константан | — 200 … + 350 | синий |
| U | Медь / никелин | 0 … + 1450 | зелёный |
Три наиболее распространенных материала термопар, используемые для общего измерения окружающей среды:
- железо-константан (тип J),
- медь-константан (тип T),
- никель-хром (тип K).
Выходное напряжение от термопары очень мало, всего несколько милливольт (мВ) для изменения разности температур на 10°C. Поэтому по причине малого напряжения, на выходе обычно требуется какая-нибудь форма усиления.
Схемы усиления для термопары
Тип усилителя, дискретного или операционного, необходимо тщательно подбирать, поскольку для предотвращения повторной калибровки термопары с частыми интервалами требуется хорошая стабильность дрейфа.
Это делает предпочтительным применение модулятора и усилителя измерительного типа для большинства применений температурного зондирования.
Сообщества › Кулибин Club › Блог › Электрика: Датчики температуры, делаем сами.
Иногда возникает нужда в температурном контроле за каким нибудь процессом, будь то автомобиль или народное хозяйство. Схем термоконтроля всяких много, но датчики как правило имеют неудобный конструктив, не предусматривающий крепления в контролируемой среде. Вот о датчиках и поговорим.
Как правило, датчиками для измерительных схем служат полупроводниковые приборы — термисторы:
Корпус может быть другим, но внутри все равно будет сидеть примерно такая капелька с выводами.
Вторым распространенным датчиком температуры является DS1820:
зачастую они продаются в таком виде:
Внутри все та же микросхемка DS18B20 о трех выводах причем даже без термопасты.
Теперь давайте попробуем внедрить эти радиодетали в автомобиль, например для цифровой индикации температуры ОЖ или управления электровентиляторами.
Нам понадобится донорский датчик — любой подходящий по резьбе и стоимости. В моем случае это Волго-УАЗовский датчик ТМ 106-10
Берем дрель в качестве токарного станка и аккуратно зажимаем датчик в патрон. Ножовкой по металлу спиливаем завальцовку. Когда датчик развалится на составные части так же в дрели ровняем край датчика надфилем. Получаем корпус-заготовку для внедрения туда нашей радиодетали.
Далее можно пойти двумя путями:1. Залить в корпус расплавленного припоя, в этом припое просверлить канал и вставить туда термистор. Можно заполнить полость корпуса термопастой и воткнуть термистор в неё, но у олова теплопроводность на несколько порядков лучше чем у термопасты, поэтому термопасту конечно же надо применять, но мазать ее лучше тонким слоем.
Минус этого метода в большой инерционности полученного датчика.
2. Сделать так, как делаю это я Берем телескопическую антенну от какого нибудь старого ненужного девайса:
Если вы их раньше выкидывали, то делали это зря, потому что такие антеннки являются источником замечательных тонкостенных латунных трубочек разного диаметра:
Подбираем трубочку наиболее подходящую к термистору — он должен максимально плотно вставляться внутрь трубки. Отмеряем и опять воспользовавшись дрелью, отрезаем нужный нам кусочек трубки — резать лучше надфилем. Берем наш корпус-заготовку и сверлим его торец по диаметру трубки. Торец корпуса лудим оловом, трубку зачищаем до латуни и тоже облуживаем. Вставляем трубку в корпус и припаеваем их друг к другу, паяльника на 80Вт хватает за глаза. Должно получиться как то так (торец уже запаян небольшим кусочком медной фольги толщиной 1мм):
Проверяем полученный корпус датчика на герметичность. Я делаю это не очень технологично — на присос языком
Советуем изучить Ремонт дрели своими руками
Если с герметичностью все в порядке приступаем к следующей стадии: установке термистора и разъема.
Опять все примеряем и отрезаем выводы термистора с тем расчетом, чтобы при установке в корпус термистор находился в конце трубки, а лучше упирался в торец:
Теперь термистор готов к установке. Закладываем немного термопасты вовнутрь трубки, сам термистор тоже немного обмазываем термопастой и вставляем в трубку. После того как термистор вошел в трубку под разъем закладываем немного приготовленного заранее поксипола или эпоксидного пластилина. Вдавливаем разъем в поксипол, излишки убираем. Когда поксипол окончательно застынет получается вот такой симпатичный датчик готовый к установке:
А вот так датчик будет стоять на своем рабочем месте — измерительная часть будет полностью омываться рабочей средой:
Ну и картинка общей проверки работоспособности электрической части:
Как сделать терморегулятор своими руками: пошаговая инструкция
Рассмотрим, как изготавливаются терморегуляторы (термореле) с датчиком температуры воздуха своими руками на 12 В. Сборка прибора осуществляется в такой последовательности:
- Прежде всего, нужно подготовить корпус. Подойдет отслуживший свое счетчик, например, «Гранит-1».
- Схему можно собрать на плате от того же счетчика. К прямому входу компаратора (помечен знаком «+») подключается потенциометр, позволяющий задавать температуру. К инверсному входу (знак «-») – термодатчик LM335. Если напряжение на прямом входе окажется более высоким, чем на инверсном, на выходе компаратора установится высокий уровень (единица) и транзистор подаст питание на реле, а оно – на нагреватель. Как только напряжение на инверсном входе окажется большим, чем на прямом, уровень на выходе компаратора станет низким (ноль) и реле отключится.
- Чтобы обеспечить перепад температур, то есть срабатывание терморегулятора, к примеру, при 23-х градусах, а отключение – при 25-ти, необходимо при помощи резистора создать отрицательную обратную связь между выходом и прямым входом компаратора.
- Трансформатор для питания терморегулятора можно изготовить из катушки от старого электросчетчика индукционного типа. На ней имеется место для вторичной обмотки. Чтобы получить напряжение в 12 В, необходимо намотать 540 витков. Их удастся уместить, если использовать провод диаметром 0,4 мм.
Простой самодельный термостат
Для включения нагревателя удобно использовать клеммник счетчика.
Как проверить датчик температуры кондиционера
Главный параметр, по которому можно судить о исправности термисторов, это его сопротивление.
Причём его сопротивление зависит от температуры
Для определения сопротивления необходим прибор — омметр или мультиметр, в котором есть функция измерения сопротивления.
Также необходим термометр, можно обычный комнатный.
Методика проверки термодатчиков:
Вынимаем датчик из разъёма на плате
Устанавливаем прибор на функцию измерения сопротивления (лучше автоматический выбор предела измерения)
Считываем показания с прибора
- Измеряем комнатную температуру
- Сверяем показания с данными из документации на эту модель.
Пример проверки датчика температуры
Для примера возьмём кондиционер Toshiba RAV-SM562KRT-E.
Скачиваем сервис мануал для этой модели.
В разделе Troubleshooting находим таблицы зависимости сопротивления датчиков от температуры.
Возьмём для датчика температуры комнатного воздуха:
Из графика видно, что при температуре 25 С его сопротивление равно 10 кОм (самое распространённое значение).
Для проверки можно нагреть датчик, взяв его в руку, при этом, как видно из графика, его сопротивление должно уменьшиться.
Калибровка температурного датчика lm35
Калибровка аналогового датчика нужна, для того чтобы получать показания с lm35 температурного датчика в градусах Цельсия, как это сделано на цифровом датчике температуры и влажности DHT11. Для этого в скетч следует добавить еще одну переменную и вставить формулу, которая преобразует аналоговый сигнал с датчика в градусы Цельсия. Для калибровки lm35 следует изменить формулу в программе.
Скетч для калибровки датчика lm35
int temp; // освобождаем память для переменной "temp"
float grad; // освобождаем память для переменной "grad"
void setup() {
pinMode(A0, INPUT); // сенсор LM35 подключим к аналоговому входу A0
Serial.begin(9600); // подключаем монитор порта
}
void loop() {
temp = analogRead(A0); // переменная находится в интервале 0 - 1023
grad = ( temp/1023.0 )*5.0*1000/10; // формулу можно изменять
Serial.println(grad);
// выводим температуру на монитор
delay(100); // ставим небольшую задержку
}
Пояснения к коду:
- переменная — это число с плавающей точкой, используется для аналоговых величин, т.к. позволяют описать их более точно, чем целые числа;
- в формуле можно менять значения чисел, чтобы точнее откалибровать температурный датчик;
Датчик для температуры воздуха
Данное устройство предназначено для измерения теплового режима внутри закрытого пространства.
Как сделать датчик температуры воздуха твоими руками? Для сооружения данной микросхемы необходимо иметь четкое представление готового результата.
Для работы понадобятся следующие детали и инструменты:
- Датчик марки lm 335. Он имеет некоторые сходство с транзистором, у которого 3 металлические ножки;
- Подстроечный резистор R2-10Kom. Его используют для правильной калибровки, которая обеспечит точность в работе датчика;
- Микросхема. Схема датчика температуры своими руками поможет правильно соединить все детали между собой. На плате металлической разметкой расположены места соединения для каждого типа детали;
- Пинцет;
- Паяльник;
- Защитные очки для глаз.
Приступаем к сборке. Этого транзистор фиксируем на микросхеме. Горячим паяльником соединяет металлические ножки в точках. Далее аккуратно паяем его калибровщик. Наше изделие готово.
Типы датчиков температуры
Есть много различных типов датчиков температуры. От простых контролирующих процесс вкл/выкл термостатического устройства, до сложных контролирующих системы водоснабжения, с функцией её нагрева применяемых в процессах выращивания растений. Два основных типа датчиков, контактные и бесконтактные далее подразделяются на резистивные, датчики напряжения и электромеханические датчики. Три наиболее часто используемых датчика температуры это:
- Термисторы
- Термопреобразователи сопротивления
- Термопары
Эти датчики температуры отличаются друг от друга с точки зрения эксплуатационных параметров.
Типы датчиков температуры
Есть много различных типов датчиков температуры. От простых контролирующих процесс вкл/выкл термостатического устройства, до сложных контролирующих системы водоснабжения, с функцией её нагрева применяемых в процессах выращивания растений. Два основных типа датчиков, контактные и бесконтактные далее подразделяются на резистивные, датчики напряжения и электромеханические датчики. Три наиболее часто используемых датчика температуры это:
- Термисторы
- Термопреобразователи сопротивления
- Термопары
Эти датчики температуры отличаются друг от друга с точки зрения эксплуатационных параметров.
Налаживание
Налаживание заключается в градуировке шкалы R4 по образцовому термометру. Так же, может потребоваться подбор R2 (под конкретный термистор).
Если по какой-то причине невозможно термистор R1 включить в верхней части делителя R2-R1 (например, конструкция термистора и объекта измерения температуры таковы, что один вывод термистора соединяется с общим минусом), то R1 можно включить в нижней части делителя.
Практически, поменяв местами R1 и R2. При этом нужно будет соответственно поменять и цвет светодиодов, — все желтые заменить красными, а все красные заменить желтыми. При этом столбик термометра будет работать наоборот, -чем холоднее, тем он длиннее.

















































































