Варианты отопительных систем
Системы отопления бывают нескольких видов:
- водяное отопление (котельное);
- печное отопление.
Первый вид отопления гораздо более затратный в материальном плане, нежели второй. Он предполагает установку газового или электрического котла. Преимущество такого отопления – постоянное наличие горячей воды. Печное отопление – это экономный вид отопления с помощью печки «буржуйки». Ее гораздо дешевле и проще установить. Обогрев подвала небольшого частного дома с помощью этого вида отопления, является идеальным вариантом для любого заинтересованного лица.
На устройство вентиляционной системы стоит обратить особое внимание. В подвале должна быть отличная тяга
Необходимо сделать правильные замеры помещения и расчеты по длине труб. Отопление подвала частного дома должно быть тщательно продумано, особенно, если в доме проживают постоянно.
Если решение было принято в пользу котельного отопления, следует провести замеры помещения перед установкой котла. Для того чтобы выбрать котел необходимой мощности, необходимо знать отапливаемую площадь. Если предполагается отапливать лишь погреб, то очень мощное оборудование не понадобится.

Управление
По типу управления выделяют несколько видов терморегуляторов для обогревателя. Согласно этому различают следующие приборы:
Механические. Регулировка производится с помощью колесика или небольшого рычага. Монтируются в стену, по размеру не превышают габаритов розеток или выключателей. Главное достоинство — низкая стоимость.

Электронные. По сравнению с механикой обладают дополнительными возможностями — регулировкой в соответствии с временем суток, днями недели, влажностью. Работают в сети с напряжением 220-240 В.

GSM-модули. С их помощью можно удаленно контролировать температурный режим в комнате. Связь осуществляется через мобильный телефон — в регулятор вставляется сим-карта, на которую поступают команды посредством смс.

Wi-Fi. Это самые дорогостоящие приборы. Управление производят со смартфона, компьютера, планшета с выходом в интернет. Позволяют программировать желаемые параметры на неделю вперед. Подобные гаджеты целесообразно ставить туда, где обогреватель служит единственным средством отопления.
Регулятор температуры своими руками питание и нагрузка
Что касается подключения LM 335 то оно должно быть последовательным. Все сопротивления необходимо подобрать так, чтобы общая величина тока, который проходит через термодатчик соответствовала показателям от 0,45 мА до 5 мА. Превышения отметки допускать нельзя, так как датчик будет перегреваться, и показывать искаженные данные.

Запитка терморегулятора может происходить несколькими способами:
- С помощью блока питания с ориентировкой на 12 В;
- С помощью любого другого устройства, питание которого не превышает вышеуказанный показатель, но при этом ток, протекающий через катушку не должен превышать 100 мА.
Еще раз напомним о том, что показатель тока в цепи датчика не должен превышать 5 мА, по этой причине придется использовать транзистор с большой мощностью. Лучше всего подойдет КТ 814. Конечно, если вы хотите избежать применения транзистора, можно использовать реле с меньшим уровнем тока. Он сможет работать от напряжения в 220 В.
↑ Индикация и настройки
Теперь поговорим об индикации. В устройстве заложены несколько параметров, которые можно настраивать: 1) температуру внутри — «t» (от 0 до 10 градусов, шаг 0,1 градус); 2) гистерезис заданной температуры — «G» (от 1,0 до 5,0 градусов, шаг 0,1 градус); 3) таймер отдыха компрессора — «h» (от 5 до 60 минут, шаг 1 минута); 4) таймер работы компрессора — «H» (от 10 до 600 минут, шаг 10 минут); 5) время работы компрессора в аварийном режиме — «on» (от 5 до 99 минут, шаг 1 минута); 6) время отдыха компрессора в аварийном режиме — «oF» (от 5 до 99 минут, шаг 1 минута).
Далее фотографии с реальными настройками.
Настройка температуры производится простым нажатием кнопок «PLUS» и «MINUS», при этом первоначальное нажатие покажет текущую заданную температуру, а повторное нажатие одной из двух кнопок, уже изменит её на 0,1 градус.
Если не трогать кнопки 2 секунды, настройки сохраняются и устройство покажет текущую температуру в камере холодильника.
Для проведения настроек других параметров, нужно нажать сразу две «PLUS» + «MINUS» кнопки и отпустить, а затем изменять значения необходимых параметров теми же кнопками «PLUS» и «MINUS».
Переход на следующий параметр в меню, происходит также нажатием сразу двух кнопок «PLUS» + «MINUS».
Если не трогать кнопки 2 секунды, все настройки сохраняются и индикация возвращается на показ температуры в камере холодильника.
Порядок переключаемых с помощью двух кнопок параметров соответствует порядку пунктов (2 → 3 → 4 → 5 → 6), перечисленному выше. Применение параметров в программе в реальном времени происходит только в пунктах 1, 2, 5, 6. Параметры пунктов 3 и 4 применяются после событий старта/остановки компрессора.
При подаче питания на устройство на индикаторе высветится оставшиеся время отдыха компрессора. Это подстраховка. Мало ли, вдруг было отключение электричества, и компрессор до этого события работал, его же нельзя вот так сразу запускать. Нужна пауза минимум 5-10 минут, чтобы давление внутри стравилось, иначе пусковой ток будет слишком велик, и это может повредить мотор. В моём случае, он просто не запускался и гудел на пусковой обмотке, потребляя более 2 кВт!
По истечении таймера защиты индикация переключается на постоянное отображение температуры.
Гистерезис необходим для образования температурного «окна», т.е. если установлена температура +5°, а гистерезис равен 2°, то компрессор будет включаться при +7° и выключаться при +3°.
Принцип работы
Перед тем как приступать к постройке самодельного солнечного коллектора для отопления дома не помешает разобраться за счёт чего он способен эффективно нагревать воду. Условно устройство можно поделить на три составных части:
- аккумулятор,
- световой улавливатель,
- теплоноситель.
Задача аккумулятора самодельного солнечного коллектора для отопления дома преобразовывать солнечную энергию. В вакуумных конструкциях действует принцип термоса.
Обычно в качестве теплоносителя используется вода. Но для большей эффективности лучше залить внутрь самодельного солнечного коллектора для отопления дома антифриз. Также если вы хотите использовать его и зимой, необходимы дополнительные теплообменники, два контура и большая площадь пластин.
Описание схемы
Красные, зеленые и синие светодиоды расположены в три ряда по три светодиода. Светодиоды расположены на печатной плате в хаотичном порядке для улучшения эффекта смешивания цветов при размещении внутри диффузора, например шар из матового стекла.
Hantek 2000 — осциллограф 3 в 1
Портативный USB осциллограф, 2 канала, 40 МГц….
Подробнее
Резисторы R1, R 2 и R 3 ограничивают ток через светодиоды до безопасного значения (при использовании источника питания 12 В).
Катоды каждой цепочки светодиодов подключены к NPN транзисторам (BC547), которые используется для включения и выключения светодиодов. Эти транзисторы, в свою очередь, управляются PIC микроконтроллером. Управление транзисторами осуществляется посредством ШИМ. Кнопка S1 используется для выбора различных цветовых эффектов.
Каждый канал (цвет) управляется отдельно. Это позволяет эффективно генерировать любой цвет. Данные, используемые для установки и изменения цветов, хранятся в легко редактируемом файле. Если вам не нравятся последовательности, предоставленные в нем, вы можете самостоятельно изменить файл с помощью своих собственных настроек.
Управляющая программа
Программа работы термометра написана на языке MikroPASCAL. Использованы стандартные функции работы с устройствами шины 1-Wire.
Программа термометра
program Termo1;const TEMP_RESOLUTION byte = 12;
home byte = 5; // номер пина домашнего термометра
street byte = 2; // номер пина уличного термометраvar port_array array3 of Byte;
temp_home word;
temp_street word;
temp1 byte;
temp2 byte;
i byte;function mask(num word) byte; //преобразование в коды индикатораbegin
case num of //fgabpcde
result= %10110111;
1 result= %00010100;
2 result= %01110011;
3 result= %01110110;
4 result= %11010100;
5 result= %11100110;
6 result= %11100111;
7 result= %00110100;
8 result= %11110111;
9 result= %11110110;
end; //case endend;//~procedure get_temp; // чтение температуры из термометраbegin
Ow_Reset(GPIO,home); // сброс шины
Ow_Write(GPIO,home,$CC); // команда SKIP_ROM
Ow_Write(GPIO,home,$44); // команда CONVERT_T
Ow_Reset(GPIO,street); // сброс шины
Ow_Write(GPIO,street,$CC); // команда SKIP_ROM
Ow_Write(GPIO,street,$44); // команда CONVERT_T
Delay_ms(600); // задержка на время преобразования
Ow_Reset(GPIO,home); // сброс шины
Ow_Write(GPIO,home,$CC); // команда SKIP_ROM
Ow_Write(GPIO,home,$BE); // команда READ_SCRATCHPAD
temp1 = Ow_Read(GPIO,home); // чтение первого байта
temp2 = Ow_Read(GPIO,home); // чтение второго байта
temp_home = temp1; // преобразование в слово
temp_home = (temp2 shl 8) + temp_home;
Ow_Reset(GPIO,street); // сброс шины
Ow_Write(GPIO,street,$CC); // команда SKIP_ROM
Ow_Write(GPIO,street,$BE); // команда READ_SCRATCHPAD
temp1 = Ow_Read(GPIO,street); // чтение первого байта
temp2 = Ow_Read(GPIO,street); // чтение второго байта
temp_street = temp1; // преобразование в слово
temp_street= (temp2 shl 8) + temp_street;
end;procedure Calc_Temperature(temp2write Word;str Boolean);// преобразование температурыconst RES_SHIFT byte = 4;var temp_whole byte;
temp_fraction Word;
dig Word;
dig1 byte;begin
port_array=;
if (temp2write and $8000) = 0x8000 then
begin
temp2write = not temp2write + 1;
port_array=8;
end;
temp_whole = temp2write shr RES_SHIFT ;
dig=(temp_whole10) mod 10;
port_array = port_array + mask(dig);
dig=temp_whole mod 10;
port_array1 = mask(dig)+8;
temp_fraction = temp2write shl (4-RES_SHIFT);
temp_fraction = temp_fraction and $000F;
temp_fraction = temp_fraction * 625;
dig=temp_fraction1000;
port_array2 = mask(dig);
if str then port_array2=port_array2+8;end; //~procedure show_temp; // отображение температурыvar digit_show byte;
dig_buf byte;beginfor digit_show= to 2 do
begin
dig_buf = port_arraydigit_show; // запись в буфер отображения
for i=1 to 8 do
begin
if testbit(dig_buf,) then setbit(GPIO,) else clearbit(GPIO,);
setbit(GPIO,1); // включить тактовую линию
dig_buf=dig_buf shr 1; // сдвиг символа в буфере отображения
clearbit(GPIO,1); // отключить тактовую линию
Delay_ms(75); // задержка для красоты
end;
end;end;begin
GPIO=;
CMCON=7;
TRISIO = %00001000;
while TRUE do // основной цикл
begin
setbit(GPIO,4);
Delay_ms(10);
get_temp; // чтение домашней температуры
clearbit(GPIO,4);
Calc_Temperature(temp_home,); // преобразование температуры
show_temp; // индикация температуры
Delay_ms(5000);
Calc_Temperature(temp_street,1); // преобразование температуры
show_temp; // индикация температуры
Delay_ms(5000);
end;end.
You have no rights to post comments
Контроль в помещениях
Типовая схема терморегулятора для погреба.
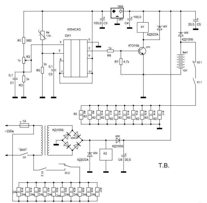
Приборы обозначаются латинскими буквами и цифрами. Например, LM135. Чтобы не ошибиться в выборе, запомните: 1 — применение в военной технике, 2 — применение в производственных аппаратах и устройствах, 3 — применение в бытовых приборах. Российским аналогом является обозначение транзисторов — 2Т (военный) и КТ (массовый). Принцип действия такого датчика таков: при повышении температуры увеличивается напряжение стабилизации, то есть это стабилитрон. Удостовериться в правильности выбора можно, почитав технические характеристики прибора. Точка калибровки указана в кельвинах. Температурная шкала указана в градусах по Цельсию.
Вспоминая школьный курс физики, переводите 0С= 0+273=273К. Рабочий диапазон датчика от -40 до 100°C. Если используется такой датчик, нет нужды в сомнительных опытах. Достаточно рассчитать напряжение на выходе стабилитрона, а затем это значение указать задающим на входе компаратора (сравнивающего устройства). Температурный сенсор LM335 стоит недорого — порядка 35-40 рублей. Взяв за основу этот термодатчик, нарисуйте схему терморегулятора для погреба.
Принципиальная электрическая схема терморегулятора.
На практике она дополнится выходным устройством для включения нагревателя, блоком питания и индикатором работы.
Следующий важный элемент — компаратор, например LM311. Он имеет два входа — прямой (2), обозначенный «+», и инверсный (3), обозначенный «-», и один выход. На схеме выход компаратора обозначен цифрой 7. Работает это устройство так: напряжение на входе 2 больше, чем на входе 3, на выходе получаем высокий уровень. Транзистор открылся, подключил нагрузку. Потенциометр, подключенный к прямому входу, устанавливает температуру — задает порог срабатывания компаратора. При обратной ситуации (напряжение на входе 2 меньше, чем на входе 3), на выходе уровень понижается. Повышается температура, срабатывает термореле, компаратор переходит на низкий уровень, транзистор закрывается, ТЭН выключается. Этот цикл повторяется беспрерывно.
Простой электронный терморегулятор своими руками. Предлагаю способ изготовления самодельного терморегулятора для поддержания комфортной температуры в помещении в холодное время. Термостат позволяет коммутировать мощность до 3,6 кВт. Самая важная часть любой радиолюбительской конструкции это корпус. Красивый и надежный корпус позволит обеспечить длительную жизнь любому самодельному устройству. В показанном ниже варианте терморегулятора применен удобный малогабаритный корпус и вся силовая электроника от продаваемого в магазинах электронного таймера. Самодельная электронная часть построена на микросхеме компараторе LM311.
Заключительный этап работ
Во власти каждого хозяина определиться − ограничиться только теплоизоляцией или сделать отапливаемый подвал. Если проживание в частном доме планируется постоянное, то лучшим вариантом станет обогреватель для погреба с терморегулятором. Можно выбрать маломощную модель для экономного использования терморегулятора в погребе. Если частный дом достаточно солидный по объемам, то лучше остановиться на подвальном газовом оборудовании. Или в качестве отопительной батареи, расположить радиатор отопления, для использования только в морозы. Когда работы предстоят достаточно сложные и трудно самостоятельно справиться с подъемом устройства, можно использовать тельфер
Важно помнить, на чем бы не пришлось остановить свой выбор, любое оборудование потребует систематической проверки, насколько бы удобным оно не было
Детали устройства
Выше было предложено использовать в качестве температурного сенсора термистор, но это не единственный вариант.
В принципе, в этом качестве может быть задействован любой полупроводниковый элемент, так как характеристики этих деталей всегда зависят от температуры.
Так, например, ток коллектора обычного биполярного транзистора при нагреве возрастает, что неминуемо отражается на работе усилительного каскада (транзистор перестает реагировать на входной сигнал из-за смещения рабочей точки).
Похожим образом реагируют на изменение температуры и кремниевые диоды. При температуре +25 градусов напряжение на контактах свободного диода составит около 700 мВ, а замеры на перманентном диоде покажут примерно 300 мВ. Если же температура будет повышаться, напряжение с каждым градусом будет падать примерно на 2 мВ.
Однако, у всех этих элементов есть существенный недостаток: собранные на их базе терморегуляторы с большим трудом приходится настраивать, иначе говоря, калибровать. Ведь нам только приблизительно известно, какую элемент демонстрирует характеристику при той или иной температуре и как именно он реагирует на ее колебания. Гораздо проще работать с выпускаемыми современной промышленностью термодатчиками, проходящими калибровку еще на стадии производственного процесса.
Сильного удорожания проекта покупка такой детали не вызовет. Так, например, аналоговый термодатчик марки LM-335 компании National Semiconductor стоит всего 1 доллар.
Можно использовать и его модификации – датчики LM-135 и LM-235, хотя они предназначены для применения, соответственно, в военной электронике и промышленности.
Датчик LM-335 содержит 16 транзисторов и работает подобно стабилитрону, у которого напряжение стабилизации находится в зависимости от температуры.
Только в данном случае все параметры досконально известны: на каждый градус по шкале абсолютных температур (Кельвина) приходится напряжение в 10 мВ или 0,01 В.
Таким образом, если мы хотим знать, каким будет напряжение стабилизации LM-335 при температуре 20 градусов Цельсия, нужно прибавить к этому значению 273 (перевод в градусы Кельвина), а затем результат умножить на 0,01 В. В данном случае получим 2,93 В. На производстве датчик калибруется по температуре 25 градусов Цельсия. Рабочий диапазон температур, в пределах которого напряжение меняется линейно и по указанному закону (10 мВ/градус) лежит в пределах от -40 до +100 градусов Цельсия.
Итак, зная точное напряжение стабилизации LM-335 при той или иной температуре, нам остается выставить соответствующее напряжение на втором входе компаратора – и настройка терморегулятора будет завершена.
- Схему на базе термодатчика LM-335 следует компоновать таким образом, чтобы через него протекал ток величиной от 0,45 до 5 мА. Отметим, что напряжение питания терморегулятора не обязательно должно составлять 12 В. Это значение было предложено только потому, что оно позволяет применить вместо самодельного блока питания (понижающий трансформатор + выпрямитель + стабилизатор) обычный адаптер, который можно недорого купить в магазине. Если же все делать самостоятельно, то понижающий трансформатор можно собрать в расчете на выходное напряжение в пределах 3 – 15 В. Главное, чтобы на такое же напряжение было рассчитано используемое в схеме реле.
- Далее подбирают сопротивление резисторов делителя напряжения и переменного резистора таким образом, чтобы при имеющемся напряжении сила протекающего через термодатчик тока находилась в указанных пределах. В принципе, датчик останется работоспособным и при силе тока свыше 5 мА, но тогда он будет сильно греться, из-за чего терморегулятор будет работать некорректно.
- В качестве компаратора можно применить микросхему того же производителя, выпускаемую под маркой LM-311 (модификации для «военки» и промышленности – соответственно, LM-111 и LM-211).
Используемое в схеме реле является многоконтактным (типа МКУ). В упрощенном исполнении (без аккумулятора) можно воспользоваться автомобильным реле
Важно удостовериться, что допустимая для данного реле величина силы тока соответствует мощности нагревателя
Определение диапазона рабочих температур термостата
Есть много факторов, от которых зависит точность работа термостата. В основном это инертность самого нагревателя. Например, при достижении фактической температуры верхнего порога выставленного в термостате, реле обесточит нагреватель. Но все же он еще будет какое-то время отдавать тепло, тем самым еще немного поднимая температуру.

Так же обстоит дело и с нагревом, то есть при включении реле, нагреватель не сможет сразу начать отдавать тепло, для этого потребуется некоторое время, при котором фактическая температура будет продолжать опускаться. Другими словами — система, которую вы пытаетесь контролировать — может иметь свой определенный гистерезис.
Температура, при которой реле термостата включается — управляется уровнем напряжения, поступающим на контакты 5 и 6, а температура, при котором реле выключается — управляется напряжением, идущим на контакты 1 и 2. Разница между двумя уровнями температуры (гистерезис) — контролируется величиной сопротивления резистора R3. В качестве температурного датчика R4 применен термистор (терморезистор с отрицательным ТКС). Питание термостата осуществляется от самодельного блока питания.
В нашем случае, при тех значениях, которые указаны на схеме — температура, при которой реле включится, может быть в диапазоне от 22 гр.С до 29 гр.С, и с гистерезисом около 4 гр.С. Из-за возможных отклонений в заводских параметрах резисторов, результат возможен немного иной. Но за счет подбора значений R1, R2 и R3 – можно подобрать необходимый температурный диапазон и значение гистерезиса.
Сопротивлением переменного резистора R1 (желательно многооборотный) задается температурный диапазон. Чем выше значение R1, тем шире диапазон. Однако если вы сделаете диапазон регулировки слишком широким, то установить точную температуру станет труднее.
Значение R2 позволяет установить температурный порог работы термостата. Уменьшение значения R2 обеспечивает более высокую температуру, увеличение более низкую. Необходимо подобрать R2, которое будет близко к целевой температуре, а затем подстроить более точно переменным резистором R1. Необходимое сопротивление можно легко подобрать зная цветовую маркировку постоянных резисторов
Резистором R3 выставляется значение гистерезиса в работе термостата. При увеличении/уменьшении сопротивления R3 соответственно увеличивается/уменьшается гистерезис.
Паяльная станция 2 в 1 с ЖК-дисплеем
Мощность: 800 Вт, температура: 100…480 градусов, поток возду…
Подробнее
www.zen22142.zen.co.uk
Формула изобретения
1. Погреб, выполненный в виде подземного сооружения, имеющего камеру для размещения продуктов, и содержащий емкость с жидкостью для аккумулирования холода, а также средство для охлаждения этой жидкости, имеющее заправленный теплоносителем герметичный корпус, содержащий последовательно соединенные части, являющиеся зоной испарения, транспортной зоной и зоной конденсации в виде заглушенной сверху вертикальной оребренной трубы, находящейся над поверхностью грунта, отличающийся тем, что пол камеры для размещения продуктов на части его площади имеет углубление, в котором размещена указанная емкость с жидкостью для аккумулирования холода, эта емкость выполнена из эластичного материала с запасом по объему для расширения указанной жидкости при переходе ее из жидкой фазы в твердую и заключена в открытый сверху жесткий защитный кожух с возможностью прилегания к его внутренней поверхности, часть корпуса средства для охлаждения жидкости для аккумулирования холода, являющаяся его транспортной зоной, выполнена в виде трубы, проходящей вертикально через камеру для размещения продуктов и находящийся над ней слой грунта до соединения с частью, являющейся зоной конденсации, кроме того, средство для охлаждения жидкости для аккумулирования холода дополнительно содержит установленный между зоной испарения и транспортной зоной коллектор, представляющий собой заглушенную с обоих концов трубу, изогнутую в виде разомкнутого кольца и имеющую соединение с транспортной зоной в своей средней части, заглушенные концы указанной трубы находятся на одной и той же высоте с ее частью, соединенной с транспортной зоной, или ниже этой части с приданием коллектору наклона, составляющего несколько градусов, а зона испарения образована совокупностью нескольких вертикальных прямолинейных патрубков, которые имеют заглушенные нижние концы и присоединены к коллектору снизу своими верхними концами при равномерном распределении мест присоединения по длине коллектора, коллектор и указанные патрубки имеют такие размеры и расположены таким образом, что охватывают указанный жесткий защитный кожух с заключенной в нем емкостью с жидкостью для аккумулирования холода по его периметру и высоте, при этом из названных частей средства для охлаждения жидкости для аккумулирования холода, по меньшей мере, указанные коллектор и вертикальные патрубки выполнены из легкодеформируемого металла.
2. Погреб по п.1, отличающийся тем, что камера для размещения продуктов снабжена приточной и вытяжной вентиляцией.
3. Погреб по п.1, отличающийся тем, что он снабжен решетчатым настилом, выполненным съемным с возможностью размещения над емкостью с жидкостью для аккумулирования холода.
4. Погреб по п.3, отличающийся тем, что камера для размещения продуктов снабжена приточной и вытяжной вентиляцией.
5. Погреб по любому из пп.1-4, отличающийся тем, что камера для размещения продуктов тепло- и гидроизолирована, в том числе имеет гидроизоляцию по границе контакта жесткого защитного кожуха с полом этой камеры в верхней части указанного углубления, в котором размещена емкость с жидкостью для аккумулирования холода, заключенная в указанный кожух.
Режим поиска
Чтобы микроконтроллер мог взаимодействовать с датчиками DS, он должен знать их коды. Если мы заменяем неисправный датчик или снимаем его, добавляем новые датчики (также после первого включения термостата), мы должны запустить режим поиска.
Серийные номера (первые 8 бит) считываются и сохраняются в EEPROM микроконтроллера, поэтому они будут доступны сразу же при каждом включении термостата.
Обратите внимание, что при поиске датчики сортируются от наименьшего серийного номера (датчик 1) до наибольшего. Из-за ограниченного объема памяти микроконтроллера можно подключить до 15 датчиков
Запустите режим поиска, нажав TLS + TIP. Сначала мы прокручиваем температуру, затем нажимаем кнопку TLS, а затем TIP. Надпись сообщает о начале поиска, и кнопки можно отпустить. Первый найденный датчик отображается как . Поиск заканчивается обнаружением последнего или пятнадцатого датчика . Сразу после завершения поиска включается режим анимации. Если датчик не найден, отображается ошибка и поиск повторяется.
Поскольку ищутся только первые 8 бит серийного номера, может случиться так, что у двух или более датчиков этот первый байт будет одинаковым, это приведет к ошибке . Поиск повторяется до тех пор, пока мы не отключим датчик с тем же кодом, например, постепенно удаляя датчики.
Плюсы и минусы гелиосистемы
Схема работы гелиосистемы.
Если рассматривать в отдельности все положительные моменты использования гелиоустановки, то можно выделить несколько основных факторов. Прежде всего экологичность. Дома с использованием системы солнечной энергии не зря получили название «экодомов». Коллектор, накапливающий энергию солнечного излучения, абсолютно безопасен для окружающей среды. В силу отсутствия технологии горения или отработки, присущих всем прочим источникам генерации тепла, гелиосистема не производит никаких отходов производства и выбросов в атмосферу, что делает эту систему безопасной и экологически чистой.
Следующим положительным фактором можно считать экономичность данной установки. При крупных начальных затратах на ее приобретение и монтаж, самоокупаемость происходит в течение нескольких лет, а далее вся система целиком направлена на сохранение затрачиваемых средств на отопление. С учетом необходимости постоянного потребления довольно дорогостоящих ресурсов для теплоснабжения (уголь, газ), солнечная энергия бесплатна и не подвержена тарификации.
И самый главный плюс — возможность круглогодичного использования данного источника энергии, при условии хотя бы минимального солнечного освещения. Даже сквозь тучи в пасмурные дни и в зимнее время к поверхности земли доходит до 70% излучения, а значит, использование солнечного коллектора при правильном монтаже оптимально в любое время года, пусть и с меньшей теплоотдачей.
А потому на сегодняшний день установка гелиосистемы все еще остается дорогостоящей и эксклюзивной технологией, пока что малодоступной обычным обывателям.
Чем же закрывать продухи
Для себя я открыл единственно правильное решение вентиляции подпола. В каждый продух установил анемостат. На лето полностью вывинчиваю клапан. Зимой устанавливаю крышку клапана и оставляю для вентиляции небольшую щель.
Когда погода совсем нелетная, мороз и сильный ветер, можно до конца закрутить эти клапана. Кстати, достаточно сделать это с одной стороны дома, чтобы не было сквозняка. Благодаря использованию анемостатов не нарушается вентиляция. И с комфортом в доме проблем не возникает.
На этом у меня все. Спасибо, что дочитали! Если было полезно, не поленитесь поставить лайк и, конечно, подписывайтесь на канал
. Если вы все же столкнулись с сыростью и плесенью, в другой статье я далуниверсальный рецепт по борьбе с ними.
УСТРОЙСТВО СВЕТОВЫХ ЭФФЕКТОВ
Рейтинг: 5 / 5
- Подробности
- Категория: схемы на ATtiny
- Опубликовано: 08.04.2017 11:19
- Просмотров: 4095
В статье представлен вариант устройства световых эффектов на базе микроконтроллера AVR. Устройство позволяет реализовать 16 различных световых эффектов с заданием скорости переключения индикаторов в гирляндах. Устройства, создающие световые эффекты, пользуются неизменной популярностью на различных массовых мероприятиях. Применение в них микроконтроллеров позволяет значительно увеличить их функциональные возможности по сравнению с аналогичными устройствами, выполненными на цифровых логических микросхемах. Количество реализуемых разнообразных световых эффектов ограничивается лишь фантазией разработчика и памятью программ микроконтроллера. Причем, что число исполняемых функций, а так же параметры и количество световых эффектов устройства можно изменить, под каждый конкретный случай, изменив фактически только программное обеспечение, как правило, при минимальных доработках в аппаратной части. Это очень удобно, когда для изменения сценария световой иллюминации достаточно «на ходу» изменить только программное обеспечение. При желании это можно сделать даже во время мероприятия. Для этого нужно только перепрограммировать микроконтроллер или заменить его с новой зашитой программой.
Эффективность зимой
Эффективно ли отопление дома солнечными коллекторами зимой?
Ну что же, теперь посмотрим, как различные виды солнечных коллекторов работают в условиях зимы. Напомним, что противники внедрения таких установок выдвигают следующие аргументы:
- Засыпка панели снегом: данная проблема актуальна только для плоско-пластинчатых коллекторов. На трубках вакуумных установок, как показала практика, снег задерживается только в тех редких случаях, когда в силу особых погодных условий на их поверхности образуется изморозь. Если же во время снегопада дует хотя бы слабый ветер (от 3 м/с), панель точно останется чистой.
- Из-за того, что коллектор окружен холодным воздухом, все тепло с коллектора улетучивается: этот аргумент опять же справедлив только в отношении плоско-пластинчатых коллекторов. Действительно, зимой производительность такой установки в сравнении с летней уменьшается пятикратно. В более совершенных вакуумных моделях прослойка вакуума позволяет сберечь до 95% усвоенного тепла. Самые современные модели даже в сильный мороз способны довести воду до кипения.
- Коллектор легко может быть поврежден градом: в заводских условиях коллекторы изготавливаются из высокопрочных материалов. В Сети можно найти видеоролики, снятые во время испытаний панелей на ударную прочность. Коллекторы обстреливают стальными шариками и нетрудно заметить, что удар они держат очень хорошо.
Как видно, солнечные коллекторы зимой вполне работоспособны. Хотя, конечно, производительность их в сравнении с летним периодом ощутимо снижается.
Опасность повышенной влажности в подпольном пространстве
Воздействие повышенного уровня влажности заслуженно относится к числу наиболее разрушительных для значительной части строительных материалов и конструкций, включая наиболее распространенные в частном домостроении древесину и бетон. К числу вероятных негативных последствий отсутствия продухов в основании постройки относятся:
Впитывание бетонными конструкциями основания влаги из пространства под полом. Даже качественно выполненная гидроизоляция не всегда способна полностью исключить насыщение бетона водяными парами при повышенном уровне влажности. Результатом этого негативного явления становится постепенное разрушение бетона и коррозия арматуры, расположенной внутри.
Образование конденсата и отсыревание деревянных конструкций перекрытия и пола первого этажа. Логичным следствием этого становится появление плесени, грибка, гнили, что заметно снижает прочностные характеристики древесины и долговечность всей постройки, а также ведет к необходимости выполнения ремонтных работ
Важно отметить, что повышенный уровень влажности негативно влияет не только деревянные конструкции. Плесень и грибок могут появиться и на кирпиче или газосиликатных блоках, а также бетоне и конструкциях, изготовленных из него.
Попадание спертого воздуха и неприятного запаха внутрь жилого помещения, что ведет к снижению комфортности проживания
В дополнение к этом не стоит забывать о постепенном повышении концентрации радона, который также весьма негативно воздействует на обитателей постройки.
Почему нельзя закрывать продухи на зиму
Вы задумывались, для чего вообще делают продухи? Чтобы организовать вентиляцию подполья. А для чего их закрывают зимой? Чтобы сохранить тепло в доме. То есть мы пренебрегаем вентиляцией в пользу мнимого сокращения теплопотерь.
Что получаем? Даже в лютый мороз грунт под домом не промерзает. Присутствующая в нем влага испаряется и деться ей некуда. Получаем неприятный эффект.
Бывало у вас такое, заходите осенью в дом и чувствуете неприятный запах сырости? Обычно считают — это из-за того, что еще не включили отопление. Но без отопления было бы просто холодно. Сырость берется от переизбытка влаги и закрытыми продухами мы этому способствуем.
Заключение
Чтобы микроклимат в погребе поддерживался на необходимом уровне, показатели влажности и температуры надо привести в норму, которая указана в соответствующих стандартах. Если в помещении имеются протечки, неправильная гидроизоляция или недостаточная термоизоляция, то это негативно скажется на микроклимате.
Не менее важное значение имеет и расположение помещения. Все это говорит о том, что для того, чтобы избежать проблем, нормам СНиП надо следовать еще при проектировании подземного помещения и выборе места для его строительства
Восстановить оптимальный уровень влажности можно и другими способами, например, принудительным нагревом воздуха либо высушиванием его с использованием особых реагентов.
Полезное видео
Рекомендуем также ознакомиться с видео по созданию идеального микроклимата в подвале или погребе:



















































