Схема электрическая самодельных часов с термометром
Микроконтроллер PIC18F25K22
берёт на себя всю обработку данных и отсчёт времени, а на долю ULN2803A
остаётся согласование его выходов со светодиодным индикатором. Небольшая микросхема DS1302
работает как таймер точных секундных сигналов, частота её стабилизирована стандартным кварцевым резонатором 32768 Гц. Это несколько усложняет конструкцию, зато вам не придётся постоянно подстраивать и корректировать время, которое будет неизбежно запаздывать или спешить, если обойтись случайным ненастроенным кварцевым резонатором на несколько МГц. Подобные часы скорее простая игрушка, чем качественный точный хронометр.
При необходимости, датчики температуры могут быть расположены далеко от основного блока — они соединяются с ним трёхпроводным кабелем. В нашем случае один температурный датчик установлен в блок, а другой расположен снаружи, на кабеле длинной около 50 см. Когда пробовали кабель 5 м, то тоже прекрасно функционировало.
Дисплей часов изготовлен из четырех больших светодиодных цифровых индикаторов. Первоначально они были с общим катодом, но изменены на общий анод в финальной версии. Вы можете ставить любые другие, потом просто подберёте токоограничительные резисторы R1-R7 исходя из требуемой яркости. Можно было разместить его на общей, с электронной частью часов, плате, но так гораздо универсальнее — вдруг вы захотите поставить очень большой LED индикатор, чтоб их было видно на дальнем расстоянии. Пример такой конструкции уличных часов есть тут.
Сама электроника запускается от 5 В, но для яркого свечения светодиодов необходимо использовать 12 В. Из сети, питание поступает через понижающий трансформатор адаптер на стабилизатор 7805
, который образует напряжение строго 5 В
Обратите внимание на небольшую зелёную цилиндрическую батарейку — она служит источником резервного питания, на случай пропадания сети 220 В. Её не обязательно брать на 5 В — достаточно литий-ионного или Ni-MH аккумулятора на 3,6 вольта
Для корпуса можно задействовать различные материалы — дерево, пластик, металл, либо встроить всю конструкция самодельных часов в готовый промышленный, например от мультиметра, тюнера, радиоприёмника и так далее. Мы сделали из оргстекла, потому что оно легко обрабатывается, позволяет увидеть внутренности, чтоб все видели — эти часы собраны своими руками. И, главное, оно было в наличии:)
Здесь вы сможете найти все необходимые детали предлагаемой конструкции самодельных цифровых часов, в том числе схему, топологию печатной платы, прошивки PIC и
Управление часами
Часы управляются с помощью TL1-минута, час-TL2 и TL3-режим. Кнопки часы и минуты используются в режиме часов для назначения часов и минут. В других режимах они имеют различные функции. Кнопка режима переключает между различными режимами, которых в общей сложности 8:
Режим 1-й — Часы
В этом режиме на дисплее отображается текущее время в формате «ЧЧ.ММ.СС». Кнопка часов используется для установки часов. Кнопка минут для установки минут. При ее нажатии происходит сброс секунд.
Режим 2-й — Включение перехода на летнее время и установки года
Здесь Вы можете включать и выключать автоматический переход между летним и зимним временем и установить год. Данные следующего формата «AC ‘RR» (АС – автоматическое время, пробел, последние две цифры года).
Режим 3-й — Таймер обратного отсчета
Это режим позволяет организовать обратный отсчет от заданного значения до нуля. По истечении этого времени раздастся звуковой сигнал и светится светодиод LED1. Звуковой сигнал может быть остановлен нажатием кнопки Режим. Данные следующего формата «ЧЧ.ММ.СС». Максимально возможное значение составляет 99.59.59 (почти 100 часов).
Режим 4-й – Комбинированный вывод информации
В этом режиме, попеременно показывается:
- текущее время в формате «ЧЧ.ММ.СС»
- дата в формате «AA.DD.MM.»
Каждый формат отображается в течение 1 секунды. В этом режиме используются кнопки Часов и Минут, для регулировки яркости дисплея (Часы-, Минуты+). Яркость изменяется логарифмически в 6 этапов: 1/1, 1/2, 1/4, 1/8, 1/16 и 1/32-й. По умолчанию установлено 1/2
Режим 5-й — Установка дня недели и режим работы будильника
В этом режиме можно установить день недели — с понедельника по воскресенье (отображается как пн, вт, ср, чт, пт, сб, вс), включать будильник и выбирать его режим работы. Данные следующего формата «AA AL._» (день недели, пробел, AL., Настройка будильника).
Кнопка часов устанавливает день недели. Кнопка минут используется для включения/выключения звукового сигнала будильника и выбора режима его работы: «AL._» = будильник не активный, «AL.1″ = будильник сигналит 1 раз (затем автоматически переходит в положение»AL._»), «AL.5» = сигнал будильника только в будние дни (пн-пт, кроме сб-вс), «AL.7» = будильник звонит каждый день
Режим 7-й — Секундомер
Секундомер позволяет измерять время с точностью 0,1 сек. Максимальное время измерения составляет 9.59.59.9 (почти 10 часов). Данные следующего формата «H.MM.SS.X». Кнопка минут используется для запуска и остановки секундомера. Кнопка часов используется для сброса.
Режим 8-й — Будильник
Этот режим используется для отображения и установить время будильника (ALARM). Данные следующего формата «HH.MM.AL». Кнопка Минуты устанавливает минуту будильника, кнопку Часы устанавливает час будильника.
Ниже приведена схема аналогичных часов, имеющие индикатор с общим катодом
Скачать прошивку с общим анодом (37,7 KiB, скачано: 1 340)
Скачать прошивку с общим катодом (29,9 KiB, скачано: 739)
http://danyk.cz
Тестер транзисторов / ESR-метр / генератор
Многофункциональный прибор для проверки транзисторов, диодов, тиристоров…
Подробнее
Схема электронных часов на микроконтроллере
Микроконтроллер является единственной микросхемой, используемой в данном устройстве. Для задания тактовой частоты используется кварцевый резонатор на 4 МГц. Для отображения времени использованы индикаторы красного цвета с общим анодом, каждый индикатор состоит из двух цифр с десятичными точками. Можно применить любые индикаторы с общим анодом, лишь бы каждая цифра имела собственный анод. Чтоб электронные часы были хорошо видны в темноте и с большой дистанции — старайтесь выбрать АЛС-ки чем покрупнее.
Индикация в часах осуществляется динамически. В данный конкретный момент времени отображается лишь одна цифра, что позволяет значительно снизить потребление тока. Аноды каждой цифры управляются микроконтроллером PIC16F628. Сегменты всех четырех цифр соединены вместе и через токоограничивающие резисторы R1 … R8 подключены к выводам порта МК. Поскольку засвечивание индикатора происходит очень быстро, мерцание цифр становится незаметным.
Для настройки минут, часов и будильника — используются кнопки без фиксации. В качестве выхода для сигнала будильника используется вывод 10, а в качестве усилителя — каскад на транзисторах VT1,2. Звукоизлучателем является пьезоэлемент типа ЗП. Для улучшения громкости вместо него можно поставить небольшой динамик. Питаются часы от стабилизированного источника напряжением 5 вольт. В часах реализовано 9 режимов индикации. Переход по режимам осуществляется кнопками «+» и «-«. Перед выводом на индикацию самих показаний, на индикаторы выводится короткая подсказка названия режима. Длительность вывода подсказки примерно секунда.
Кнопкой «Коррекция
» часы переводятся в режим настроек. При этом кратковременная подсказка выводится на пол секунды, после чего корректируемое значение начинает мигать. Коррекция показаний осуществляется кнопками «+» и «-«. При длительном нажатии на кнопку, включается режим автоповтора, с заданной частотой. Все значения, кроме часов, минут и секунд, записываются в память и восстанавливаются после выключения питания. Если в течение нескольких секунд ни одна из кнопок не нажата, то электронные часы переходят в режим отображения времени. Нажатием на кнопку «Вкл/Выкл
» включается или выключается будильник, это действие подтверждается коротким звуком. При включенном будильнике светится точка в младшем разряде индикатора. Вот прошивка и рисунок платы часов.
Принципиальная электрическая схема, используемые детали и принцип работы

Узел начального сброса
служит для установки внутренних регистров микроконтроллера в начальное состояние. Он служит для подачи после подключения питания на 1 вывод МК единичного импульса длительностью не менее 1 мкс (12 периодов тактовой частоты).
Состоит из RC цепочки, образуемой резистором R1 и конденсатором C1.
Схема ввода
состоит из кнопок S1 и S2. Программно сделано так, что при одиночном нажатии любой из кнопок в динамике раздается одиночный сигнал, а при удержании двойной.
Модуль индикации
собран на четырехразрядном семисегментном индикаторе с общим катодом DS1 и резистивной сборке PR1.
Резистивная сборка представляет собой набор резисторов в одном корпусе:
схемы представляет собой схему собранную на резисторе R2 10кОм, pnp транзисторе Q1 SS8550(выполняющего роль усилителя) и пьезоэлемента LS1.
Питание
подается через разъем J1 с подключенным параллельно сглаживающим конденсатором C4. Диапазон питающих напряжений от 3 до 6В.
Простая программа микроконтроллера
Итак, пройдём путь от создания проекта до написания программы.
Запускаем среду разработки AVRStudio 4 и видим окно:

Нажимаем кнопку NEW PROJECT. Откроется окно:

ВНИМАНИЕ!
В пути к файлу не должно быть русских букв. То есть если вы сохраните проект в папку , то программа не скомпилируется, так как AVR Studio 4 может не понять путь с русскими буквами
Мы будем писать программу на ассемблере. Проект назовём .
Теперь можно нажать кнопку ДАЛЕЕ (NEXT).
В следующем окне надо выбрать отладочную платформу и тип микроконтроллера:

Выберем . Ну и поскольку у нас микроконтроллер ATtiny13A, то выберем . Затем нажимаем FINISH.
Ну вот. Проект создан. Редактор исходного кода открыт. Теперь можно приступить к написанию программы. Она может быть примерно такой:
; Сообщить ассемблеру модель микроконтроллера .device ATtiny13A .nolist ; Подключить файл с объявлениями для ATtiny13A .include "tn13def.inc" .list ; Инициализация Init: ; PB0 - вход, остальные - выходы LDI R16, 0b11111110 OUT DDRB, R16 ; Включить подтяжку для PB0 LDI R16, 0b00000001 OUT PortB, R16 ; Начало программы Start: SBIS PinB, 0 ; Проверить датчик SBI PortB, 1 ; Если обрыв, то включить светодиод SBIC PinB, 0 ; Проверить датчик CBI PortB, 1 ; Если замкнут, то погасить светодиод RJMP Start ; Возвращаемся к началу программы
При инициализации мы определяем, какие выводы будут входами, а какие — выходами. Если в бит регистра
записать 0, то соответствующий вывод порта будет входом, если 1 — выходом.
У нас к выводу РВ0 подключен датчик, следовательно, РВ0 будет входом. К выводу РВ1 подключен светодиод, значит, РВ1 будет выходом. Неиспользуемые выводы лучше всегда делать выходами (хотя здесь у каждого свои предпочтения).
С помощью команды мы записываем число в регистр ,
который используем как временную переменную. Это необходимо, потому что команда
не может записать в регистр непосредственное значение.
Далее мы включаем подтягивающий резистор для вывода РВ0. Для этого в регистр надо в соответствующий бит записать 1.
Ну а далее начинается программа.
Сначала выполняем команду . Эта команда проверяет указанный вход. И если на этом входе 1, то следующая команда НЕ БУДЕТ выполнена. То есть в этом коде:
SBIS PinB, 0 SBI PortB, 1 SBIC ...
мы проверяем РВ0. Если там единица, то мы переходим к команде .
Если же ноль (датчик разомкнут — сигнализация сработала), то выполняем команду , которая устанавливает указанный выход (то есть в нашем случае зажигает светодиод, подавая напряжение на вывод РВ1).
Затем выполняем команду . Эта команда также проверяет указанный вход. Но если на этом входе 0,
то следующая команда не будет выполнена. Если же 1 (контакты датчика замкнуты), то будет выполнена команда , которая обнуляет указанный вывод. То есть на РВ1 будет подан 0, и светодиод погаснет.
Таким образам исполняется наш простой алгоритм: если датчик “не сработал” (контакт замкнут), то светодиод не горит. Если контакты разомкнулись, то светодиод светится.
На этом пока всё. Если что-то осталось непонятно — посмотрите видео в начале статьи.
Сборка конструктора
Много картинок — сборка конструктора спрятана под спойлером
Я начал с панельки, так как она единственная не является радиодеталью:
Следующим шагом я припаял резисторы
Перепутать их невозможно, они оба на 10кОм:
После этого установил на плату соблюдая полярность электролитический конденсатор, резисторную сборку (также обращая внимание на первый вывод) и элементы тактового генератора — 2 конденсатора и кварцевый резонатор. Следующим шагом припаиваю кнопки и конденсатор фильтра питания:
Следующим шагом припаиваю кнопки и конденсатор фильтра питания:
После этого очередь за звуковым пьезоэлементом и транзистором. В транзисторе главное установить правильной стороной и не перепутать выводы:
В последнюю очередь припаиваю индикатор и разъем питания:
Подключаю к источнику напряжением 5В. Все работает!!!
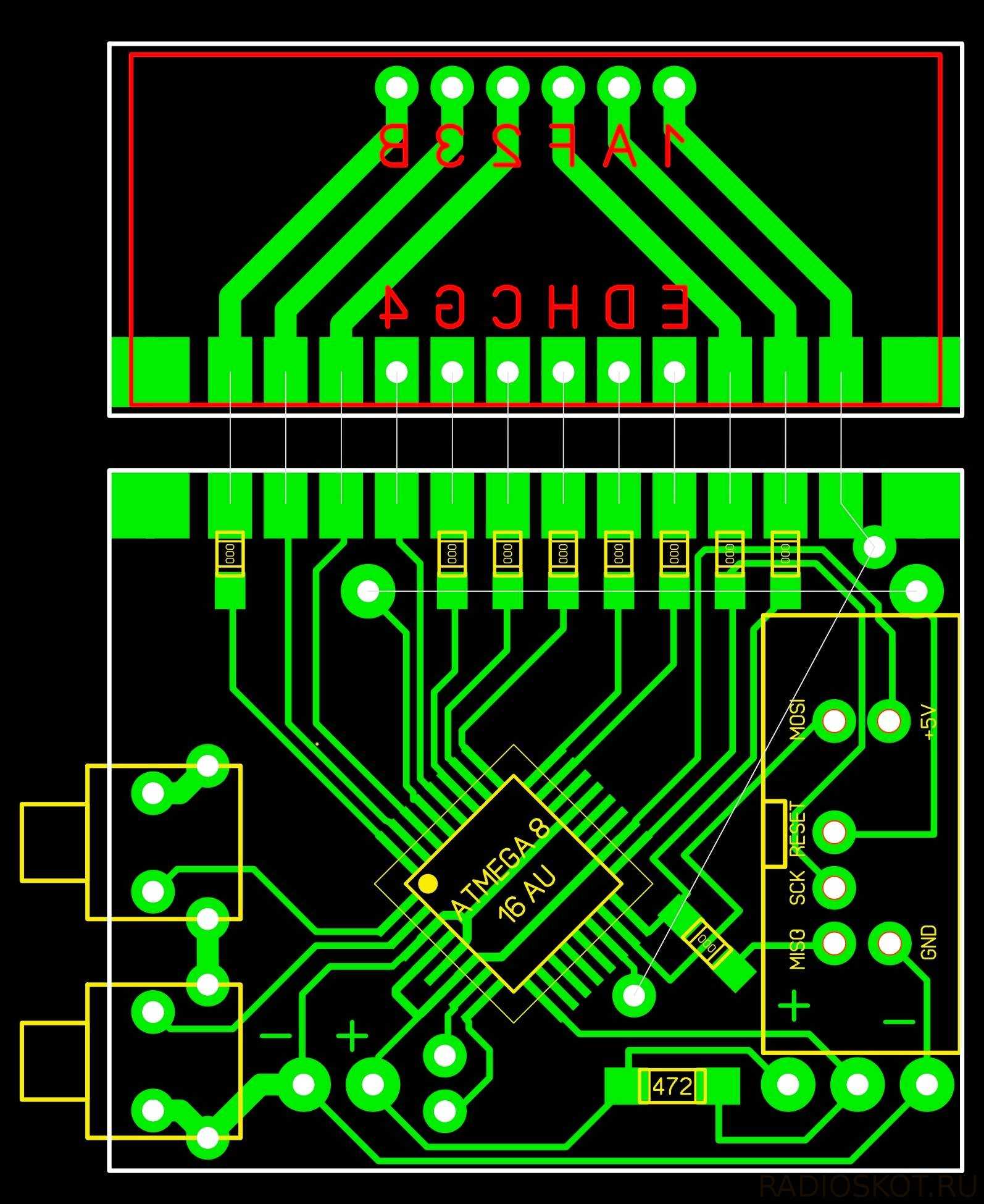
Печатная плата
Двухсторонняя печатная плата имеет размеры 109 × 23 мм. В бесплатной версии среды проектирования печатных плат Eagle в библиотеке компонентов отсутствуют семисегментные светодиодные индикаторы, поэтому они были нарисованы автором вручную. Как видно на фотографиях (Рисунки 5, 6, 7) авторского варианта печатной платы, дополнительно необходимо выполнить несколько соединений монтажным проводом. Одно соединение на лицевой стороне платы – питание на вывод Vcc микроконтроллера (через отверстие в плате). Еще два соединения на нижней стороне платы, которые используются для подключения выводов сегмента десятичной точки индикаторов в 4 и 7 разряде через резисторы 330 Ом на «землю». Для внутрисхемного программирования микроконтроллера автор использовал 6-выводный разъем (на схеме это разъем изображен в виде составного JP3 и JP4), расположенный в верхней части печатной платы. Этот разъем не обязательно припаивать к плате, микроконтроллер можно запрограммировать любым доступным способом.
![]() |
|
| Рисунок 5. | Расположение светодиодных индикаторов и транзисторных ключей на плате. Видна перемычка монтажным проводом для подачи питания на микроконтроллер |
![]() |
|
| Рисунок 6. | Микроконтроллер Attiny2313, разъем внутрисхемного программирования и перемычки для подключения выводов сегмента десятичной точки индикатора |
![]() |
|
| Рисунок 7. | Вид нижней стороны печатной платы |
Описание работы простых часов на Attiny2313
Тактируется кварцевым резонатором с рабочей частотой 16 МГц. В качестве счетчика времени, в схеме микроконтроллера Attiny2313 запущен 16 битный таймер с предделителем 256, сконфигурированный на создание прерывания по достижении счетчиком значения 625. Следовательно, получилось прерывания 100 раз в секунду.
Временной интервал находится в глобальных переменных, и при каждом прерывании необходимо увеличить значение миллисекунд на 1. В том случае если число миллисекунд доходит до 100, то необходимо увеличить на 1 величину секунд, а величину миллисекунд сбросить. И далее в той же последовательности до десятков часов, которые сбрасываются по достижении 24 без прибавления следующего разряда. Часы на микроконтроллере Attiny2313 максимально простые, поэтому они не отображают ни дату, ни переход на зимнее/летнее время и т.д.
Таким образом, получаем величину текущего времени записанного в глобальных переменных. Теперь необходимо вывезти эти значения. Поскольку количество портов микроконтроллера не так много, то используем такую особенность зрения как инерционность. Катоды всех четырех индикаторов часов соединены параллельно, а аноды управляются раздельно, что позволяет в каждый момент времени отобразить цифру на любой индикатор.
Быстро переключая порт B микроконтроллера, к которому подключены катоды и быстро переключая аноды, можем организовать видимость, что отображаются все 4 цифры, несмотря на то, что единовременно работает всего лишь одна. Другими словами, если текущее время 10:43, то выводим цифру 1 на первый индикатор часов, через небольшой интервал времени (порядка 1 мс) выводим цифру 0 на второй индикатор, через 1 мс отображаем 4 на 3 индикатор, спустя 1 мс отображаем 3 на 4 индикатор и снова по кругу.
Кнопки управления часов опрашиваются после каждого очередного цикла отображения (приблизительно 40 раз в секунду), процесс нажатия кнопок снабжен антидребезгом и защелкой в виде флага, что позволяет считать собственно само нажатие, не отвлекаясь на удержание.
(1,2 Mb, скачано: 6 504)
И надо представить какой-либо готовый проект. По законам жанра это должен быть термометр
, или часы
. Поскольку у себя у закромах не нашлось датчика температуры — было решено написать код часов. Хочу сразу предупредить – это не атомные часы. Их точность зависит от стабильности тактового генератора на кварце. Можно конечно ввести коррекцию хода. Но думаю не надо. Для дома вполне хватит. Плату не разводил. Задача была написать прошивку, а не изготовить устройство. На написание кода ушло три вечера. Устройство пока сыровато. Можно его еще доработать. Если кого заинтересует, то пишите на форум. Будем доделывать. А кто хочет тот может и сам. Исходники выкладываю тут. Только не надо говорить, что говнокод. Хотел бы я посмотреть, что у вас получалось, когда только учились:)
Схема электрическая часов на МК и LCD
Часы отображают время, секунды, и дни недели. Есть также один будильник. Его можно и отключить. Кнопками можно установить все величины, кроме секунд.
Сам программатор
Индикацию режимов можно было прорисовать и лучше, но честно говоря уже поднадоело заниматься художеством. Хотелось скорей закончить. На кнопки жмем не спеша. Экран обновляется раз в секунду. Работает все от одного прерывания. Обновление экрана можно и сделать по чаще, но в данном случае нет смысла.
Настройку произведем только раз, и больше трогать кнопки не будем. Будильник будет работать ровно одну минуту с прерыванием писка в одну секунду каждый день.
Корпус кварцевого резонатора лучше припаять к минусу. В этом случае увеличится его стабильность. Бузер желательно подключить через транзистор для уменьшения нагрузки на контроллер. Если питать контроллер от 3,3V, то резисторные делители возле дисплея можно убрать — схема станет намного проще.
Самая простая схема на микроконтроллере
Наше первое устройство, можно сказать, почти не будет делать ничего полезного. Но зато оно очень простое и новичкам будет проще разобраться как со схемотехникой, так и с программой микроконтроллера.
Итак, наше устройство — это простейшая сигнализация. Если вход микроконтроллера замкнут, то на выходе ноль. Если вход разомкнуть, то на выходе, к которому подключен светодиод, появится сигнал. Светодиод включится, и это будет означать, что сигнализация сработала.
Конечно, это всё достаточно примитивно. Однако в давние времена, когда я занимался (в том числе) и обслуживанием систем сигнализации, мы использовали такие самодельные “датчики”. Например, обматывали решётку на окне тонким проводом и подключали его в шлейф прибора сигнализации. Если злодей выдернет решётку — провод порвётся и сигнализация сработает.
Ну а теперь к схеме.
Микроконтроллер ATtiny13A по умолчанию использует внутренний генератор на 9,6 МГц (это следует из документации,
и я писал об этом ).
И если нас такое решение устраивает (а нас оно устраивает), то это означает, что никаких внешних цепей для задания тактовой частоты нам не потребуется.
Микроконтроллер ATtiny13A выпускается в нескольких корпусах. Будем считать, что у нас корпус 8PDIP/SOIC
(подробнее об этом здесь). Тогда схема будет такой:

Наверно вы знаете, что у этих МК есть встроенные подтягивающие резисторы. Но эти резисторы очень маломощные и могут перегореть, если их использовать с нагрузкой. Поэтому последовательно со светодиодом лучше ставить внешний резистор.
На схеме SA1 может быть либо охранным датчиком, либо просто тонким проводом, обмотанным, например, вокруг какого-то охраняемого предмета. При обрыве провода (или размыкании контакта) сигнализация “срабатывает” и светодиод загорается.
Принципиальная схема
Схема управления показана на рис. 1. Здесь в качестве сенсора F1 используется стандартный интегральный фотоприемник типа SFH-506-38, применявшийся в самых разных телевизорах.
Впрочем, можно вместо него установить любой более современный аналог, коих сейчас очень много. Он расположен на узком торце платы и смотрит в сторону этого торца.
То есть, там должно быть окошко для приема команд пульта. Фотоприемник имеет на выходе активный ноль, но для работы дальнейшей схемы нужна активная единица. Кроме того, номинальным напряжением питания фотоприемника является напряжение 5V, а для надежного управления выходным транзисторным ключом нужно несколько больше.
Поэтому, в отличие от остальной части схемы, фотоприемник питается напряжением 5V. И вот каскад на транзисторе VТ1 устраняет эти два противоречия. Он инвертирует импульсы с выхода фотоприемника и согласовывает логические уровни.
Рис. 1. Принципиальная схема дистанционного выключателя устройств управляемого пультом на ИК лучах.
На триггере D1.1 сделана входная схема логического управления Её задача в том, чтобы при каждом приеме сигнала пульта схема переключалась только один раз. То есть, независимо от того, сколько импульсов будет в командном сигнале. Это своеобразное реле времени на 1-2 секунды.
При первом же импульсе триггер D1 1 переключается в состояние логической единице на инверсном выходе. Это состояние устойчиво и не изменяется от последующих импульсов, из которых состоит вся команда. Но чтобы вернуться в исходное положение есть цепь R3-C2. Когда на инверсном выходе триггера единица, С2 медленно заряжается через R3.
Примерно через 1-2 секунды напряжение на нем достигает порога логической единицы, и триггер возвращается в исходное состояние.
В момент включения питания триггер D1.2 устанавливается в единичное состояние зарядным током конденсатора С4. На его инверсном выходе ноль.
Ключевая схема на полевых транзисторах VТ2 и VT3 закрыта и нагрузка отключена. В момент появления логической единицы на выходе D1.1 цепь C3-VD1-R4 формирует импульс, который поступает на вход «С» триггера D1 2 и переключает его в противоположное состояние.
Триггер D1.2 включен делителем на два, поэтому каждый импульс, поступающий на его вход «С» переключает триггер в противоположное положение тому, в котором он был ранее.
То есть, подав один импульс можно нагрузку включить, а подав второй — выключить. Это и используется для управления нагрузкой, — каждое нажатие кнопки пульта изменяет состояние нагрузки на противоположное.
Логическая часть схемы питается от параметрического источника VD5-R6-C5-VD2-VD6. Отличительная особенность -это использование двух последовательно включенных стабилитронов.
Это нужно для того чтобы получить не только напряжение 10V, необходимое для питания микросхемы и достаточное для управления выходным ключом. но для получения напряжения 5V для питания интегрального фотоприемника F1.
В различной литературе, в схемах, где ключ на мощных ключевых транзисторах управляется выходом логического элемента КМОП применяется непосредственное соединение этого выхода с затвором или затворами полевых транзисторов. К сожалению, это далеко не лучший способ.
Конечно, сопротивление затворов мощных ключевых полевых транзисторов очень высоко, но и емкость тоже не маленькая. В результате зарядный ток этой емкости оказывает перегружающее действие на выход логического элемента. Это не приводит к его выходу из строя, но создает сбои в работе триггеров и счетчиков.
В этой схеме напряжение управления на затворы поступает через резистор R7, который ограничивает ток заряда емкости затворов и исключает перегрузку выхода КМОП-элемента.
Схема принципиальная электрическая

В одном устройстве объединено две функции: собственно измерение температуры и времени (часы). Индикация производится попеременно, сменяясь через десять секунд. Для настройки часов используется две кнопки, аналогично простым китайским электронным часам: одна отвечает за выбор параметра, вторая за его изменение. Питается устройство от сети с помощью постоянного стабилизированного источника тока напряжением пять вольт (плата от зарядного устройства телефона).


Датчиком температуры является микросхема DS18B20. Так как в устройстве «Часы-термометр» нет своей батареи, при пропадании питания естественно показания будут сбиваться. И что бы это не явилось причиной какого-нибудь опоздания человека на жизненно важные дела, имеется интересная «фишка» — при подаче питания вместо времени на дисплее будут отображаться прочерки, пока не нажмёшь одну из двух кнопок настройки.



Корпусом самодельного измерителя температуры послужила подходящая коробочка от запонок. В неё была помещена сама плата часов-термометра и плата вытащенная из телефонного зарядника. Датчик DS18B20 сделан выносным и подсоединяется через разъём.



Управление часами
Часы управляются с помощью TL1-минута, час-TL2 и TL3-режим. Кнопки часы и минуты используются в режиме часов для назначения часов и минут. В других режимах они имеют различные функции. Кнопка режима переключает между различными режимами, которых в общей сложности 8:
Режим 1-й — Часы
В этом режиме на дисплее отображается текущее время в формате «ЧЧ.ММ.СС». Кнопка часов используется для установки часов. Кнопка минут для установки минут. При ее нажатии происходит сброс секунд.
Режим 2-й — Включение перехода на летнее время и установки года
Здесь Вы можете включать и выключать автоматический переход между летним и зимним временем и установить год. Данные следующего формата «AC ‘RR» (АС – автоматическое время, пробел, последние две цифры года).
Режим 3-й — Таймер обратного отсчета
Это режим позволяет организовать обратный отсчет от заданного значения до нуля. По истечении этого времени раздастся звуковой сигнал и светится светодиод LED1. Звуковой сигнал может быть остановлен нажатием кнопки Режим. Данные следующего формата «ЧЧ.ММ.СС». Максимально возможное значение составляет 99.59.59 (почти 100 часов).
Режим 4-й – Комбинированный вывод информации
В этом режиме, попеременно показывается:
- текущее время в формате «ЧЧ.ММ.СС»
- дата в формате «AA.DD.MM.»
Каждый формат отображается в течение 1 секунды. В этом режиме используются кнопки Часов и Минут, для регулировки яркости дисплея (Часы-, Минуты+). Яркость изменяется логарифмически в 6 этапов: 1/1, 1/2, 1/4, 1/8, 1/16 и 1/32-й. По умолчанию установлено 1/2
Режим 5-й — Установка дня недели и режим работы будильника
В этом режиме можно установить день недели — с понедельника по воскресенье (отображается как пн, вт, ср, чт, пт, сб, вс), включать будильник и выбирать его режим работы. Данные следующего формата «AA AL._» (день недели, пробел, AL., Настройка будильника).
Кнопка часов устанавливает день недели. Кнопка минут используется для включения/выключения звукового сигнала будильника и выбора режима его работы: «AL._» = будильник не активный, «AL.1″ = будильник сигналит 1 раз (затем автоматически переходит в положение»AL._»), «AL.5» = сигнал будильника только в будние дни (пн-пт, кроме сб-вс), «AL.7» = будильник звонит каждый день
Режим 7-й — Секундомер
Секундомер позволяет измерять время с точностью 0,1 сек. Максимальное время измерения составляет 9.59.59.9 (почти 10 часов). Данные следующего формата «H.MM.SS.X». Кнопка минут используется для запуска и остановки секундомера. Кнопка часов используется для сброса.
Режим 8-й — Будильник
Этот режим используется для отображения и установить время будильника (ALARM). Данные следующего формата «HH.MM.AL». Кнопка Минуты устанавливает минуту будильника, кнопку Часы устанавливает час будильника.
Ниже приведена схема аналогичных часов, имеющие индикатор с общим катодом

(скачено: 765)
Принцип работы
В качестве управляющего микроконтроллера был выбран Atmega48 по причине его доступности и наличии необходимой периферии на борту(даже с избытком). Часы реального времени DS1307 подключены к аппаратным выходам I2C управляющего микроконтроллера. Для работы DS1307 в автономном режиме(в случае отключения питания главного контроллера) используется литиевая батарейка резервного питания на 3V, ресурса которой хватит на несколько лет из-за низкого энергопотребления микросхемы.
Рассмотрим подробнее управляющую программу:
Программа работает по принципу флагово-таймерного автомата: все состояния и события представлены в виде соответствующих флагов, выполняющихся в прерываниях соответствующего таймера 1с, 1мс и 263.17мс. Программа использует 2 аппаратных таймера.
Опрос часовой микросхемы и нажатие кнопок осуществляется с интервалом 263.17мс. Интервал 1мс служит для формирования звукового сигнала звонка, а 1с — для его модуляции. Секундный интервал также управляет миганием точки во 2-ом разряде индикатора, разделяющий часы и минуты и также служащим формированием «тиканья».
Рассмотрим принципиальную схему часов.
Обозначения и номиналы:
S4 — Увеличение часов
S3 — Увеличение минут
S2 — Установка
S1 — Включение будильника
S5 — Сброс
R6-R10 — 10k
R1-R5 — 510ом
Напряжение питания — 5 вольт.
Фото и видео часов
39
Но обо всём по порядку!












































































