Виды дистанционного управления
Система дистанционного управления традиционно состоит из нескольких частей:
- приемник сигнала на микросхеме, который устанавливается рядом с осветительным прибором или механическим выключателем;
- пульт дистанционного управления светом, который подает команду.
Обычно дистанционное управление используется для светодиодных приборов. Для ламп накаливания такой метод не подходит.
Классификация управления светом на расстоянии производится по различным показателям.
По наличию проводов выделяют проводные и беспроводные способы дистанционного управления светом. Также есть автоматическое и ручное регулирование.
По излучению и приему волн выделяются инфракрасные, микроволновые, звуковые, ультразвуковые, голосовые датчики.
По функциональности выделяют дистанционное управление освещением с универсальным набором команд и с расширенными опциями.
Лучшие кнопочные и сенсорные диммеры
Legrand Etika 672218
С помощью данного изделия можно включать и выключать свет в комнате, а так же регулировать яркость освещения. Он подходит для ламп суммарной мощностью до 400 Вт. Механизм «Legrand Etika 672218» состоит из двух кнопок. Левая кнопка предназначена для включения и выключения освещения, а вторая для настройки уровня освещенности в помещении. Под клавишами прибора имеется светодиод, который в емкостном режиме работы горит красным цветом, а зеленым при индуктивном режиме. Один из этих режимов можно задать принудительно. Так же в данной модели можно задать автоматическую память, которая при включении будет выдавать яркость, используемую перед этим. Эту функцию при необходимости можно отключить.
Кнопки включения и регулировки изготовлены из АБС-пластика, который не будет менять свой цвет под воздействием солнечных лучей. Механизм изделия выполнен из поликарбоната. «Legrand Etika 672218» имеет защиту IP20.
Средняя стоимость составляет 3000 рублей.
Legrand Etika 672218
Достоинства:
- Выпускается в двух цветовых вариантах;
- Есть функция памяти;
- Простой монтаж;
- Надежный производитель.
Недостатки:
Не найдены.
Legrand Valena Allure 722762
Особенностью данной модели является то, что она подходит для любых типов осветительных приборов. Максимально можно подключить до 10 ламп. Включение освещения будет постепенным, через 2 секунды после включения, будет установлена яркость, которая была отрегулирована при последнем использовании изделия. «Legrand Valena Allure» имеет три режима работы: обычный режим диммирования, ночной режим, когда яркость будет постепенно уменьшать и полностью отключится спустя 60 минут, а так же режим установленной яркостью (0%, 33%, 60% и 100%). Так же стоит отметить, что данная модель имеет встроенную защиту от перегрузок и короткого замыкания. Управлять данной моделью можно дистанционно, а так с помощью кнопок.
Средняя стоимость составляет 4500 рублей.
Legrand Valena Allure 722762
Достоинства:
- Подходит для всех типов ламп;
- 3 режима работы;
- Защита от перегрузок.
Недостатки:
Отсутствует индикаторная подсветка.
Delumo
Данная модель имеет сенсорное управление, а так же большое разнообразие цветовых панелей. Благодаря этому изделие легко впишется в любой интерьер и станет его гармонично дополнять. К данному устройству можно подключить один светильник или группу, состоящую из нескольких ламп. При этом изменение всех параметров будет происходить одновременно у всей группы. С помощью «Delumo» можно включать и выключать свет, регулировать его яркость, а так же здесь имеется функция плавного включения. Так же стоит отметить, что прибор автоматически отключится спустя 10 часов после его включения.
Данная модель не требует монтажа в стену. «Delumo» имеет батарейку, которой хватит на несколько лет активного использования. А его функционирование осуществляется за счет установки в сеть радиодиммера, который будет контролировать все подаваемые сигналы.
Средняя стоимость составляет 2100 рублей.
Delumo диммер
Достоинства:
- Возможно управление несколькими источниками света;
- Лицевая панель изготовлена из стекла и имеет более 20 цветовых вариантов;
- Плавное включение;
- Подходит к любому типу ламп.
Недостатки:
Нет.
Сенсорный радиоуправляемый диммер LIVOLO
Светорегулятор «LIVOLO» имеет сенсорную панель, изготовленную из стекла. Выпускается в 4 цветовых вариантах, которые впишутся в любой стиль интерьера. С помощью «LIVOLO» можно легко заменить обычный выключатель. К тому же у вас появятся преимущества в плавном включении и выключении света, что будет особенно полезным в темное время суток, а так же имеется возможность настройки яркости освещения, что продлит срок эксплуатации ваших ламп. Регулировка параметрами происходит быстро и не требует больших усилий, поскольку датчики данной модели сразу же реагируют на любые действия. Так же «LIVOLO» можно управлять с помощью пульта, что избавит вас от совершения лишних движений.
«LIVOLO» имеет степень защиты IP20. А максимальная нагрузка на один прибор составляет 500 Вт.
Средняя стоимость составляет 2000 рублей.
Сенсорный радиоуправляемый диммер LIVOLO
Достоинства:
- Возможно дистанционное управление;
- 4 цветовых варианта;
- Плавное включение.
Недостатки:
Не часто встречается в магазинах.
Управление регулятором посредством ПДУ
В основном состоянии устройство на управляющие сигналы ПДУ не реагирует, и вы можете им пользоваться для управления бытовой техникой.
Для дистанционного управления устройством, направьте на него ПДУ и нажмите любую кнопку. Удерживайте ее в нажатом состоянии примерно в течение 2,5 секунд (время задержки в 2,5 секунды можно позже изменить), по истечении которых устройство издаст короткий звуковой сигнал и освещение один раз мигнет, если свет включен. Теперь устройство готово к приему команд.
Короткое нажатие на кнопку
Быстро нажмите и отпустите кнопку (время нажатия не более 0.5 секунды). Если освещение было включёно, то оно выключится; и на оборот если освещение выключено — включится на полную яркость. Таким образом осуществляется функция дистанционного выключателя света.
Непрерывное нажатие
Нажмите кнопку и удерживайте ее в нажатом положении. Произойдет плавное изменение яркости света в сторону увеличения или уменьшения.
Для смены направления изменения яркости отпустите кнопку, а затем вновь нажмите и удерживайте непрерывно. Как только нужный уровень освещения достигнут, отпустите кнопку. Устройство запомнит этот уровень.
Электрический паяльник с регулировкой температуры
Мощность: 60/80 Вт, температура: 200’C-450’C, высококачествен…
Подробнее
Двойное нажатие на кнопку
Быстро нажмите кнопку, отпустите, опять быстро нажмите и отпустите. Период времени между нажатиями на кнопку должен быть больше 0.2 секунды и меньше 0.5 секунды. После завершения управления, устройство готов к приёму команд в течение ещё 4 секунд с момента последнего нажатия на кнопку.
По истечению 4 секунд устройство произведет короткий звуковой сигнал и один раз мигнёт светом. После этого можно использовать ПДУ по его прямому назначению.
Устройство и принцип действия
А теперь, как говорится, рассмотрим диммер изнутри. Что это за устройство, и из каких элементов состоит? На чём основывается его принцип действия?
Все электронные современные диммеры в качестве основного элемента имеют в своём конструктивном исполнении ключ (он также может называться выключатель или переключатель), который управляется полупроводниковыми транзисторными, симисторными или тиристорными приборами. Большинство устройств не выдают на выходе синусоидальный сигнал, электронный ключ как бы отсекает участки синусоиды.
Чтобы вам было понятнее, в электрической сети протекает ток, который имеет синусоидальную форму. Для изменения яркости на лампу нужно подать обрезанную синусоиду. Двунаправленный тиристор отсекает у синусоидальной волны переменного тока передний либо задний фронт, за счёт чего уменьшается напряжение, питающее светильник.
В зависимости от того, какой фронт синусоидальной волны отсекается, различается регулируемый способ:
- регулировка по переднему фронту;
- регулировка по заднему фронту.
Оба эти способа применяются для управления разными лампами:
- Диммирование светодиодных и галогенных ламп осуществляют с помощью электронных трансформаторов, при этом применяется регулировка по заднему фронту.
- Компактные люминесцентные и светодиодные лампы напряжением 220 V, а также лампы низкого напряжения, регулируются при помощи электромагнитных трансформаторов и с применением способа по переднему фронту.
Оба этих способа подходят для ламп накаливания.
Конструктивное исполнение диммеров включает также защиту от короткого замыкания и от перегрева.
Так как диммеры способны генерировать электромагнитные помехи, для уменьшения их уровня в схему последовательно подключают дроссель либо индуктивно-ёмкостные фильтры.
Подробнее о типовой схеме диммера смотрите в этом видео:
https://youtube.com/watch?v=kb9He3btzgw
Особенности регулировки разных типов ламп
Разные типы ламп предполагают различные схемы управления их работой. Так, для ламп накаливания и галогенных аналогов, рассчитанных на рабочее напряжение 220 Вольт, возможен лишь вариант изменения подаваемого напряжения. Это приводит к изменению силы свечения источника света. Для устройств с рабочим напряжением 12 Вольт постоянного тока изменение светового потока осуществляется посредством ШИМ-РЕГУЛЯТОРА, способного плавно менять выходное действующее напряжение без увеличения или уменьшения его амплитуды.
Диммируемые светодиодные лампы – что это такое
Led-лампы, оснащенные устройством, позволяющим плавно регулировать их свечение, называются диммируемыми светодиодными лампами.
К сведению! Светодиодные источники света, оснащенные диммирующими устройствами, внешне никак не отличаются от аналогов, не оснащенных подобными устройствами. Наличие возможности регулировки лампы указывается в ее маркировке обозначением dimmable.
Лампы, не имеющие в своей конструкции диммера, работают только в двух режимах: включено и выключено. А при наличии диммирующего устройства они способны регулировать силу свечения в соответствии с заданными значениями (как правило, от 10 до 100 %).
Какой диммер нужен для обычных светодиодных лампочек
При выборе регулятора для led источников света критериями станут следующие показатели:
- технические характеристики – электрическая мощность и рабочее напряжение;
- тип прибора (его назначение) – для ламп накаливания, галогенных или светодиодных ламп;
- конструкция – определяет тип исполнения, способ регулировки и место размещения.
При выборе конкретной модели необходимо помнить, что несоблюдение вышеозначенных критериев может привести к следующим негативным последствиям:
- перегрев прибора, если превышена мощность подключаемых к нему источников света;
- невозможность выполнения требуемых настроек или сохранения их в памяти устройства негативно сказывается на функциональности регулятора;
- конструкция диммера не позволяет его разместить в выбранном месте установки в связи с особенностями элементов крепления, предусмотренных конкретной моделью.
Можно ли регулировать яркость светодиодных ламп на 12В
Для подсветки и искусственного освещения широко используются светодиодные ленты, в которых источники света работают на напряжении 12 Вольт.
Для управления работой такого прибора используется диммер для светодиодной ленты, который включается в цепь питания источника света и может управлять его работой как в заданном режиме, так и при помощи пульта дистанционного управления.
Диммер для светодиодной ленты одного цвета свечения имеет один канал управления, что предполагает изменение только яркости свечения. Для трехцветных лент (RGB-свечения) приборы оснащаются тремя каналами управления, позволяющими регулировать еще и скорость изменения всех цветов.
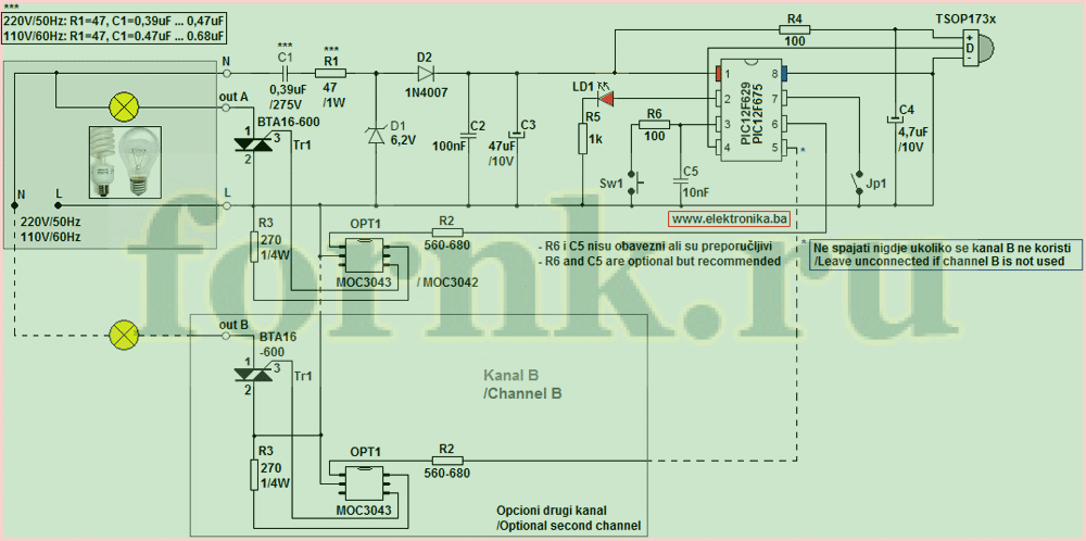
Сборка дистанционного регулятора
При программировании микроконтроллера, необходимо запомнить калибровочную константу, которая находится по адресу 3FF и имеет вид 34хх (например, 347F). Если калибровочная константа отсутствует в ячейке 3FF, то это приведет к неработоспособности устройства.
Расположение элементов (Рис.2)
При распайке деталей плату обратите внимание, чтобы элементы находились на своих местах; диод, стабилитрон, транзистор, тиристор и электролитические конденсаторы припаяйте, строго соблюдая полярность. Не впаивайте сам микроконтроллер в плату, а установите так называемую панельку под нее
Тем самым вы избежите порчи микроконтроллера.
Обучение пульта дистанционного управления ИК-коды (процедура программирования)
После подключения устройства необходимо запрограммировать все 5 кнопок на пульте дистанционного управления. Вот как это сделать:
- Нажимаете и удерживайте настенный выключатель SW1 в течение 11 сек, для того чтобы устройство могло перейти в режим программирования. После 11 секунд, индикатор LD1 начнет быстро мигать и оба канала отключатся. Поэтому у вас есть 11 секунд, чтобы завершить последовательность программирования.
- Нажмите на первую кнопку на пульте дистанционного управления, которая будет включать первый канал (ON — A).
- Нажмите вторую кнопку на пульте дистанционного управления, которая будет использоваться для выключения первого канала (OFF — A).
- Нажмите на третью кнопку на пульте дистанционного управления, которая будет включать второй канал (ON — B).
- Нажмите четвертую кнопку на пульте дистанционного управления, которая будет использоваться для выключения второго канала (OFF — B).
- Наконец нажмите пятую кнопку, которая будет использоваться для активации / деактивации режима сна (SLEEP)

Во время программирования пульта, после каждого нажатия кнопки, светодиод будет мигать, подтверждая что ИК-команда принята.
Если пульт дистанционного управления не имеет все 5 кнопок, вы можете использовать те же кнопки повторно, но это отключит некоторые функции.
Вариант 1
Если ваш пульт имеет только две кнопки , и если во время программирования вы нажмете: XXYYY, то это означает, что кнопка X будет использоваться для первого канала (включение и выключение света будет происходит от одной кнопки X), и кнопка Y будет использоваться для второго канала (включение и выключение света будет происходит от одной кнопки Y). Для данного режима работы необходимо установить перемычку JP1.
Вариант 2
Если вы выберете комбинацию XXXXY, это означает, что кнопка X будет использоваться для функции включения и выключения первого канала, и кнопка Y будет использоваться для включения / выключения режима сна, при этом второй канал не используется.
Примечание. Если во время программирования вы заметили, что светодиод мигает, даже если вы не нажимали никаких кнопок на ПДУ, то вероятно, это потому, что вы используете модуль приемника TSOP11xx вместо TSOP17xx. В таком случае вы не сможет запрограммировать устройство должным образом.
Если вы захотите изменить назначение кнопок, то вы можете повторить процедуру обучения столько раз, сколько вы хотите.
Схемы устройств на микроконтроллерах
Устройство автоматического управления светом для автомобиля
Устройство предназначено что бы автоматически включать и выключать дневной свет фар, при остановке и началу езды в автомобиле.При этом как вы видите на картинке даже, схема сопровождена дополнительно звуковым сигнализатором и индикацией.
Схема выполнена на недорогом микроконтроллере pic12f629. Сама схема показана на рисунке ниже
Алгоритм работы схемы управления фарами
1.Питание 12в 2.При вкл зажигания после прохождения 6 импульсов с датчика скорости вкл ДХО 3.При вкл габаритов все переходит в штатный режим 4.При выкл габаритов переходим п.2 5.При остановке (например в пробке) ДХО выключится через 3 мин при начале движения п.2 6.При остановке и выключении зажигания, ДХО горит ещё 20 секунд и выключается.
Устройство работает следущим образом
1. Когда выключено зажигание, светодиод HL1 моргает с частотой 1раз в секунду (1Hz), сигнализируя о том ,что устройство находится в дежурном режиме (режим ожидания).2. При включении зажигания светодиод HL1 начинает светится постоянно,микроконтроллер ждёт прихода импульсов с датчика скорости,и при начале движения автомобиля, через 1 секунду автоматически зажигаются ДХО и горят всё время движения до остановки.3. Во время остановки, включается режим выдержки времени выключения ДХО (3 минуты), об этом сигнализирует встроенный Бипер (2 коротких звуковых сигнала – это при включёном зажигание и остановки автомобиля), если в это время выключить замок зажигания (например при длительной стоянке), прозвучат 4 коротких звуковых сигнала, сигнализируя о том, что включился режим выдержки времени включения ДХО 20 секунд и затем они выключатся (режим вежливой подсветки), устройство переходит в дежурный режим. 4. При включении Габаритных огней, устройство автоматически переходит в режим ожидания, ДХО выключаются (правила ПДД), всё работает в штатном режиме. 5. Режим вежливой подсветки можно включить так: включить зажигание, при этом прозвучат 2 коротких сигнала и сразу его выключить, (прозвучат 4 звуковых сигнала) при этом устройство автоматически перейдёт в режим вежливой подсветки. Если требуется выключить ДХО не дожидаясь выдержки времени, следует включить и тут же выключить Габаритные огни. 6. Светодиод HL2 сигнализирует о состоянии ДХО ( Светится – ДХО работают, выключен – ДХО не работают)
Применёное реле, на максимальный ток проходящий через контакты 10А, если Вы вдруг захотите применить это устройство для Автоматического включения БС, лучше установить дополнительное реле типа SLC – 12VDC – SL – C , максимальный ток контактов 30А, этого вполне достаточно для управления БС. Светодиоды HL1 и HL2 устанавиваются в удобном месте, например в приборной панели . Пишалка ( BUZZER ) так же устанавливается в удобном для водителя месте. На фотографии собраного устройства видно что светодиоды стоят на самой печатной плате, но это сделано было только для отладки схемы. Установка произвольная!
Внимание! При прошивке микроконтроллера сохраните калибровочную константу…, без неё работа устройства не возможна. Во вложении- печатная плата и прошивка для микроконтроллера
Во вложении- печатная плата и прошивка для микроконтроллера
| Файл | Описание | Размер файла: |
|---|---|---|
| avto_dho.rar | 33 Кб |
Производители
На данный момент существует огромное количество различных компаний и фирм по производству лампочек как в России и СНГ, так и в мире. Большинство из них занимается также и производством и разработкой диммируемых диодных лампочек.
Первая фирма, которую хотелось бы отметить, – это компания «Русский свет». Она имеет 134 филиала и столько же региональных представителей по всей России. Она выпускает такую продукцию, как, например, кабели и провода, электроустановочные устройства, устройства безопасности, аккумуляторы, зарядные устройства и многое другое. Конечно же, в просто огромнейший список выпускаемой ею продукции входят и диммиремые светодиодные лампы.
Продукция «Русского света» – это источники света, созданные по особой тщательно проработанной светодиодной технологии. Ее по праву можно назвать революционной в своей сфере. «Русский свет» является одним из самых ярких и узнаваемых брендов на российском рынке электротехнической продукции. Диодные лампочки этой фирмы всегда отличаются особым качеством и долгим сроком эксплуатации.
Много положительных отзывов также очень часто поступают и в сторону и другой известной в России фирмы, название которой – Ecola. Образовавшаяся 11 лет назад компания является производителем огромного и разнообразного ассортимента светодиодных и энергосберегающих диммируемых лампочек, а также светильников для потолков. Ecola является одним из лидирующих производителей на рынке. Все это благодаря тому, что бренд ориентируется на создание продукции высокого качества и доступной цены, а также постоянно занимается расширением ассортимента.
Лозунг компании Gauss, выпускающей энергоэффективную светотехнику -Больше, чем просто лампы. И он правдив: ее продукция максимально качественна, эффективна в работе. Светодиодные лампы от Gauss имеют гарантию целых три года, их можно использовать вплоть до 20 (! ) лет. Особые преимущества данного производителя – это эксклюзивный, индивидуальный, стильный дизайн товаров и его наивысшее качество.
Правила выбора оптимального варианта
Покупатели могут приобрести два вида светодиодных лент, так называемую монохромную, то есть одноцветную, или трехцветную RGB. В последнем случае все цвета можно подключать по отдельности, смешивать, получать различные эффекты.

И будущему владельцу следует знать, что для управления многоцветной лентой понадобится приобрести специальный RGB-контроллер. Так как возможностей регулятора для полноценного контроля такого источника света недостаточно.
Кроме того, нужно внимательно отнестись к техническим параметрам приспособления. Поскольку мощность любого управляющего устройства должна превышать аналогичный показатель самой светодиодной ленты, необходимо учитывать такую особенность еще до покупки.
Причем варианты могут быть следующими:
- Если владелец помещения не планирует больше увеличивать длину светодиодной ленты, а, следовательно, и ее мощность, то эта характеристика у диммера должна быть выше на 20-30% и это как минимум, а лучше всего вполовину. Что поможет продлить срок службы регулятору, исключив возможность быстрого износа с последующей поломкой.
- Если планируется увеличение мощности светодиодной ленты, то прибор необходимо приобретать с учетом этого. Или позже снова придется тратиться на приобретение нового регулятора. Причем запас мощности должен исчисляться с учетом положенных 20-50% для запаса.
Когда потенциальный покупатель неправильно рассчитает мощность, то приспособление не сможет выполнять свои функции, поэтому просто не включится. И это при самом благоприятном исходе, так как нередко случается так, что перегрузка приводит к мгновенному выходу со строя.

Кроме того важно определиться с типом управления. Любой из них (механический, электронный, дистанционный) является надежным и позволит человеку эффективно выполнять манипуляции с яркостью полоски светодиодов. Поэтому все будет зависеть от того, сколько человек готов заплатить
Если он решит сэкономить, тогда оптимальным решением станет наиболее доступная модель с механическим типом управления
Поэтому все будет зависеть от того, сколько человек готов заплатить. Если он решит сэкономить, тогда оптимальным решением станет наиболее доступная модель с механическим типом управления.
Когда в распоряжении будущего пользователя средств больше, тогда следует отдать предпочтение устройству с приложенным дистанционным пультом. Так как он повышает комфортность, что является значительным преимуществом.
Кроме того, при выборе не стоит экономить на качестве диммера, он должен быть только от известного производителя. Которыми являются компании Osram, Gauss, Philips, ряд других.
Если все же возникнет желание снизить расходы и приобрести китайское изделие, то стоит вспомнить, что такая покупка может обернуться головной болью, потерей части работоспособности и рядом других проблем со здоровьем. Остальные особенности при выборе не столь важны и все зависит только от личных предпочтений.
Желающие собрать диммер своими руками на нашем сайте получат подробное руководство. Рекомендуем ознакомиться с весьма полезной статьей.

































































