Параметры микросхемы
MC34063 реализован в стандартном DIP-8 корпусе с 8 выводами. Также имеются компоненты для поверхностного монтажа без конкурса. ШИМ-контроллер MC34063 изготовлен достаточно качественно, о чем говорят немалые параметры, позволяющие создавать многофункциональные устройства с широкими возможностями. К основным рабочим характеристикам относятся:
- Диапазон напряжений, которыми может манипулировать контроллер — от 3 до 40В.
- Максимальный коммутируемый ток на выходе биполярного транзистора — 1,5А.
- Напряжение питания — от 3 до 50В.
- Ток коллектора выходного транзистора — 100мА.
- Максимальная рассеиваемая мощность — 1,25Вт.
Выбирая за основу этот ШИМ-контроллер, вы обеспечите себя надёжным практическим макетом, который даст возможность качественно изучить особенности работы импульсных устройств и преобразователей напряжения.
Применяется микросхема во многих устройствах:
- понижающие источники питания;
- повышающие преобразователи;
- зарядные устройства для телефонов;
- драйверы для светодиодов и другие.
Как изготовить драйвер для светодиодов своими руками
Для работы требуется:
- маломощный
паяльник (25-40 Вт); - флюс
(желательно нейтральный); - оловянно-свинцовый
припой; - кусачки
и пласкогубцы; - многожильные
медные провода в изоляции с сечением 0,35-1 м2; - изолента
(термоусадочная трубка); - мультиметр;
- печатная
плата.
Перечень компонентов зависит от того,
какой блок питания необходимо сделать.
Пример
расчета
Самая простая схема для подключения
светодиодов к источникам с низким напряжением. Прежде всего, рассчитывается
мощность блока, базируясь на параметры источников света. Вольтаж должен быть на
20-30% выше показателя подключаемой лампочки или ленты. На выходе напряжение
зависит от падения вольтажа на светодиоде.
Если нужно подключить 6 светодиодов, падение напряжения в которых 2 В (на каждом), требуется блок на 12 В и 300 мА при последовательном размещении. Чтобы подключить те же элементов в 2 параллельные линии, необходимы другие показатели – напряжение 6 В, ток 600 мА. Для таких диодов подойдет простой драйвер, состоящий из диодного моста, 2-х конденсаторов и резистора.
Диодный мост состоит из 4-х
разнонаправленные диодов, задача которых – превратить синусоидальный переменный
электроток в пульсирующий. К плюсу моста (со стороны входа) присоединяется пленочный
конденсатор, к минусу – сопротивление, параллельно –электролитический конденсатор
(для сглаживания перепадов напряжения). Значение электротока зависит от метода подключения
(если диодов несколько, их можно соединить последовательно или параллельно).
Для мощного
светодиода (например, 3Вт) подойдет стабилизатор-драйвер,
созданный на основе микросхемы LM317
и резистора. У стабилизатора LM317 постоянный вольтаж 1,25. Если лампа новая,
ей требуется ток 700 мА (максимальное значение). Чтобы рассчитать сопротивление
резистора, нужно напряжение разделить на ток:
1,25/0,7 = 1,78 Ом.
Такого резистора нет, поэтому нужно
купить элемент на 1,8 Ом.
Так как микросхема LM317 предназначена
для тока до 1,5 А, потребуется радиатор.
Драйвер для трех led по 1 Втможно
сделать из зарядного устройства мобильного телефона, если немного
усовершенствовать микросхему. Нужно снять корпус и выпаять имеющийся резистор и
припаять другой (на 5 кОм). Светодиоды соединить последовательно и подключить к
выходному каналу. Входные каналы заменить шнуром для присоединения к сети.
Для светодиодного источника с мощностью 10 Вт можно собрать блок питания на электронной плате люминесцентной лампы на 20 Вт. Купить нужно дроссели, диоды, конденсаторы и транзисторы.
Важные нюансы сборки
Падение напряжения на светодиодах 3-30 В.
Это очень мало, если сравнивать с вольтажом сети. Готовые микросхемы отличаются
только показателями входного напряжения. При выборе необходимо учесть, что
падения напряжения на источниках света должно составлять 10-20% от вольтажа драйвера.
Поэтому не стоит делать на основе микросхемы блок для подключения к сети, если
имеется 1 или 2 диода на 3-6 В.
Все элементы на плате размещаются так, чтобы между ними было минимальное расстояние и количество перемычек. Полярность и распиновку лучше проверить в технической документации. Если элементы не новые, обязательна проверка мультиметром. Паяльник лучше выбрать небольшой, способный нагреваться до 260оС.
Конденсаторы, резисторы, диоды,
микросхемы паять достаточно сложно, если их нельзя предварительно закрепить на
плате. Чтобы повысить качество пайки, желательно залудить места, куда будут
ставиться компоненты. Для этого капается немного флюса, на паяльник берется
припой и наносится на то же место.
Каждый элемент нужно брать пинцетом за
ножку, которую нужно припаять, и приставить к месту пайки. Потом на ножку
наносится капля флюса, берется паяльник и подносится к припаиваемой ножке.
Прикоснуться достаточно примерно на секунду, так как припой и флюс уже есть.
Ножка сразу погружается в припой, нанесенный в процессе лужения.
Если элементы можно закрепить на плате,
припой должен быть с флюсом. В одну руку нужно взять паяльник, в другую –
проволоку. Место пайки греется 3-4 секунды, потом к нему подносится припой. При
соприкосновении элемента, паяльника и проволоки последняя плавится, флюс
вытекает, через секунду паяльник можно убрать.
Одновременно с паяльником желательно купить специальный отсос и очки. Если случится, что элемент припаялся не туда или на месте пайки образовался огромный бугор, нужно разогреть припой, взять отсос и нажать на кнопку. Все лишнее с платы моментально исчезнет. При работе с проводами и ножками элементов они могут отпружинить. Чтобы горячий припой не попал в глаза, работать желательно в очках.
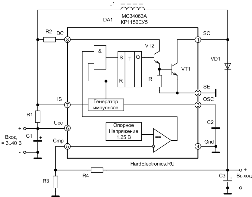
MC34063 повышающий преобразователь
Например я данную микросхему использовал чтобы получить 12 В питание интерфейсного модуля от ноутбучного порта USB (5 В), таким образом интерфейсный модуль работал когда работал ноутбук ему не нужен был свой источник бесперебойного питания.
Также имеет смысл использовать микросхему для питания контакторов, которым нужно более высокое напряжение, чем другим частям схемы.
Хотя MC34063 выпускается давно, но возможность работы от 3 В, позволяет её использовать в стабилизаторах напряжения питающихся от литиевых аккумуляторов.
Рассмотрим пример повышающего преобразователя из документации. Эта схема рассчитана на входное напряжение 12 В, выходное — 28 В при токе 175мА.

- C1 – 100 мкФ 25 В;
- C2 – 1500 пФ;
- C3 – 330 мкФ 50 В;
- DA1 – MC34063A;
- L1 – 180 мкГн;
- R1 – 0,22 Ом;
- R2 – 180 Ом;
- R3 – 2,2 кОм;
- R4 – 47 кОм;
- VD1 – 1N5819.
В данной схеме ограничение входного тока задается резистором R1, выходное напряжение определяется соотношением резистором R4 и R3.
Импульсные блоки питания
Во-первых, выпрямление напряжения происходит сразу же. То есть, подается на вход переменно 220В и тут же на входе преобразуется в постоянное 220V.
Далее стоит генератор импульсов. Главная его задача — создать искусственно переменное напряжение с очень большой частотой. В несколько десятков или даже сотен килогерц (от 30 до 150кГц). Сравните это с привычными нам 50 Гц в домашних розетках.
Кстати за счет такой огромной частоты, мы практически не слышим гул импульсных трансформаторов. Объясняется это тем, что человеческое ухо способно различать звук до 20кГц, не более.
Третий элемент в схеме — импульсный трансформатор. Он по форме и конструкции напоминает обычный. Однако главное его отличие — это маленькие габаритные размеры.
Это как раз таки и достигается за счет высокой частоты.
Из этих трех элементов самым главным является генератор импульсов. Без него, не было бы такого относительно маленького блока питания.
Преимущества импульсных блоков:
маленькая цена, если конечно сравнивать по мощности его, и такой же блок собранный на обычном трансформаторе
КПД от 90 до 98%
напряжение питания можно подавать в большом разбросе
при качественном производителе блока питания, у импульсных ИБП более высокий косинус фи
Есть и недостатки:
усложненность сборочной схемы
сложная конструкция
если вам попался не качественный импульсный блок, то он будет выдавать в сеть кучу высокочастотных помех, которые будут влиять на работу остального оборудования
Проще говоря, блок питания что обычный, что импульсный — это устройство у которого на выходе строго одно напряжение. Его конечно можно «подкрутить», но в не больших диапазонах.
Для светодиодных же светильников такие блоки не подойдут. Поэтому для их питания используются драйверы.
Как подобрать драйвер для светодиодов
Разобравшись с принципом работы led driver, осталось научиться их правильно выбирать. Если ты не забыл основ электротехники, полученных в школе, то дело это нехитрое. Перечислим основные характеристики преобразователя для светодиодов, которые будут участвовать в выборе:
- входное напряжение;
- выходное напряжение;
- выходной ток;
- выходная мощность;
- степень защиты от окружающей среды.
Прежде всего, необходимо решить, от какого источника будет питаться твой светодиодный светильник. Это может быть сеть 220 В, бортовая сеть автомобиля или любой другой источник как переменного, так и постоянного тока. Первое требование: то напряжение, которое ты будешь использовать, должно укладываться в диапазон, указанный в паспорте на драйвер в графе «входное напряжение». Кроме величины, нужно учесть и род тока: постоянный или переменный. Ведь в розетке, к примеру, ток переменный, а в автомобиле – постоянный. Первый принято обозначать аббревиатурой АС, второй DC. Почти всегда эту информацию можно увидеть и на корпусе самого прибора.
Далее переходим к выходным параметрам. Предположим, у тебя есть три светодиода на рабочее напряжение 3.3 В и ток 300 мА каждый (указано в сопроводительной документации). Ты решил сделать настольную лампу, схема соединения диодов последовательная. Складываем рабочие напряжения всех полупроводников, получаем падение напряжения на всей цепочке: 3.3 * 3 = 9.9 В. Ток при таком соединении остается тем же – 300 мА. Значит, тебе нужен драйвер с выходным напряжением 9.9 В, обеспечивающий стабилизацию тока на уровне 300 мА.
Конечно, именно на это напряжение прибор найти не удастся, но это и не нужно. Все драйверы рассчитаны не на конкретное напряжение, а на некоторый диапазон. Твоя задача – уложить свое значение в этот диапазон. А вот выходной ток должен точно соответствовать 300 мА. В крайнем случае он может быть несколько меньше (лампа будет светить не так ярко), но никогда не больше. Иначе твоя самоделка сгорит сразу либо через месяц.
Идем дальше. Выясняем, какой мощности драйвер нам нужен. Этот параметр должен как минимум совпадать с потребляемой мощностью нашей будущей лампы, а лучше превышать это значение на 10-20%. Как рассчитать мощность нашей «гирлянды» из трех светодиодов? Вспоминаем: электрическая мощность нагрузки – это ток, идущий через нее, умноженный на приложенное напряжение. Берем калькулятор и перемножаем общее рабочее напряжение всех светодиодов на ток, предварительно переведя последний в амперы: 9.9 * 0.3 = 2.97 Вт.
Последний штрих. Конструктивное исполнение. Прибор может быть как в корпусе, так и без него. Первый, естественно, боится пыли и влаги, и в плане электробезопасности он не лучший вариант. Если ты решил встроить драйвер в лампу, корпус которой является хорошей защитой от окружающей среды, тогда подойдет. Но если корпус лампы имеет кучу вентиляционных отверстий (светодиоды должны охлаждаться), а само устройство будет стоять в гараже, то лучше выбрать источник питания в собственном корпусе.
Итак, нам нужен светодиодный драйвер со следующими характеристиками:
- питающее напряжение – сеть 220 В переменного тока;
- выходное напряжение – 9.9 В;
- выходной ток – 300 мА;
- выходная мощность – не менее 3 Вт;
- корпус – пылевлагозащитный.
Отправляемся в магазин и смотрим. Вот он:
Причем не просто подходящий, а идеально соответствующий запросам. Слегка пониженный выходной ток продлит жизнь светодиодов, но на яркости их свечения это абсолютно никак не отразится. Потребляемая мощность упадет до 2.7 Вт – будет запас мощности драйвера.
Аналоги микросхемы MC34063
Если MC34063 предназначена для коммерческого применении и имеет диапазон рабочих температур 0 .. 70°C, то её полный аналог MC33063 может работать в коммерческом диапазоне -40 .. 85°C. Несколько производителей выпускают MC34063, другие производители микросхем выпускают полные аналоги: AP34063, KS34063. Даже отечественная промышленность выпускала полный аналог К1156ЕУ5
, и хотя эту микросхему купить сейчас большая проблема, но вот можно найти много схем методик расчетов именно на К1156ЕУ5, которые применимы к MC34063.
Если необходимо разработать новое устройство и какжется MC34063 подходит как нельзя лучше, то соит обратить внимание на более современные аналоги, например: NCP3063
Ремонт драйвера (LED) фонарей
Ремонт переносного источника света зависит от его схемотехнического решения. Если фонарь не горит или светит слабо, сначала проверяют элементы питания и меняют их, если это нужно.
После этого в драйверах с аккумуляторами проверяют тестером или мультиметром детали модуля зарядки: диоды моста, входной конденсатор, резистор и кнопку или переключатель. Если все исправно, проверяют светодиоды. Их подключают к любому источнику питания напряжением 2-3 В через резистор 30-100 Ом.
Рассмотрим четыре типичные схемы фонарей и неисправности, возникающие в них. Первые два работают от аккумуляторов, в них вставлен модуль зарядки от сети 220 В.
Схемы аккумуляторного фонарика с вставленным модулем зарядки 220 В.
В первых двух вариантах светодиоды часто перегорают как по вине потребителей, так и из-за неправильного схемотехнического решения. При извлечении фонаря из розетки после зарядки от сети палец иногда соскальзывает и нажимает на кнопку. Если штыри устройства еще не отсоединились от 220 В, возникает бросок напряжения, светодиоды перегорают.
Во втором варианте при нажатии кнопки аккумулятор подсоединяется к светодиодам напрямую. Это недопустимо, так как они могут выйти из строя при первом же включении.
Ели при проверке выяснилось, что матрицы сгорели – их следует заменить, а фонари доработать. В первом варианте необходимо изменить схему подключения светодиода, показывающего, что аккумулятор заряжается.
Схема драйвера светодиодного фонарика на аккумуляторе с кнопкой.
Во втором варианте вместо кнопки следует установить переключатель, а затем последовательно с каждым источником света припаять по одному добавочному резистору. Но это не всегда возможно, так как часто в фонарях устанавливают светодиодную матрицу. В таком случае к ней следует припаять один общий резистор, мощность которого зависит от типа применяемых LED элементов.
Схема светодиодного фонарика на аккумуляторе с переключателем и последовательно добавленным сопротивлением.
Остальные фонари питаются от батарей. В третьем варианте светодиоды могут сгореть при пробое диода VD1. Если это случилось, надо заменить все неисправные детали и установить дополнительный резистор.
Схема фонарика на батарейках (без добавочного резистора).
Схема фонарика на батарейках (с добавленным в цепь резистором).
Основные элементы последнего варианта фонаря (микросхема, оптрон и полевой транзистор) проверить сложно. Для этого нужны специальные приборы. Поэтому его лучше не ремонтировать, а вставить в корпус другой драйвер.
AL9910
Diodes Incorporated создала одну весьма интересную микросхему драйвера светодиодов: AL9910. Любопытна она тем, что ее рабочий диапазон напряжений позволяет подключать ее прямо к сети 220В (через простой диодный выпрямитель).
Вот ее основные характеристики:
- входное напряжение – до 500В (до 277В для переменки);
- встроенный стабилизатор напряжения для питания микросхемы, не требующий гасящего резистора;
- возможность регулировки яркости путем изменения потенциала на управляющей ноге от 0.045 до 0.25В;
- встроенная защита от перегрева (срабатывает при 150°С);
- рабочая частота (25-300 кГц) задается внешним резистором;
- для работы необходим внешний полевой транзистор;
- выпускается в восьминогих корпусах SO-8 и SO-8EP.
Драйвер, собранный на микросхеме AL9910 не имеет гальванической развязки с сетью, поэтому должен использоваться только там, где невозможно прямое прикосновение к элементам схемы.
Микросхема выпускается в двух модификациях: AL9910 и AL9910a. Отличаются минимальным напряжением запуска (15 и 20В соответственно) и выходным напряжением внутреннего стабилизатора ((7.5 или 10В соответственно). Еще у AL9910a немного выше потребление в спящем режиме.
Стоимость микросхем – около 60 руб/шт.
Типовая схема включения (без диммирования) выглядит так:
Здесь светодиоды всегда горят на полную мощность, которая задается значением резистора Rsense:
Rsense = 0.25 / (ILED + 0.15⋅ILED)
Для регулировки яркости 7-ую ногу отрывают от Vdd и вешают на потенциометр, выдающий от 45 до 250 мВ. Также яркость можно регулировать, подавая ШИМ-сигнал на вывод PWM_D. Если этот вывод посадить на землю, микросхема отключается, выходной транзистор полностью закрывается, потребляемый схемой ток падает до ~0.5мА.
Частота генерации должна лежать в диапазоне от 25 до 300 кГц и, как уже было сказано ранее, она определяется резистором Rosc. Зависимость можно выразить следующим уравнением:
fosc = 25 / (Rosc + 22), где Rosc – сопротивление в килоомах (обычно от 75 до 1000 кОм).
Резистор включается между 8-ой ногой микросхемы и “землей” (или выводом GATE).
Индуктивность дросселя рассчитывается по страшной на первый взгляд формуле:
L ≥ (VIN – VLEDs)⋅VLEDs / (0.3⋅VIN⋅fosc⋅ILED)
Пример расчета
Для примера давайте рассчитаем параметры элементов обвязки микросхемы для двух последовательно включенных светодиода Cree XML-T6 и минимального напряжения питания (15 вольт).
Итак, допустим, мы хотим, чтобы микросхема работала на частоте 240 кГц (0.24 МГц). Значение резистора Rosc должно быть:
Rosc = 25/fosc – 22 = 25/0.24 – 22 = 82 кОм
Идем дальше. Номинальный ток светодиодов – 3А, рабочее напряжение – 3.3В. Следовательно, на двух последовательно включенных светодиодах упадет 6.6В. Имея эти исходные данные, можем рассчитать индуктивность:
L ≥ (VIN – VLEDs)⋅VLEDs / (0.3⋅VIN⋅fosc⋅ILED) = (15-6.6)⋅6.6 / (0.3⋅15⋅240000⋅3) = 17 мкГн
Т.е. больше или равно 17 мкГн. Возьмем распространенную фабричную индуктивность на 47 мкГн.
Осталось рассчитать Rsense:
Rsense = 0.25 / (ILED + 0.15⋅ILED) = 0.25 / (3 + 0.15⋅3) = 0.072 Ом
В качестве мощного выходного MOSFET’а возьмем какой-нибудь подходящий по характеристикам, например, всем известный N-канальник 50N06 (60В, 50А, 120Вт).
И вот, собственно, какая схема у нас получилась:
Не смотря на указанный в даташите минимум в 15 вольт, схема прекрасно запускается и от 12, так что ее можно использовать в качестве мощного автомобильного прожектора. На самом деле, приведенная схема – это реальная схема драйвера светодиодного прожектора 20 ватт YF-053CREE, которая была получена методом реверс-инжиниринга.
Рассмотренные нами микросхемы драйверов светодиодов PT4115, CL6808, CL6807, SN3350, AL9910, QX5241 и ZXLD1350 позволяют быстро собрать драйвер для мощных светодиодов своими руками и широко применяются в современных LED-светильниках и лампах.
В статье были использованы следующие радиодетали:
| Светодиоды | ||
|---|---|---|
| Cree XM-L T6 (10Вт, 3А) | 135 руб/шт. | |
| Cree XM-L2 T6 (10Вт, 3А, медь) | 360 руб/шт. | |
| Транзисторы | ||
| 40N06 | 11 руб/шт. | |
| IRF7413 | 14 руб/шт. | |
| IPD090N03L | 14 руб/шт. | |
| IRF7201 | 17 руб/шт. | |
| 50N06 | 12 руб/шт. | |
| Диоды Шоттки | ||
| STPS2H100A (2А, 100В) | 15 руб/шт. | |
| SS34 (3А, 40В) | 90 коп/шт. | |
| SS56 (5А, 60В) | 3.5 руб/шт. |
Параметры микросхемы
MC34063 реализован в стандартном DIP-8 корпусе с 8 выводами. Также имеются компоненты для поверхностного монтажа без конкурса. ШИМ-контроллер MC34063 изготовлен достаточно качественно, о чем говорят немалые параметры, позволяющие создавать многофункциональные устройства с широкими возможностями. К основным рабочим характеристикам относятся:
- Диапазон напряжений, которыми может манипулировать контроллер — от 3 до 40В.
- Максимальный коммутируемый ток на выходе биполярного транзистора — 1,5А.
- Напряжение питания — от 3 до 50В.
- Ток коллектора выходного транзистора — 100мА.
- Максимальная рассеиваемая мощность — 1,25Вт.
Выбирая за основу этот ШИМ-контроллер, вы обеспечите себя надёжным практическим макетом, который даст возможность качественно изучить особенности работы импульсных устройств и преобразователей напряжения.
Применяется микросхема во многих устройствах:
- понижающие источники питания;
- повышающие преобразователи;
- зарядные устройства для телефонов;
- драйверы для светодиодов и другие.
Электрические свойства светодиода
Вольтамперная характеристика светодиода – это крутая линия. То есть, если напряжение увеличится хотя бы немного, то ток резко возрастет, это повлечет за собой перегрев светодиода с последующим его перегоранием. Чтобы этого избежать, необходимо включить в цепь ограничительный резистор.
Но важно не забывать о максимально допустимом обратном напряжении светодиодов в 20 В. И в случае его подключения в сеть с обратной полярностью он получит амплитудное напряжение в 315 вольт, то есть в 1,41 раза больше, чем действующее. Дело в том, что ток в сети на 220 вольт переменный, и он изначально пойдет в одну сторону, а затем обратно
Дело в том, что ток в сети на 220 вольт переменный, и он изначально пойдет в одну сторону, а затем обратно.
Для того чтобы не дать току двигаться в противоположном направлении, схема включения светодиода должна быть следующей: в цепь включается диод. Он не пропустит обратное напряжение. При этом подключение обязательно должно быть параллельным.
Еще одна схема включения светодиода в сеть 220 вольт заключается в установке двух светодиодов встречно-параллельно.
Что касается питания от сети с гасящим резистором, то это не самый лучший вариант. Потому что резистор будет выделять сильную мощность. К примеру, если использовать резистор 24 кОм, то мощность рассеивания составит примерно 3 Вт. При включении последовательно диода мощность снизится вдвое. Обратное напряжение на диоде должно равняться 400 В. Когда включаются два встречных светодиода, можно поставить два двухваттных резистора. Их сопротивление должно быть в два раза меньше. Это возможно, когда в одном корпусе два кристалла разных цветов. Обычно один кристалл красный, другой зелёный.
В том случае, когда используется резистор 200 кОм, наличие защитного диода не требуется, так как ток на обратном ходу маленький и не будет вызывать разрушение кристалла. Эта схема включения светодиодов в сеть имеет один минус – маленькая яркость лампочки. Она может применяться, например, для подсветки комнатного выключателя.
Из-за того, что ток в сети переменный, это позволяет избежать лишних трат электричества на нагрев воздуха с помощью ограничительного резистора. С этой задачей справляется конденсатор. Ведь он пропускает переменный ток и при этом не нагревается.
Важно помнить, что через конденсатор должны проходить оба полупериода сети, для того чтобы он смог пропускать переменный ток. А так как светодиод проводит ток только в одну сторону, то необходимо поставить обычный диод (либо еще дополнительный светодиод) встречно-параллельно светодиоду. Тогда он и будет пропускать второй полупериод
Тогда он и будет пропускать второй полупериод.
Когда схема включения светодиода в сеть 220 вольт будет отключена, на конденсаторе останется напряжение. Иногда даже полное амплитудное в 315 В. Это грозит ударом тока. Чтобы этого избежать, нужно предусмотреть помимо конденсатора еще и разрядный резистор большого номинала, который в случае отсоединения от сети моментально разрядит конденсатор. Через этот резистор, при нормальной его работе, течет незначительный ток, не нагревающий его.
Для защиты от импульсного зарядного тока и в качестве предохранителя ставим низкоомный резистор. Конденсатор должен быть специальный, который рассчитан на цепь с переменным током не меньше 250 В, либо на 400 В.
Схема последовательного включения светодиодов предполагает установку лампочки из нескольких светодиодов, включенных последовательно. Для этого примера достаточно одного встречного диода.
Так как падение напряжения тока на резисторе будет меньше, то от источника питания нужно отнять суммарное падение напряжения на светодиодах.
Необходимо, чтобы устанавливаемый диод был рассчитан на ток, аналогичный току, проходящему через светодиоды, а обратное напряжение должно быть равно сумме напряжений на светодиодах. Лучше всего использовать чётное количество светодиодов и подключать их встречно-параллельно.
В одной цепочке может быть больше десяти светодиодов. Чтобы рассчитать конденсатор, нужно отнять от амплитудного напряжения сети 315 В сумму падения напряжения светодиодов. В результате узнаем число падения напряжения на конденсаторе.
ЗУ для телефона от прикуривателя на MC34063 – Поделки для авто
MC34063 – популярная микросхема для конструирования небольших схем бестрансформаторных преобразователей напряжения. Она универсальна, поскольку на ее базе можно сделать повышающие, понижающие и инвертирующие DC-DC преобразователи напряжения. Диапазон входных и выходных напряжений позволяет с легкостью собрать на базе этой микросхемы ряд преобразователей напряжения с минимальными затратами, которые незаменимы в быту.
Разумеется, все эти конструкции можно купить в Китае, в готовом виде, но об этом мы сегодня беседовать не станем, в Китае можно все купить, но своими руками – интересней.
Рассмотрим мы конструкцию понижающего преобразователя напряжения, на вход которого можно подавать напряжение от 5/6 до 40 Вольт, при этом выходное напряжение всегда будет держаться стабильным, на уровне 5 Вольт. от 5 Вольт заряжаются все мобильные телефоны, планшеты, некоторые плееры и проигрыватели.
Микросхема пользуется широкой популярностью среди радиолюбителей именно по той причине, что стоит копейки и содержит минимальную обвязку.
Дроссель, выпрямительный диод (шоттки) и несколько пассивных компонентов. Выходное напряжение может быть и другим, существует куча программ и формул для расчета инверторов на этой микросхеме. Выходное напряжение зависит от соотношения резисторов R3/R2.
Диод в принципе тоже не критичен и можно взять обычные импульсные, можно из линейки FR/UF/HER/SF и т.п.Диод нужен с током выше 1,5 Ампер, лучше 3, поскольку выходной ток с микросхемы может доходить до 1,5 Ампер. Сам дроссель намотан на ферритовой гантельке, можно и кольцо, обмотка намотана проводом 0,6-0,8 мм и состоит из 15-20 Витков. Можно взять готовый дроссель из некоторых компьютерных блоков питания.
Конденсатор C1 отвечает за рабочую частоту встроенного в микросхему генератора, советуется запускать микросхему на частотах 40-60 кГц.
К стати, на указанной микросхеме реализуются и однотактные трансформаторные преобразователи напряжения, для получения более широкого диапазона выходного напряжения и обеспечения гальванической развязки. Мощность при этом тоже тоже можно поднять, ведь в таком случае выход микросхемы усилен мощным транзистором.





























































