Зачем нужен
Автомобильные аккумуляторы используются в машинах в качестве дополнительного источника электроэнергии:
- для питания электричеством фар, бортовой сети;
- для запуска двигателя.
Батарея аккумулятора состоит из связанных между собой элементов из шести штук. Норма ее напряжения соответствует 13,5 В, по 2,25 — на каждый элемент. При разряжении значение падает до 9 В и ниже. Данные показатели критические – 70%, они сигналят о том, что аккумулятор вышел из строя. Этого допускать нельзя.
Во время заметить приближающийся коллапс возможно только, если в салоне стоит индикатор заряда. А если в течение работы автомобиля он все время сигнализирует о разрядке – пора отправляться на техосмотр в автосервис.
На новых автомобилях с компьютерной начинкой, у водителя есть возможность контролировать показатели уровня заряжения аккумулятора. А для старых моделей автомобилей, лучшая альтернатива вольтметру это индикатор заряда аккумулятора. С этим прибором перед глазами всегда будет точная информация. Индикатор выполняет две важные функции одновременно. Он сообщает:
- о процессе заряжения аккумулятора от генератора;
- об уровне заряда у накопителя батареи.
Такое устройство можно сконструировать легко своими руками, схема его простая, детали для сбора есть в магазинах.

Зависимость температуры промерзания электролита от степени заряда аккумулятора
Индикатор заряда для Li-ion аккумуляторов
Всем привет, мы давно не делали индикаторы разряда автомобильного аккумулятора. Но в этой статье мы будем делать такой, же индикатор только для одной банки LI-ION аккумуляторов с напряжением 3,7 вольт. Такие индикаторы конечно можно купить и на рынке, но, а для тех, кто не прочь поработать руками и мозгами, двигаемся дальше.
Данная схема мало чем отличается от стандартных индикаторов заряда для автомобильных аккумуляторов, но некоторые отличия все же есть. Схема этого индикатора построена на базе компаратора LM-339.
Микросхема LM339 содержит четыре отдельных компаратора, каждый из них имеет два входа и один выход.
Если меняется напряжение на одном входе, это моментально приводит к изменению состояния выхода компаратора. В случаем микросхемы LM 339 на выходе может быть либо вообще ничего, либо масса или минус питания. Такой компаратор называется с открытым коллектором, поэтому светодиоды подключены катодами к компаратору.
На некоторых входах компаратора нужно формировать стабильное или опорное напряжение.
Как правило, для этих целей используется стабилитрон, но дело в том, что мы собираемся контролировать напряжение на низковольтном источнике. Сам стабилитрон также должен быть низковольтным. Точнее говоря напряжение стабилизации стабилитрона должно быть меньше чем напряжение максимально разряженного аккумулятора.
В случае же обычных LI-ION аккумуляторов это около 3-х вольт. Исходя из выше написанного, для сборки необходимо найти стабилитрон с напряжением стабилизации на 2,5 и меньше вольт. (в нашем случае был использован стабилитрон на 3,3 вольт ).
Решение такое – использовать светодиод в качестве источника опорного напряжения. Для красных, желтых и зеленых светодиодов минимальное напряжение свечения – в пределах 2 вольт, только светодиод уже подключается в прямом направлении в отличие от стабилитрона. Резистивные делители на входах компаратора пришлось пересчитать под литиевый аккумулятор. Была сделана новая плата, рассчитанная для работы с банками 3,7 вольт. Еще один момент на плате есть две перемычки, обозначенные желтыми линиями.
Диод VD1 защищает микросхему, в случае если вы перепутаете полярность подключения к аккумулятору.
Как нам известно, напряжение полностью заряженного литий-ионного аккумулятора должно быть в районе 4,2 вольт, поэтому делители подобраны в очень узком диапазоне, при том использованы резисторы с погрешностью всего в 1 %., что гарантирует высокоточную работу индикатора. На плате имеем 4 индикаторных светодиода (цвета могут быть разными).
Для проверки работоспособности индикатора, его необходимо вначале подключить к лабораторному источнику питания, с выставленным напряжением 4,2 вольт имитируя полностью заряженный литий ионный аккумулятор.
Как видно, все светодиоды горят. Далее постепенно снижаем напряжение, имитируя разряд аккумулятора, и сразу видим поочередное потухание светодиодов при определенных напряжениях. Все работает.
Такой индикатор можно пристроить под какую-нибудь самоделку или использовать в качестве пробника для литиевых банок.
Вот и все, Не забывайте поделиться с друзьями и посвить лайк тем самым, вы поддержите проект.
Индикаторы разряда автомобильного аккумулятора ВАРИАНТ – 1 , ВАРИАНТ – 2 , ВАРИАНТ – 3.
Прикрепленные файлы – СКАЧАТЬ
Зачем следить за состоянием аккумулятора?
Автомобильный аккумулятор состоит из шести последовательно соединённых аккумуляторных батарей с напряжением питания 2,1 — 2,16В. В норме АКБ должен выдавать 13 — 13,5В. Нельзя допускать значительного разряда аккумуляторной батареи, поскольку при этом падает плотность и, соответственно, повышается температура промерзания электролита.
Чем выше износ аккумулятора, тем меньшее время он удерживает заряд. В тёплое время года это не критично, а вот зимой забытые во включённом состоянии габаритные огни к моменту возвращения способны полностью «убить» аккумулятор, превратив содержимое в кусок льда.
В таблице можно увидеть температуру промерзания электролита, в зависимости от степени заряженности агрегата.
| Зависимость температуры промерзания электролита от степени заряда аккумулятора | ||||
| Плотность электролита, мг/см. куб. | Напряжение, В (без нагрузки) | Напряжение, В (с нагрузкой 100 А) | Степень заряда АКБ, % | Температура замерзания электролита, гр. Цельсия |
| 1110 | 11,7 | 8,4 | 0,0 | -7 |
| 1130 | 11,8 | 8,7 | 10,0 | -9 |
| 1140 | 11,9 | 8,8 | 20,0 | -11 |
| 1150 | 11,9 | 9,0 | 25,0 | -13 |
| 1160 | 12,0 | 9,1 | 30,0 | -14 |
| 1180 | 12,1 | 9,5 | 45,0 | -18 |
| 1190 | 12,2 | 9,6 | 50,0 | -24 |
| 1210 | 12,3 | 9,9 | 60,0 | -32 |
| 1220 | 12,4 | 10,1 | 70,0 | -37 |
| 1230 | 12,4 | 10,2 | 75,0 | -42 |
| 1240 | 12,5 | 10,3 | 80,0 | -46 |
| 1270 | 12,7 | 10,8 | 100,0 | -60 |
Критическим считается падение уровня заряда ниже 70%. Все автомобильные электроприборы потребляют не напряжение, а ток. Без нагрузки даже сильно разряженный аккумулятор может показывать нормальное напряжение. Но при низком уровне, во время запуска двигателя, будет отмечаться сильная «просадка» напряжения, что является тревожным сигналом.
Своевременно заметить приближающуюся катастрофу возможно лишь в том случае, когда непосредственно в салоне установлен индикатор. Если во время работы автомобиля он постоянно сигнализирует о разрядке – пора ехать на СТО.
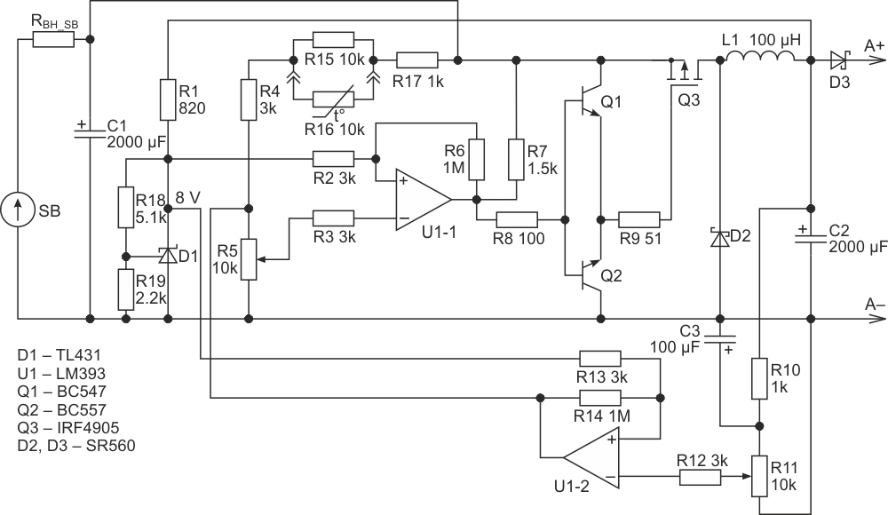
Описание схемы устройства
Известно, что для эффективного отбора мощности контроллер должен отслеживать точку максимальной мощности солнечной панели, то есть точку, в которой и напряжение и ток, отдаваемые панелью, максимальны. Универсальные промышленные контроллеры, отслеживающие положение рабочей точки и рассчитанные на широкий диапазон мощностей солнечных панелей, собранных в батареи, достаточно дороги и избыточны в случае эксплуатации одиночной панели.
Точка максимальной мощности и температурный диапазон эксплуатации указываются в паспортных данных качественных панелей.
При проектировании предлагаемого контроллера реализованы обе основных задачи эксплуатации – непрерывное поддержание батареи в точке максимальной мощности и температурная коррекция положения рабочей точки.
Блок-схема контроллера представлена на Рисунке 1 и содержит эквивалент солнечной батареи в виде источника тока SB, обладающего внутренним сопротивлением RВН.
![]() |
|
| Рисунок 1. | Блок-схема контроллера солнечной панели. |
При отсутствии внешнего освещения RВН стремится к бесконечности, а ток к нулю. При росте освещенности RВН стремится нулю, а ток к максимальному, технически допустимому значению.
Рассмотрим работу схемы. В исходном состоянии (при отсутствии освещения) конденсатор С1 разряжен, на выходе компаратора U1 присутствует «1», ключ S1 разомкнут. UOП равно паспортному значению точки максимальной мощности солнечной панели.
При росте освещенности конденсатор С1 начинает заряжаться через внутреннее сопротивление солнечной панели. Когда напряжение на С1 превышает опорное напряжение, на выходе компаратора появляется «0», замыкающий ключ S1.
Конденсатор С1 разряжается через S1 на нагрузку RН, после чего процесс повторяется.
Чем выше освещённость, тем чаще повторяется описанный выше процесс.
По сути, мы имеем релаксационный генератор – преобразователь освещенности в частоту.
В практической схеме частота следования импульсов тока составляет единицы герц на рассвете и в сумерки, до десятков килогерц при максимальной освещенности, что обеспечивает широкий динамический диапазон работоспособности контроллера.
Принципиальная схема контроллера представлена на Рисунке 2.
![]() |
|
| Рисунок 2. | Принципиальная схема контроллера солнечной панели. |
Поскольку ранее мы подробно разобрали алгоритм работы контроллера, то остановимся только на нескольких моментах.
- Схема гарантированно работоспособна с 12-вольтовыми солнечными панелями мощностью от 40 Вт до 100 Вт, имеющими напряжение холостого хода не более 22 В, номинальное напряжение, соответствующее точке максимальной мощности 17-18 В, и номинальный ток 2…8 А.
- Компаратор U1-2 срабатывает при напряжении на аккумуляторной батарее выше 14.4 вольт, принудительно ограничивая длительность импульсов зарядного тока, что предотвращает перезаряд аккумулятора.
- Питание компаратора и источника опорного напряжения производится с выхода устройства, что гарантирует автоматическое отключение контроллера при отключении аккумулятора.
Входное напряжение смещения компаратора
Компараторы не являются совершенными устройствами, и их работа может иметь недостаток от последствий такого параметра, как входное напряжение смещения. Входное напряжение смещения для многих компараторов может составлять всего несколько милливольт и в большинстве схем может быть проигнорировано.
В основном проблема, связанная с входным напряжением смещения возникает, когда входное напряжение изменяется очень медленно. Конечным результатом входного напряжения смещения является то, что выходной транзистор не полностью открывается или закрывается, когда входное напряжение находится недалеко от опорного напряжения.
Следующая диаграмма иллюстрирует эффект смещения входного напряжения возникающий в результате медленного изменения входного напряжения. Этот эффект возрастает при увеличении выходного тока транзистора. Поэтому, для уменьшения этого эффекта, необходимо обеспечить максимальное сопротивление резистора R4.
Последствия входного напряжения смещения можно уменьшить, добавив в схему гистерезис. Это приведет к тому, что опорное напряжение будет меняться, когда выход компаратора переходит на высокий или низкий уровень.
Для чего нужен индикатор разряда аккумулятора.
Например, вы используете литий-ионые аккумуляторы без платы защиты. Чтобы не перегрузить их случайно можно поставит обычный плавкий предохранитель ампер на 30. Берем автомобильный или делаем самодельный из медной жилы сечением 0.5мм2.
Для того, чтобы не переразрядить АКБ больше нужного предела используем приведенный ниже индикатор разряда, светодиод которого загорится, когда аккумулятор разрядиться до установленного уровня. Балансировку осуществляем при заряде для этого я вывел на корпус разъем.
Также можно настроить схему на промежуточную разрядку например 50% или 75%-типа скоро сядет. Или даже использовать несколько схем настроенных на разные напряжения. Например, три. Один загорается при 75%, второй при 50%, а третий при 25% от заряда.
.
Простой высокоточный индикатор разряда АКБ
Самая распространённая проблема водителей – это отсутствие в автомобиле индикации разрядки аккумулятора на панели с приборами. Такая проблема создаёт некоторый дискомфорт, в связи с тем, что водитель поздно замечает, разряженный аккумулятор, особенно если большой показатель утечки тока АКБ
Стоит обратить внимание, что собирается такой прибор для индикации довольно легко
Измерять заряд аккумулятора можно и самому с помощью вольтметра
На сегодняшний день вольтметры очень дорогие, а так, как он не сильно то и обходим, потому что для нас важно лишь значение, до которого может доходить заряд
Стоит обратить внимание на то, что прибор, с помощью которого будет измеряться заряд аккумулятора можно сделать своими руками и без вольтметра. Ниже приведена система для создания индикатора разряженного аккумулятора, в качестве индикатора взята светодиодная лампа
Когда напряжение падает и заряд аккумулятора низкий, загорается светодиодная лампа, что и служит индикатором к подзарядке
Ниже приведена система для создания индикатора разряженного аккумулятора, в качестве индикатора взята светодиодная лампа. Когда напряжение падает и заряд аккумулятора низкий, загорается светодиодная лампа, что и служит индикатором к подзарядке.
Глядя на схему, можно убедиться в том, что собрать её будет несложно. Любой элемент системы легко купить. Как транзисторы можно использовать:
- КТ 315Б
- КТ 3102
- S 9012
- S 9014
- S 9016
В качестве светодиодной лампы, можно приобрести любую, главное, чтобы её рабочее напряжение было в пределах 15–20 В.
Главный и незаменимый элемент системы – это переменный резистор R2, с его помощью устанавливается предел, при котором срабатывает индикатор, несмотря на то, что в схеме написано взять его с 1,5 кОм, необходимо брать более мощный в пределах 20 кОм. Потому что если брать R1= 20 кОм, то такого сопротивления будет мало, для того чтобы открыть ключ VT1.
Если брать аккумулятор с обыкновенным зарядом в 12 В и больше, то транзистор VT1 будет открывать и шунтировать индикаторную светодиодную лампу HL1. Когда напряжение аккумулятора падает, то VT1 будет со временем уменьшаться, пока не закроется, после его отключения, откроется VT2 и загорится светодиодная лампа HL1, это и служит сигналом о том, что заряд аккумулятора низкий. Для такой схемы, возможно, подключить любой порог сигнализирования.
В качестве платы можно использовать материал с ПК или старого телевизора. По размерам такая система маленькая и удобная.
Чтобы настроить систему, необходим прибор для питания с индикатором напряжения, с помощью которого будет регулироваться резистор, и выставляться пределы для срабатывания сигнализации.
В случае необходимости можно сделать несколько таких схем с разными порогами чувствительности, для более точного измерения.
Индикатор заряда аккумулятора своими руками
Индикатор заряда аккумулятора своими руками на двух светодиодах — правильно обслуживаемые аккумуляторы будут работать у вас хорошо и долю. Обслуживание подразумевает, в частности, регулярный контроль напряжения аккумулятора. Изображенная на Рисунке 1 схема подходит для большинства типов аккумуляторов. Она содержит опорный светодиод LEDREF, работающий при постоянном токе 1 мА и обеспечивающий эталонный световой поток постоянной интенсивности, не зависящей от напряжения аккумулятора.
Это постоянство обеспечивается резистором R1 включенным последовательно со светодиодом. Поэтому, даже если напряжение полностью заряженного аккумулятора упадет до полного разряда, ток через него изменится всего на 10%. Таким образом, можно считать, что интенсивность излучения остается постоянной в диапазоне напряжений аккумулятора, соответствующем переходу от состояния полного заряда до полного разряда.
Световой поток измерительного светодиода LEDVAR меняется в соответствии с изменениями напряжения аккумулятора. Расположив светодиоды поблизости друг от друга, вы получите возможность легко сравнивать яркость их свечения, и, таким образом, определять статус аккумулятора. Используйте светодиоды с диффузно-рассеивающей линзой, поскольку приборы с прозрачной линзой раздражают ваши глаза. Обеспечьте достаточную оптическую изоляцию светодиодов, чтобы свет одного светодиода не попадал на линзу другого.
Работа измерительного светодиода
Измерительный светодиод работает при токе, меняющемся от 10 мА при полностью заряженном аккумуляторе до значений менее 1 мА при полном разряде. Стабилитрон Dz с последовательным резистором R2 необходимы для того, чтобы ток имел резкую зависимость от напряжения батареи. Сумма напряжения стабилитрона и падения напряжения на светодиоде должна быть чуть меньше, чем самое низкое напряжение аккумулятора. Это напряжение падает на резисторе R2. Изменения напряжения батареи вызывают большие изменения тока резистора R2. Если напряжение равно примерно 1 В, через светодиод LEDVAR течет ток 10 мА, и он светится намного ярче, чем LEDREF. Если напряжение ниже 0.1 В, интенсивность свечения LEDVARvar будет меньше, чем у LEDREF. показывая, что аккумулятор разряжен.
Индикатор заряда аккумулятора своими руками — непосредственно после окончания зарядки аккумулятора напряжение на нем превышает 13 В. Для схемы это безопасно, поскольку ток ограничен значением 10 мА. Если светодиоды горят ярко, быстро отпустите кнопку S11( чтобы не допустить их повреждения (Рисунок 2). Хотя в примере на Рисунке 2 индикатор заряда подключен к 12-вольтовой свинцово-кислотной аккумуляторной батарее, вы без труда можете адаптировать эту схему к другим типам аккумуляторов. Кроме того, вы можете использовать ее для контроля напряжения.
Два зеленых светодиода индуцируют состояние, когда заряд батареи превышает 60%. Набор красных светодиодов показывает, что заряд аккумулятора упал ниже 20%. Светодиоды LEDREFG и LEDREFR подключены через резисторы R1 и R2 сопротивлением 10 кОм. Последовательное измерительными светодиодами, яркость свечения которых изменяется, включены стабилитроны и резисторы R3 и R4 сопротивлением 100 Ом. Диоды D1, D2 и D3 задают требуемое напряжение ограничения. Зависимость яркости свечения светодиодов от состояния аккумулятора показана в Табпице1.
Для расчета интенсивности свечения зеленого измерительного светодиода можно использовать следующее выражение:
VBATT= 10G x 100 +VD1 +VD2 +VLEDG +VDZ1
При токе зеленого светодиода 1 мА
VBATT =103 x 100+0.6+0.6+1.85+9.1=1225B.
Падение напряжения на используемых светодиодах при прямом токе 1 мА равно 1.85 В. Если характеристики светодиодов отличаются, сопротивления резисторов необходимо пересчитать. При этом напряжении светодиоды светятся одинаково, что соответствует заряду аккумулятора на 60%. Описание свинцово-кислотных аккумуляторов можно найти в. Для расчета интенсивности свечения красного измерительного светодиода можно использовать следующее выражение:
VBATT= IR x IOO+VD3+VLEDR+VZD2
При токе зеленого светодиода 1 мА
VBATT =10-3 x 100 +0.6 + 1.85 + 9.1 =11.65 В.
Поскольку при таком напряжении оба красных светодиода светятся одинаково, это означает, что аккумулятор заряжен на 20%. Светодиод LEDVARGvarg не горит. Рисунок 3 показывает, что оба измерительных светодиода светятся ярче опорных, сообщая о том, что аккумулятор заряжен на 100%
Как устроен глазок-индикатор заряда аккумулятора
Индикатор представляет собой небольшого размера трубку с шариком на конце. Его еще иногда именуют «поплавком». Когда АКБ имеет полную зарядку, то, соответственно, и плотность электролита будет повышенной. А это значит, что «поплавок» будет находиться вверху и сигнализировать хозяину о достаточно заряженном элементе питания. Владелец благодаря глазку все это увидит и поймет.
Если же заряд у аккумулятора, наоборот, маловат, то «поплавок» плавно спустится вниз. Тогда владелец через глазок увидит черный цвет – это пустая трубка, оставшаяся без шарика-«поплавка».
Многие аккумуляторные батареи, помимо поплавка зеленого цвета, бывают оснащены шариком красного окраса.
И когда происходит снижение плотности (т.е батарея разряжается), то на поверхность всплывает красный поплавок, который сигнализирует хозяину, что аккумулятор нуждается в зарядке.
зачем нужна эта лампочка и что она означает
На большинстве современных аккумуляторов, которые устанавливаются в транспортные средства, можно найти специальную лампочку, которая светится разными цветами, в зависимости от состояния батареи. Если индикатор на аккумуляторе горит красным или другим цветом, можно сделать выводы об уровне заряда устройства. Бывает, что неопытные водители не знают об этой особенности.
Режимы индикатора аккумулятора
Индикатор на АКБ предназначен для быстрого определения уровня заряда. В любой современной модели можно встретить такую лампочку, поскольку конструкция устройства не может быть разобрана, и установить показатели электролита «вручную» невозможно.
Большую часть времени эта лампочка светится зеленым цветом, что сигнализирует об отсутствии каких-либо проблем. Если же начинает гореть красный, белый или черный индикатор на аккумуляторе, то следует предпринять соответствующие меры.
Каждый цвет характеризует различное состояние батареи, а именно:
- Зеленая лампочка сигнализирует о том, что аккумулятор полностью заряжен и может стабильно работать в стандартном режиме. Иными словами, нет необходимости в зарядке батареи.
- Если горит белый индикатор на аккумуляторе, в нем содержится низкий уровень электролита. Как правило, эта проблема возникает при постоянном превышении максимального времени зарядки устройства. Из-за этого происходит выброс электролита в газообразной форме через соответствущий клапан на поверхности аккумулятора. При возникновении такой проблемы необходимо разобрать устройство и добавить в него дистиллированную воду. Для этого лучше всего обратиться к специалистам.
- Черный или красный индикатор на аккумуляторе свидетельствует о низком уровне заряда батареи. В таком случае необходимо срочно зарядить устройство, иначе высока вероятность его полного выхода из строя.
Если регулярно заглядывать под капот своего автомобиля и проверять состояние индикатора, можно намного увеличить его срок эксплуатации.
Устройство конструкции
Многие ошибочно считают, что такое приспособление выполнено в виде светодиодной лампочки. Однако устройство этого прибора выглядит по-другому. В большинстве случаев используется специальный ареометр, который встраивается непосредственно в корпус АКБ. Это приспособление позволяет точно определить плотность электролита в устройстве. В зависимости от полученных данных, в трубке всплывает шарик определенного цвета, после чего он проецируется на специальное окошко, расположенное на поверхности устройства.
Если батарея полностью заряжена, то на верху трубки находится зеленый шарик, который можно увидеть в окошке и принять за лампочку. Если устройство разряжено, всплывает красный шарик. В случае с черным цветом никакой шарик не всплывает, и в окошке просто виден черный цвет.
Использование такой конструкции обосновано тем, что электроника в виде обычной лампочки не подошла бы для этой задачи, поскольку она тоже требует энергии. Более того, любая лампочка может перегореть. В таком случае устройство перестанет выполнять свою задачу.
Дополнительная информация
Многие автомобилисты сталкиваются с проблемой, когда аккумулятор был полностью заряжен, но красный индикатор не сменяется зеленым. Всего можно выделить три причины, по которым это может произойти:
- В конструкции используются специальные шарики, и часто возникает ситуация, когда они застревают и не могут выскочить на поверхность. В таком случае необходимо потрясти аккумулятор, и индикатор покажет нужный цвет.
- На приспособление попала грязь от пластин, которая препятствует правильной передаче информации. Это связано с тем, что пластины в любом аккумуляторе могут осыпаться с течением времени. Тогда электролит становится мутным.
- Вполне возможно, что устройство вышло из строя и не может правильно заряжаться. В таком случае нужно обратиться к специалистам.
При необходимости можно снять индикатор самостоятельно. В большинстве случаев это удается сделать с помощью простых плоскогубцев, но такая «процедура» небезопасна. Есть вероятность того, что нарушится безвоздушное пространство внутри устройства. Это приведет к утечке «гремучего газа». Поэтому рекомендуется тщательно подумать о надобности такого действия перед его началом.
https://youtube.com/watch?v=fFLCua3NFBo
https://youtube.com/watch?v=et-JVs6Xhs4
Обозначения цвета индикатора на аккумуляторе
Для оценки цветового индикатора в первую очередь нужно слегка постучать по глазку, для этого подойдёт рукоятка отвертки или что-то похожее.
Этот процесс необходим не всегда, но часто он помогает перед оценкой цвета индикатора аккумулятора, так как после постукивания выгоняются пузырьки воздуха, которые могут помешать просмотру.
Производители особо не экспериментируют с цветовыми вариациями в глазке на аккумуляторе (обычно иное обозначение расписывается на наклейке-инструкции), распространены следующие цвета:
- зеленый — всплыл зеленый шарик. Показатель нормы.
- красный /черный — всплытие красного шарика, когда в глазке черный — шарик на дне. Требуется заряд.
- белый/серый/прозрачный/ желтый — цвет видится по-разному из-за разной цветопередачи и восприятия глазом, но в действительности же это цвет прозрачной ножки пластикового датчика, в случае с желтым — цвет электролита. Не хватает воды.
Индикаторы на аккумуляторе по цветам У владельцев АКБ с индикацией часто возникают вопросы касательно цвета глазка, почему он горит тем или иным цветом и наоборот не светится.
Каким цветом должен гореть индикатор на аккумуляторе?
В данном случае не требуется подзарядка и какие-либо действия.
Что означает красный индикатор на аккумуляторе? Сюда же относится недоумение по поводу черного цвета индикации батареи.
Данные цвета сигнализируют что нужно произвести зарядку батареи, если оставить устройство без внимания она полностью разрядится и может выйти из строя.
⦁ Индикатор на аккумуляторе белого цвета (серого или желтого) .
Данный оттенок глазка означает, что уровень электролита понизился. В случае с обслуживаемыми батареями — требуется добавить дистиллированной воды (продается в аптеке или автолавке) до отметки. Если же АКБ необслуживаемая — речь идет о её замене.
https://youtube.com/watch?v=b0XEQgAeqSA
https://youtube.com/watch?v=wGr_x-_d8UM
https://youtube.com/watch?v=ZXjegRN4Rjk











































































