Где может встречаться радиация и как ее выявить
Основные техногенные источники радиации – ядерное оружие, АЭС, отходы промышленности, предметы из аварийных запретных зон, некоторые виды медицинского оборудования. В список особенно опасных объектов входят сканеры в аэропортах, аппарат Рентгена и даже сигареты и бананы, которые содержат природные радиоактивные изотопы.
Поскольку радиация – враг невидимый, неслышимый и неосязаемый, единственный способ ее выявить – приобрести дозиметр.
Восточно-Уральский радиационный след после Кыштымской аварии
Дозиметры позволяют решить сразу несколько задач:
- выбрать безопасное место для отдыха, работы, жизни;
- приобрести автомобиль и технику, которые не навредят здоровью домочадцев;
- протестировать офис, производственное предприятие, склад;
- проверить стройматериалы, мебель, другие предметы интерьера и быта;
- проверить безопасность детских товаров и игрушек;
- проконтролировать экологичность продуктов питания;
- узнать накопленную в организме дозу радиации.
Использование векторных резисторов
Собрать с векторными резисторами дозиметр своими руками (схема показана ниже) можно только на пару с сетевыми детекторами. На сегодняшний день приобрести их в магазине довольно сложно. Также следует учитывать, что данный товар в наше время стоит много, по сравнению с другими типами детекторов. Устанавливать резисторы необходимо только после закрепления проходного конденсатора. В некоторых моделях их припаивают две единицы. В таком случае отрицательное сопротивление цепи порой может дойти до 30 Ом. При этом точность измерений значительно страдает. Также на погрешность работы устройства может влиять емкость конденсаторов. Чаще всего они подбираются на 20 пФ. Всего этого достаточно, чтобы обеспечить модель отличной чувствительностью.
Далее, чтобы сделать дозиметр своими руками, устанавливается выпрямитель. Он в данном случае подходит резонансного типа. Однако позиционные модели также многими специалистами рассматриваются
На данном этапе очень важно рассчитать параметр электромагнитны помех. Чтобы уменьшить влияние окружающей среды, многие эксперты рекомендуют устанавливать в устройства электростатические блоки
Приобрести их в магазине можно довольно просто. Также есть возможность воспользоваться триггером небольшой мощности. Однако в этой ситуации отрицательное сопротивление в дозиметре может резко увеличиться. Чтобы частотные сдвиги не происходили часто, целесообразнее воспользоваться именно интегрированными триггерами.
Виды счетчиков
Детектор или счетчик радиоактивного фона – это основа дозиметра или радиометра. Существуют разные виды счетчиков, предназначенные для регистрации альфа, бета или гамма излучений, а в большинстве случаев – их комбинаций, например бета и гамма.
Какие детекторы используются в различных дозиметрах?
- Слюдяные счетчики Гейгера (торцевые) регистрируют альфа и бета излучения.
- Популярные газоразрядные СБМ-20 и их модификации. Миниатюрные их версии СБМ-10 используют для маленьких приборов, но следует учесть, что показывать дозиметр будет только критичные превышения нормы. Датчики регистрируют бета и гамма излучения.
- Термолюминесцентные лампы или ТЛД отличаются маленькими размерами и чаще всего используются в индивидуальных дозиметрах. Эффективная область применения – измерение накопленной дозы от рентгеновского излучения.
- Сцинтилляционные кристаллы, по утверждениям производителей, чувствительнее всех остальных (относительно счетчика Гейгера примерно в 20 раз), кроме того, они компактнее и могут быть установлены даже в карманные модели. Если учесть, что сами кристаллы внутри прибора обернуты в фольгу, то для регистрации альфа-излучений они бесполезны. Чаще всего их используют в радиометрах для поиска источника радиации.
Сцинтилляционные элементы на основе кристаллов CdWO4
- Пин-диоды, устанавливаемые в небольшие штекеры к телефону или маленькие «дозиметры-игрушки». Такие счетчики едва ли сгодятся для хоть какого-то адекватного замера, они чувствительны только к очень критичному излучению.
Устройство дозиметра может содержать любой из перечисленных детекторов, тип счетчика всегда влияет на стоимость и область использования прибора.
https://youtube.com/watch?v=UZopH8xpi1w
https://youtube.com/watch?v=5l-NK73hsD0
https://youtube.com/watch?v=5QAUQm5zLvc
Как происходит заражение радиацией
Заражение радиацией возможно в любое время. Выделяют два варианта попадания вредных элементов в живые ткани.
Способы:
- Ядерный взрыв. Радиоактивные частицы распространяются по воздуху, выделяются из облака взрыва и образуются путем распада гамма-лучей. Возникает неблагоприятное воздействие на растения, людей и животных.
- Заражение возможно при возникновении аварий на предприятиях и утечке радиоактивных веществ. В зависимости от серьезности катастрофы, говорят о тяжести поражения человека.
Заражение радиацией приводит к разным сбоям в работе органов человека. У пострадавшего начинают проявляться разные заболевания, страдает иммунная система.
Принципиальная схема
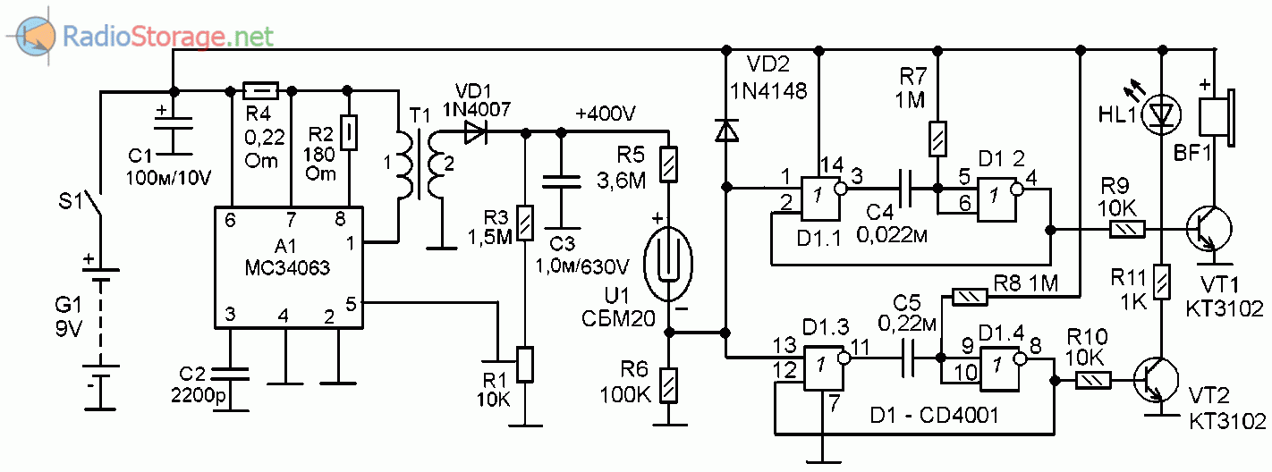
Поэтому здесь источник питания счетчика Гейгера сделан на схеме повышающего DC/DC преобразователя напряжения с широтно-импульсной модуляцией, обеспечивающей регулировку выходного напряжения и его поддержание стабильным, на микросхеме МС34063 с трансформаторным выходом. Почти по типовой схеме её включения.
Интересно то, что микросхема будет поддерживать выходное напряжение 400V стабильным при значительном изменении питающего напряжения. Именно по этому данную схему индикатора радиоактивности можно питать любым постоянным напряжением в пределах от 5 до 15V. То есть, источником питания может быть и USB-порт персонального компьютера или зарядного устройства для сотовых телефонов, и напряжение 13V с разъема прикуривателя автомобиля.

Рис. 1. Принципиальная схема индикатора-сигнализатора радиоактивности на основе датчика СБМ20.
При этом чувствительность к радиации меняться не будет, что особенно важно в полевых или рабочих условиях. Принцип работы МС34063 многократно описан в различной литературе, и останавливаться здесь на нем нет смысла
Напомню, что стабилизация осуществляется подачей пониженного резистивным делителем напряжения с выхода на компараторный вход микросхемы (на вывод 5). И от соотношения плеч этого делителя напряжения как раз и зависит величина выходного напряжения. Здесь делитель образован резисторами R3 и R1. А выходное напряжение 400V выставляется подстроечным резистором R1
Принцип работы МС34063 многократно описан в различной литературе, и останавливаться здесь на нем нет смысла. Напомню, что стабилизация осуществляется подачей пониженного резистивным делителем напряжения с выхода на компараторный вход микросхемы (на вывод 5). И от соотношения плеч этого делителя напряжения как раз и зависит величина выходного напряжения. Здесь делитель образован резисторами R3 и R1. А выходное напряжение 400V выставляется подстроечным резистором R1.
Напряжение 400V поступает на счетчик Гейгера U1 через токоограничительный резистор R5. Этот резистор нужен потому, что в ждущем состоянии сопротивление счетчика Гейгера стремится к бесконечности. Но при пролете сквозь него заряженной частицы происходит его короткий пробой, во время которого его сопротивление низко.
Нагрузкой счетчика Гейгера U1 служит резистор R6. В ждущем состоянии напряжение на нем низко, фактически на уровне логического нуля. Но при пролете сквозь U1 заряженной частицы напряжение резко возрастает, и величину его роста ограничивает только диод VD2, который не допускает его рост выше напряжения питания, плюс прямое падение на этом диоде.
В принципе, в диоде VD2 нет необходимости, потому что у микросхем серии CD40 или аналогов есть такие диоды, включенные между входами и шиной питания. Так что VD2 здесь на всякий случай.
Импульсы на счетчике Гейгера очень короткие. Если непосредственно их подать на звукоизлучатель (такие схемы бывают) звуки будут очень короткие, как одиночные щелчки, и не все из них будут достаточно хорошо слышимы. Что же касается светодиода, его мигание в таком случае вообще будет незаметно.
Чтобы информация более хорошо воспринималась органами чувств человека нужно длительность импульса растянуть, увеличить до некоторого оптимального размера. Этим здесь занимается микросхема D1 типа CD4001, на которой сделано два одно-вибратора.
Первый одновибратор на элементах D1.1 и D1.2 работает на озвучивание работы счетчика Гейгера. При возникновении импульса в U1, он поступает на вывод 1 D1.1 и схема на D1.1 и D1.2 формирует импульс, длительность которого определена RC-цепью R7-C4. Этот импульс значительно длиннее входного.
Он поступает на базу VТ1 и далее через усилитель тока на VТ1 на звукоизлучатель со встроенным генератором BF1. Раздается четко слышимый писк, а не короткий едва различимый щелчок.
Аналогично работает одновибратор на элементах D1.3 и D1.4. Но он формирует в десять раз более длительный импульс, потому что инерционность зрения человека куда более, чем слуха. Длительность этого импульса задана RC-цепью C5-R8. Импульс поступает на VТ2, в коллекторной цепи которого включен индикаторный светодиод HL1 типа АЛ307 (это может быть практически любой индикаторный светодиод).
Трансформатор Т1 намотан на ферритовом кольце внешним диаметром 28 мм (можно больше или меньше, где-то от 20 до 30 мм). Первичная обмотка — 20 витков провода ПЭВ 0,43. Вторичная обмотка — 400 витков провода ПЭВ 0,12. Сначала наматывают вторичную обмотку, потом на неё — первичную.
Между обмотками проложить тонкую фторопластовую изоляцию (например, размотанную с провода МГТФ).
СЧЕТЧИК ГЕЙГЕРА–МЮЛЛЕРА СВОИМИ РУКАМИ
Счетчик радиации Гейгера–Мюллера является сравнительно простым инструментом для измерения ионизирующих излучений. В простейшем случае он делается с одним датчиком. Чтобы увеличить чувствительность, конструкция, представленная здесь, содержит сразу 3 советских СТС-5 детекторных ламп
Это важно для измерения природных источников с низким уровнем излучения, таких как почва, камни, вода
Принцип работы газоразрядного счетчика Гейгера–Мюллера заключается в том, что когда высокое напряжение (обычно 400 В) подаётся на датчик, трубка обычно не проводит электричество, но проводит в течение короткого периода, когда появляется излучение частиц. Эти импульсы поступают на детектор. Уровень ионизирующего излучения пропорционален количеству импульсов, обнаруженных в постоянном интервале времени.
Счетчик радиации состоит из двух электродов, ионизирующая частица создает искровой промежуток между ними, чтобы уменьшить величину тока, которая возникает в этой ситуации, последовательно с трубкой ставится резистор. Отмечен по схеме как R5. Есть разные способы получения сигнала от трубки, в представленном здесь, резистор соединены последовательно между трубой и землей, изменения напряжения на резисторе измеряется с помощью детектора. Этот резистор обозначен как R6.
Советы по сборке дозиметра
Конденсаторы C2, C5, C6 должны иметь минимальное рабочее напряжение 600 В. Конденсатор С6 должен быть 22-220 нФ.
Трансформатор наматывался на сердечник F2001, L9, 4.0, AL400. Первичная обмотка 2×70 витков проводом 0,15 мм, вторичная 2000 витков тем же проводом. Это оптимально для батареи 9 В. Если используется более низкое напряжение питания или прибор требует напряжения выше 500 В, может потребоваться намотка большего количества витков на вторичной стороне.
Если получается, можете намотать 3000 витков, потому что выходное напряжение в любом случае контролируется. Проволока может быть наименьшей доступной толщины. В трансформаторе выбран зазор так, чтобы потребляемый ток был как можно ниже (минимум выходил при зазоре около 0,5 мм). Меньший и больший зазор вызывал большее потребление тока.
Вторая версия схемы дозиметра
В ещё одной версии счётчика Гейгера исключен стабилизатор 3,3 В, используя цепи CMOS серии 4000, которые имеют широкий диапазон рабочих напряжений, потребляя меньше тока чем 74HCT. Необходимый вольтаж теперь обеспечивает автоматически LM385, с током около 10 мкА.


Решено не использовать микросхему 555 в CMOS-версии в качестве моностабильного триггера, поскольку она потребляет больше тока, чем 4098, и, кроме того, в стабильном состоянии замыкает резистор в ветви RC на землю, что дополнительно вызывает протекание ненужного тока.

Под операционный усилитель, измеряющий +490 В использовался программируемый чип LM4250, потому что он дешев и доступен, можем установить потребляемую мощность (резистор R7) на очень маленькое значение — гораздо меньше, чем другие известные операционные усилители.
Что касается детекторов — счетчиков радиации, существует много типов, например, STS-5, DOB-50, DOB-80, DOI-30, DOI-80, даже отечественный СБМ-2.

Счетчики Гейгера, в зависимости от конструкции, должны питаться напряжением 200-1000 В. Лучше всего подавать на него более высокое напряжение и следить за количеством импульсов. Но если происходит резкое увеличение количества импульсов, уменьшите напряжение примерно на 50 В — и при таком напряжении прибор должен работать. С резистором, который соответствует лампе, лучше не опускаться ниже 2,2 МОм. Предпочтительно 4,7 или 5,6 мегаом. Счетчики Гейгера не любят перегружаться, они от этого изнашиваются.
Потребляемая мощность импульсная, импульс 4 мс 30 мА каждые 1,2 с. В оставшийся период потребляемый ток не превышает 150 мкА. Среднее не превышает 400 мкА. В этом случае батарея на 9 В должна работать в течение месяца даже непрерывной работы. А тут можете скачать файлы
Источник
Советы по выбору
Перед тем, как выбрать дозиметр, следует решить, с какой именно целью он будет использоваться. Определить повышенный радиационный фон сможет любая из вышеперечисленных моделей. Если это единственная задача, выбор дозиметра можно основывать исключительно на стоимости.
Существует еще одна классификация приборов, по типу их работы. Перед покупкой полезно знать, какой дозиметр будет соответствовать поставленным задачам.
- Беспороговые индикаторы с низкой чувствительностью — таким дозиметром можно определить наличие радиоактивного фона от какого-либо предмета, но не более того.
- Сигнализаторы – это те же индикаторы, но с пороговыми значениями, о которых дозиметр информирует звуковым или вибро-сигналом (например, Нейва-ИР-001).
- Измерители оснащают более чувствительными и точными датчиками радиации. Они предоставляют пользователям подробную информацию о зарегистрированных изменениях излучения. Это оптимальный дозиметр для измерения радиоактивности предметов, например, МКС-03СА можно использовать для исследования строительных материалов или ювелирных изделий.
- Устройства поиска используют для обнаружения источников радиации. Они не так точны, как измерители, но очень чувствительны к любым изменениям фона. В качестве детектора, как правило, в них используют сцинтилляционные кристаллы. Говоря простым языком, они на расстоянии улавливают радиацию, а колебания позволят определить направление к источнику. Сцинтилляционные дозиметры реагируют на гамма-излучения, в редких случаях – на «высокую бету».
- Спектрометры – это более сложная техника, помимо источника излучения они способны определить тип изотопа, вызвавшего повышение уровня радиации. Приборы такого уровня дороже бытовых раз в 10, взять, к примеру, лазерный дозиметр ЛД-07.
https://youtube.com/watch?v=Zz0VBHQ0eQs
Обращайте внимание на верхний порог измерений — его рекомендованное значение от 10 000 мкР/ч. Приборы с малым верхним значением могут просто не определить высокий уровень излучения, при этом индикатор либо вообще его не регистрирует, либо в разы занижает реальные показатели, что крайне опасно для человека
Если выбор стоит между СБМ-20 и торцевым слюдяным датчиком – выбирайте второе, во-первых, они более чувствительны, а во-вторых, способны регистрировать «мягкое бета-излучение». Единственный их недостаток – хрупкость, обращаться с ними нужно аккуратно, исключая резкие перепады давления, удары, вибрации, пары от жидкостей или соприкосновение со слюдой.
Сцинтилляторные «поисковики» в бытовых условиях требуется крайне редко
Если такая необходимость есть, нужно обратить внимание на размер сцинтилляционного кристалла: чем он больше, тем чувствительней прибор
Откажитесь от приобретения списанных военных дозиметров, выбирать нужно среди современных моделей. В лучшем случае – прибор не будет работать, в худшем – может быть опасным. Различные вариации с пин-диодами или приложения для смартфонов имеют некое реальное основание на звание «дозиметр», но на практике они бесполезны.
Альфа, бета, гамма и конструкция счетчиков
Альфа-излучение задерживается бумажкой. Бета-излучение можно экранировать листом оргстекла. А от жесткого гамма-излучения нужно строить стену из свинцовых кирпичей. Это знают, пожалуй, все. И все это имеет прямое отношение к счетчикам Гейгера: чтобы он почувствовал излучение, нужно, чтобы оно, как минимум, проникло внутрь. А еще оно должно не пролететь навылет, как нейтрино сквозь Землю.
Альфа бета гамма излучение/
Счетчик типа СБМ-20 (и его старший брат СБМ-19 и младшие СБМ-10 и СБМ-21) имеют металлический корпус, в котором нет никаких специальных входных окон. Из этого вытекает, что ни о какой чувствительности к альфа-излучению речи не идет. Бета-лучи он чувствует достаточно неплохо, но только если они достаточно жесткие, чтобы проникнуть внутрь. Это где-то от 300 кэВ. А вот гамма-излучение он чувствует, начиная с пары десятков кэВ.
А счетчики СБТ-10 и СИ-8Б (а также новомодные и малодоступные из-за ломовых цен Бета-1,2 и 5) вместо сплошной стальной оболочки имеют обширное окно из тонкой слюды. Через это окно способны проникнуть бета-частицы с энергией свыше 100-150 кэВ, что позволяет увидеть загрязнение углеродом-14, которое абсолютно невидимо для стальных счетчиков. Также окно из слюды позволяет счетчику чувствовать альфа-частицы.
Правда, в отношении последних надо смотреть на толщину слюды конкретных счетчиков. Так, СБТ-10 с его толстой слюдой его практически не видит, а у Беты-1 и 2 слюда тоньше, что дает эффективность регистрации альфа-частиц плутония-239 около 20%. СИ-8Б — где-то посередине между ними.
А вот теперь что касается пролета насквозь. Дело в том, что альфа- и бета-частицы счетчик Гейгера регистрирует практически все, что смогли проникнуть внутрь. А вот с гамма-квантами все печально. Чтобы гамма-квант вызвал импульс в счетчике, он должен выбить из его стенки электрон. Этот электрон должен преодолеть толщу металла от точки, где произошло взаимодействие, до внутренней поверхности, и поэтому «рабочий объем» детектора, где происходит его взаимодействие с фотонами гамма-излучения — это тончайший, в несколько микрон, слой металла. Отсюда ясно, что эффективность счетчика для гамма-излучения очень мала — в сто и более раз меньше, чем для бета-излучения.























































