Как включить беспроводной микрофон караоке
Беспроводные микрофоны появились на рынке уже несколько лет и стали более популярны, чем их «проводные» аналоги. И неудивительно: вы можете легко передвигаться по комнате и квартире с устройством, которое не имеет провода. Это особенно удобно в тех случаях, когда приглашено много родственников или друзей. Передача такого микрофона из одной руки в другую также намного удобнее. Как его подключить?
Не все понимают, как такое подразделение будет работать. Он управляется через Bluetooth, так что вы можете подключить микрофон к любому устройству, которое имеет Bluetooth. Большинство беспроводных мышей или гарнитур используют тот же принцип. Давайте рассмотрим наиболее распространенные варианты.
Подключаем к смартфону
Преимущество собственного домашнего караоке в том, что его можно подключить и к смартфону. Это хороший вариант, если у вас мало людей или вы хотите веселиться в одиночестве.
Схема подключения абсолютно идентична любой другой. Есть также два метода: USB и Bluetooth. Выберите наиболее удобный для вас вариант, скачайте приложение и начните петь.
Настройка будет производиться в пункте меню «Звук и аудиоустройства». Найдите там микрофон и отрегулируйте громкость. Некоторые приложения для караоке имеют возможность изменять звук, вставлять эхо-эффект и другие забавные эффекты. Если вам не нужно все это, в конце концов, вы можете просто настроить уровень громкости.

Подключаем к телевизору
Для подключения беспроводной модели микрофона к телевизору можно использовать Bluetooth, радиоволны или ноутбук. Чтобы реализовать первые два метода, вам понадобится:
- Скачайте и установите приложение для караоке.
- Вставьте аккумулятор в микрофон и включите его.
- Активируйте Bluetooth на Smart TV или используйте антенну. Телевизор распознает устройство и синхронизируется с ним.
Если ваша модель телевизора старая и не подходит для игры в караоке, вам понадобится ноутбук или компьютер, на котором будет установлено соответствующее программное обеспечение. Кроме того, необходимо установить драйверы, чтобы можно было снова подключить микрофон к ноутбуку. Если ваш ноутбук имеет встроенный Bluetooth, используйте его, в противном случае вы можете купить внешний модуль. Затем необходимо подключить телевизор к компьютеру с помощью кабеля.
Плюсы использования беспроводных микрофонов:
- Беспроводной;
- Диапазон радиоволн достаточно велик для использования на открытом воздухе;
- Длительная работа устройства благодаря мощным батареям;
- доступность для продажи.
Подключаем к компьютеру
Многие компьютеры также имеют bluetooth, но это больше относится к более современным моделям. Фундаментальных различий в связях нет.
Опция для тех, чьи компьютеры не поддерживают Bluetooth, заключается в подключении с помощью кабеля USB. Для этого не требуется никаких специальных навыков или дополнительных материалов. Сначала подключается кабель к самому компьютеру, а затем к устройству. Таким образом, вы сможете наслаждаться караоке не только на телевизоре, но и на другом, не менее удобном, экране компьютера. А загрузить специальное приложение для этого будет еще проще.
Лицензирование
Великобритания
В Великобритании для использования систем беспроводных микрофонов требуется лицензия Закона о беспроводной телеграфии, за исключением свободных от лицензии диапазонов 173,8–175,0 МГц и 863–865 МГц. В 2013 году регуляторный орган Великобритании Ofcom провел аукцион, на котором был продан диапазон УВЧ от 790 МГц до 862 МГц для использования в услугах мобильной широкополосной связи.
Соединенные Штаты
Лицензии необходимы для использования беспроводных микрофонов на свободных телеканалах в США, поскольку они являются частью вспомогательной службы вещания (BAS). Лицензии доступны только вещательным компаниям, кабельным сетям, теле- и кинопродюсерам.
В настоящее время некоторые производители беспроводных микрофонов продают беспроводные микрофоны для использования в Соединенных Штатах, которые работают в диапазоне 944–952 МГц, зарезервированном для связи между студией и передатчиком . Начиная с 2017 года объем спектра ТВ-диапазона, доступного для использования беспроводных микрофонов, уменьшается в результате стимулирующего аукциона, который был завершен 13 апреля 2017 года.
Австралия
В Австралии использование беспроводных микрофонов мощностью до 100 мВт EIRP в диапазоне от 520 МГц до 694 МГц осуществляется на неиспользуемых телевизионных каналах и покрывается лицензией класса, что позволяет любому пользователю управлять устройствами без получения индивидуальной лицензии.
Другие страны
Во многих других странах для использования беспроводного микрофона требуется лицензия. Некоторые правительства рассматривают все радиочастоты как военное имущество, и использование нелицензированных радиопередатчиков, даже беспроводных микрофонов, может быть сурово наказано.
Для получения дополнительной информации о лицензировании в европейских странах обратитесь в Европейское радиоуправление (ERO), базирующееся в Дании.
Критерии выбора беспроводного микрофона
Типы микрофонов: конденсаторный или динамический
По способу преобразования звуковой волны в электрический сигнал микрофоны классифицируют на два типа.
Самым популярным считается динамический микрофон, также у него есть общепринятое название – классический. Микрофон недорогой, так как его реакция на высокие частоты ослаблена по сравнению с другими представителями. Но из-за менее чувствительного строения уменьшается количество посторонних шумов.
Второй тип – конденсаторный. Устройства этого вида имеют ослабленный электрический сигнал, в отличие от динамических. Но такой вариант наиболее чувствительный к высоким частотам, следовательно, конденсаторные микрофоны подходят для тонкого женского вокала и лучше всех применимы для студийной записи.
Инфракрасные и FM-микрофоны: что лучше
Стоит обратить внимание на то, какого типа микрофон – инфракрасный или FM. Такие устройства работают на двух различных технологиях – световая и радиоизлучение
Несмотря на это, инфракрасный и радиомикрофон имеют схожие характеристики.
Инфракрасный микрофон выбирают, когда:
- безопасное и секретное подключение обязательно: инфракрасный сигнал почти невозможно перехватить;
- при использовании не должно быть стороннего шума (наводок);
- одновременно будет подключено несколько беспроводных систем, попадающих в радиус действия микрофона;
- выступление будет проводиться в закрытом пространстве, без солнечных лучей.
FM-микрофон выбирают, когда:
- в приоритете не стоит приватность и безопасность;
- расстояние передачи звука не больше тридцати метров;
- микрофон планируется использоваться в экскурсиях, лекциях, конференциях.
Направленность микрофона: типы и бренды
Один из главнейших аспектов выбора микрофона – направленность – то, насколько устройство чувствительно к звуковым волнам, в зависимости от расположения. Благодаря этой характеристике задается расположение динамиков.
Соответственно, микрофоны бывают с двумя, одним направлением или с направлением во все стороны.
Всенаправленное устройство улавливает большинство звуков, из-за этого вокалистам стоит держать микрофон такого типа как можно ближе к губам, так как лишние шумы могут искажать вокал. Лучшие микрофоны такого типа: Yeti, Kiwi, Bottle Rocket.
Однонаправленный улавливает только один источник звука, угол охвата составляет 65 градусов. Лучшие устройства: Spark SL, Bluebird SL, Baby Bottle SL, Hummingbird, Dragonfly, Blueberry.
Устройство с двумя направленностями имеет угол охвата звука 90 градусов, соответственно, такой тип микрофона улавливает два источника звука. Представители двунаправленного микрофона: Yeti Pro, Bottle.
Варианты передачи сигнала
Беспроводные микрофоны могут быть аналоговыми и цифровыми. Разница состоит в том, что аналоговый микрофон воспроизводит передачу сигналов при помощи радиочастоты – с помехами. Цифровой микрофон более дорогой, но обеспечивает бесперебойную передачу сигналов через Wi-Fi.
Типы питания
Беспроводные микрофоны из-за отсутствия шнура нуждаются в аккумуляторах и поэтому не могут работать без подзарядки. Беспроводные передатчики также нуждаются в питании. Чаще всего для этого используют АА или девяти-вольтовые батареи.
Материал корпуса
Также различие в цене устройств могут быть из-за материала. Чаще всего используется пластмасса или металл. Пластмасса – более дешевая, чем металл, но в свою очередь менее износостойкая, а микрофон, изготовленный из пластика, намного легче, чем металлический. Микрофоны из металла более прочные, но, к сожалению, подвержены коррозии, кроме того, такой вариант устройств тяжелее.
Чувствительность микрофона
При выборе микрофона стоит обратить внимание на частоту, т. к
для каждого музыкального инструмента нужна своя частота:
- для рояля – от 27 до 4100 Гц;
- для бас-гитары – от 42 до 260 Гц;
- для виолончели – от 66 до 870 Гц;
- для акустической гитары – от 81 до 1175 Гц;
- для трубы – от 160 до 990 Гц;
- для скрипки – от 210 до 2750 Гц;
- для флейты – от 560 до 2350 Гц.
Также существуют определенные частоты для разных типов человеческих голосов:
- для баса – от 75 до 320 Гц;
- для тенора – от 120 до 500 Гц;
- для сопрано – от 200 до 1100 Гц;
- для обычного разговорного голоса – от 60 Гц.
Рейтинг качественных микрофонов на 2021 год для профессионалов
Средняя цена каждого профессионального устройства – 10 тысяч рублей.
3 место: AUDIO-TECHNICA MB4K
| Тип | конденсаторный микрофон |
| Категория | проводные |
| Питание | фантомное питание 11-52В, 1 батарея АА |
| Диаграмма направленности | кардиоидная |
| Частотный диапазон | 80 Гц – 20 кГц |
| Чувствительность | -46 дБ (фантомное питание), -48 дБ (батарея) |
| Сопротивление | 200 Ом (фантомное питание), 250 Ом (батарея) |
| Максимальный входной уровень | 137 дБ (фантомное питание), 125 дБ (батарея) |
| Динамический диапазон | 113 дБ (фантомное питание), 101 дБ (батарея) |
| Соотношение сигнал/шум | 70 дБ |
| Время работы от одного заряда батарей | 1200 часов (среднее) |
Конденсаторный. Широкопрофильный девайс. Имеет частоту от 80 до 20 кГц. Профессионалы оценили модель, которая отлично служит и в студии, и на концертной площадке. Качественный звук, нет лишних шумов.
AUDIO-TECHNICA MB4K
Достоинства:
- Приглушение шумов;
- Можно использовать микрофон для записи;
- Сигнал хороший.
Недостатки:
2 место: AKG WMS40 Mini Dual Vocal Set
| Микрофон | вокальный |
| Радиосистема | есть |
| Принцип действия | динамический |
| Направленность | однонаправленный |
| Диаграмма направленности | кардиоидная |
| Частотный диапазон | 40-20000 Гц |
| Чувствительность | 55 дБ |
| Соотношение сигнал/шум | 105 дБ |
| Разъем подключения | XLR Jack (6,35 мм) |
| Питание | аккумулятор |
| Материал корпуса | пластик |
| Комплектация | ресивер |
С функцией стереозаписи. Беспроводное подключение. Регулировка чувствительности. В комплекте – микрофоны, 2 шт. Размер модели: 230х52х52 мм.
AKG WMS40 Mini Dual Vocal Set
Достоинства:
- Соотношение цены и качества;
- Хорошая дальность действия;
- Приятный дизайн;
- Эргономичная форма.
Недостатки:
- Возможны шумы при трансляции тихих звуков;
- Без смены каналов.
1 место: Shure SM58
| тип | динамический вокальный микрофон |
| Ширина полосы звуковой частоты | 50 Гц – 15000 Гц |
| Диаграмма направленности | кардиоидная, симметричная, с равномерной частотной характеристикой |
| Выходное сопротивление | 150 Ом (реальное 300 Ом) |
| Уровень выходного сигнала | -75 дБ (0.18 мВ) |
| Чувствительность | 0.1 мВ / Па |
| Переключатель ON/OFF | – |
| Аудио выход | 1 х балансный 3-pin XLR Male |
| Питание | – |
| Функция фантомного питания | – |
| Ток | – |
| Корпус | металл |
Модель удобной формы, качественной сборки. С чехлом, держателем.
Shure SM58
Достоинства:
- Ветрозащита;
- С функцией подавления шумов.
Недостатки:
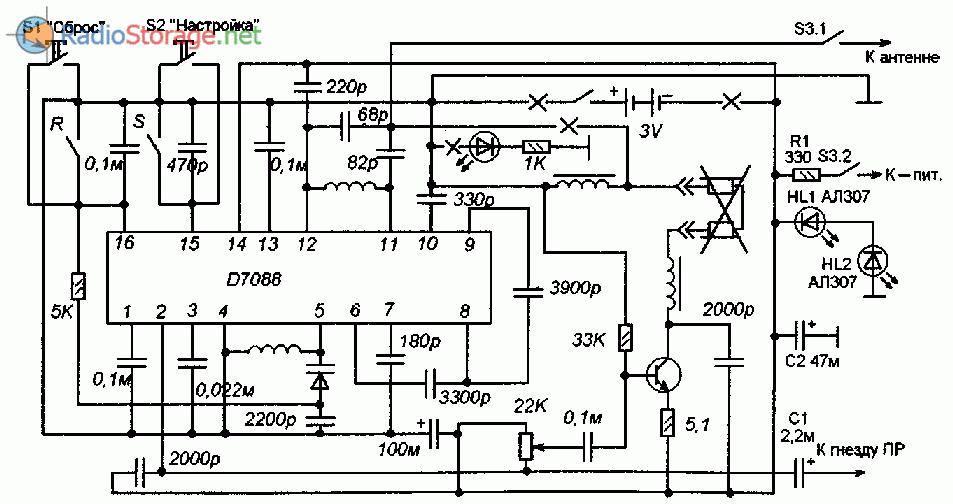
Схема типового приемника на УКВ и его доработка
На рисунке 1 приводится типовая схема дешевого карманного УКВ-ЧМ приемника на базе микросхемы D7088 (аналог TDA7088).
Рис. 1. Типовая схема дешевого карманного УКВ-ЧМ приемника на базе микросхемы D7088 (аналог TDA7088).
А на рисунке 2 дана схема доработки схемы приемника с целью её установки в схему радиоприемника ВЭФ-202. Как видите, изменения малозначительны. Разбираете корп-пус «китайца» и извлекаете из него печатную плату.

Рис. 2. Схема доработки старого СВ-ДВ радиоприемнкиа для приема радиостанций в диапазоне УКВ FM.
Обычно она не больше 50×30 мм. Затем, перерезаете дорожки согласно схеме на рисунке 2 (места перерезки показаны крестиками).
Далее, в корпусе дорабатываемого АМ-приемника нужно найти удобное место для «УКВ-платки», и на фронтальной панели сделать отверстия под установку двух миниатюрных кнопок (S1 и S2) и переключателя S3 (это может П2К или двойной тумблер).
Кнопки S1 и S2 будут служить органами настройки в УКВ-диапазоне, их нужно кратчайшими проводниками соединить с соответствующими кнопками, имеющимися на плате «китайца».
От телескопической антенны пускаете отрезок монтажного провода к S3.1, а от него к точке соединения контурных конденсаторов входного контура.
К выводу переменного резистора, — регулятора громкости, соединенного с выводом 2 микросхемы D7088 подпаиваете конденсатор С1, и через него подаете ЗЧ сигнал на контакт «ПР» панельки для подключения звукоснимателя, которая есть на корпусе переделываемого AM приемника.
Теперь питание. Прежде всего нужно помнить, что в «ВЭФе», как и во многих других отечественных транзисторных приемниках, сделанных на германиевых транзисторах, на корпус идет плюс. Поэтому, питание подается, если так можно выразится, наоборот. Дорожку, от выключателя «китайца» нужно соединить с общим плюсом «ВЭФа», а минус подавать через S3.2.
Схема на двух светодиодах HL1 и HL2 и резисторе R1 образует параметрический стабилизатор напряжения 3,2V, которым будет питаться «УКВ-платка».
Вот, пожалуй, и все. Чтобы перейти на УКВ нужно переключить барабанный переключатель диапазонов «ВЭФа» в положение «ПР» (у некоторых «ЗС»), что означает работу с сигналом от электропроигрывателя, и включить S3. Настройку на станцию производить кнопками S1 и S2.
Таким же образом можно доработать практически любой старый отечественный приемник с AM диапазонами, даже «Альпинист». Однако, в случае с «Альпинистом» нужно будет предусмотреть антенну для УКВ-диапазона, например, проложить отрезок монтажного провода по периметру корпуса приемника.
Иванов А. РК-04-08.
FAQ
Как подключить беспроводной микрофон к микшеру? Используйте приёмную станцию: её аудиовыход подключается к микшеру по проводу.
Как из беспроводного микрофона сделать проводной? Если вы не дружите с паяльником, то, скорее всего, никак. Хотя есть немало моделей, которые поддерживают альтернативные варианты подключения: и проводное, и беспроводное.
Какой беспроводной микрофон подойдет для видеокамеры? Нужен микрофон, совместимый с беспроводными интерфейсами камеры. Если ваша видеокамера оснащена Bluetooth, хорошим выбором будет Sennheiser Memory Mic или один из его многочисленных аналогов.
Sing King Karaoke
С 2012 года канал Sing King Karaoke радует поклонников караоке одной из лучших бесплатных онлайн-библиотек с минусовками: от новинок до бессмертной классики. Видео загружаются каждый день, и выбор действительно огромен. Каждый желающий обязательно подберет здесь что-то для себя.
К созданию контента ребята подходят очень ответственно и задают стандарт для подобных караоке-каналов. Цикл производства одного ролика занимает до 4 недель. Большая часть времени уходит на профессиональную запись музыки в студии и создание оригинальных титров для караоке.
Администрация канала крайне дружелюбно относится к своим 6,5 млн подписчиков и их пожеланиям касательно новых композиций. Караоке, считают владельцы Sing King Karaoke, – не для того, чтобы выяснять, кто лучше или профессиональнее поет, а для развлечения.
https://youtube.com/watch?v=0oOAClzjL5Y
Беспроводной микрофон
Когда разговор заходит о том, что нужно купить микрофон к ТВ Sony, появляется проблема – какое именно устройство выбрать. Стандартные микрофоны уже давно канули в небытие, и их место заняли беспроводные устройства. Они намного более современны, высокотехнологичные и имеют обширную область применения. Естественно, любителям караоке они полюбились, так как не захламляют дом различными проводами, а выглядят сдержано и аккуратно.
Но, как и любое устройство, эти модели имеют свои преимущества и недостатки. К плюсам можно отнести:
Отсутствие кабеля. Пусть даже если говорить о домашнем выступлении, всюду волочащийся за человеком шнур сильно портит картину и ограничивает движения. На профессиональной сцене все уже давно отказались от подобного пережитка прошлого, и пользуются беспроводными устройствами, считая их более надежными.
Если кабельным микрофоном долго пользоваться, то разъем микрофонного кабеля, скорее всего, расшатается, и звук будет пропадать при каждом неосторожном движении. С дистанционными моделями такого не произойдет;. Устройство проще подключить к телевизорам со Смарт ТВ, поскольку конфигурация системы позволяет находить сигнал микрофона без дополнительного оборудования
Устройство проще подключить к телевизорам со Смарт ТВ, поскольку конфигурация системы позволяет находить сигнал микрофона без дополнительного оборудования.

Необходимость подключить микрофон к смарт телевизору возникает, как правило, с целью провести досуг в караоке. Такой способ развлечения не теряет своей актуальности для любителей на протяжении уже многих лет, однако современные технологии привнесли в него мало нового и немало затруднений.
Современные модели телевизора со встроенным Smart TV представляют собой уже не просто средство просмотра телепередач, они подсоединяются к сети Интернет, благодаря чему теперь имеют немалую схожесть с многофункциональными смартфонами. Тем не менее, к некоторым моделям требуется дополнительное оборудование, а любое программное обеспечение требует периодического обновления.
Хотя технологический прогресс стремительно движется вперёд, большинство смарт телевизоров не позволяют попросту вставить обыкновенный микрофон в разъём и использовать его по назначению. Даже если разъём найден, зачастую получается так, что с подключением микрофона он работает, но сам экран телевизора при этом гаснет.
Однако решение всегда можно найти, к тому же, о том, что, такой телевизор можно использовать, в том числе, и для караоке, говорит даже специально разработанное для этого приложение, которое можно скачать и установить со своего личного кабинета в LG Apps.
Лучшие модели
Вы решились на покупку беспроводного караоке-микрофона с функцией Bluetooth? Тогда нужно изучить рынок этих девайсов и выбрать лучшие модели из существующих предложений.
Tuxun WS-858 сочетает в себе функции не только микрофона, но и плеера. Модель выпускается в трех цветах: классический черный, благородный золотой и гламурный розовый. Конструкция состоит из микрофонной головки, удобной ручки и солидной панели управления. Последняя деталь, в свою очередь, оснащена Bluetooth-модулем, аккумуляторной батареей, USB-кардридером и микшерами. Список функциональных возможностей состоит из следующих пунктов:
дальность работы составляет 10 метров;
громкость удобно регулируется;
эхо убирается во время пения;
чтение музыки с micro-USB;
управление воспроизведением музыкальных композиций с внешнего накопителя;
автономная работа до 8 часов.
Tuxun Q9 является не только микрофоном, но также и микшерным пультом. Отличия от предыдущей модели заключаются в следующих особенностях:
увеличенное количество микшеров;
нейтрализация шумов при помощи трех фильтров;
создание различных звуковых эффектов;
регулирование частоты от басов до верхних границ.
Wster WS16 сочетает в себе функции микрофона и цветомузыки. Модель выпускается в черном, белом, золотом и красном цветах. По функциональным возможностям Wster WS16 схож с предыдущей моделью. Отличия заключаются в увеличенных динамиках и наличии конденсаторного микрофона, который более четко воспринимает звуки.
OWL SDRD SD-306 привлекает оригинальным дизайном и возможностью петь дуэтом. Эти особенности делают девайс уникальным и выгодно выделяют его из всех предложений. Хищный дизайн корпуса в виде глаз совы смотрится более чем оригинально. Модель оснащается сразу двумя микрофонами, парой автономных динамиков и выходом типа AUX, что дает пользователю возможность подключения к любой стереосистеме. Список функциональных возможностей выглядит следующим образом:
общая мощность динамиков приравнивается к 20 Вт;
частотный диапазон динамиков находится в пределах от 100 Гц до 18 КГц;
поддержка карт SD;
подключение по USB и через Bluetooth 4.2;
аккумулятора хватает на 3 часа непрерывной работы;
отличное качество звука;
эквалайзер с сенсорным управлением.
Достоинства микрофона
Производитель WSTER не является новинкой в акустическом мире и обладает широкой известностью в ограниченных кругах. Стерео усилители звука неизменно надёжны и обладают отличным качеством. Мы рекомендуем модель микрофона WS 858 от WSTER к покупке, поскольку она имеет массу преимуществ:
- повышенную чувствительность с хорошим считыванием и искажением звуков голоса по минимуму;
- оптимальной уровень громкости динамиков на высоте, если сравнивать с механизмами Tuxun и MicGeek, которые не всегда можно услышать;
- расширенный функционал, обеспечиваемый приёмником, на котором можно слушать радио, и AUX входом, позволяющим осуществить подключение в проводном формате;
- красивый дизайн и качественные материалы, что придаёт гаджету потрясающий вид. Ручка из алюминия на основе анодов направлена против отпечатков;
- идеальный вариант для организации многолюдных посиделок дома или за городом.
Лучшие бренды
Собираясь приобрести микрофон для караоке, стоит изучить список популярных товарных марок, а также понять собственные желания: есть желание просто петь песни либо начать развивать вокальные данные. Когда цель ясна, легче определиться: какой фирмы лучше купить товар.
Лучшие производители:
AKG
Австрийский бренд. Известен с 1947 года. Оборудование марки используется многими телевизионными компаниями. В 2008 году обладатель премии «Австрийский экспорт».
Shure
Американская торговая марка. На рынке с 1925 года. С 1932 года занимается производством микрофонов. Кстати, в 2008 году микрофон фирмы Shure помещен в зал славы TECnology.
WSTER
Бренд Haozhijie Electronic Technology Co., Ltd. Эта международная компания на рынке более двадцати лет. Торговые представительства во Франции, США, Германии, России, Великобритании.
Tuxun
Товарный знак компании karaoketuxun. Продукция, предлагаемая на рыке электроники и аудиотехники – премиум-класса. На российском рынке с 2021 года.
Ritmix
Корейский бренд. Компания создана в 2000 году и начинала с производства плееров. За годы существования фирмы спектр продукции расширен. В Россию Ritmix пришел в 2006 году.
Hoco
Основан в 2009 году. Представлен в 50 странах мира. Мульти-категорийный бренд. Главные принципы этой компании – качество и стиль.
Audio-Technica
Японская компания, основанная в 1962 году Хидео Мацусита. Первая продукция – стереозвукосниматели. Флагман высококачественного студийного оборудования.
VHF-радиосистемы
VHF ( Very High Frequency или ОВЧ , метровые волны ) диапазон от 30 МГц до 300 МГц – наименее дорогое решение беспроводной передачи. Потому, что для передачи сигнала в VHF — диапазоне требуется наличие только одной антенны, как в приемнике, так и в передатчике. Низкочастотный диапазон используется беспроводными телефонами, рациями, радиоуправляемыми игрушками, телевизионными каналами беспроводными системами. Основным недостатком беспроводных микрофонов этого диапазона являются радиочастотные наводки. Несмотря на то, что телевизионное вещание исключено из низкочастотного диапазона, объем информации на этих частотах и расстояние между ними делает микрофоны, работающие на этих частотах, восприимчивых к ним. Проблема наводки резко обостряется, когда используется три или более микрофона, работающих в этом диапазоне.
Nady 401X Quad HT
{Product id=3936}
Nady 401X Quad HT — четырехканальная VHF — радио-микрофонная система, с рэковым приемником, 4-мя ручными передатчиками с динамическими головками DM-10D
Мощный радиопередатчик на 500 метров своими руками
Радиомикрофон на 500 метров своими руками
Хочу представить конструкцию достаточно мощного
радиожучка, Дальность действия
которого составляет до 500 метров
при прямой видимости. Устройство было собрано почти год назад для собственных нужд. Жук показал поразительные результаты
: Частота почти не плавает (через каждые 100 метров всего на 0,1-0,3мГц). Устройство не реагирует на касания антенны и других частей (кроме контура и частотнозадающей цепи) — это очень важный момент, поскольку почти во всех схемах из интернета наблюдается такая проблема.
уменьшить размеры
жучка в несколько раз, радиожук такой маленький, что вполне поместится например в одной сигарете, зажигалке или в мобильном телефоне. Немного о параметрах: диапазон частот в пределах 88-108 мегагерц
, чувствительность по микрофону порядка 5 метров
, в тихой комнате слышно тиканье настенных часов. Так что данный сигнал легко принять с данного жучка на радиоприемник будь он в телефоне,или просто стационарный.Переходим к схеме и подробностям.
В сети довольно много схем FM передатчиков, но большинство из них микромощные (100-300 мВт).На современной элементной базе легко собрать усилитель мощности минимальных габаритов и на довольно приличные мощности…
Предлагаемый передатчик, схему которого вы видите ниже, питается от 12 В, имеет небольшие размеры, работает в стереофоническом варианте. На вход усилителя мощности подается всего 9-12 мВт и этого достаточно, чтобы раскачать его до 1,3…1,7 Вт. В данном случае мне не пришлось собирать модулятор и ЧМ генератор, меня вполне устроил автомобильный FM transmitter, работающий от прикуривателя. Его выходная мощность как раз в нужных пределах. Поскольку в этих трансмиттерах слабое место — это стабилизатор напряжения, выполненный на 5-вольтовой кренке, пришлось понизить напряжение до 9 В, дополнив схему еще одним стабилизатором.Теперь подробнее о самом усилителе мощности. Собран он на двух транзисторах типа BFG-591 (VT1 можно заменить на BFG-135), как было сказано выше, запитан он от напряжения 12 В. Правильно собранный передатчик начинает работать сразу, остается только подстроить подстроечные конденсаторы (их емкость при приведенных данных катушек в пределах 22-30 пФ, конденсатор C12, при необходимости, можно из схемы исключить).Полоса усиления УМ в довольно широких пределах, так что он вполне годится не только для усиления сигналов в FM диапазоне, но и практически на всех телевизионных каналах метровых волн, правда, при этом его выходная мощность упадет до 0,7…0,9 Вт при том же входном уровне (90-120 мВт).
Катушки L1, L3, L5 — по 5 витков провода ПЭЛ-2 диаметром 1,0 мм, на оправке диаметром 5,5 ммL2, L4 — содержат по 7 витков того же провода, на оправке того же диаметра. (все катушки намотаны виток к витку)
Собран усилитель на SMD деталях на односторонне фольгированном стеклотекстолите. Все катушки и подстроечные конденсаторы установлены с одной стороны платы, а весь остальной монтаж деталей со стороны «печати».Хоть этот усилитель, собранный в SMD исполнении, не склонен к самовозбуждению, на всякий случай каскады я разделил экранирующими перегородками. Катушки L2-L3 и L4-L5 расположены перпендикулярно друг другу.
На выходе передатчика не мешало бы поставить П-контур, настроенный в нужном диапазоне частот, хотя можно использовать усилитель и без него.
PS. Данный усилитель испытывался с модуляторами для кабельного телевидения и показал неплохие результаты при передаче ТВ сигнала в эфир.
http://radio-device.ru/radio.php?p=prostoy_peredatchik_iz_car_fm_transmittera
В этой инструкции я расскажу вам как своими руками собрать миниатюрный FM трансмиттер. Он транслирует волны в диапазоне ФМ и вы легко можете принимать их на смартфоне, радио и т.д. Как говорит название и, исходя из фотографий, вы можете заметить, что FM модулятор очень маленький и его размер равен размеру разъема для 9-вольтовой батарейки.
Этот передатчик похож на те, которые используются в фильмах для слежки за людьми и для записи разговоров, но данная статья написана только в учебных целях!
Что делает данный девайс?
Это излучатель волн в диапазоне ФМ, так что вы можете создать свою радиостанцию.
Как он работает?
Каждый из вас слышал о частотной модуляции, также известной как FM. Моя схема, распространяющая аудиосигналы, захваченные микрофоном, работает на очень похожем принципе. Для усиления сигнала в схеме используется транзистор BC547, а затем сигнал модулируется. Ввиду того, что схема крохотная и питается от батарейки в 9V, радиус действия сигнала ограничен 15 метрами.
Использование беспроводных микрофонов в России
Использование беспроводных микрофонов в России регулируется «Положением о порядке государственного надзора за использованием радиочастот, радиоэлектронных средств (РЭС) и высокочастотных устройств (ВЧ-устройств)» от Государственного комитета связи РФ , в котором говорится о концертной беспроводной аппаратур е , не требующей регистрации в органах Госсвязьнадзора России (К сведению: К радиосистемам гражданского применения, которые не подлежат регистрации в органах Госсвязьнадзора России относятся: — бесшнуровые телефонные аппараты (радиотелефоны) и радиомикрофоны с мощностью излучения менее 10 мВт, — детские радиопереговорные устройства и радиоуправляемые игрушки, работающие в полосах радиочастот от 26957 до 27283 кГц с мощностью излучения менее 10 мВт, — высокочастотные устройства с мощностью в нагрузке менее 5 Вт . В диапазонах от 66 до 74 МГц, от 87,5 до 92 МГц, от 100 до 108 МГц максимальная допустимая мощность излучения передатчика 10 мВт. На конкретных частотах 165,7, 166,1, 166,5, 167,15 М Г ц — максимальная допустимая мощность излучения передатчика 20 мВт. В диапазонах от 470 до 638 МГц, и от 710 до 726 М Г ц — максимальная допустимая мощность излучения передатчика 5 мВт. )
Возможные сложности при подключении
Самостоятельное подключение караоке-системы к Смарт ТВ не обязательно дает позитивный результат. Иногда возникают такие трудности:
- оборудование не удалось подключить, или телевизионная панель не распознает его;
- подключенный объект обнаружен и успешно прошли настройки, но отсутствует звук.
Для устранения этих вопросов рекомендуется перезапустить аппаратуру, а если неисправность осталась, желательно освежить программное обеспечение. Есть вероятность, что сигнал плохой и его передача между аппаратами не улавливается. Тогда необходимо приобрести усилитель. Часто нестыковка происходит из-за несоответствия модели телевизора и девайса. Для качественного соединения используют адаптированные к Смарт ТВ камеры. Если перезапуск не помог или пропал звук, рекомендуется обратиться к мастеру или поменять в магазине девайс.
Микрофон дает возможность исполнять любимые песни и осуществлять голосовое руководство приспособлением. Современная электроника с наличием Смарт ТВ предоставляет большие возможности для реализации своих желаний. Наиболее популярными ТВ-аппаратами считаются Samsung, а их настройки отличаются простотой.
Источник
Характеристика продукта
Домашняя музыкальная переносная система – это собранный комплект техники, который состоит из:
- проигрыватель с функцией качественного воспроизведения аудиоконтента с разнообразных носителей;
- колонки, которые берут полную ответственность за точность передаваемых частот;
- микрофон, в большинстве случаев 2 штуки, это дает возможность полного «сопряжения» с первоначальным звуковым файлом.
Новейшая современная техника дает возможность петь любимые мелодии под установленную «минусовку». Также предоставляются дополнительные возможности, например, обработка голоса, изменение тональности и другие дополнительные функции. В действительности благодаря усовершенствованной технике домашнее устройство практически не отличается от дорогостоящего профессионального оборудования. Основным весомым отличием является износоустойчивость комплектующих, которые в профессиональных комплексах изначально рассчитываются на долгое пользование.
Различают наиболее популярные виды систем караоке:
- масштабные комплекты, среди которых на главном месте DVD – проигрыватель, он оснащен множеством дополнительных функций;
- техника предназначена для тренировок и усовершенствования собственного голоса благодаря системе «все собрано в едином целом»;
- сложенный компонентный набор высокопрофессиональной караоке системе.
Плюсом систем со встроенным DVD проигрывателем по праву является аккуратность и вместительность. К недочетам можно отнести среднее качество аудио, а также перебои в передаче частот диапазона.
В караоке-устройствах никогда не подведет высота звучания с дополнительным спектром возможностей. Несмотря на все это, у приобретенного профессионального девайса существуют минусы: громоздкие габариты и значительная стоимость.
Многофункциональная аппаратура предназначена не только для исполнения песен, в данном случае реально подкорректировать тональность, автоматически записать собственные выступления, а сохранить можно не только на встроенной памяти системы, но и передать на любой другой носитель. Техника занимает лидирующие позиции по высококлассному звучанию типа Hi Fi и Hi End. Особые недостатки – трудность в первоначальной установке и высокая стоимость комплекта и всех расходных материалов.
































































