Схема включения устройства разрыва цепи через розетку
Для того чтобы подключить выключатель с использованием розетки, применяется стандартная схема включения
Важно! Всегда в прерывателе происходит разрыв фазной жилы, а ноль идет напрямую на источник освещения:
- Устанавливается распределительная коробка, в которую заводят от имеющейся розетки провода (предварительно надо провести обесточивание помещения), жилы, идущие на выключатель, и провод от светильника.
- Одну жилу от источника потребления электричества подключаем к нулю, фазу надо пустить на выключатель; если она идет через распределительную коробку, тогда ее соединяют с жилой от выключателя.
В представленной схеме фазный провод идет от лампочки прямо на прерыватель, когда он находится в положении «вкл», идет потребление электроэнергии, когда в положении «выкл» – нагрузка не получает электричества.
Как подобрать сечение провода?
Часто электрическое подключение источника потребления энергии, например, бра от розетки, происходит для установки дополнительного освещения, в нашем случае это может быть одно или несколько бра, по этой причине ток имеет невысокое значение и есть возможность выбирать провода нужного сечения, но есть нюансы:
- по требованиям безопасности и ПУЭ для этих целей нельзя применять провод с медной жилой сечением меньше одного квадратного миллиметра;
- и провод с алюминиевой жилой не меньше двух с половиной квадратных миллиметров.
При выборе провода необходимо учесть, каким образом он проложен, так для открытой прокладки есть определенные условия:
- для медной жилы провода минимальное сечение – 1,5 квадратных миллиметра;
- минимальное значение алюминиевой жилы – 4,0 квадратных миллиметра.
Для прокладки провода по наружной стене дома или здания есть следующие требования:
- для проводов с медными жилами – 2,5 квадратных миллиметра;
- для алюминиевых жил провода – 4,0 квадратных миллиметра.
Как самостоятельно подключить источник света от выключателя?
Одним из простых способов, по мнению специалистов, является включение бра в цепь через выключатель с питанием от розетки с использованием нулевого и фазного провода, особенно это выгодно делать, когда светильник находится недалеко от выключателя.
Для выполнения этой работы надо сделать следующее:
- Провести монтажные работы по установке источника освещения и выключателя, затем осуществить действия по их подключению.
- С розетки, от которой будем подключать наш прерыватель напряжения, снимаем при помощи автомата в щитке напряжение (обычно разводка проводится по группам потребления), проверяем «пробником» на отсутствие фазы.
- Открываем розетку; в случае, если работа по ее подключению выполнена медным проводом с цветовым отличием, то:
- ноль – голубой провод;
- заземление – второй провод с двойным цветом (желто-зеленый);
- фаза – третий провод, он может быть коричневого цвета.
Если нет цветового различия и подключение выполнено алюминиевым проводом, надо кратковременно подать напряжение на розетку и «пробником» определить фазу проводящего электричество провода.
- К фазе розетки подсоединяем провод от выключателя (на его вход), который на прерывателе уже подключен, а на выход с выключателя подключаем провод от светильника.
- Когда вы не знаете, как подключить двойной выключатель, решение такое же, но с выхода устройства прерывания электрической цепи каждый фазный провод идет к собственному источнику освещения, или для люстры на свои лампочки потребления электроэнергии.
- К нулевой жиле розетки подключаем нулевой провод выключателя к лампочке, если в розетке есть заземляющий провод, его соединяем с заземляющим проводом от источника освещения.
- После этого проводится укладка проводки и изолирование всех соединений, а также испытание собранной схемы.
Как подключить розетку-выключатель, которая собрана в едином корпусе?
Когда есть розетка в спальне или в другой зоне помещения, и вы желаете установить бра или торшер, можно применить устройство розетка-выключатель, которое собирается в едином корпусе, это делается следующим образом:
- розетка имеет штатное подключение, фаза и ноль, в новых строениях евророзетки подключены с заземляющим проводом;
- фазу подаем на вход прерывателя (выключателя), а с его выхода провод идет к лампе;
- двум другим проводам (это нулевой провод и заземление) подключение делаем напрямую к светильнику.
Необходимо понимать, что нельзя сделать обратное подключение, иными словами, подключить розетку от выключателя, она может получать электричество только от автомата в щите дома, или квартиры.
https://youtube.com/watch?v=z66M3TZvmgM
Вариант сборки
Схема простого акустического выключателя с блоком питания от 4,5-12 вольт, и с диапазоном действия на расстоянии 2-3 м, собирается на печатной или макетной плате и состоит из большего количества деталей.

За силовую часть отвечает транзистор КТ818 подключенный к реле с катушкой питания в 9 вольт.
Чувствительность электретного микрофона задается резистором питания в 10 кОм и конденсатором на 0,1мкФ. Ее отрегулировать исходя из сопротивления резистора и емкости конденсатора, и за счет использования более чувствительных транзисторов. Номинал резистора может начинаться от 2кОМ, в зависимости от мощности питания, подаваемого на схему.

Далее идут два каскада усиления с биполярными транзисторами КТ315 (можно использовать импортные аналоги, например 2N5551). Номиналы сопротивлений можно варьировать на 50%. Для электромагнитного реле нужно установить защитный диод. Для этой функции подойдет кремниевый 1N4148 или 1N401. Для индикации работы схемы в силовой части можно установить светодиод.

Как можно судить по фото, самодельные акустические выключатели довольно компактны, к ним легко подобрать футляр и использовать в мобильных и статичных приборах, для питания используются обычные батарейки. Можно задействовать также и зарядные устройства от мобильных телефонов с выходным напряжением в 5 вольт.
При тестировании надо обратить внимание на реакцию устройства, так как для запуска и отключения правильно собранного акустического выключатель нужно сделать четкий и резкий хлопок.
Эффектное при демонстрации реакция на более расплывчатые и размытые шумы, может значительно затруднить использование прибора, вызывая непроизвольное включение или выключение во время фонового шума
Важно также предусмотреть наиболее оптимальное расположение микрофона.
Для изготовления встроенных звуковых датчиков можно воспользоваться схемами с питанием 220 вольт, которые могут монтироваться со стандартными клавишными выключателями световых приборов. В них используются в которых используются триггеры на тиристорах и ключевые механизмы.

Схема выключателя освещения управляемого звуком (питание 220В)
Приходя ночью домой, иногда приходится долго искать в темноте выключатель света, что естественно вызывает некоторые неудобства. От этих неудобств можно избавится, если изготовить устройство включения света в результате хлопка руками (рис. 22.7). Устройство выключит свет через 3 минуты после нажатия кнопки выключателя и включит его тоже на 3 минуты, если подать звуковой сигнал, например, хлопнуть в ладоши. Устройство реагирует на звуковой сигнал даже в том случае, если не погас свет после первого нажатия на кнопку выключателя.
Описание схемы
Устройство по существу представляет собой автоматический электронный выключатель света, включающийся звуковым сигналом. Устройство подключается параллельно контактам выключателя SA1 и поэтому напряжение на нем появляется лишь когда погас свет. В этом случае начинает заряжаться конденсатор СЗ через резистор R7, диод VD3 и цепь управляющего тринистора VS2. Тринистор VS2 открывается и замыкает собой диагональ моста VD4. VD7. В результате другая диагональ моста, подключенная параллельно контактам выключателя SA1, оказывается замкнутой по переменному напряжению. В связи с этим лампа HL1 продолжает гореть, пока тринистор VS2 продолжает оставаться открытым.

Рис. 22.7. Принципиальная схема выключателя управляемого звуком
По мере заряда конденсатора СЗ ток управляющего электрода тринистора VS2 уменьшится и по прошествии некоторого времени тринистор VS2 закрывается, а лампа HL1 гаснет. Если теперь хлопнуть в ладоши, то звуковая волна дойдет до микрофона ВМ1 и на его выходе появится серия электрических импульсов. Первый положительный импульс откроет маломощный тринистор VS1 и приведет к разряду конденсатора СЗ через резистор R4 и открытый тринистор VS1. Разрядный ток конденсатора СЗ удерживает тринистор VS1 некотрое время в открытом состоянии, в течении которого через резистор R7, диод VD2 и тринистор VS1 в цепь управляющего электрода тринистора VS2 поступает пульсирующий ток. В начале каждого импульса открывается тринистор VS2 и загорается лампа HL1. Когда ток разрядки конденсатора СЗ станет недостаточным для удержания тринистора VS1 в открытом состоянии тринистор закроется, лампа HL1 погаснет. После этого конденсатор СЗ опять начнет разряжаться через резистор R7, диод VD3 и управляющую цепь тринистора VS2, повторяя описанный процесс.
Время задержки выключения лампы HL1 составляет 3 мин и определяется емкостью конденсатора СЗ и указанной на схеме его емкости. Чувствительность устройства к звуковым сигналам устанавливается переменным резистором R3. Автомат-выключатель предназначен для подключения к осветительной лампе мощностью не более 100 Вт. При применении более мощных выпрямительных диодов VD4. VD7, например Д246, и установки их и тринистора VS2 на радиаторы, можно включать лампу мощностью до 1 кВт.
Детали
В автомате-выключателе используются следующие радиокомпоненты. Электролитические конденсаторы С1 и СЗ типа К50-7, а конденсатор С2 может быть любого типа малогабаритный. Постоянные резисторы типа MJ1T. Стабилитрон VD1 может быть также более ранних серий Д808. Д813, Д814А. Д814Д. В этом случае номинальное напряжение конденсатора С1 должно быть больше напряжения стабилизации используемого стабилитрона. В конструкции используется угольный микрофон типа МК-59 или МК-10, но можно применить и другой тип, включив его в схему соответствующим образом.
Все детали устройства, кроме микрофона и конденсатора СЗ монтируют на печатной плате размерами 100×60 мм. Перед налаживанием устройства из схемы выпаивают резистор R8 и определяют выдержку автомата-выключателя. Если она больше 2 минут, то резистор можно не ставить, а если меньше, то следует подобрать значение этого резистора. Чем меньше сопротивление резистора R8, тем больше будут чувствительность тринистора и выдержка времени устройства. Устанавливать выдержку более 3. 4 мин не рекомендуется, так как начальный ток управляющего электрода может оказаться очень большим и нарушит стабильность работы тринистора VS2.
Литература: В.М. Пестриков. Энциклопедия радиолюбителя.
Источник
Как выбрать дистанционный выключатель
При подборе дистанционного переключателя света необходимо обращать внимание на множество различных факторов и параметров. Конечно же, в первую очередь не забывайте о том, что дизайн интерьера должен поддерживаться даже в таких мелочах, как переключатель света.. Если вы хотите определиться с дизайном выключателя заранее, до покупки, оцените модели при помощи просмотра фото дистанционных выключателей в сети интернет.
Если вы хотите определиться с дизайном выключателя заранее, до покупки, оцените модели при помощи просмотра фото дистанционных выключателей в сети интернет.
В комплекте всегда должна идти инструкция, которая подскажет, как подключить дистанционный выключатель.
Обязательно, чтобы стоимость соответствовала качеству модели. Для этого лучше выбирать известных производителей электротехники. Если в этом вопросе вы разбираетесь плохо, то обязательно проконсультируйтесь на торговой точке.
И не экономьте на качестве, дешевые модели вряд ли прослужат вам долгое время, именно поэтому лучше выбирать модели подороже. Подключитьлюбой из данных выключателей вы можете своими руками, так как напряжение тока не велико.
Еще совсем недавно дистанционные переключатели были новинкой на рынке, а теперь — это современное и популярное устройство, которое делает жизнь людей проще и комфортнее. Если вы уже решили приобрести такой выключатель, данная статья подскажет вам, как выбрать дистанционный выключатель.
Что выбрать
Для проходных помещений, наподобие общих коридоров зданий и лестничных клеток МКД, а также для кладовых и подобных комнат, подойдет самый простой шумовой датчик звука. В большинстве случаев там нет смысла ставить более продвинутые модели. Желательно, чтобы задержка настраивалась.
Внутри жилых помещений комнат в санузлах используют сенсоры, различающие команды и с регулировкой чувствительности микрофона. Последняя опция рекомендована для любых типов таких контроллеров, это же касается и функции активации только при темноте. Например, отличным выбором будет изделие, различающее команды, установленное в прихожей-коридоре квартиры: при входе человека – с одним хлопком свет выключится, два хлопка при закрытии двери — выключится.
При значительном фоновом шуме (подъезд, выходящий на шумную улицу) следует устанавливать датчики звука с регулировкой чувствительности микрофона. Если того требуют особенности среды, например, когда шум нежелательный в определенные периоды, то выбирают комбинированные модели с сенсорами акустическим и движения одновременно, такие приборы практичные, так как одну из опций можно отключать при ненадобности.
Простой акустический выключатель
Схема данного акустического выключателя была найдена на одном из буржуйских сайтов. После проверки стало ясно, что схема не рабочая, после недолгих опытов и переделки схемы — о чудо! она заработала! Почти все номиналы используемых компонентов были заменены, чтобы схема была более доступной для начинающих радиолюбителей, и в итоге получилось вот что.
Пожалуй, эта самая простая схема из всех, что может существовать, в ней использовано минимальное количество компонентов, которые доступны всем. В следствии переделки были использованы отечественные детали, что значительным образом облегчает подбор. Микрофон был взят из китайского магнитофона, можно также использовать отечественные, типа сосна.
Микрофонный усилитель собран на двух транзисторах КТ315, но для повышения чувствительности микрофона желательно использовать транзисторы типа КТ368 или его импортные аналоги, в общем, транзисторы не критичны.
Силовая часть схемы — мощный биполярный транзистор, который управляет нагрузкой, а для того чтобы управлять большими нагрузками было использовано реле (на 12 24 или 220 вольт).
Сигнал от микрофона усиливается и подается на базу мощного ключа, переход открывается и именно в этот момент срабатывает реле, микрофон реагирует на громкие звуки (например хлопок), чувствительность такой схемы 4-5 метров. При втором хлопке, схема автоматическим образом отключается, следовательно, прекращается подача тока на нагрузку.
Конденсаторы электролитические, напряжение не так уж и важно, можно использовать соответствующие емкости с напряжением на 10, 16, 25, 50 вольт. Диапазон питающих напряжений тоже достаточно широкий — от 3,5 до 14 — 16 вольт, ток потребления в холостом режиме (когда схема выключена ) практически нулевой. Схему можно собрать как на макетной плате, так и навесным монтажом, номиналы деталей не критичны и могут отклоняться в ту или иную сторону на 20%, но емкости используемых конденсаторов старайтесь не заменять, поскольку наилучшие параметры получаются именно с указанными на схеме конденсаторами
Схему можно собрать как на макетной плате, так и навесным монтажом, номиналы деталей не критичны и могут отклоняться в ту или иную сторону на 20%, но емкости используемых конденсаторов старайтесь не заменять, поскольку наилучшие параметры получаются именно с указанными на схеме конденсаторами
Диапазон питающих напряжений тоже достаточно широкий — от 3,5 до 14 — 16 вольт, ток потребления в холостом режиме (когда схема выключена ) практически нулевой. Схему можно собрать как на макетной плате, так и навесным монтажом, номиналы деталей не критичны и могут отклоняться в ту или иную сторону на 20%, но емкости используемых конденсаторов старайтесь не заменять, поскольку наилучшие параметры получаются именно с указанными на схеме конденсаторами.
Список радиоэлементов
| Обозначение | Тип | Номинал | Количество | Примечание | Магазин | Мой блокнот |
| Биполярный транзистор | КТ315А | 2 | Поиск в магазине Отрон | В блокнот | ||
| Биполярный транзистор | КТ818А | 1 | Поиск в магазине Отрон | В блокнот | ||
| Выпрямительный диод | 1N4007 | 1 | Поиск в магазине Отрон | В блокнот | ||
| Электролитический конденсатор | 1 мкФ | 2 | 10-50В | Поиск в магазине Отрон | В блокнот | |
| Резистор | 10 кОм | 2 | Поиск в магазине Отрон | В блокнот | ||
| Резистор | 3 МОм | 1 | Поиск в магазине Отрон | В блокнот | ||
| Резистор | 48 кОм | 1 | Поиск в магазине Отрон | В блокнот | ||
| Резистор | 1.8 кОм | 1 | Поиск в магазине Отрон | В блокнот | ||
| Резистор | 330 Ом | 1 | Поиск в магазине Отрон | В блокнот | ||
| Микрофон | Сосна | 1 | Поиск в магазине Отрон | В блокнот | ||
| Rel1 | Реле | 1 | Зависит от нагрузки | Поиск в магазине Отрон | В блокнот | |
| Добавить все |
Производители
Хлопковый выключатель “Экосвет”
Снижение цен на электронику делает нецелесообразным изготовление акустических выключателей света своими руками. Выключатель “Экосвет” работает со всеми видами ламп на 220 В. Технические характеристики:
воспринимаемый звук – от 30 до 150 дБ;
уровень защиты корпуса – IP30;
температура эксплуатации – от -200С до +400С;
цена – 350 руб.
Устройство крепится саморезами за крепежные лапки. Принцип работы заключается во включении и отключении нагрузки по одному хлопку. Выключатель не следует располагать в помещениях, где может присутствовать посторонний звук. Допускаются ложные срабатывания, несмотря на то, что он настроен преимущественно на хлопки.
“Экосвет” подключается к сети 220 В по схеме подключения плавного акустического выключателя, изображенной на рисунке выше. При этом видно, что он связан с обычным выключателем, который нужен для того, чтобы обесточить схему и вывести ее из работы.
Схема подключения хлопкового выключателя “Экосвет”
Выключатель “Claps”
Современная модель выключателя “Claps” – это одна из новых разработок, где звук обрабатывается микропроцессором. Устройство настроено на несколько хлопков и не реагирует на другой посторонний звук. При этом обязательным условием для включения или отключения света является подача сигналов подряд. В одном помещении можно устанавливать несколько таких выключателей, реагирующих на определенное количество хлопков. Для этого на электронной плате устройства нужно установить перемычку в определенное положение. Таким образом, подавая нужное количество равномерно следующих друг за другом сигналов, можно управлять несколькими приборами, например, источниками света, вентилятором, увлажнителем воздуха, музыкальным центром и другими.
Открывание с помощью электропривода штор хлопками может произвести впечатление на гостей. Устройство управления имеет размеры спичечного коробка и может легко быть спрятанным в корпусе прибора или в подрозетнике выключателя. Под версию “Claps Plug” можно легко приспособить любой бытовой прибор с электрическим шнуром, который будет включаться по звуку.
Хлопковый выключатель “Claps Plug”
Подобное срабатывание лучше защищает от постороннего шума. Этим модель отличается от акустического выключателя. Лампы могут быть любые. По сравнению с предыдущей моделью, цена устройства значительно выше (2450 руб.).
Если в хлопковом выключателе предусмотрено плавное включение нагрузки, то с люминесцентными лампами он работать не будет. Выключатель “Claps” с ними можно использовать.
Применение : актуальность
Хлопковый выключатель незаменим в загроможденных (с плохим естественным освещением) помещениях, в которых проблематично подобраться или отыскать электрофурнитуру на стене.
Особенно востребованы звуковые устройства при организации освещения/оснащения системами управления электрооборудования различных хранилищ, cкладов и подсобных помещений.

Акустические выключатели в жилых помещениях
Звуковыми устройствами оснащают подвалы зданий, тамбуры и кладовки частных домов/квартир. Дистанционный аппарат полезен в детской комнате: чтобы выключить свет детям больше не надо подставлять стул, обращаться за помощью к родителям. Незаменим хлопковый выключатель для людей с ограниченными возможностями: отпадет необходимость прибегать к услугам родственников.
Освещение межэтажного пространства
В подъезде (на лестничной площадке) дома оправдана установка акустического модуля с отключением света через настраиваемый период времени. Опция реализована интегрированием в схему дополнительного узла: цепочки с временной задержкой на микросхеме (таймера).
Устройство откликается на звуковой сигнал, производимый жильцами и посетителями дома: скрипаоткрывающейся двери, хлопка в ладоши, разговора и шагов. После срабатывания освещение межэтажного пространства включается, например, на 5 минут. Этого времени вполне достаточно, чтобы открыть или позвонить в дверь. В случае цейтнота дополнительный хлопок обновит выдержку времени.
Фото акустического выключателя
https://youtube.com/watch?v=XNoItfpRc4E
Также рекомендуем просмотреть:
- Полировка фар своими руками
- Строительные леса своими руками
- Точилка для ножей своими руками
- Антенный усилитель
- Восстановление аккумулятора
- Мини паяльник
- Как сделать электрогитару
- Оплетка на руль
- Фонарик своими руками
- Как заточить нож для мясорубки
- Электрогенератор своими руками
- Солнечная батарея своими руками
- Течет смеситель
- Как выкрутить сломанный болт
- Зарядное устройство своими руками
- Схема металлоискателя
- Станок для сверления
- Нарезка пластиковых бутылок
- Аквариум в стене
- Врезка в трубу
- Стеллаж в гараж своими руками
- Симисторный регулятор мощности
- Фильтр низких частот
- Вечный фонарик
- Нож из напильника
- Усилитель звука своими руками
- Трос в оплетке
- Пескоструйный аппарат своими руками
- Генератор дыма
- Ветрогенератор своими руками
- Воскотопка своими руками
- Туристический топор
- Стельки с подогревом
- Паяльная паста
- Полка для инструмента
- Пресс из домкрата
- Золото из радиодеталей
- Штанга своими руками
- Как установить розетку
- Ночник своими руками
- Аудио передатчик
- Датчик влажности почвы
- Счетчик Гейгера
- Древесный уголь
- Wi-Fi антенна
- Электровелосипед своими руками
- Ремонт смесителя
- Индукционное отопление
- Стол из эпоксидной смолы
- Трещина на лобовом стекле
- Эпоксидная смола
- Как поменять кран под давлением
- Кристаллы в домашних условиях
Помогите проекту, поделитесь в соцсетях 
Схемы сборки
Все хлопковые или акустические автоматы объединяет наличие в схеме микрофона, который нужен для регистрации звука. Также в конструкции предусмотрен усилитель, триггер или реле времени, для управления силовым переключателем.
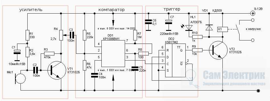
В данной схеме, работающей от сети 220в, сигнал с электретного микрофона поступает на транзистор VT1 для усиления, далее на узел согласования сопротивления и эмиттерный повторитель на транзисторе VT2. А затем на компаратор и триггер, собранные на цифровой микросхеме К561ТМ2.
Компаратор необходим для защиты выключателя от акустических помех, он отсекает слишком короткие или продолжительные звуки. Сигнал, который прошел через фильтр, меняет состояние триггера (на включено или выключено), а тот в свою очередь через силовой транзистор, реле и тиристор управляет нагрузкой. В качестве нее может выступать любая лампа, например — накаливания.
Вот похожая по назначению схема сборки самодельного хлопкового выключателя — на интегральном таймере.

Для удобства изучения схемы мы выделили на ней основные узлы: усилитель микрофона на транзисторе КТ3102, компаратор на микросхеме ne555, триггер ТМ561 и транзистор КТ3102, который управляет силовым реле.
Не менее интересным будет самостоятельная сборка акустического реле на микроконтроллере Ардуино и готовых модулях к нему, что существенно упростит понимание принципов работы начинающими и позволит точно настроить некоторые параметры работы.
Чтобы сделать хлопковый автомат своими руками, необходимо подготовить три платы:
Arduino Nano; звуковой модуль; модуль силового реле (обратите внимание, чтобы он был на 5 вольт). Также необходим компьютер для загрузки прошивки, USB-шнур, блок питания на 5 Вольт (подойдет любая зарядка для телефона)
На ПК нужно установить программу Arduino IDE, для прошивки микроконтроллера. Скачать ее можно бесплатно с официального сайта разработчика платы
Также необходим компьютер для загрузки прошивки, USB-шнур, блок питания на 5 Вольт (подойдет любая зарядка для телефона). На ПК нужно установить программу Arduino IDE, для прошивки микроконтроллера. Скачать ее можно бесплатно с официального сайта разработчика платы.
Скопировав текст скетча (программы) и вставив его в окно Arduino IDE, можно сразу же прошить контролер. Изменяя некоторые параметры и перезаписывая устройство, можно тонко настроить самодельное звуковое реле под себя для стабильной работы. Как видим из схемы, на к контролеру подключено четыре провода: два на питание. Желтый провод, подключенный к контакту 13, предназначен для управления силовым реле. Зеленым отмечен провод управления от модуля микрофона, подключенный к аналоговому входу А0 контроллера.
Микросхема содержит в себе 8 аналоговых входов и 14 цифровых контактов вход/выход. Для нашего проекта мы взяли А0 и D13, так как вместе с ним загорается светодиод на плате Ардуино, и вы сможете наглядно увидеть, когда на релейный модуль подается сигнал.
Скетч Ардуино для изготовления звукового реле: Скетч
Изменяя значение x в строке if(analogRead(Al)>x), мы устанавливаем порог чувствительности, максимальное значение которого — 1024. Внося изменения в строку delay, изменяется промежуток задержки после исполнения скетча. Тем самым устанавливается время готовности к переключению. В дополнение с этим регулируется защитный порог от помех и ложных срабатываний. Кроме того, чувствительность микрофона можно подкорректировать переменным резистором на плате с помощью маленькой отвертки.
Для проверки и настройки схемы, нами была взята плата Ардуино UNO, основанная на базе микроконтроллера ATmega238. При этом подходят и любые другие модели, так как мы не задействуем много пинов платы, а скетч не требует высокой производительности.
На видео ниже наглядно показывается самодельный хлопковый выключатель, который мы собрали по предоставленной схеме:
https://youtube.com/watch?v=jkmNu3VFdoQ









































































































