Разновидности
Сначала пару слов о разновидностях приборов. Раньше чаще всего использовался аналоговый мультиметр, в котором установлены обычные стрелочки для отображения показаний. Сегодня более востребованы электронные модели, но и аналоговые не спешат уходить в прошлое, ими пользуются преимущественно профессионалы.
Причины этого кроются в следующем. Стрелочные более стабильно работают в зонах электромагнитных полей. Кроме того, электронные модели требуют питания (чаще всего батарейки), а износ элементов питания может напрямую сказаться на погрешности измерений. Стоит также отметить и возможность выхода из строя из-за сильных электростатических разрядов. Аналоговый мультиметр показывает более точный результат.
определение коэффициента трансформации
Коэффициент трансформации определяют для трансформаторов после их капитального ремонта со сменой обмоток, импортных и не имеющих паспорта. Коэффициентом трансформации трансформатора называется отношение напряжения на обмотке высшего напряжения (ВН) к напряжению на обмотке низшего напряжения (НН) при холостом ходе: где кт — коэффициент трансформации; Uі — напряжение на обмотке ВН; U2~ напряжение на обмотке НН. Коэффициент трансформации определяют на всех ответвлениях обмоток, доступных для переключения и для всех фаз. Для трехобмоточных трансформаторов достаточна проверка коэффициента трансформации только для двух пар обмоток. Измерения производят методом двух вольтметров (рис. 4). Напряжение подают на обмотку ВН. Для трансформаторов малой мощности величина подводимого напряжения должна составить 20—30% номинального напряжения, а для мощных трансформаторов достаточно 1-5% . При испытании трехфазных трансформаторов к одной обмотке подают симметричное трехфазное напряжение и одновременно измеряют напряжение между соответствующими одноименными линейными выводами обеих проверяемых обмоток. При отсутствии трехфазного симметричного напряжения коэффициент трансформации можно определять при однофазном возбуждении, если возможно измерить фазовые напряжения, а также для трансформаторов, у которых хотя бы одна обмотка соединена в «треугольник». Коэффициент трансформации измеряют при поочередном закорачивании одной из фаз по схемам, приведенным на рис. 5, а, б, в. Коэффициент трансформации при этом методе будет равным 2/Сф (при схеме Y/Д ) или /Сф/2 (при схеме Д/Y ), где Кф— фазовый коэффициент трансформации. Если в обмотке, соединенной в «звезду», выведена нулевая точка, то измерение коэффициента трансформации может быть произведено без закорачивания фаз по схемам, приведенным на рис. 6 а, б, в. В этом случае измеряют непосредственно фазовый коэффициент трансформации. Для измерений следует пользоваться приборами класса точности не ниже 0,5. Рис. 4. Измерение коэффициента трансформации трансформатора Измеренный коэффициент трансформации не должен отличаться более чем на 1—2% от коэффициента трансформации на том же ответвлении на других фазах и от паспортных данных трансформатора. Рис. 5. Пофазное измерение коэффициента трансформации трехфазного трансформатора при однофазном возбуждении с закорачиванием фазы
Рис. 6. Пофазное измерение коэффициента трансформации трехфазного трансформатора при однофазном возбуждении без закорачивания фазы
Измерение тока. Амперметр.
И начнем мы с измерения тока. Прибор, используемый для этих целей, называется амперметр и в цепь он включается последовательно. Рассмотрим небольшой примерчик:
Как видите, здесь источник питания подключен напрямую к резистору. Кроме того, в цепи присутствует амперметр, включенный последовательно с резистором. По закону Ома сила тока в данной цепи должна быть равна:
I = \frac{U}{R} = \frac{12}{100} = 0.12
Получили величину, равную 0.12 А, что в точности совпадает с практическим результатом, который демонстрирует амперметр в цепи
Важным параметром этого прибора является его внутреннее сопротивление r_А
Почему это так важно? Смотрите сами – при отсутствии амперметра ток определяется по закону Ома, как мы и рассчитывали чуть выше. Но при наличии амперметра в цепи ток изменится, поскольку изменится сопротивление, и мы получим следующее значение:. Советуем изучить — Классификация систем управления по алгоритму функционирования
Советуем изучить — Классификация систем управления по алгоритму функционирования
I = \frac{U}{R_1+r_А}
Если бы амперметр был абсолютно идеальным, и его сопротивление равнялось нулю, то он бы не оказал никакого влияния на работу электрической цепи, параметры которой необходимо измерить, но на практике все не совсем так, и сопротивление прибора не равно 0. Конечно, сопротивление амперметра достаточно мало (поскольку производители стремятся максимально его уменьшить), поэтому во многих примерах и задачах им пренебрегают, но не стоит забывать, что оно все-таки и есть и оно ненулевое.
При разговоре об измерении силы тока невозможно не упомянуть о способе, который позволяет расширить пределы, в которых может работать амперметр. Этот метод заключается в том, что параллельно амперметру включается шунт (резистор), имеющий определенное сопротивление:
R = \frac{r_А}{n\medspace-\medspace 1}
В этой формуле n – это коэффициент шунтирования – число, которое показывает во сколько раз будут увеличены пределы, в рамках которых амперметр может производить свои измерения. Возможно это все может показаться не совсем понятным и логичным, поэтому сейчас мы рассмотрим практический пример, который позволит во всем разобраться.
Пусть максимальное значение, которое может измерить амперметр составляет 1 А. А схема, силу тока в которой нам нужно определить имеет следующий вид:
Отличие от предыдущей схемы заключается в том, что напряжение источника питания на этой схеме в 100 раз больше, соответственно, и ток в цепи станет больше и будет равен 12 А. Из-за ограничения на максимальное значение измеряемого тока напрямую использовать наш амперметр мы не сможем. Так вот для таких задач и нужно использовать дополнительный шунт:
В данной задаче нам необходимо измерить ток I. Мы предполагаем, что его значение превысит максимально допустимую величину для используемого амперметра, поэтому добавляем в схему еще один элемент, который будет выполнять роль шунта. Пусть мы хотим увеличить пределы измерения амперметра в 25 раз, это значит, что прибор будет показывать значение, которое в 25 раз меньше, чем величина измеряемого тока. Нам останется только умножить показания прибора на известное нам число и мы получим нужное нам значение. Для реализации нашей задумки мы должны поставить шунт параллельно амперметру, причем сопротивление его должно быть равно значению, которое мы определяем по формуле:
R = \frac{r_А}{n\medspace-\medspace 1}
В данном случае n = 25, но мы проведем все расчеты в общем виде, чтобы показать, что величины могут быть абсолютно любыми, принцип шунтирования будет работать одинаково.
Итак, поскольку напряжения на шунте и на амперметре равны, мы можем записать первое уравнение:
I_А\medspace r_А = I_R\medspace R
Выразим ток шунта через ток амперметра:
I_R = I_А\medspace \frac{r_А}{R}
Измеряемый ток равен:
I = I_R + I_А
Подставим в это уравнение предыдущее выражение для тока шунта:
I = I_А + I_А\medspace \frac{r_А}{R}
Но сопротивление шунта нам также известно (R = \frac{r_А}{n\medspace-\medspace 1}). В итоге мы получаем:
I = I_А\medspace (1 + \frac{r_А\medspace (n\medspace-\medspace 1)}{r_А}\enspace) = I_А\medspace n
Вот мы и получили то, что и хотели. Значение, которое покажет амперметр в данной цепи будет в n раз меньше, чем сила тока, величину которой нам и нужно измерить
С измерениями тока в цепи все понятно, давайте перейдем к следующему вопросу, а именно определению напряжения.
Особенности и нюансы
У работы мультиметра есть сразу несколько важных особенностей, которые могут повлиять на результат его работы. Рассмотрим несколько важных примеров.
Достаточно часто возникает ситуация, когда требуется измерить сопротивление детали, уже впаянной в плату. В таком случае можно даже не пытаться провести измерение в сборе – результат гарантированно будет неверным. Причина проста: любой элемент на плате связан с другими, так что мультиметр в ходе испытания покажет лишь общий показатель. Если требуется протестировать только один элемент, придется извлекать его из схемы.
В случае многовыводных элементов демонтаж также является насущной необходимостью. Проверять их сопротивление можно только после этого. В противном случае на результат положиться будет нельзя.
Сопротивление изоляции кабелей следует мерить только в теплых и сухих условиях, поскольку обледенение и влажность дадут неверный результат.
Не стоит забывать и про состояние щупов мультиметра. Максимально точный результат можно получить лишь с исправными деталями. Проверить их состояние можно следующим образом: приложите оголенные концы друг к другу и подвигайте их. Если показания мультиметра будут сильно прыгать, значит, щупы надо срочно заменить. С неисправными деталями на точные данные рассчитывать не приходится.
Наконец, следует отметить исправность аккумулятор. Каждый специалист скажет, что стоит батарее начать разряжаться, как показания тестера уходят все дальше от истины. Чаще всего на экране появляется значок-индикатор разрядки. В таком случае следует или заменить батарею, или подзарядить прибор.
Как откалибровать омметр для правильной работы?
Для калибровки аналогового счетчика оба провода должны удерживаться вместе. Регулятор регулировки помогает установить переменный резистор. Его необходимо вручную поворачивать так, чтобы игла указывала на нулевое сопротивление; другими словами, теперь игла находится в крайнем правом углу. Этот шаг известен как «обнуление» счетчика, и его следует повторять каждый раз до того, как будет измерено сопротивление любого провода или цепи. В случае цифрового устройства удерживание проводов вместе укажет 0 Ом, что достаточно для его калибровки.
В дополнение к измерению сопротивления, омметры могут использоваться для проверки целостности электрического соединения. Например, если игла опирается на бесконечное сопротивление в крайнем левом углу шкалы, это указывает на отсутствие непрерывности цепи. Это означает, что в цепи есть открытая точка. С другой стороны, если измеренное значение сопротивления равно нулю или намного меньше ожидаемого значения, это означает короткое замыкание в цепи.
- Как работает процесс покупки дома? А Вы знаете, как работает процесс покупки дома? Покупка дома Процесс покупки дома может быть…
- Как работает электрическая розетка? А Вы знаете, как работает электрическая розетка? Электрическая розетка В каждом доме, офисном здании и…
- Как измеряется электрическое сопротивление? А Вы знаете, как измеряется электрическое сопротивление? Электрическое сопротивление ствует свободному потоку электрического тока или…
- Изготовление высоковольтных кабелей А Вы знаете про изготовление высоковольтных кабелей? Современное изготовление высоковольтных кабелей Процесс изготовления лучших кабелей…
Нормы сопротивления изоляции электрических машин
В ПУЭ (правилах устройства электроустановок) регламентируется сопротивление изоляции электродвигателей в зависимости от конструкции и мощности аппарата.
Допустимое сопротивление при испытании изоляции асинхронных электромашин
При измерении изоляции асинхронных двигателей соединение обмоток статора «звезда» или «треугольник» необходимо разобрать и проверить каждую из катушек относительно корпуса и между собой. Испытания проводятся при температуре машины 10-30°С.
Сопротивление изоляции должно быть:
- в статоре не менее 0,5мОм;
- в фазном роторе не менее 0,2мОм;
- минимальное сопротивление изоляции термодатчиков не нормируется.
Для того чтобы не использовать справочник, обычно допустимое сопротивление считается 1мОм. Меньшие значения говорят о незначительных нарушениях, которые со временем приведут к выходу электромашины из строя.
Важно! Для того чтобы избежать такой ситуации аппарат целесообразно отправить на специализированное предприятие для проведения среднего ремонта
Изоляция двигателей постоянного тока
Для проверки изоляции в машинах постоянного тока необходимо вынуть щётки из щёткодержателей или подложить под них изоляционный материал.
Измерение проводится между разными частями схемы электромашины:
- обмотками возбуждения и коллектором якоря;
- щёткодержателем и корпусом аппарата;
- коллектором якоря и корпусом;
- обмотками возбуждения и корпусом электромашины.
Важно! Если есть возможность, то катушки обмотки возбуждения отключаются друг от друга и проверяются по отдельности. Минимально допустимое сопротивление изоляции зависит от температуры и номинального напряжения электромашины
При 20°С она составляет:
Минимально допустимое сопротивление изоляции зависит от температуры и номинального напряжения электромашины. При 20°С она составляет:
Кроме обмоток и якоря измеряется сопротивление бандажей обмоток возбуждения и якоря. Оно проверяется между самим бандажом и корпусом, а также закрепляемой им обмоткой. Оно не должно быть менее 0,5мОм.
Как работает шунт
Итак, имеем простой шунт. Кстати, на схемах он обозначается как резистор. И это неудивительно, потому что это и есть низкоомный резистор.
Условимся считать, что ток у нас постоянный и течет из пункта А в пункт Б. На своем пути он встречает шунт и почти беспрепятственно течет через него, так как сопротивление шунта очень маленькое. Не забываем, что электрический ток характеризуется такими параметрами, как Сила тока и Напряжение. Через шунт электрический ток протекает с какой-то силой ( I ), в зависимости от нагрузки цепи.
Помните Закон Ома для участка электрической цепи? Вот, собственно и он:
где
U – напряжение
I – сила тока
R – сопротивление
Сопротивление шунта у нас всегда постоянно и не меняется, попросту говоря “константа”. Падение напряжение на шунте мы можем узнать, замерив вольтметром как на рисунке:
Значит, исходя из формулы
получаем формулу:
и делаем простой до ужаса вывод: показания на вольтметре будут тем больше, чем бОльшая сила тока будет протекать через шунт.
Так что же это значит? А это значит, что мы спокойно можем рассчитать силу тока, протекающую по проводу АБ ;-). Все гениальное – просто! И самое замечательное знаете что? Нам даже не надо использовать амперметр ;-).
Вот такой принцип действия шунта. И чаще всего этот принцип используется как раз для того, чтобы расширить пределы измерения измерительных приборов.
Измерение малых сопротивлений, шунтов
В данной статье мы попробуем научиться измерять малые сопротивления. У радиолюбителей иногда возникает потребность точно определить сопротивление шунта при изготовлении или ремонте амперметра, чтобы он в свою очередь также точно показывал свои единицы измерения или в других целях. Но как это сделать, когда мультиметр не имеет шкалы измерения милли Ом, маркировка либо отсутствует, либо совсем не известна и не понятна? Большинство измерительных приборов имеют минимальную шкалу 200 Ом для измерения сопротивления и 3,5 — 4 разряда, при закорачивании щупов там уже примерно 0,7 Ом, при измерении сопротивления 0,1 Ом ничего не меняется, беда. Сейчас поправим.
Метод непосредственной оценки
Чтоб реализовать такой метод необходимо применить омметр, схема которого ниже:
Данное устройство состоит из измерительного механизма ИМ (тип механизма магнитоэлектрический), шкала которого градуируется в омах. Также существует источник питания постоянным током U и резистор добавочный Rд. К выходным зажимам А и В производят подключения измеряемого сопротивления RX. Соответственно в цепи будет протекать ток:
Где RД, RИ, RХ – добавочный резистор и сопротивления измерительного механизма и соответственно объекта, который подлежит измерению. При этом угол отклонения стрелки прибора будет равен:
Где S1 – чувствительность токового измерителя.
Если зажимы А и В разомкнуть (
) , то угол отклонения стрелки прибора будет равен нулю α=0, а если их закоротить (R=0), то угол отклонения будет максимален. Поэтому у омметра шкала обратная – ноль у него справа.
Омметры довольно таки удобны в практическом применении, но они имеют довольно высокую погрешность (класс точности 2,5). Это связано с нестабильностью источника питания и неравномерностью шкалы. Дабы устранить причину неравномерности шкалы в омметрах стали использовать логометрические измерительные механизмы:
Такие приборы получили название мегомметров. Для получения источника питания в мегомметрах используют небольшие генераторы напряжением до 2500 Вольт и приводящиеся в движение вручную. В электронных же мегомметрах в качестве источника могут быть использованы батарейки или же внешний источник питания, подключаемый через специальный блок питания устройства. Мегомметры применяют для измерений больших сопротивлений, таких как сопротивление изоляции проводников. Для измерений свыше 109 Ома применяют специальные электронные устройства, которые носят название тераомметров.
Измерение малых сопротивлений, шунтов
В данной статье мы попробуем научиться измерять малые сопротивления. У радиолюбителей иногда возникает потребность точно определить сопротивление шунта при изготовлении или ремонте амперметра, чтобы он в свою очередь также точно показывал свои единицы измерения или в других целях. Но как это сделать, когда мультиметр не имеет шкалы измерения милли Ом, маркировка либо отсутствует, либо совсем не известна и не понятна? Большинство измерительных приборов имеют минимальную шкалу 200 Ом для измерения сопротивления и 3,5 — 4 разряда, при закорачивании щупов там уже примерно 0,7 Ом, при измерении сопротивления 0,1 Ом ничего не меняется, беда. Сейчас поправим.
Предлагаю использовать для этой цели мостовую схему измерения. Что такое мост должны представлять все, на этом останавливаться не будем. Составим мост из резисторов, подадим на него какое либо напряжение и будем его же измерять, хотя можно и ток измерять, разницы не будет, что более точное у нас под рукой, то и выбираем. Так а причем здесь измерение малого сопротивления? Терпение, все по порядку из далека. Есть такая замечательная вещь как баланс моста. Произведение сопротивлений противоположных плеч моста, при условии его сбалансированности, будут одинаковы. А напряжения и токи при сбалансированности моста будут взаимокомпенсировать друг друга и в сумме дадут 0.
(Пусть R0 это R3, а Rx это R4)
или
Итак, исходя из вышеперечисленного, если в мост поставить вместо одного из резисторов наше малое сопротивление произвольного номинала, а другой резистор сделать переменным или подстроечным (по схеме используем два переменных резистора для точности балансировки моста, особенно в том случае, когда под рукой нет многооборотистых переменных резисторов), чтобы добиться баланса моста. Такую схему можно использовать для измерения шунтов и малых сопротивлений:
Схему было собирать лениво, тем более, что плату изготовить нужно достаточно времени, поэтому навесным монтажом был изготовлен подопытный образец схемы. Здесь резисторы R1 и R2 не 1%, но подбирались максимально близкие к сопротивлению заданного номинала, погрешность сопротивления не превышала 0,5 % при комнатных условиях.
Но нужно знать как получить точное значение измеряемого сопротивления. Во первых, главное особенностью такое схемы является то, что с помощью нее «умножается» измеряемое сопротивление. А это значит, что необходимость в шкале на милли Омы в мультиметре отпадает. Сопротивление в 0,1 Ом уже можно будет измерять на шкале в кило Омы. Только измерение будет теперь не прямым, а косвенным, придется использовать немного математики и подсчитывать конечный результат измерения.
Определимся какой диапазон номиналов будем измерять (имеется ввиду малое сопротивление или сопротивление шунтов). Для этого нужно выбрать номиналы переменных резисторов:
По схеме используем два переменных резистора для большей точности взаимодействия, 1 кОм и 100 Ом. Такое сопротивление переменных резисторов позволит измерить максимально большое сопротивление в 1,1 Ом, минимальное с сохранением точности измерения 0,01 Ом (при Rx=0,01 Ом R0 должно быть 10 Ом, которые также нужно достаточно точно измерять своим мультиметром)
И номиналы постоянных резисторов, чтобы мост легко балансировался и было удобно подсчитать номинал шунта или малого сопротивления:
Кратность резисторов относительно друг друга лучше всего брать именно такой — 10, 100, 1000, чтобы быстро подсчитать конечный результат, хотя никто не запрещает брать не круглые числа, чтобы потом с
Компенсационный метод
Его применяют для получения повышенной точности измерения. Ниже показана схема подобной установки:
В данную схему входит компенсатор постоянного тока, двухпозиционный переключатель (П2 и П1), резистор образцовый R, а также источник питания Е и измеряемый резистор Rх. Измеряв падение напряжения на каждом из резисторов при двух разных положениях переключателя определяют – UR=RI и URХ=RХI. Из этих выражений можно получить следующую формулу:
При выполнении измерений необходимо ток I поддерживать постоянным и не допускать изменения его значения, для обеспечения точности измерения.
Приставка металлоискатель к мультиметру
Далее цитата об этой приставке: этот прибор собирал, работает отлично, 5 копеек СССР свободно за 17 см берёт, но это по воздуху. Крупный металлический предмет около метра, ну и конечно есть недостатки — через каждые час-полтора приходится подстраивать резистор подстроечный СП-5 на 300 Ом в эмиттерной цепи, вот и вся настройка. Зато плюсов больше, нет никакой реакции на грунт, что руда — что песок, катушку не экранировал, питание одной кроны на месяц хватает. Конденсатор С3 обязательно не электролит. Резистор в датчике R1 установить 4,7 кОм и последовательно с ним 4,7-10 ком многооборотный типа СП-5, включаем прибор, если прибор реагирует на метал — крутить резистор пока он перестанет реагировать, затем в обратную сторону медленно, но постоянно, и когда генератор попадет в рабочий режим — услышим щелчок — это и есть его рабочая точка. Что касается катушки, 3-х литровая банка, намотано 200 витков с отводом от середины проводом 0,3 — 0,4, особой разницы нет, можно и 0,6, но тогда катушка тяжеловатая. В общем прибор работает супер! Подробнее здесь…
Измерение сопротивлений амперметром и вольтметром
Величина сопротивления найденная по показанию амперметра и вольтметра (рис. 7-30), больше действительной величины искомого сопротивления rх
на величину сопротивления амперметра, так как в схеме на рис. 7-30 вольтметр измеряет сумму напряжений на сопротивленииrх и на амперметре. Если измеряемое сопротивление значительно больше сопротивления амперметра, погрешность измерения будет небольшой.

Величина сопротивления
r»
x =U /IРис. 7-30.
Схема соединения для измерений сопротивлений амперметром и вольтметром (для больших сопротивлений).
наиденная по показанию приборов (рис. 7-31), меньше действительной величины искомого сопротивления r
xтак как амперметр измеряет сумму токов в сопротивленииrх и в вольтметре. Если измеряемое сопротивление значительно меньше сопротивления вольтметра, погрешность будет небольшой.
Рис. 7-31.
Схема соединения для измерений сопротивлений амперметром и вольтметром (для меньших сопротивлений).
Приставка для измерения малых сопротивлений мультиметром. Схема
Это простая приставка, которая подходит для большинства цифровых мультиметров. Устройство позволяет измерять малые сопротивления (<100 Ом) с разрешением 0,01 Ом. Схема питается от стабилизированного источника с напряжением 4…9 В. Диапазон измеряемого сопротивления зависит только от диапазона измерения и разрешения вольтметра в данном мультиметре.
Цифровой мультиметр AN8009
Большой ЖК-дисплей с подсветкой, 9999 отсчетов, измерение TrueRMS…
Подробнее
В настоящее время мультметры чаще всего имеют измерительные диапазоны 200/400/600 мВ с разрешением 0,1 мВ. Это позволяет измерять сопротивление до 20/40/60 Ом с разрешением 0,01 Ом. Большинство мультиметров для измерения удельного сопротивления в диапазоне 200/400/600 Ом используют постоянный ток величиной 1 мА, который протекает через измеряемое сопротивление Rx.
Во время протекания этого тока через сопротивление Rx происходит падение напряжения Vx, которое прямо пропорционально значению этого сопротивления. Согласно закону Ома:
Vx = Rx * Ix
Rx = Vx / Ix
Увеличение разрешения измерения сопротивления в самом низком диапазоне может быть получено двумя способами.
Первый способ — использовать милливольтметр с повышенным разрешением измерения до 0,01 мВ, что, к сожалению, непросто и редко используется на практике.
Второй способ — заключается в увеличении измерительного тока Ix, и это решение используется этим адаптером. Такое значение тока не используется в распространенных мультиметрах, поскольку в большинстве случаев нет необходимости точно измерять сопротивление с разрешением 0,01 Ом, и, кроме того, измерение током Ix = 10 мА приведет к сокращению времени работы мультиметра от батареи.
Основой приставки является популярный стабилизатор напряжения LM1117, который работает как источник тока. Постоянный выходной ток Iout зависит от опорного напряжения Vref и LM1117 от сопротивления Rz, включенного между его выводами ADJ и OUT. Значение этого тока может быть рассчитано по формуле: Iout = Vref / Rz .
Опорное напряжение Vref зависит от типа LM1117 и составляет 1,225…1,27V, как правило, это 1,25 В. Резистор R1 вместе с резисторами R2…R5, соединенными параллельно, образуют сопротивление Rz = 124…126,25 Ом (с учетом допуска 1%), обычно 125 Ом. В результате выходной ток Iout составляет 9,7…10,24 мА (с учетом диапазона Vref и допуска резистора 1%), обычно это значение очень близок к 10 мА.
Точность измерений тестируемого сопротивления Rx, зависит главным образом от значения этого тока (идеальное значение Iout = 10,00 мА), но также и от точности измерение милливольтметра в самом мультиметре.
источник
HILDA — электрическая дрель
Многофункциональный электрический инструмент способн…
Подробнее
Виды испытаний трансформаторов в Москве и Московской облсти
В соответствии с требованиями регламентирующих документов испытание силовых трансформаторов в эксплуатации включает следующие операции:Тестеры для проведения испытаний трансформаторов
- проверка характеристик изоляции (сопротивление, емкость и тангенс диэлектрических потерь);
- испытание повышенным напряжением;
- измерение сопротивления обмоток;
- проверка коэффициента трансформации;
- проверка правильности соединений и полярности выводов;
- измерение тока холостого хода и потерь на холостом ходу;
- снятие круговой диаграммы;
- гидравлические испытания бака радиатора;
- проверка системы охлаждения;
- проверка состояния силикагеля;
- фазировка трансформатора;
- испытание трансформаторного масла;
- испытание включением на номинальное напряжение;
- проверка вводов;
- испытание встроенных трансформаторов тока.
Миллиомметр Raptor 4K – приставка к мультиметру
Автор материала: Nusik1975 aka Андрей Бучнев
Понадобилось мне как-то изготовить шунт на 50 миллиОм. Но под рукой не оказалось прибора, чтобы измерить такое сопротивление. Имеющиеся в интернете схемы либо были сложны для повторения, либо это были 2-х проводные схемы, не обеспечивающие нужной точности измерений, либо нужно было подбирать какие-то детали. Ни одна из схем меня не устроила. Как и всегда, было принято решение разработать устройство самому. Предлагаемая приставка имеет следующие особенности:
- простота конструкции при минимуме деталей;
- сборка доступна даже начинающему радиолюбителю;
- дешевизна приставки;
- диапазон измерений от 6 мОм до 3 Ом;
- высокая достоверность измерений;
- лёгкость настройки;
- нет необходимости в пересчёте показаний мультиметра;
- питание от порта USB.
Прибор выполнен как приставка к мультиметру. Он будет полезен при изготовлении шунтов, замере малых величин сопротивления. Им можно замерить сопротивление дорожек на печатной плате, отрезка медного провода и т.п.
Безопасность при измерениях
Измерения мегаомметром всегда сообщают изолированным проводникам заряды, и чем лучше качество изоляции, тем дольше держится заряд. В целях безопасности обязательно снимают эти заряды при помощи проводов с изолированными рукоятками. Закорачивают точки подсоединения проводов от прибора и каждый из проводников дополнительно замыкают на землю. Цель одна — снять все остаточные заряды для безопасности людей.
Измерение изоляции электроустановок выполнить легче, чем линий и сетей, по причине сосредоточенности и близости к персоналу. Ниже приводится пошаговый порядок действий при измерениях на линиях.
Пример измерения
Рассмотрим на примере как проверить сопротивление наушников. Чаще всего они присоединяются к ПК или плееру при помощи разъема miniJack. Он состоит из трех частей. Наиболее близкая к держателю – общий канал, потом идет раздельные для правого и левого каналов.
https://youtube.com/watch?v=BEgvm4o-u2Q
Для проверки достаточно прикоснуться одним щупом мультиметра к общему каналу, а вторым к правому и левому по очереди. Точное сопротивление указывается в техническом паспорте наушников, но чаще всего оно составляет порядка 40 Ом. Если показания сильно отличаются, значит в проводе имеется короткое замыкание. Для проверки дополнительно меряем так. Прикасаемся одним щупом к правому каналу, а вторым – к левому. В идеале сопротивление должно быть ровно вдвое больше.
Как видно, измерения сопротивления проводить довольно просто. Надо быть уверенным в исправности мультиметра и понимать значение измеряемой величины.
Особенности микроомметров Metrel
- Поддержка работы с компьютерным оборудованием (при помощи программного обеспечения). ПО обеспечивает возможность загрузки, анализа и печати результатов тестирования. Подключение внешних устройств выполняется через порты USB, RS 232.
- Возможность компенсации температуры (имеется датчик, не у всех моделей), что позволяет получить данные пересчитанные под конкретную температуру.
- Система защиты от перегрузок (не у всех моделей) – для использования на линиях с небольшим сопротивлением.
- Механизм защиты человека и устройства при случайном соединении с фазным напряжением.
- Память на 1000 – 1500 записей.
В нашем каталоге – приборы для измерения электрического сопротивления, предназначенные для работы в магистралях с испытательным током от 10 мА до 100 А.
Что еще нужно знать про амперметры переменного тока
В практических измерениях силы тока используют 3 основные единицы — собственно ампер, микроампер и миллиампер. Сокращенные обозначения — А, мкА и мА соответственно. По используемой единице измерения выделяют:
- амперметр;
- миллиамперметр;
- микроамперметр.
Шунты, которые раздвигают диапазон измерений, подсоединяют при помощи особых гаек. Подключение шунта к измерительному прибору должно производиться строго до включения питания. Необходимо внимательно следить за соблюдением полярности при подключении, в противном случае прибор «измерит» отрицательное значение силы тока. Электромагнитный амперметр менее чувствителен, чем магнитоэлектрический, но зато подходит как раз для замеров переменного тока.
Но преимуществом в этом случае будет лучшая защита от негативных внешних факторов. Отпадает необходимость использовать внешние защитные экраны для противодействия наводкам. Сама конструкция — чисто механически — проста и надежна, стабильна при любых нормальных ситуациях. Из-за этого ферродинамический амперметр используют в ответственных отраслях промышленности и на оборонных объектах. Пользоваться им к тому же сравнительно просто, а точность замеров выше, чем у других аналоговых аппаратов.
Свои преимущества есть и у цифрового амперметра. Он находит применение как в производстве, так и в повседневной жизни. Подобные устройства сравнительно невелики, но очень точны. Кроме того, они:
- имеют меньшую массу, чем аналоговые приборы;
- не подвержены воздействию вибраций;
- сохраняют работоспособность после слабого удара;
- одинаково эффективны в горизонтальном или вертикальном положении;
- могут переносить довольно значительные колебания температур и давления.
Если нужны максимально точные замеры, следует отдавать предпочтение амперметрам с сопротивлением не более 0,5 Ом. Очень хорошо, когда зажимы контактов подвергаются антикоррозийной обработке. При выборе устройства нужно смотреть и на качество изготовления корпуса. Малейшие механические дефекты там совершенно недопустимы, как и любое нарушение герметичности. Попадание внутрь воды либо водяных паров не только сокращает срок службы амперметра, но и многократно понижает достоверность его показаний.
Что такое амперметр переменного тока, смотрите далее.
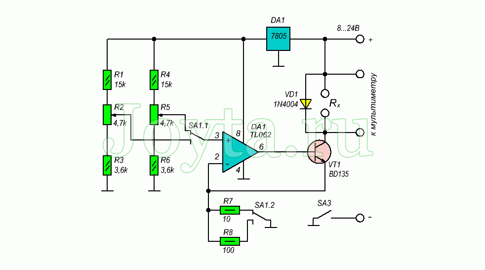
Описание работы приставки для измерения малых сопротивлений
Вся работы данной приставки построена на измерении падения напряжения на измеряемом сопротивлении при заведомо известном значении тока протекающего через него. На транзисторе VT1 создается постоянное значение тока. Его повышенная стабильность создается работой операционного усилителя, который осуществляет управление транзистором VT1.

Значение постоянного тока в момент измерения сопротивлений до 20 Ом -10 мА и 100 мА при измерении до 2 Ом. Для увеличения стабильности работы всей схемы, микросхема DA1, в свою очередь, запитана от стабилизатора 78L05 (DA2). Переключателем SA1 осуществляется выбор предела измерений. Кнопка SA3 нажимается только в момент осуществления измерений. Для защиты вольтметра от поломки, при включении измерителя без резистора, в схему добавлен диод VD1.

































































