Замена деталей
Некоторые замены активных и не очень активных компонентов:
- ОУ — Lm358, Lm2904, Ha17358.
- Полевые транзисторы — Irfz44, Irfz46, Irfz48, Irf3205, Irf3713 и подобные, подходящие по напряжению и току.
- Биполярный транзистор Т1 — С9014, С5551, BC546 и подобные.
- Оптопара MOC3021 — MOC3023, MOC3052 без перехода через ноль (без zero kross по даташиту).
- Оптопара PC817 — PC818, PC123
- Стабилитрон ZD1 — любой на напряжение стабилизации от 4,3 — 5,1V.
- Энкодер с кнопкой, я применял от автомагнитолы.
- Конденсатор в снаббере симистора обязательно на 400v и 100n!
- LCD WH1602 — смотреть внимательно расположение контактов при соединении с основной платой, от разных производителей может отличаться.
- Для питания лучшим вариантом будет стабилизированный бп на 24V 2-4A, с одного большого восточного магазина или переделанный БП АТХ. Хотя я применял 24V 1,2A от принтера, немного греется при пользовании паяльника, но мне хватает. На худой конец трансформатор с диодным мостом, но не советую.
Особенности устройства
Станция имеет такие преимущества как:
- Меню настроек.
- Две кнопки «памяти», то есть два предустановленных температурных режима для паяльника и фена.
- Таймер перехода в спящий режим, установить таймер можно в настройках.
- Цифровая калибровка паяльника, также находится в настройках.
- Построена на бюджетных комплектующих.
- Печатная плата разработана мной под корпус от БП ПК, так что с корпусом тоже не возникнет проблем.
- Для питания станции можно применить ту же плату от блока ПК, немного переделав под нужные 20-24v(зависит от трансформатора), благо размеры корпуса позволяют это сделать. Можно немного укоротить радиаторы, так как для питания нам нужно всего лишь 24v и 2-3 ампера и сильного нагрева силовых транзисторов и диодной сборки не будет.
- В прошивке заложен «Пи» алгоритм регулирования нагрева фена, что даёт равномерный нагрев спирали фена и отсекает ИК излучение в моменты включения фена. В общем при умелом пользовании фена ни одна деталька не «прижарится» раньше времени.
Доработка самого паяльника несложная вовсе
Суть ее проста – изъять симистор и соединить провод паяльника с нагревателем напрямую. Лично я провод заменил (провод с вилкой пригодится), а симистор повесил за одну ногу на плате паяльника. Родной регулятор уже не используется. Крутилку использую в качестве заглушки и фиксатора платы.
Практика с этим паяльником пока не велика, но не вижу причин для отрицательного результата. Первый переделанный работает прекрасно и является моим основным. Что нужно сделать, если вы решили переделать и свой? Измерьте сопротивление нагревателя в холодном виде и после прогрева. Естественно в отключенном от сети состоянии.
- Если они примерно совпадают с моими, смело можете повторять с моими номиналами.
- Если нет, то вам придется подобрать величины для R1, R2, R3.
С паяльниками имеющими нихромовые нагреватели не экспериментировал, рекомендаций дать не могу.
Вариант №3 – Задаём импульс
Этот способ для более продвинутых мастеров. Здесь вам понадобится умение читать чертежи среднего уровня. Схему и устройство паяльников данного типа рассмотрим на примере.
Главный плюс этого прибора – более высокая мощность, благодаря которой жало будет нагреваться гораздо быстрее, буквально за несколько секунд после подачи питания. Стержень, достигший оптимальной температуры, без проблем сможет растопить оловянный слой.
Итак, перечень материалов в нашем случае будет следующим:
Кольцо от импульсного преобразователя (материал – феррит)
Важно: первичная совокупность витков на трансформаторном устройстве должна насчитывать 100 единиц, в идеале – не больше 120. Диаметр – 0,5 мм. Дополнительная обмотка – в виде единого витка медной шины, с максимально допустимым диаметром – 3,5 мм
Дополнительная обмотка – в виде единого витка медной шины, с максимально допустимым диаметром – 3,5 мм.
Провод из меди (диаметр: 1,5-2 мм). Используется для создания стержня.
Как сделать паяльник своими руками из всего этого? Да очень просто! Понадобится буквально пару действий – соединить между собой стержень и вторичную обмотку, которая, в принципе, изначально и входит в его состав. Далее произвольный вывод грузила нужно будет подключить к сетевой обмотке. И всё, устройство готово!
Три вышеописанных варианта наиболее часто используются любителями для создания самодельных паяльных приборов. Дополнительно рекомендуем изучить видео о том, как сделать регулятор мощности и температуры для паяльника своими руками, стенд для закрепления устройства и т.п. периферийные устройства.
Если же выбирать, какой из трёх способов предпочтительнее, отметим, что первые два легче всего реализовать. Импульсное устройство получится создать не у каждого, да и в плане эксплуатации оно требует некоторых навыков. Но при этом и позволяет реализовать более серьёзные задачи. Поэтому выбор за вами!
Программное обеспечение
Реализация
Для того чтобы определить температуру жала паяльника, сначала необходимо выключить нагреватель. Затем выходное напряжение операционного усилителя измеряется с помощью аналого-цифрового преобразователя (АЦП), а температура определяется по нему с помощью двухступенчатого линейного приближения.
Положение потенциометра выбора температуры также определяется с помощью АЦП. Если температура жала паяльника ниже выбранного заданного значения, то нагреватель снова включается через MOSFET-транзистор, в противном случае он остается выключенным на некоторое время.
Таймер сна работает все время, который сбрасывается внешним прерыванием, как только переключатель наклона в ручке паяльника меняет свое состояние. Если ручка не двигается в течение примерно 5 минут, система переходит в спящий режим, при котором температура снижается примерно до 125°C.
Если ручка не двигается еще 5 минут, нагреватель будет полностью выключен. Как только ручка перемещается, снова включается рабочий режим .
Основной цикл кода показан ниже:
// основной цикл
while(1) {
// расчет уровня в соответствии с настройкой потенциометра
poti = denoiseAnalog (POTI); // чтение потенциометра
if (poti < 512) setpoint = (uint32_t) poti * (TEMP300 - TEMP150) / 512 + TEMP150;
else setpoint = (uint32_t)(poti - 512) * (TEMP450 - TEMP300) / 511 + TEMP300;
// настроить нагреватель в соответствии с показаниями температуры и заданным уровнем
PORTB &= ~(1<<HEATER); // выключить нагрев
_delay_us(TIME2SETTLE); // подождать, пока установится напряжение
temp = denoiseAnalog (TEMP); // чтение температуры
smooth = (smooth * 7 + temp) / 8; // сглаживание считанной температуры
if (smooth < setpoint) PORTB |= (1<<HEATER); // включение нагрева, если температура ниже установленного уровня
// отображение индикатора в соответствии с температурой и заданным значением
PORTB &= ~(1<<LED);
if ((smooth + 10 > setpoint) && (setpoint + 10 > smooth)) PORTB |= (1<<LED);
if (handleTimer++ > TIME2SLEEP) sleep(); // спящий режим, если паяльник не используется
_delay_ms(CYCLETIME); // ждем следующий цикл
}
Компиляция и загрузка при использовании Arduino IDE
- Убедитесь, что вы установили MicroCore .
- Перейдите в Инструменты -> Плата -> MicroCore и выберите ATtiny13 .
- Перейдите в Инструменты и выберите следующие параметры платы: (Clock: 9.6 MHz internal osc; BOD: BOD 2.7V; Timing: Micros disabled)
- Подключите программатор к компьютеру и к разъему ICSP на плате.
- Перейдите в Инструменты -> Программатор и выберите свой ISP-программатор (например, USBasp ).
- Перейдите в Инструменты -> Записать загрузчик, чтобы записать фьюзы.
- Откройте SolderingStation.ino и нажмите « Загрузить».
Корпус станции
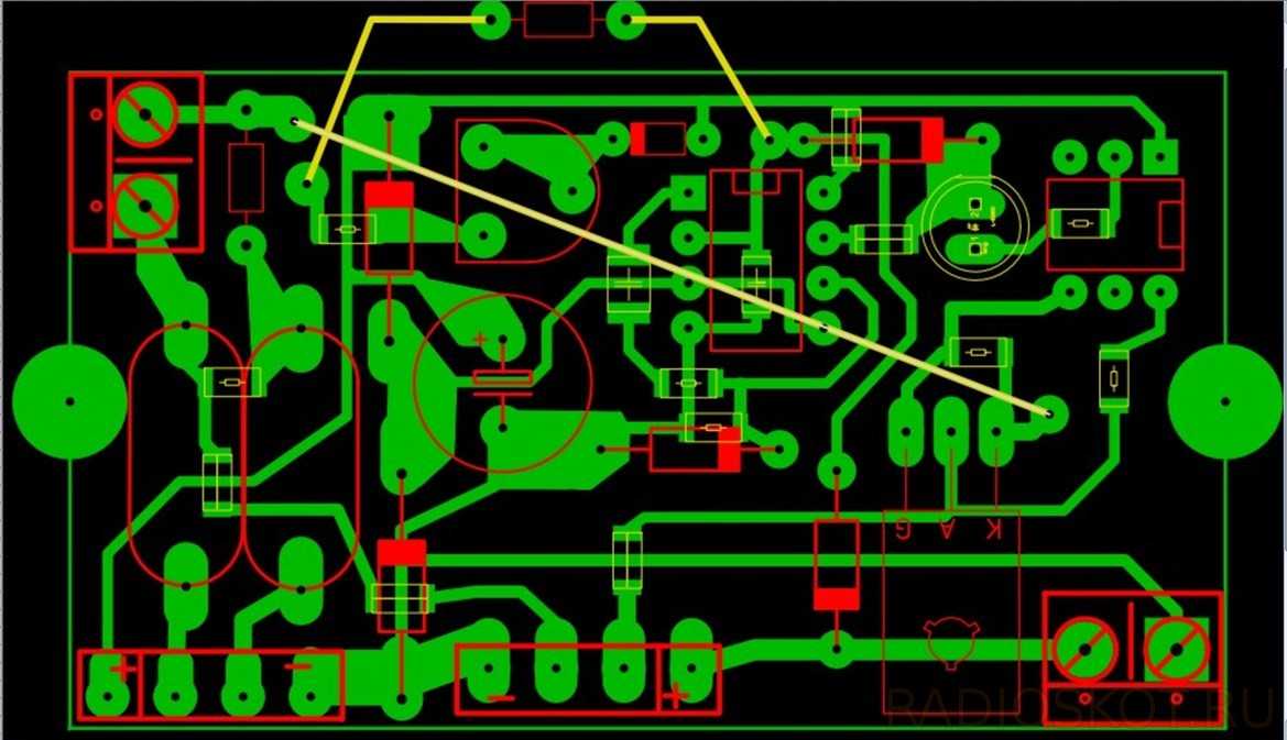
У меня корпус от БП ПК. Панель из оргстекла, при покраске необходимо оставить окошко для экрана методом приклеивания малярного скотча с двух сторон. Корпус покрашен в один слой грунта и два слоя чёрной матовой краски из баллончика. Для паяльника применён советский пятиштырьковый штекер от магнитофона. Фен не отсоединяется, штырьками подсоединён непосредственно к основной плате. Гнездо паяльника, шнур фена и сетевой шнур расположены на задней стенке корпуса. На передней панели расположены только органы управления, экран, сетевой выключатель и индикатор работы фена. Первая моя конструкция была с панелью из текстолита, с вытравленными надписями, но к сожалению фото не осталось. В архиве прилагаются рисунки печатных плат, рисунок панели, схема в Splan и прошивка.
О результатах
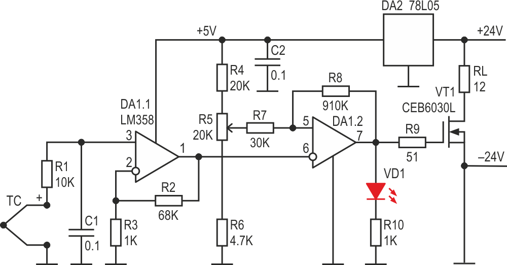
Единственный недостаток аналоговой станции, по сравнению с цифровой – бóльшее время выхода на рабочую температуру. Оно равно 3.5 против 2 минут. Характеристика изменения температуры жала более пологая при подходе к температуре стабилизации. В установившемся режиме по точности обе станции абсолютно одинаковы. Предпочтение здесь следует отдать аналоговой, она работает как-то «мягче», когда ведется наблюдение за температурой жала, а не нагревателя. Размах колебаний температуры нагревателя у ЦПС значительно больше и достигает 40-50 °C, чем объясняется быстрый нагрев. С учетом усреднения при измерении температуры нагревателя в ЦПС это минимум 80 °C. При работе с высокими температурами жала нагреватель периодически разогревается до 500 °C. У аналоговой станции размах оказался в два раза меньше. По удобству пользования безусловным фаворитом является аналоговый вариант, но это субъективное мнение. Вывод очень прост. Аналоговая станция для неспешной, вдумчивой работы более привлекательна, чем ЦПС. С учетом цены, надежности и удобства обслуживания автор выбрал аналоговую (Рисунок 4).
![]() |
|
| Рисунок 4. | Схема аналоговой станции. |
Способ №3 Мощный импульсный паяльник
Такой паяльник не подойдет новичку, так как для его создания требуются базовые знания в электротехнике и навыки чтения электрических схем. За основу для изготовления этого агрегата берется импульсный блок питания от галогенных светильников. Хорошо будет получить и схему этого устройства, в рассматриваемом примере она имеет такой вид, хотя может быть и любая другая, в зависимости от модели блока для паяльника:
Рис. 11: схема блока питания для импульсного паяльника
Принцип действия импульсного паяльника заключается в закорачивании вторичной обмотки трансформатора Т2 для получения максимального нагрева жала. Для этого применяется самодельная обмотка с одним витком и закороткой из более тонкой проволоки под наконечник.
Для изготовления паяльника вам понадобится блок от галогенного светильника, корпус (в данном случае используется пистолет из детской игрушки), медная проволока диаметром 6мм и проволока диаметром 1мм, керамические предохранители, болты для фиксации деталей паяльника, кнопка и шнур питания с вилкой. Из инструмента вам понадобятся пассатижи, отвертка, метчик и ножовка.
Процесс изготовления импульсного паяльника состоит из следующих этапов:
Снимите крышку с блока питания от галогенного светильника, будьте аккуратны, чтобы не повредить внутренние элементы, места пайки и детали. Рис. 12: снимите крышку с блока питания
С трансформатора удалите низковольтную обмотку, представленную несколькими витками медной проволоки. Рис. 13: удалите низковольтную обмотку
Примерьте плату в заготовленный корпус и определите наиболее выгодный способ расположения. Заметьте, что нагревательный элемент будет сильно греться, поэтому под ним никакие элементы лучше не оставлять, куда безопаснее перенести их подальше, разделив плату.
Аккуратно разделите плату и на две части, для безопасности деталей их можно удалить на время распила, если под рукой имеется хоть какой-то паяльник
В противном случае придется соблюдать предельную осторожность. Рис. 14: обрежьте плату
Подключите к плате кнопку и шнур питания.
В катушку с высоковольтной обмоткой трансформатора проденьте медную проволоку толщиной 6мм и согните при помощи пассатижей вокруг катушки, как показано на рисунке
Рис. 15: проденьте медную проволоку в катушку
На выводы нагревательного элемента наденьте части керамической рубашки предохранителя, они должны предохранять пластиковый корпус паяльника от высокой температуры. Рис. 16: наденьте куски керамической рубашки
Концы нагревателя расплющите, и сделайте отверстия при помощи метчика под фиксаторные болты. Рис. 17: нарежьте резьбу
Закоротите теплоприемник медной проволокой диаметром в 1 мм. Если при первом включении этот проводник перегреется и перегорит из-за слишком большой температуры жала, его нужно будет заменить более толстым в 1,5 или 2 мм. Если нагрев будет слабым, установите более тонкую проволоку в 0,5 мм.
14: обрежьте плату
Подключите к плате кнопку и шнур питания.
В катушку с высоковольтной обмоткой трансформатора проденьте медную проволоку толщиной 6мм и согните при помощи пассатижей вокруг катушки, как показано на рисунке. Рис. 15: проденьте медную проволоку в катушку
На выводы нагревательного элемента наденьте части керамической рубашки предохранителя, они должны предохранять пластиковый корпус паяльника от высокой температуры. Рис. 16: наденьте куски керамической рубашки
Концы нагревателя расплющите, и сделайте отверстия при помощи метчика под фиксаторные болты. Рис. 17: нарежьте резьбу
Закоротите теплоприемник медной проволокой диаметром в 1 мм. Если при первом включении этот проводник перегреется и перегорит из-за слишком большой температуры жала, его нужно будет заменить более толстым в 1,5 или 2 мм. Если нагрев будет слабым, установите более тонкую проволоку в 0,5 мм.
У вас получился один из самых мощных паяльников, работающих от сети 220В – он запросто может выпаять детали с мощными ножками, соединять контакты силовой цепи и т.д.
Рис. 18: готовый импульсный паяльник
Но назвать этот паяльник одноразовым нельзя, поскольку собирается он целенаправленно и требует серьезных усилий для создания. Также желательно иметь хоть какой-то рабочий паяльник при его изготовлении, это значительно упростит работу по разделению платы.
Это интересно: Отключение дома от электричества законным способом: читаем во всех подробностях
Немного о настройке схемы
Тут все просто. Сопротивление цепочки R1, R2 и R3 определяет минимальную температуру паяльника. Чем меньше сопротивление — тем меньше нагрев. То есть выведя движок сопротивления R3 в положение наименьшего сопротивления, подбором R1, R2 выставляют желаемую минимальную температуру. Ее выбрал в районе 200-220 градусов. А вот величина сопротивления R3 будет определять максимально возможную температуру паяльника. Я выбрал ее в районе 500 Ом. И получил на максимуме около 360 вольт.
Выбирать ее слишком большой не советую. При каком-то сопротивлении регулятор практически перестает отключать нагреватель (светодиод горит, лишь изредка помаргивая). Так легко вообще загробить жала.
При нормальной работе светодиод практически непрерывно светит после включения несколько секунд. Потом появляются паузы, которые по мере прогрева они становятся все длиннее. Мой паяльник на рабочий режим выходит секунд за 20-30.
Тришин А.О.
Г. Комсомольск-на-Амуре.
Ноябрь 2018 г.
Общие характеристики и принцип работы паяльной станции
Анатомия паяльной станции достаточно проста и максимально отвечает необходимым условиям: аккуратная, «умная» пайка элементов. Сердце прибора − блок питания, внутри которого находится трансформатор, выдающий напряжение двух вариантов 12 или 24 Вольта. Без этого элемента все системы станции были бы бесполезны. Трансформатор отвечает за регулировку температуры. Блок питания снабжён терморегулятором и специальными кнопками запуска прибора.
С помощью блока управления также может быть реализована функция запоминания температуры и программирования кнопок. Мастера «прокачивают» прибор, используя процессор, благодаря которому появляется возможность измерять температуру в ходе пайки.
Разберём особенности работы термовоздушной паяльной станции: поток воздуха с помощью специальных спиралевидных или керамических элементов (они находятся прямо внутри трубки термофена) нагревается, а затем через специальные насадки направляется в точку пайки. Такая система позволяет нагреть необходимую поверхность равномерно, исключив точечную деформацию.
В качестве ещё одного дополнительного элемента может выступать специальный инфракрасный нагреватель. Принцип его похож на работу термофена, он нагревает не место стыка, а определённую площадь. Однако, в отличие от термофена, здесь отсутствует поток тёплого воздуха. Профессиональные паяльные станции могут оборудоваться специальными сопутствующими инструментами, оловоотсосами и вакуумными пинцетами.
Шаг 4. Создаем печатную плату
Как только схема завершена, пришло время сделать печатную плату. Мы использовали веб-сайт JLCPCB (ссылка), чтобы сделать печатную плату. Эти ребята являются одними из лучших в производстве печатных плат в последние дни.
После завершения проектирования схемы преобразуйте ее в печатную плату и спроектируйте печатную плату на веб-сайте easyEDA (ссылка). Будьте терпеливы. Ошибка на этом шаге испортит вашу печатную плату. Проверьте несколько раз перед генерацией файла gerber. Вы также можете проверить 3d модель вашей платы здесь. Нажмите на создание файла gerber и оттуда вы можете напрямую заказать эту плату через JLCPCB. Загрузите файлы gerber, выберите правильную спецификацию, ничего не меняйте в этом разделе. Оставьте как есть. Это достаточно хорошие настройки для старта. Разместите заказ. Вы получите его через 1-2 недели.
Индукционные
Не надо путать индукционный паяльник с импульсным — во многих источниках допущена эта ошибка, так некорректно называют, например, самоделки из резисторов, на основе трансформаторов.
У индукционного нагрева принцип иной — ток поступает на катушку с витками проволоки, возникают электромагнитные поля, вихревые потоки (токи Фуко). Происходит трансформация электромагнитного поля в тепло. Это явление используется в особой разновидности водонагревателей (ВИНы), в микроволновках, а также в металлургии.
Недостаточно лишь намотать витки меди на кожух с жалом и включить в сеть питания — этот нюанс упускается во многих источниках. Подключать надо к инвертору — к устройству-модификатору переменного тока.
Самодельный инвертор собирается в корпус, который можно расположить отдельно (на кабеле питания) или одновременно использовать как ручку для паяльника. На всем известной китайской торговой площадке продаются такие комплекты или готовые сборки. Жало вставляется не в кожух, обмотанный нихромовой нитью, а внутрь витков, причем стеклоткань можно не применять.
Особенность:
- бесконтактный нагрев, то есть витки катушки могут и не касаться жала, которое накаляется до красного за несколько секунд;
- интенсивность нагрева чрезвычайно высокая: так плавят металлы даже в бытовых условиях, поэтому надо подобрать толстую ручку.
Сборка
Принцип элементарный: собирается стандартный корпус паяльника, только без стекловолоконной ткани, нихромовой нити. Голое жало или кожух с ним помещается внутрь индукционной катушки. Пользователь уже смотрит сам, как разместить последний элемент компактно на ручке: это возможно, так как медь пластичная, а балласт небольшой.
Можно было бы взять инвертор от сварочного аппарата, но он слишком сильный. Если же такое маломощное устройство есть или создано самостоятельно, то процесс предельно прост:
- Собирается нагревательная часть: ручка+кожух (можно и без него)+жало. Стекловолоконной ткани, нихромовой проволоки не потребуется.
- Витки медной проволоки (индукционная катушка) наматываются на описанную выше часть.
Индукционный нагрев чрезвычайно интенсивный, простой самодельный прибор может раскалить за несколько секунд металлический стержень не только дол красного, но и до белого цвета, причем без непосредственного контакта последнего с витками. Создание самодельного инвертора — вопрос, по которому есть отдельные статьи.
Печатная плата

Теперь главное. А зачем это все нужно, что это дает? Простой регулятор тока никак не обеспечивает стабилизацию. Если совсем мало, чтобы естественного охлаждения хватало, чтобы паяльник не перегревался, то при пайке будет явно не хватать мощности.
Если нормально при пайке, то при простое будет перегрев. Неизбежно.
Это сказывается очень сильно. Например мои китайские жала, которые шли вместе с паяльником (медные, кстати) таяли просто на глазах. Особенно жалко плоское. Топориком.
Кроме того, при перегреве и длительном простое обгорает кончик и порой его становится крайне сложно облудить. Естественно окисляется припой и превращается в серо-черную кашу. И прежде чем паять вам придется чистить кончик каждый раз. Словом сильно сокращается жизнь жала и комфортность пайки.
Доработанный таким образом паяльник приобретает черты паяльников совсем другой ценовой категории и качества. Фактически это паяльная станция.
Еще один аспект который проверил для себя. Иногда выпаиваю детали двумя паяльниками. Поскольку таких паяльников у меня теперь два, то имело смысл проверить, а не возникает ли между ними разности потенциалов, губительной для извлекаемой детали.
Измерение вольтметром показали нули на диапазоне 20 вольт постоянки и 200 вольт переменки. Одну из сетевых вилок переворачивал. Возможно просто качественная керамика в нагревателях. Правда стоит иметь в виду, в первом переделанном паяльнике вместо ИП на стабилитронах стоит китайский маленький ИБП на 12 вольт (не нашел тогда мощных стабилитронов). Возможно причина еще в этом.
Ну и почему именно такие паяльники особенно интересны для этой переделки.
В обычном режиме он быстро перегревается. А это говорит об избыточной температуре нагревателя. И избыточной мощности. Он имеет керамический нагреватель с достаточно большим сопротивлением и сильным изменением сопротивления при нагреве, что позволяет точнее отслеживать температуру.
Следовательно, после переделки он будет очень быстро нагреваться, так как напряжение подается не после диммера, в урезанном виде, а полное напряжение сети.
По этой же причине он будет быстрее восстанавливать температуру после интенсивного отбора тепла при пайке массивных деталей.
Способ №3 Мощный импульсный паяльник
Такой паяльник не подойдет новичку, так как для его создания требуются базовые знания в электротехнике и навыки чтения электрических схем. За основу для изготовления этого агрегата берется импульсный блок питания от галогенных светильников. Хорошо будет получить и схему этого устройства, в рассматриваемом примере она имеет такой вид, хотя может быть и любая другая, в зависимости от модели блока для паяльника:
Рис. 11: схема блока питания для импульсного паяльника
Принцип действия импульсного паяльника заключается в закорачивании вторичной обмотки трансформатора Т2 для получения максимального нагрева жала. Для этого применяется самодельная обмотка с одним витком и закороткой из более тонкой проволоки под наконечник.
Для изготовления паяльника вам понадобится блок от галогенного светильника, корпус (в данном случае используется пистолет из детской игрушки), медная проволока диаметром 6мм и проволока диаметром 1мм, керамические предохранители, болты для фиксации деталей паяльника, кнопка и шнур питания с вилкой. Из инструмента вам понадобятся пассатижи, отвертка, метчик и ножовка.
Процесс изготовления импульсного паяльника состоит из следующих этапов:
Снимите крышку с блока питания от галогенного светильника, будьте аккуратны, чтобы не повредить внутренние элементы, места пайки и детали. Рис. 12: снимите крышку с блока питания
С трансформатора удалите низковольтную обмотку, представленную несколькими витками медной проволоки. Рис. 13: удалите низковольтную обмотку
Примерьте плату в заготовленный корпус и определите наиболее выгодный способ расположения. Заметьте, что нагревательный элемент будет сильно греться, поэтому под ним никакие элементы лучше не оставлять, куда безопаснее перенести их подальше, разделив плату.
Аккуратно разделите плату и на две части, для безопасности деталей их можно удалить на время распила, если под рукой имеется хоть какой-то паяльник
В противном случае придется соблюдать предельную осторожность. Рис
14: обрежьте плату
Подключите к плате кнопку и шнур питания.
В катушку с высоковольтной обмоткой трансформатора проденьте медную проволоку толщиной 6мм и согните при помощи пассатижей вокруг катушки, как показано на рисунке. Рис. 15: проденьте медную проволоку в катушку
На выводы нагревательного элемента наденьте части керамической рубашки предохранителя, они должны предохранять пластиковый корпус паяльника от высокой температуры. Рис. 16: наденьте куски керамической рубашки
Концы нагревателя расплющите, и сделайте отверстия при помощи метчика под фиксаторные болты. Рис. 17: нарежьте резьбу
Закоротите теплоприемник медной проволокой диаметром в 1 мм. Если при первом включении этот проводник перегреется и перегорит из-за слишком большой температуры жала, его нужно будет заменить более толстым в 1,5 или 2 мм. Если нагрев будет слабым, установите более тонкую проволоку в 0,5 мм.
У вас получился один из самых мощных паяльников, работающих от сети 220В – он запросто может выпаять детали с мощными ножками, соединять контакты силовой цепи и т.д.
Рис. 18: готовый импульсный паяльник
Но назвать этот паяльник одноразовым нельзя, поскольку собирается он целенаправленно и требует серьезных усилий для создания. Также желательно иметь хоть какой-то рабочий паяльник при его изготовлении, это значительно упростит работу по разделению платы.
Это интересно: Печь из газового баллона длительного горения, на отработке — чертежи
Идея №1 – Используем резистор
Первая и наиболее простая технология изготовления электрического паяльника своими руками – с использованием мощного резистора. Устройство будет рассчитано на работу при напряжении от 6 до 24 Вольт, что позволит питать его от различных источников тока, и даже сделать переносной вариант, питающийся от автомобильного аккумулятора. Для того чтобы самостоятельно изготовить инструмент, Вам понадобятся следующие материалы:
- Советский проволочный резистор (ПЭВ), покрытый керамической изоляцией сопротивлением 20 Ом и мощностью 7 Ватт. Можно выбирать компоненты и с другими характеристиками, в зависимости от того, на какую мощность вы хотите сделать паяльник и от какого напряжения планируется его питать. Вот простейшая формула для расчета: R = U²/P. Где R – сопротивление, измеряемое в Омах; U – напряжение, которым планируется питать паяльник, в Вольтах; P – желаемая мощность нагревателя в Ваттах. Эту деталь можно купить на рынке или в магазине радиодеталей, а также вытащить из старого советского прибора.
- Текстолитовая или фанерная пластина для изготовления удобной ручки. Можно использовать и другие токонепроводящие материалы, которые смогут выдержать высокие температуры, например, некоторые виды пластика.
- Два медных прутка различного сечения. Тот, который потолще, выбирается строго по внутреннему диаметру резистора. От этого будет зависеть качество передачи тепла от нагревательного элемента к жалу, а следовательно, и время нагрева, удобство работы. Второй должен быть тоньше, он будет выступать в качестве жала. С помощью напильника его нужно будет заточить под удобную вам форму. Основные типы жал представлены на картинке. Сразу же хотелось бы отметить, что самым удобным является вариант по типу плоской отвертки, так как на нем удобно переносить припой к месту работы, и возможно как пропаивать массивные контакты, так и выполнять тонкую работу.
- Одно откушенное колечко пружинки (будет служить фиксатором), винтик и шайба. Все комплектующие Вы можете увидеть на фото ниже.
Чтобы самому сделать паяльник из резистора в домашних условиях, Вы должны выполнить следующие этапы:
- В торце толстого медного прута нужно просверлить отверстие и прогнать резьбу под винтик с помощью метчика. Также необходимо вырезать канавку под фиксатор, которым в нашем случае является кольцо пружинки. Сделать это можно с помощью треугольного надфиля или ножовки по металлу.
- Со второго торца просверлите отверстие диаметром, как у тонкого прутка, который будет выступать в роли жала мини паяльника.
- Все элементы стержня нужно собрать в одно целое, как показано на фото.
- Резистор подготавливается для крепления жала паяльника, которое нужно вставить и зафиксировать сзади винтиком с шайбой.
- Из текстолитовой или фанерной пластины нужно своими руками сделать удобную рукоятку с посадочным местом под резистор и провод. Для этого с помощью лобзика выпилите две одинаковые половины ручки и проделайте отверстия и углубления под винты и гайки.
- К выводам нагревателя необходимо подключить шнур для питания. Его обязательно нужно прикрутить на винты, чтобы контакт был надежным.
- Готовый самодельный паяльник скручивается и проверяется.
Обращаем Ваше внимание на то, что таким портативным пистолетом можно запросто паять микросхемы и даже сделать зарядное устройство для автомобильного аккумулятора своими руками. Работать он может не только от блока питания, но и от аккумулятора. На форумах мы встретили множество отзывов, где данный вариант самоделки подключали от прикуривателя на 12 Вольт, это также очень удобно!
На форумах мы встретили множество отзывов, где данный вариант самоделки подключали от прикуривателя на 12 Вольт, это также очень удобно!
Обратите внимание, что при первом включении все паяльники могут некоторое время дымить и вонять. Это нормально для любой модели, так как выгорают некоторые элементы лакокрасочного покрытия. Впоследствии это прекратится
Впоследствии это прекратится.
Видео инструкция по изготовлению простейшего электроприбора
https://youtube.com/watch?v=PKiSGkTVFh4



































































