Определение и виды
При работе с электронными устройствами при определении силы тока и напряжения до сих пор применяют приборы магнитоэлектрической системы. Чем отличается амперметр от вольтметра, нужно чётко представлять.
Для измерения напряжения в электрической цепи или ЭДС применяется измеритель под названием вольтметр. Измерение силы тока осуществляют тестером, который называется амперметр. Для точности измерений учитывают собственные сопротивления этих двух устройств.
Важно! Сопротивление амперметра должно быть максимально ниже, а вольтметра как можно выше. Первый подключают последовательно с измеряемым участком, второй – параллельно источнику питания или нагрузке
Для удобства пользователей оба приспособления объединили в один комбинированный вид. Он имеет две шкалы и переключатель режимов измерения.
Вольтамперметры подразделяются:
- по назначению;
- по принципу действия;
- по конструкции.
По назначению
В зависимости от вида измеряемого тока, устройства подразделяются на измерители:
- переменного тока;
- постоянного тока;
- импульсные;
- универсальные.
Для более точных показаний лучше всего пользоваться измерителями с узким профилем работы. У них класс точности измерений выше, чем у универсальных.
Обратите внимание! Узнать, по каким критериям работает данный тестер, можно по условным знакам, нанесённым на его шкалу. Там могут быть указаны пределы его измерений, внутреннее сопротивление, класс точности и многое другое
Шкала с нанесёнными условными обозначениями
По принципу действия
Если рассматривать принцип действия этих устройств, то подразделяют их уже не только, исходя от вида применяемой системы.
На сегодняшний день популярны два типа измерительных инструментов:
- Электромеханические приборы. В их основе используются электромагнитные, электродинамические и магнитоэлектрические системы отклонения стрелки по шкале. Измеряемую величину определяют по показаниям стрелки, умноженным на цифру, соответствующую выбранному интервалу.
- Электронные устройства. В них нет стрелки и шкалы, показания выводятся на дисплей в цифровом формате. Тут ничего умножать не нужно, на дисплее высвечиваются числа с точностью до сотых.
Конструкция таких приборов может быть аналоговой или цифровой. Это относится к схеме исполнения прибора, а не к индикатору.
Оба типа прекрасно справляются со своими задачами, выбор той или иной конструкции – дело вкуса.
Обязательно. Любой тестер должен проходить испытания в специализированной лаборатории для проверки точности измерений. Использовать не поверенный или тот, у которого срок поверки истёк, нежелательно.
По конструкции
От того, где используется прибор, каковы его габариты и способ подключения, зависит его конструкция. Можно выделить три основных параметра исполнения:
- переносной;
- щитовой;
- стационарный.
Переносными измерителями пользуются при работах вне помещений. Их применяют тогда, когда нужно подключить и измерить параметры в «полевых» условиях. Компактные устройства удобны при транспортировке и не занимают много места.
Щитовой вариант исполнения применим на пультах управления технологическими процессами. Его устанавливают на фронтальной плоскости оборудования, где нужно постоянно контролировать параметры выходного тока и напряжения. Применяют не только на статичных конструкциях, но и передвижных устройствах. Это могут быть щиты дизельных или бензиновых генераторов однофазного переменного тока, сварочные инверторы и им подобные аппараты.
Стационарная установка вольтамперметра обоснована там, где нужны систематические точные измерения. Она входит в состав громоздких приспособлений, установленных в цехах или лабораториях.
Особенности и технические характеристики
Основным применением цифровых вольтметров является проверка напряжения в электрической цепи. Главной особенностью такого прибора является удобство и простота эксплуатации. Также он отличается высокими показателями внутреннего сопротивления, что обеспечивает точность измерений.
К главным техническим характеристикам вольтметра относятся следующие.
- Диапазон измерений: у цифровых моделей он составляет от 1мВ до 1 кВ. Этого вполне достаточно для проведения большинства замеров. Однако бывает и такое, что необходимо измерить крайне низкое напряжение или слишком высокое. Для этих целей требуются более сложные вольтметры.
- Допустимая погрешность: чем меньше этот показатель, тем точнее получаемые результаты. Данная характеристика устанавливается производителем после первых испытаний и обычно указывается в процентах.
- Внутреннее сопротивление: чем оно выше, тем точнее вольтметр. Аппараты с высоким сопротивлением практически не влияют на электроцепь.
- Диапазон частот переменного напряжения.
Сердцем аппарата, которое отвечает за вычисления, является структурная схема. О принципе ее работы мы поговорим далее. Для визуализации полученных данных многие цифровые вольтметры используют индикатор.
Времяимпульсные вольтметры с двойным интегрированием.
Принцип работы вольтметра подобен принципу работы схемы с времяимпульсным преобразованием, с тем отличием, что здесь в течение цикла измерения Т формируют два временных интервала Т1 и T2. В первом интервале производят интегрирование измеряемого напряжения, а во втором — некоторого опорного напряжения. Длительность цикла измерения Т = Т1+ Т2 заведомо устанавливают кратной периоду воздействующей на входе помехи , что приводит к повышению помехоустойчивости вольтметров.
В ЦВ с двойным интегрированием преобразование «напряжение – временной интервал» (в отличие ЦВ с впемяимпульсным преобразованием) происходит с использованием интегратора. Интегратор – это функциональный блок на операционном усилителе, обеспечивающий связь между входным uвх и выходным uвых напряжениями в виде
Вольтметры двойного интегрирования – наиболее популярная разновидность цифровых вольтметров и мультиметров. Основные их достоинства – простота, высокая помехоустойчивость при достаточной точности.
Структурная схема цифрового вольтметра с двойным интегрированием и временные диаграммы, поясняющие ее работу, представлены на рис. 2.16.
Рисунок 2.16 Цифровой вольтметр с двойным интегрированием:
a — структурная схема; б — временные диаграммы.
Схема содержит входное устройство, двухпозиционный ключ, интегратор, источник образцового напряжения, устройство сравнения, триггер Т, генератор счетных импульсов, управляющее устройство, логическую схему И, счетчик импульсов и цифровое отсчетное устройство.
В начале цикла измерения при t = t0 устройство управления схемы вырабатывает калиброванный импульс UIупр с длительностью T1 = Т0К, где Та — период следования счетных импульсов; К — емкость счетчика. В момент появления фронта импульса UIупр ключ переводится в положение 1, и с входного устройства на интегратор поступает напряжение U/x, пропорциональное измеряемому напряжению Ux. Затем, на интервале времени Т1 = t1 — t0происходит интегрирование напряжения U/x (пропорционального измеряемому Ux) в результате чего нарастающее напряжение на выходе t1 интегратора будет: UИ = ∫Ux′dt . В момент t = t1 управляющий t0
сигнал UIупр переводит ключ в положение 2 и на интегратор с источника образцового напряжения подается образцовое отрицательное напряжение UИОН Одновременно с этим управляющий сигнал UIупр опрокидывает триггер.
Интегрирование напряжения UИОН — происходит быстрее, так как в схеме установлено . Интегрирование образцового напряжения продолжается до тех пор, пока выходное напряжение интегратора снова не станет равным нулю (при этом Т2 = t2- t1).Поэтому в течение времени второго
интервала на выходе интегратора формируется спадающее напряжение t2
При этом длительность интервала t1 интегрирования Т2 тем больше, чем выше амплитуда измеряемого напряжения U’x.
В момент времени t = t2 напряжение UИ на выходе интегратора становится равным нулю и устройство сравнения (второй вход которого соединен с корпусом) выдает сигнал на триггер, возвращая его в исходное состояние. На его выходе формируется импульс Uт длительностью Т2, поступающий на вход схемы И. На другой ее вход подается сигнал UГСИ с генератора счетных импульсов. По окончании импульса UТ, поступающего с триггера, процесс измерения прекращается.
Преобразование измеряемого временного интервала Т2 в эквивалентное число импульсов N осуществляют так же, как и в предыдущем методе — заполнением интервала T2 периодическими импульсами генератора счетных импульсов и подсчетом их числа счетчиком. На счетчике, а значит и на ЦОУ, записывают число импульсов NUсч, пропорциональное измеряемому напряжению
Ux:
(2.15)
Это выражение приводит к следующим формулам:
(2.16)
Из последних равенств получим
(2.17)
Из приведенных соотношений видно, что погрешность результата измерения зависит только от уровня образцового напряжения (а не от нескольких, как в кодоимпульсном приборе). Однако здесь также имеет место погрешность дискретности. Достоинством прибора является высокая помехозащищенность, так как он интегрирующий. На основе схем с двойным интегрированием выпускают приборы с более высоким классом точности, чем приборы с ГЛИН. Вольтметры этого типа имеют погрешность измерения 0,005…0,02 %.
Цифровые вольтметры наивысшего класса точности создаются комбинированными: в схемах сочетают методы поразрядного уравновешивания и времяимпульсного интегрирующего преобразования.
Вольтметр с двойным интегрированием измеряет среднее значение напряжения за время T1
Вольтметр. Прибор для измерения напряжения в электрической цепи
Все мы знаем, что напряжение в бытовой розетке 220 В (стоит помнить, что не во всех странах). Но ведь оно иногда может быть больше или меньше и возникает логичный вопрос — а как померять напряжение? Для этого нам и нужен вольтметр. И так, вольтметр — это прибор, который измеряет разность потенциалов (в Вольтах) или напряжение. Принцип работы классического вольтметра довольно прост — ток, который индуцируется в катушке при подключении к источнику напряжения, создает вращающий момент, который перемешает стрелку электроизмерительного прибора. Отклонение стрелки всегда прямо пропорционально разности потенциалов между измеряемыми точками. Стоит помнить, что вольтметр ВСЕГДА подключается параллельно к цепи, в которой ведется измерение напряжения.
3.7 Индикаторы диапазонов
В качестве индикаторов диапазоном можно использовать два светодиода. Один должен указывать что данные, выводимые на семисегментный индикатор, выражены в вольтах, а второй — в милливольтах. Эти светодиоды можно подключить следующим образом: аноды соединены с шиной питания, а катоды через токозадающий резистор подключены к порту микроконтроллера. Для этого случая можно записать выражение
I*R+ Us =E,
где: I — ток через светодиод;
R — сопротивление токозадающего резистора;
Us — напряжение на открытом светодиоде;
E — напряжение питания.
Полагая I=5 мА и Us =1.5 В получим
R=(E- Us)/I = (5-1.5)/5 = 700 Ом
Округляя это значение до стандартного получим R=680 Ом.
3.3 Инвертор напряжения
Инвертор напряжения предназначен для выработки напряжения -5 В, необходимого операционным усилителям, входящим в состав блоков ВУ, У1 и У2 (рис.1). В этом качестве может выступить микросхема ADM660 фирмы Analog Devices . Данная микросхема совместно с двумя внешними конденсаторами, емкостью 10 мкФ, вырабатывает напряжение, инверсное по отношению к своему питающего напряжения. При этом питающее напряжение микросхемы может находиться в диапазоне от +1.5 В до 7В. Микросхема может обеспечить ток в нагрузке до 20 мA. Включение микросхемы — стандартное, рекомендованное фирмой-изготовителем.
Принцип измерения
Если для измерения постоянного напряжения Вы пользуетесь вольтметром с измерительной головкой магнитоэлектрической системы, то обращали внимание, что при неправильной полярности подключения щупов вольтметра к источнику измеряемого напряжения, стрелка измерительной головки отклоняется в обратную сторону за нуль и зашкаливает. Если таким прибором попытаться измерить переменное напряжение частотой около 50 Гц и выше, стрелка может слегка дёрнуться в первоначальный момент времени, но после будет указывать на ноль
Ненулевое значение будет говорить о наличии постоянной составляющей напряжения.
Самый простой способ выйти из положения – преобразовать переменное напряжение в постоянное, то есть выпрямить его. Это легко сделать с помощью одного единственного диода, как показано в статье «Элементарный выпрямитель на одном диоде». Если желаете измерить напряжение более-менее точно, для выпрямления можно использовать диодный мост.
Вольтметр на основе микропроцессора
Работа таких аппаратов основана на функционировании встроенного микропроцессора. Система выполняет сервисные опции, которые не только обеспечивают различные режимы тестирования, но и определяют характеристики испытуемых сигналов. В операционное запоминающее устройство заложена программа, которая управляет работой вольтметра.
Важно! Вольтметры – наиболее подходящие приборы для осуществления всего спектра диагностики, который может дать микропроцессор. Микропроцессорные вольтметры наделены следующими преимуществами:
Микропроцессорные вольтметры наделены следующими преимуществами:
- повышенный класс точности измерений;
- простота и лёгкость управления прибором;
- допустимость работы с измеренными значениями в разрезе математических функций;
- внутренний программный самоконтроль за калибровкой и диагностикой точности измерений;
- ведение статистики результатов.

Милливольтметр переменного тока, своими руками собранный на микропроцессоре, будет состоять из следующих узлов:
- входное устройство: усилитель, фильтры, аттенюатор (узел затуханий);
- АЦП – преобразователь аналогового сигнала в цифровой;
- устройство отображения цифрового результата;
- узел управления устройством.
Часто входной блок включает в свой состав измерительный преобразователь напряжения переменного тока в постоянное напряжение.
Информация. Цифровые вольтметры на микропроцессоре – это тестеры, имеющие широкие пределы измерения, ручной или автоматический выбор измеряемого диапазона. Ими можно измерять не только напряжения обоих видов тока, но и определять сопротивление резистивных элементов.
Как выбрать?
Широкий выбор моделей, представленных на современном рынке, позволяет подобрать вольтметр, соответствующий любым запросам и финансовым возможностям. О главных технических характеристиках, которые нужно учитывать при выборе в первую очередь, мы уже рассказали выше. Также следует выбирать аппарат, соответствующий своей области применения.
Но даже с учетом этих критериев круг выбора остается довольно широким
Мы рекомендуем обратить внимание на следующие бренды:
- «Актаком» – Россия;
- «АКИП» – Россия;
- Circutor S. A. – Испания;
- Good Will Instrument Co. – Тайвань;
- Agilent – США.
Однако это лишь малая часть производителей, выпускающих качественную технику для замеров.
Меры безопасности
Поскольку сам прибор имеет большое сопротивление, а в сеть он подключается параллельно, вероятность того, что при работе с ним человек получит сильный удар током, минимальна. Однако если вольтметры используются в промышленности, часто приходится иметь дело с большими значениями напряжения и других величин, характеризующих электрический ток.
Нужно быть очень осторожным, измеряя напряжение в сети посредством этого электроизмерительного прибора. Ни в коем случае нельзя прикасаться к прибору голыми руками. Избежать несчастного случая помогут перчатки из непроводящего ток материала, например, из резины.
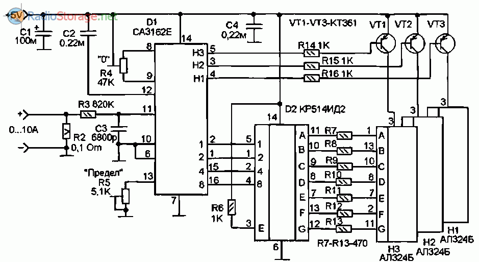
Принципиальная схема амперметра
Схема амперметра показана на рисунке 2. Схема практически такая же, за исключением входа. Здесь вместо делителя стоит шунт на пятиваттном резисторе R2 сопротивлением 0,1 От. При таком шунте прибор измеряет ток до 10А (0. 9.99А). Установка на ноль и калибровка, как и в первой схеме, осуществляется резисторами R4 и R5.

Рис. 2. Принципиальная схема цифрового амперметра до 10А и более на микросхемах СА3162, КР514ИД2.
Выбрав другие делители и шунты можно задать другие пределы измерения, например, 0. 9.99V, 0. 999mA, 0. 999V, 0. 99.9А, это зависит от выходных параметров того лабораторного блока питания, в который будут установлены эти индикаторы. Так же, на основе данных схем можно сделать и самостоятельный измерительный прибор для измерения напряжения и тока (настольный мультиметр).
При этом нужно учесть, что даже используя жидкокристаллические индикаторы прибор будет потреблять существенный ток, так как логическая часть СА3162Е построена по ТТЛ-логике. Поэтому, хороший прибор с автономным питанием вряд ли получится. А вот автомобильный вольтметр (рис.4) выйдет неплохой.
Питаются приборы постоянным стабилизированным напряжением 5V. В источнике питания, в который будут они установлены, необходимо предусмотреть наличие такого напряжения при токе не ниже 150mA.
Простая схема вольтметра-амперметра с преобразователем
Цифровой вольтметр-амперметр с частотным преобразователем включает в обязательном порядке генератор, который следит за изменениями напряжения в электрической цепи. При этом измерение осуществляется поэтапно с интервалами. Генератор в электрической цепи используется линейного типа. Для сравнения полученных данных в устройстве имеется триггер
В свою очередь, для расчета частоты важно использовать счетчик, который принимает дискретный сигнал. Происходит это на выходе преобразователя вольтметра-амперметра. При этом учитывается величина предельного напряжения
При этом учитывается величина предельного напряжения.
Непосредственно информация поступает на вход вольтметра-амперметра. На этом этапе осуществляется процесс сравнения, а когда возникает импульс, то система фиксирует нулевой уровень. Непосредственно сигнал в вольтметре-амперметре попадает на триггер, и в результате на выходе получается положительное напряжение. Возвращается импульс в исходное положение только после проведения устройством сравнения. При этом учитываются любые изменения предельной частоты, которые сформировались в данном промежутке времени
Также принимается во внимание коэффициент преобразования. Рассчитывается он исходя из показателя силы сигнала. Дополнительно в формуле имеется счетный импульс, который появляется на выходе генератора
В результате напряжение может отображаться только при наличии определенных колебаний, которые возникают в электрической цепи. В конечном счете, сигнал должен дойти до выхода триггера и там считаться. При этом количество импульсов фиксируется в вольтметре-амперметре. Как результат, срабатывает индикатор, который оповещает о наличии напряжения
Дополнительно в формуле имеется счетный импульс, который появляется на выходе генератора. В результате напряжение может отображаться только при наличии определенных колебаний, которые возникают в электрической цепи. В конечном счете, сигнал должен дойти до выхода триггера и там считаться. При этом количество импульсов фиксируется в вольтметре-амперметре. Как результат, срабатывает индикатор, который оповещает о наличии напряжения.
Вольтметры двойного интегрирования
Цифровой вольтметр постоянного тока двойного интегрирования работает по принципу периодического повторения. При этом возврат исходного кода в цепи осуществляется автоматически. Работает данная система исключительно с постоянным током. При этом частота предварительно выпрямляется и подается на выходное устройство.
Погрешности дискретизации в вольтметрах не учитываются. Таким образом, могут возникнуть моменты несовпадений счетных импульсов. В результате на начало и конец интервала один параметр может сильно отличаться. Однако, как правило, погрешность не является критичной из-за работы преобразователя.
Особая проблема состоит именно в шумовой помехе. В результате она способна значительно искривить показатель напряжения. В конечном счете, это находит свое отображение в величине импульса, а именно его длительности. Таким образом, среди цифровых вольтметров данные типы не пользуются большой популярностью.
ВСТРАИВАЕМЫЙ ЦИФРОВОЙ ВОЛЬТМЕТР-АМПЕРМЕТР
Многие начинающие радиолюбители, собирая себе, сначала, простой регулируемый блок питания, без наворотов, в дальнейшем, думаю, захотят расширения его функциональности. Здесь есть два варианта, можно собрать новый блок питания, идущий сразу с защитой, с регулировкой тока, и возможно какими-либо другими, расширенными возможностями. Либо пойти тем путем, каким пошел я, произведя апгрейд или говоря по другому, усовершенствование существующего, проверенного временем блока питания.
В свое время собрал, для своего простого регулируемого блока питания, плату регулировки тока и плату защиты от КЗ, дополнив, таким образом, его схему. Но при пользовании этим блоком питания, напряжение на выходе, по прежнему, приходилось выставлять ориентируясь по показаниям мультиметра, включенным как вольтметр. Также и ток, при включенной регулировке выходного тока, приходилось выставлять по показаниям миллиамперметра тестера. Это показалось мне неудобным, хотелось, чтобы была цифровая индикация тока и напряжения, и тогда начал уже было подыскивать схему ампер-вольтметра на микроконтроллере AVR Меге 8 и подобную. Как при просмотре одного из видео на Ю–тубе, увидел в блоке питания такой встраиваемый в различные электронные приборы ампер – вольтметр, как на фото ниже:
Под видео была приведена ссылка на китайский интернет магазин Али – экспресс. У меня уже имелся опыт заказа с Али, для тех, кто еще не пользовался их услугами, скажу, что если в лоте указана бесплатная доставка, то доставка действительно бесплатная, без подвоха. Товар приходит в Россию в течении 45 дней.
Причем в случае недоставки или подобных неприятностей, покупатель получает всю уплаченную сумму целиком, возвращают оперативно, был опыт. Стоимость такого ампер–вольт метра всего 3,6 доллара, что составляет даже с учетом роста долларов, небольшую сумму. Поэтому колебался я недолго, и подыскав наиболее выгодное предложение, заказал. Проводки с разъемами для подключения, идут в комплекте с прибором.
Подключается к измеряемому устройству ампер-вольт метр с помощью трех-пинового разъема. С помощью второго двух пинового разъема на ампер – вольтметр подается питание, которое может быть в диапазоне от 4.5 до 30 вольт. Более подробно со всеми характеристиками можно ознакомиться, посмотрев рисунок, находящийся выше. Поначалу вызвало затруднение подключение разъема 3 Pin, на странице заказа была лишь путаная схема. Впоследствии, на странице другого продавца, аналогичного товара, нашел следующий рисунок — схему подключения:
На практике все выглядит проще, плюс питания у нас идет на красный провод и на нагрузку. Минус питания идет на черный провод, а оставшийся синий провод (на рисунке желтый) идет на минус нагрузки. Таким образом, у нас амперметр включается в разрыв цепи минуса. Если нам амперметр не нужен при пользовании, мы подключаем только черный и красный провода, синий (желтый) провод просто никуда не подключаем, возможно, это не совсем правильно, но все работает. Мой ампер-вольт метр работал немного неточно, как по току, так и по напряжению, и был мной откалиброван сверяясь с показаниями двух мультиметров, на случай если на одном из них подсела батарея, и он начал врать.
В устройстве предусмотрена калибровка по току и напряжению, путем вращения двух головок под крестовую отвертку. Крепится ампер – вольтметр с помощью четырех пластмассовых распорок находящихся попарно сверху и снизу. Аналогично крепятся малогабаритные клавишные выключатели. Единственный недостаток, выявленный при пользовании ампер–вольт метром это то, что он, несмотря на заявленное разрешение 0.01 А. показывает ток не от нуля, а примерно от 30 — 50 миллиампер, поэтому выставлять по нему небольшие токи может быть проблематично.
В целом прибором остался доволен, если бы стал собирать ампер-вольт метр сам, на МК, наверняка и размеры были бы больше, и по стоимости выше. Разумеется, сфера применения этого прибора не ограничивается одними регулируемыми блоками питания, его можно встроить в любое устройство, где важен контроль тока и напряжения. А/В-метр идет со встроенным шунтом и позволяет измерять токи до 10 Ампер, при напряжении до 100 Вольт. Если необходимо самому собрать подобное устройство — принципиальная схема и прошивка есть в этой статье.
Схемы на микроконтроллерах ДИАГНОСТИКА И КОМПОНЕНТНЫЙ РЕМОНТ ЭЛЕКТРОНИКИ
ПОИСК ПРИЧИНЫ НЕИСПРАВНОСТИ ПРИБОРА
БЛОК ПИТАНИЯ 0-50 В 20 А НА LM2576
Работа схемы
Схема устройства приведена на следующем рисунке.
Принципы взаимодействия микроконтроллера AVR с ЖК дисплеем можно изучить в этой статье (или, если в сокращенной форме, то в этой).
Напряжение на резисторах R2 и R4 (точка, где мы измеряем напряжение) не будет полностью линейным, оно будет зашумлено. Для фильтрации этого шума в схему включен конденсатор C6.
Аналого-цифровой преобразователь (АЦП) микроконтроллера ATmega8 может быть использован на любом из четырех каналов PORTC – мы выберем канал 0 (PIN0) PORTC.
В микроконтроллере ATmega8 АЦП имеет разрешение (разрешающую способность) 10 бит, таким образом микроконтроллер способен реализовать чувствительность равную Vref/2^10, то есть если опорное напряжение (Vref) равно 5В мы получим цифровой инкремент на выходе 5/2^10 = 5мВ. Таким образом, на каждое приращение напряжения на 5 мВ мы будем получать один дополнительный инкремент цифрового выхода АЦП.
Для обеспечения работы схемы мы должны установить значения регистров АЦП следующим образом:
- Сначала мы должны активировать АЦП микроконтроллера.
- Затем необходимо установить максимальное входное напряжение для АЦП равное 5В. Это можно сделать путем установки значения опорного напряжения АЦП равного 5В.
- АЦП микроконтроллера в нашей схеме будет начинать действовать при внешнем воздействии (не от действий пользователя), поэтому нам следует установить его в режим непрерывного преобразования (free running mode): в этом режиме запуск преобразований выполняется непрерывно через определенные интервалы времени.
- В любом АЦП частота преобразования аналогового значения в цифровое и точность цифрового выхода обратно пропорциональны. То есть для лучшей точности цифрового выхода мы должны выбрать меньшую частоту. Для этого мы должны установить коэффициент деления предделителя АЦП в максимальное значение (2). Поскольку мы используем внутреннюю частоту микроконтроллера 1 МГц, то значение частоты преобразования АЦП будет равно 1000000/2.
Четыре основных принципа работы с АЦП микроконтроллера мы рассмотрели, теперь нам нужно установить правильные значения в двух регистрах АЦП.
RED (красный, ADEN): этот бит устанавливается чтобы задействовать функции АЦП в ATmega8.
BLUE (синий, REFS1, REFS0): эти два бита используются для установки опорного напряжения (максимального входного напряжения, которое мы собираемся обрабатывать). Поскольку мы будем использовать опорное напряжение равное 5В, бит REFS0 необходимо выставить в соответствии с приведенной таблицей.
LIGHT GREEN (светло зеленый, ADATE): этот бит должен быть установлен чтобы АЦП работал непрерывно (в режиме непрерывного преобразования).
PINK (розовый, MUX0-MUX4): эти 5 бит используются чтобы задать входной канал. Поскольку мы будем использовать ADC0 (PIN0) то, как следует из ниже приведенной таблицы, нам нет необходимости устанавливать все эти биты.
BROWN (коричневый, ADPS0-ADPS2): эти три бита используются для установки коэффициент деления предделителя АЦП. Поскольку мы используем коэффициент деления предделителя 2, мы должны установить только один из этих битов.
DARK GREEN (темно-зеленый, ADSC): этот бит необходимо установить для того чтобы АЦП начал осуществлять преобразование. Далее в программе мы можем его сбросить (в 0) если нам нужно будет остановить процесс аналого-цифрового преобразования.
Какой мультиметр выбрать для автомобиля
Мультиметр — портативное устройство, которое содержит в себе вольтметр, амперметр и другие функции. Он стает незаменимым для радиолюбителей и автовладельцев. Для последних он стал важным прибором, способным проверить и отремонтировать большее количество современной автоэлектроники и проводку.
Для автомобиля подойдет любой специализированный мультиметр, обладающий дополнительными функциями, которые отличают его от обычного. Чтобы разобраться с этим лучше, нужно понять, какие задачи он чаще всего решает.

Схема цифрового вольтметра постоянного тока для определенного диапазона
Наиболее часто прибор применяют для определения утечек из аккумулятора. Такой проверке должны быть подвержены все аккумуляторы, обладающие сильными потерями заряда за короткие промежутки времени. Минимальное значение утечки должно составлять 70 мА. Большее значение свидетельствует о том, что какой-то прибор является проблемным или в цепи проводки есть поврежденный участок.
Вам это будет интересно Единица измерения киловатт и что измеряется в кВт
Для диагностики проделывают следующее:
- Выключить все элементы автомобиля, которые используют энергию аккумулятора;
- Настроить прибор на измерение постоянного тока и выбрать максимальное значение;
- Ослабить провод на минусовой клейме и подсоединить туда щупы;
- Отключить провод от клеймы так, чтобы ток протекал через мультиметр;
- Замерить значения, которые не должны превышать 70 миллиампер.
Устройство для автомобиля В случае, когда значения не ниже 70, стоит искать участок с проблемами. Для этого аппарата подключается так же, как и в способе выше, поочередно отключаются предохранители и снимаются показания. Если один из предохранителей показал значение ноль при его отключении, то проблема в нем.
Если же все узлы были проверены и оказались исправны, то проблема кроется в самой проводке. Она также проверяется мультимером для поиска неисправного кабеля. Этот процесс состоит из следующих этапов:
- На глаз оценить состояние проводов;
- Определить проблемный участок;
- Один конец мультиметра присоединяется к клейме аккумулятора, а другой — к прибору, который находится на другой стороне кабеля;
- Установить прибор в нужное состояние и устроить прозвонку участка провода;
- При наличии звукового сигнала провод исключается из проблемных, так как с ним все хорошо.
Проверка аккумулятора мультиметромВажно! При изменении параметров низковольтных сетей иногда может потребоваться специальный инструмент — милломметр. Еще одна важная функция мультиметра — прозввон мотора авто и измерение его параметров
Любой автомобильный мультиметр должен уметь проводить диагностику двигателя на минимальном уровне
Еще одна важная функция мультиметра — прозввон мотора авто и измерение его параметров. Любой автомобильный мультиметр должен уметь проводить диагностику двигателя на минимальном уровне.
Прозвон отсоединенных кабелей авто
https://youtube.com/watch?v=YF1bygfROUw
4.5 Алгоритм основной программы
Основная программа должна выполнять следующую инициализирующую
последовательность действий:
— проинициализировать порты ввода/вывода;
— установить рабочий режим для АЦП;
установить начальный диапазон измерения 10 В;
инициализировать счетчик переполнения таймера tcou;
инициировать счетчик 5мс интервалов cou01;
инициализировать указатель адресом буфера индикации;
разрешить прерывание для таймера Т0;
запустить таймер;
глобально разрешить прерывания.
В рабочем цикле программа должна выполнять следующие действия:
— ожидать метку времени 100 мс;
— опросить состояние кнопки SB1, выработать критерий фронта ее нажатия и, в случае
необходимости переключить диапазон;
измерить с помощью АЦП входное напряжение;
рассчитать код индицируемого значения;
определить необходимость включения символа «минус»;
разбить полученное значение на цифры, преобразовать их в
семисегментный код и загрузить буфер индикации;
в зависимости от текущего диапазона включить светодиоды HL1 или HL2 и установить бит для индикации запятой.
Общая блок-схема алгоритма основной программы приведена на рисунке 4.








































































