Прибор в домашних условиях
Каждому человеку вполне под силу изготовить простейший металлоискатель. При этом схема простого металлоискателя изготовленного своими руками состоит из: радиоретрансляторного приемника, микрокалькулятора, обычной коробки с крышкой (из картона, пластика). Для соединения отдельных элементов схемы используется 2-хсторонняя клейкая лента.

Этот детектор относится к разряду импульсных. Принцип работы заключается в определении разворота направления ЭМ поля при избыточном излучении.


Порядок изготовления, настройки, использования:
- развернуть коробку. На тыльные стороны калькулятора и радиоприемника наклеить 2-х сторонний скотч, закрепить элементы в коробке. Приемник желательно на крышке;
- включить радиоприемник на средних волнах определяется участок свободный от радиостанций, с минимальным уровнем шумов;
- включить микрокалькулятор, в результате усилится шум приемника;
- при отсутствии тона производится плавная подстройка регулятором поиска;
- коробка складывается до пропадания фона или его уменьшения. Подручными материалами крышка фиксируется в данном положении.
При приближении к искомым предметам устройство начнет резонировать, шумы усилятся.

Дополнительные принадлежности
Есть масса полезных дополнений к металлоискателю, которые можно приобрести сразу:
- Дополнительные аккумуляторы. Будет нехорошо, если вы только войдете во вкус и начнете что-то находить, как тут же сядет батарея, а запасной не будет.
- Защитный чехол на модуль управления. Так как работа будет проводиться на открытом воздухе, на земле или песке, блок управления надо защитить от пыли и влаги.
- Наушники. Могут быть как проводные, так и нет. И металлические объекты будет лучше слышно, и аккумулятор сядет не так быстро.
- Дополнительные катушки. С их помощью можно лучше подобрать вариант оснащения металлоискателя под конкретную ситуацию. Правда, они стоят денег.
- Подсветка дисплея. Мелочь, наличие которой в иной раз будет очень полезным. Во-первых, можно работать в сумерках и даже ночью, что особенно актуально в зимнюю пору года. Во-вторых, такая подсветка хорошо поможет в некоторых ситуациях, к примеру, в лесу в пасмурную погоду.
-
GPS-модуль. Прибор спутниковой навигации GPS может быть встроен в металлоискатель. Область применения широкая, вы сможете:
- видеть свои географические координаты,
- записывать поисковые маршруты,
- фиксировать места находок.
Можно даже проводить полноценные навигационные мероприятия и прокладывать себе маршрут «от точки до точки».
Не забудьте также взять с собой лопатку.
Изготовление катушки
Можно изготовить два вида катушек:
- из медной проволоки на фанерной основе;
- из витой пары.
Рассмотрим оба варианта.
Катушка из провода на фанерной основе
Для изготовления такой катушки понадобится:
- кольцо из фанеры диаметром 20 см и толщиной 1.5–2 см;
- медная проволока диаметром 0.5 мм;
- клеевой пистолет;
- пластиковая труба.
На фанерный круг наматывается 20 витков проволоки, после чего оба конца фиксируются с помощью клеевого пистолета. К катушке крепится труба из пластика, которая будет выступать в качестве держателя.
Катушка из витой пары
Для ее изготовления понадобится:
- медный провод «витая пара», используемый для прокладки электросетей, длиной 3 м;
- изолента;
- скотч;
- пластиковая труба.
Процедура изготовления выглядит следующим образом:
Отрезается кусок провода длиной 60 см.
Он заворачивается в кольцо и его концы соединяются изолентой.
Оставшийся отрез провода наматывается на кольцо
Нужно обратить внимание на то, чтобы витки ложились с равномерными промежутками и были плотными. В конце наматывания должны остаться два конца, длиной по 10 см.
Обмотка закрепляется в кольце с помощью скотча.
10-сантиметровые концы зачищаются и загибаются внутрь;
Катушка закрепляется на пластиковой трубе-держателе.
Катушка готова. Можно приступать к подбору устройства звуковой индикации, источника питания и соединению всех частей самодельного металлоискателя.
Мощный металлоискатель Pirat своими руками
Подобные металлоискатели можно купить примерно за 100-300 долларов. Цена на металлодетекторы сильно взаимосвязана с их глубиной обнаружения, далек не каждый металлоискатель может «видеть» монеты на глубине в 15 см. Помимо этого на стоимости металлодететкора еще сильно сказывается наличие распознавателя типа металлов ну и типа интерфейса, модные металлоискатели порой оснащают дисплеем для удобной работы.
В этой статье будет рассмотрен пример сборки своими руками мощного металлоискателя под названием Pirat. Прибор способен улавливать под землей монеты на глубине в 20 см. Что же касается крупных предметов, то здесь вполне реальна работа на глубине и во все 150 см.
Видео работы с металлоискателем:
https://youtube.com/watch?v=mAYFRb3op3A
Такое название этот металлоискатель получил из-за того, что он является импульсным, это обозначение двух первых его букв (PI-импульс). Ну а RA-T созвучно со словом radioskot — это название сайта разработчиков, где была и выложена самоделка. По словам автора, собирается Пират очень просто и быстро, для этого хватит даже начальных навыков в работе с электроникой.
Недостатком такого устройства является то, что оно не имеет дискриминатора, то есть не умеет распознавать цветные металлы. Так что поработать с ним на загрязненных различного рода металлами участках не получится.
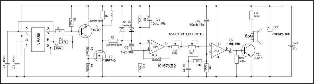
Материалы и инструменты для сборки: — микросхема КР1006ВИ1 (или ее зарубежный аналог NE555) — на ней строится передающий узел; — транзистор IRF740; — микросхема К157УД2 и транзистор ВС547 (на них собирается приемный узел); — провод ПЭВ 0.5 (для наматывания катушки); — транзисторы типа NPN; — материалы для создания корпуса и так далее; — изолента; — паяльник, провода, прочий инструмент.
Остальные радиокомпоненты можно увидеть на схеме. Еще нужно найти подходящую пластиковую коробочку для монтажа электронной схемы. Еще будет нужна пластиковая труба для создания штанги, на которую крепится катушка.
Процесс сборки металлоискателя:
Шаг первый. Создаем печатную плату
Самой сложной частью устройства является, конечно же, электроника, поэтому с нее и целесообразно начать. В первую очередь нужно сделать печатную плату. Всего есть несколько вариантов плат, в зависимости от используемых радиоэлементов. Есть плата для NE555, а есть плата на транзисторах. Все необходимые файлы для создания платы есть к статье. Также в интернете можно найти и другие варианты плат.
Шаг второй. Устанавливаем электронные элементы на плату
Шаг третий. Источник питания для металлоискателя
Шаг четвертый. Собираем катушку для металлоискателя В связи с тем, что это импульсный металлоискатель, здесь точность сборки катушки не так важна. Оптимальным диаметром является оправка 1900-200 мм, всего нужно намотать 25 витков. После того, как катушка будет намотана, ее нужно хорошенько обмотать сверху изолентой для изоляции. Чтобы увеличить глубину обнаружения катушки, нужно намотать ее на оправку диаметром порядка 260-270 мм, а количество витков снизить до 21-22. Провод при этом используется диаметром 0.5 мм.
После того, как катушка будет намотана, ее нужно установить на жестком корпусе, на нем не должно быть металла. Здесь нужно немного подумать и поискать любой подходящий по размерам корпус. Он нужен для того, чтобы защитить катушку от ударов во время работы с устройством.
Выводы от катушки припаиваются к многожильному проводу, диаметром около 0.5-0.75 мм. Лучше всего, если это будут два, свитые между собой провода. Шаг пятый. Настраиваем металлоискатель
При сборке точно по схеме настраивать металлоискатель не требуется, он и так имеет максимальную чувствительность. Для более тонкой настройки металлоискателя нужно покрутить переменный резистор R13, нужно добиться редких щелчков в динамике. Если достичь этого получается только в крайних положения резистора, то необходимо сменить номинал резистора R12. Переменный резистор должен настраивать устройство на нормальную работу в средних положениях.
Если есть осциллограф, то с помощью него можно померить частоту на затворе транзистора Т2. Длительность импульса должна составлять 130-150 мкс, а нормальная рабочая частота равна 120-150 Гц.
Как работать с металлоискателем
После включения прибора нужно подождать около 10-20 секунд, чтобы работа металлоискателя стабилизировалась. Теперь можно крутить резистор R13 для настройки. После этого можно приступать к поиску.
imp_tranz.rar (скачиваний: 11565)
Источник (Source)
Становитесь автором сайта, публикуйте собственные статьи, описания самоделок с оплатой за текст. Подробнее здесь.
Особенности глубинных металлоискателей
Металлоискатели такого типа могут обнаружить объекты на большой глубине. Хороший металлоискатель, сделанный своими руками, заглядывает на глубину в 6 метров. Однако в этом случае размер находки должен быть солидным. Лучше всего работают такие детекторы для обнаружения старых снарядов или обломков достаточно большого размера.

Существует два типа глубинных металлодетекторов: рамочный и приёмопередатчик на штанге. Первый тип устройства способен охватывать для сканирования большой участок земли, однако, в этом случае эффективность, целенаправленность поиска снижается. Второй вариант детектора – точечный, он работает направленно вглубь на небольшом диаметре
Работать с ним необходимо медленно и осторожно. Если вы поставите цель − соорудить такой металлоискатель, следующее видео может подсказать вам, как это сделать
https://youtube.com/watch?v=0WnD4UZCmcU
Если у вас есть опыт по сборке такого устройства и его применению, расскажите о нём другим!
Основные параметры
Как и любое техническое устройство металлодетектор обладает определенными параметрами, характеризующими их функциональные свойства.
Глубина обнаружения
На первом месте стоит глубина обнаружения металла. Кстати, многие компании, производящие подобные устройства не показывают предельную глубину, на которой их продукция может обнаружить металлические изделия. И если такая цифра и указана, то, скорее всего, это данные полученные во время лабораторных испытаний. То есть, реальные, полевые условия существенно отличаются от лабораторных (полигонных).
https://youtube.com/watch?v=eY0SHZNyKu4
Это значит, что при выполнении реальной работы своими руками, глубина обнаружения будет несколько меньше, чем указано в паспорте. Почему так происходит? Дело в том, что состав грунта оказывает существенное влияние на способности металлодетектора. В самом деле, одно дело вести поиск в речном песке, а другое в грунте с высоким содержанием железа. Металлические изделия, особенно те, которые длительное время находятся на глубине, окисляются и изменяют свои свойства и это оказывает влияние на возможности обнаружения объекта.
Глубина обнаружения металлоискателем
Большая часть современных металлоискателей может найти металлические объекты на глубине до 2,5 м, специальные глубинные изделия могут обнаружить изделие на глубине до 6 метров.
Частота работы
Второй параметр – это частота работы. Все дело в том, что низкие частоты позволяют металлоискателю видеть на довольно большую глубину, но мелкие детали они увидеть не в состоянии. Высокие частоты позволяют заметить мелкие объекты, но не допускает просмотра грунта на большую глубину.
https://youtube.com/watch?v=Re57fsmL_RY
Самые простые (бюджетные) модели работают на одной частоте, модели которые относят к среднему ценовому уровню используют в работе 2 и более частоты. Существуют модели, которые при поиске применяют 28 частот.
Схема глубинного металлоискателя
Она довольно проста, несмотря на кажущуюся сложность. Состоит металлодетектор из двух частей – принимающей и передающей. Основным устройством является генератор передатчика высокой частоты. Две рамочных антенны, одна из которых служит передатчиком сигнала, вторая приемником. Они должны располагаться строго под углом 90 градусов друг к другу для предотвращения улавливания сигналов генератора приемной антенной. При нахождении предмета из металла, магнитное поле, создаваемое генератором, подвергается искажению, и впоследствии улавливается принимающей антенной. В данном случае масса металлического предмета используется как источник излучения, отправляя производимую энергию на принимающую антенну.
Также читайте: как работает металлоискатель.

В передающее устройство входит тиристор мощностью от 0,25 до 1 Вт, генератор звука частотой 200 Гц. При нахождении металлического предмета оператор слышит звук частотой 200 Гц, сила которого зависит от величины найденного предмета и расстояния до него.
Детекторный приемник, контур колебаний которого реагирует на частоту 120 кГц, и состоящий из двух диодов. Усилителем может служить абсолютно любой генератор низких частот, которой можно найти в старом радиоприемнике. Достаточно усилителя на транзисторах в количестве 5-6 штук. Также используется транзистор в качестве усилителя тока для стрелочного прибора, позволяющий измерить уровень принимаемого сигнала. То есть, в составе прибора есть два вида индикаторов – визуальный и акустический. Частота работы настроена таким образом, чтобы не мешать работе приемника сигнала.

Как собрать своими руками без использования микросхем
Это самый простой в сборке вариант. Так сказать, для чайников. Не нужно даже ничего паять. Металлоискатель строится из калькулятора, радиоприемника и картонки или коробки от CD диска. Приемник и калькулятор нужно брать самые простые, без защиты от электромагнитных помех.
Принцип действия основан на том, что калькулятор создает радиопомехи в АМ диапазоне, а приемник их улавливает. Изготовление металлоискателя своими руками состоит из следующих стадий:
- Радио поставить на самый верхний АМ диапазон, но при этом свободный от станций. Должны слышаться только помехи.
- Приемник двухсторонним скотчем приклеить тыльной стороной к одной створке коробки от CD диска. Калькулятор приклеить к другой створке.
- Включить калькулятор. При полностью открытой створке приемник должен усилить свое звучание.
- Плавно сложить коробку. Когда угол между приемником и калькулятором станет примерно 90°, радио утихнет.
- Зафиксировать коробку в этом положении.
При попадании металла в зону действия МД вектор поля повернется, и приемник снова усилит свое звучание. В зависимости от конструкции приемника может оказаться, что при угле 90° звучание, наоборот, усиливается. В этом случае постепенно увеличивают угол между створками коробки, добиваясь ослабления тона.
Сборка печатной платы
Есть несколько вариантов разводки плат своими руками. На рисунках ниже приведены схемы разведения плат для металлоискателей на двухконтурном осцилляторе, на трансформаторе, транзисторах и на микросхеме К561ЛЕ5.

Собранную своими руками электронику нужно разместить в пластиковом корпусе для исключения помех.
Как сделать катушку
Используется медный эмалированный провод диаметром 0,4–0,6 мм и оправа нужного размера. Диаметр оправы зависит от целей применения металлоискателя:
- до 9 см – подходит для поиска арматуры и профилей;
- 14-18 см – для поиска мелких драгоценностей;
- 22-50 см – для поиска крупных и глубоко залегающих предметов.
Также для правильной работоспособности металлоискателя нужно следить за индуктивностью катушки. Индуктивность можно измерить специальным прибором или рассчитать в интернете на калькуляторе.
Оправу для катушки можно приобрести в магазине или сделать самому. Для этого подойдут фанера или прочный пластик. Лучше всего использовать пластик (поликарбонат, компьютерный диск, ковш), так как он меньше всего влияет на электромагнитное поле и не поглощает влагу.
Если используется микросхема в DIP корпусе, то детали размещают как на рисунке ниже.

Металлоискатель Clone PI в домашних условиях — схема и подробная инструкция
Clone PI это импульсный металлоискатель без определения типа металлов, который может работать с катушками различных размеров. При использовании кольца диаметром 20 см, МИ Клон может находить монету на глубине до 25 см, а крупный металл — до 1 метра.
За основу Клона взята схема металлоискателя Tracker PI-2 с внесением в нее некоторых изменений.
Металлоискатель Clone PI имеет следующие отличия от оригинала (Металлоискателя Tracker PI-2):
- Использование микроконтроллера AVR вместо PIC-контроллера.
- Использование ЖКИ экран без светодиодов для индикации.
- Наличие быстрой и медленной автоподстройки.
- Все управление металлоискателем кнопочное (без переменных резисторов).
Схема металлоискателя Clone PI
Клон ПИ — это импульсный металлоискатель средней сложности, для новичка он будет сложен в изготовлении. Однако человек, имеющий небольшой опыт в сборке металлоискателей или другой электроники, сможет с ним справиться.
Схема металлоискателя Клон содержит несколько дорогостоящих элементов: ЖКИ экран, АЦП MCP3201 и микроконтроллер. Перед началом изготовления металлоискателя, обязательно приобретите АЦП, так как с его покупкой могут возникнуть трудности!
Также схема металлоискателя, содержит программируемый микроконтроллер, поэтому для его изготовления вам понадобится программатор с поддержкой программирования микроконтроллеров — PIC18F252 и умение им пользоваться.
На экране, металлоискатель Клон Пи выводит следующую информацию:
- Уровень отклика («быстрый» и «медленный» слайдеры).
- Напряжение питания.
- Порог (величина, обратная чувствительности).
- Громкость.
- Признак активности автоподстройки (отклик превышает порог в любую сторону).
- Признак медленной автоподстройки (отклонение отклика в положительную сторону), совпадает со звуковой сигнализацией.
- Индикатор включённой подсветки дисплея.
В работе металлоискатель Клон показал себя весьма неплохо. При качественной сборке Клон практически не отличается по поисковым характеристикам от Tracker PI и других импульсных металлоискателей.
Сборка металлоискателя Clone PI своими руками
Сборку металлоискателя Clone PI, как уже сказано выше, следует начать с поиска и покупки деталей, для изготовления печатной платы. После этого можно переходить к непосредственному процессу изготовления и сборки.
Первым делом, необходимо вытравить печатную плату:
После изготовления печатной платы в нее необходимо впаять все радиодетали. Микросхемы лучше установить на панельки. Также к плате подключаем кнопки управления, экран, динамик и разъемы для катушки и питания металлоискателя. После окончания пайки плату необходимо промыть спиртом и хорошо просушить.
Затем внимательно осматриваем плату, чтобы выявить непропаенные места и «залипухи». Если все хорошо, можно приступать к программированию микроконтроллера.
Прошивки, рисунки печатной платы и прочие материалы, которые могут понадобиться при создании металлоискателя Клон Пи своими руками в домашних условиях, вы можете скачать ниже.
Файлы для скачивания: klon-pi.rar
После программирования, микроконтроллер устанавливаем на плату, и уже можно увидеть первые плоды своего труда.
Если металлоискатель включился, на экране все показывает, подает звук и реагирует на кнопки управления, то можно переходить к изготовлению поисковой катушки. Если что-то не работает, то возвращаемся к этапу визуального осмотра, проверке платы по схеме и выявлению дефектов сборки!
Изготовление поисковой катушки для металлоискателя Клон ПИ
Простую поисковую катушку для металлоискателя Clone PI своими руками можно изготовить из обмоточного эмаль провода диаметром 0,6–0,8 мм, намотав 25 витков на оправку диаметром 25–27 см. В качестве оправки можно использовать кастрюльку или другой подходящий круглый предмет.
Затем витки катушки туго уматываем изолентой или скотчем. К концам катушки подпаиваем свитый многожильный провод сечением 0,75 мм и длиной 1–1,3 метра. Для удобства работы, защиты катушки от ударов и придания ей эстетического вида, можно ее засунуть в такой корпус:
К концу катушки подпаиваем разъём и подсоединяем ее к металлоискателю. Включаем его и проверяем наличие реакции на металл. Если реакция есть и у вас хорошая чувствительность, то можно произвести подстройку металлоискателя и приступать к окончательной сборке металлоискателя в корпус. На фото ниже приведен пример расположения элементов металлоискателя внутри корпуса.
После сборки металлоискателя и катушки в корпус остается изготовить к нему штангу и приступать к поискам!
Схемы
Собирать металлоискатель Пират можно с использованием различных микросхем, а также транзисторов. От выбора электронного компонента будет зависеть проникающая способность катушки, ширина обнаружения, а также величина частоты и скорости приема сигнала. Также новичку будет удобнее использовать транзисторы, так как их легко найти в старой аппаратуре. Далее более подробно о разновидностях схем устройства.
NE555
Выбирая схему металлоискателя Пират на микросхеме NE555 стоит учитывать, что этот компонент будет выступать в роли усилителя частоты для передатчика прибора. Приемник для такой схемы может быть собран на микросхеме К157УД2.

Такой принцип поможет усилить сигнал от передатчика, а также намного снизить помехи при использовании катушки более широкого диаметра.
TL072
Металлоискатель Пират можно собрать на микросхеме TL072. Этот компонент станет основой приемника устройства. Таких элементов понадобится 2. В схеме с этим элементом будет использована микросхема NE555, как основа для передатчика. Такая подборка не влияет на качество проникающей способности, но значительно стабилизирует рабочую частоту, выравнивает тональность сигнала, значительно снижает помехи.
Это особенно важно при взаимодействии с крупными и многочисленными намагничиваемыми предметами, залегающими в сырой почве на разной глубине
Транзисторы
Схема металлоискателя Gират на транзисторах значительно проще. Ее выбирают в случае, если трудно найти ранее описанные микросхемы. В подобной схеме, транзисторы выступают основой для частотного генератора и приемника. Главный недостаток использования этих элементов заключается в сложности последующей настройки. Транзисторы обладают очень узкой возможностью для увеличения параметров частот, посылаемых генератором сигналов. Также этот параметр будет трудно подстроить под принимающей узел будущего устройства. Для тонких настроек и корректировки понадобится осциллограф. Основным плюсом выбранной схемы является ее большая устойчивость к перегреву переменных резисторов.
Более дорогие и сложные микросхемы приходят в негодность при возникновении высокой температуры из-за наличия в устройстве резисторов с высоким сопротивлением.
К561LA7
Последняя схема предполагает в своей основе микросхему К561LA7. Этот элемент делиться на 4 сектора:
- 2 сектора используются в качестве частотного генератора. Именно такой принцип позволяет получать высокий сигнал и сохранять его при увеличении диаметра катушки на 3–5 сантиметров.
- Сектор 3 отвечает за прием отраженного сигнала от металлического предмета в почве. Также намного увеличивается частота реакции на намагничиваемые предметы и драгоценные металлы. Дискриминация не является высокой, но при определенном опыте эксплуатации можно научится определять металл по звуку.
- Сектор 4 является фильтром сигналов. Он сопоставляет уровень отправленного и принятого импульса, передает на усилитель конечную частотную тональность. Этот сектор очень важен при наличии в земле предметов, размером не превышающих диаметр монеты.
Данная схема очень хорошо подходит для последующих настроек. Наличие встроенного фильтра может значительно повысить возможность обнаружения золота, среди намагничиваемых элементов в почве.
Как сделать несложный металлоискатель для поиска на пляже
В этой статье я расскажу, как собрать простой металлоискатель для поиска монет и драгоценностей на пляже. Он состоит из одной микросхемы — таймера NE555N, катушки и еще нескольких радиокомпонентов.
Рассчитывайте потратить на постройку этого металлоискателя до 300 рублей!
Требующиеся материалы
Для сборки металлоискателя вам потребуется:
- микросхема таймера NE555N, в корпусе DIP;
- резистор 47 кОм;
- два конденсатора 2.2 мкФ, 16 В;
- кусочек контактной макетной платы;
- батарейка на 9 вольт, переключатель, колодка для батареи;
- электромеханический звукоизлучатель;
- 100 метров медного провода диметром 0.2 миллиметра;
- немного плотного картона и клей.
Вместо электромеханического звукоизлучателя можете использовать конденсатор на 10 мкФ и любой динамик с импедансом 8 Ом, включенные последовательно.
Схема металлоискателя
Идея металлоискателя взята из книги «499 схем на таймере NE555
». Я только добавил выключатель между батареей и микросхемой, а так же я использую электромеханический звукоизлучатель из старого электронного будильника вместо динамика.
Читать также: Как правильно паять радиодетали
Поисковая катушка
Cамая сложная часть металлоискателя это его катушка. Я рассчитал, что катушка диаметром 90 мм должна иметь примерно 260 витков медного лакированного провода диаметром 0.2 мм. При этом ее индуктивность как раз будет примерно 10 миллигенри.
Наматывал катушку аккуратно, виток к витку. Чтобы провода не распускались, сверху обмотал намотку белой изолентой.
Если вы хотите сделать катушку большего диаметра, чтобы увеличить дальность обнаружения цели, то в сети есть несколько онлайн калькуляторов, с помощью которых вы сможете ее рассчитать.
Монтажная плата
Я разместил все электронные компоненты на кусочке макетной платы. Соединения выполнял самым обычным проводом, который был под рукой. Сама пайка платы заняла не более 15 минут.
Размер платы примерно получился равным размеру спичечного коробка.
Корпус
Ручку металлоискателя для упрощения я решил сделать из картона. В ручку устанавливается монтажная плата, выключатель и батарейка.
Все это вырезалась из плотного картона и склеивалось клеем ПВА. После того, как клей высох, я сделал отверстия в картоне под плату и провода.
Затем, я приклеил поисковую катушку к ручке термоклеем. Последним шагом я, так же используя термоклей приклеил плату и батарейку внутрь ручки.
Заключение
Работает металлоискатель следующим образом: пока рядом с катушкой нет металлических предметов, звукоизлучатель пищит с одинаковой частотой; при поднесении металлического предмета, тон звука изменяется в сторону более высокого.
Дальность обнаружения большой монеты по воздуху по моим измерениям составила 5 – 7 сантиметров!
Металлоискатели б/у
Также не стоит забывать и про доски объявления – Авито и другие специализированные порталы, посвященные поиску. Подобные доски объявлений можно найти на таких сайтах, как mdrussia.ru, mdregion.ru. Где люди, попользовавшись простыми приборами, хотят поменять прибор и приобрести более новый и “навороченный” – для поиска монет, старины и т.д.
Удобнее, конечно, искать на специализированных сайтах, форумах, т.к. там вы сможете увидеть рейтинг продавца, информацию о давности его пребывания на данном сайте и т.д. Все эти факторы помогут обезопасить сделку, понять почему человек продает металлоискатель.

Доска объявлений на сайте mdrussia





























































