Аналоговые и цифровые тахометры
Автомобильный бензобак устройство и принцип работы Самодельный тахометр может быть двух типов:
- Аналоговым.
- Цифровым.
Различия видны из названий. Первые преобразуют электронный сигнал и выдают его на устройство индикации — вольтметры, амперметры, светодиоды. Вторые же преобразовывают аналоговый сигнал в последовательность нулей и единиц, которые с легкостью распознаются микроконтроллерами. Последние работают с такими сложными комбинациями, преобразуя в конечном счете исходную величину в числа на дисплее.
Схема аналогового тахометра.
Аналоговые тахометры состоят из следующих основных узлов:
- электронной микросхемы, выполняющей роль усилителя и преобразователя аналогового сигнала;
- проводки, соединяющей все элементы тахометра;
- шкалы с определенной градуировкой, которая наносится при помощи одновременного замера скорости вращения эталонным тахометром (вместо шкалы могут использоваться светодиоды, смонтированные друг за другом);
- стрелки, указывающей текущее значение искомой величины;
- электромагнитной катушки, на которой расположена ось для стрелки;
- считывающего устройства — прерывателя (в его качестве нередко выступает индуктивный датчик).
Схема цифрового тахометра.
Цифровые тахометры выполняют подобную функцию, но состоят из других узлов:
- АЦП, имеющая 8 разрядов;
- центральный процессор, выполняющий функцию преобразования аналогового сигнала в последовательность 1 и 0;
- ЖК-дисплей для отображения текущего значения определенной величины;
- датчик оборотов — прерыватель, должен использоваться либо с усилителем, либо с шунтами, в зависимости от конструкции;
- специальная микросхема, позволяющая сбрасывать текущие значения на ноль;
- в автомобилях к ЦП могут быть подключены датчики температуры жидкости, в салоне, давления масла, скорости, и многие другие.
В «сердце» микросхемы при помощи персонального компьютера закладывается определенный алгоритм, по которому происходит работа. В процессоре происходит расчет математических формул, которые зависят от того, какой параметр необходимо измерять. При мониторинге одной величины алгоритм будет самым простым.
Но цифровой тахометр в автомобиле можно использовать и как регистратор температур, давления, скорости. Микроконтроллер имеет несколько входов и выходов. К ним производится подключение считывающих устройств посредством буферных каскадов — преобразователей и усилителей сигнала. Но стоит отметить, что при введении в конструкцию тахометра дополнительного оборудования необходимо учитывать это в алгоритме и программном обеспечении микроконтроллера.
Чтобы изготовить самодельный цифровой тахометр, вам потребуется знание персонального компьютера и языка программирования. Окажется полезным и умение составлять алгоритмы. Поэтому более простым окажется использование обычных микросхем, которые усилят сигнал прерывателя и выдадут его на полосу из светодиодов или стрелочный индикатор. Если имеется ряд светодиодов, состоящий из 10 штук на каждую тысячу оборотов, то можно определить текущее значение с точностью до ста.
Назначение датчика оборотов двигателя
К рассматриваемому прибору применяются такие названия, это датчик:
- числа (количества) оборотов двигателя;
- частоты вращений (поворотов) коленвала;
- ДЧВ;
- индуктивный;
- синхронизации;
- ВМТ или верхней мертвой точки поршня цилиндра — система определяет этот параметр через данный датчик, который в свою очередь отслеживает его через реперное колесо КВ (на нем есть метка, пробел зубьев). То есть определенное положение этого диска отвечает позиции поршня;
- ДПКВ — положения (оборотов) коленвала;
- контрольной метки;
- фаз.
Датчик оборотов двигателя не надо путать с сенсором положения распредвала (ДПРВ). А также на авто с электронным блоком управления (ЭБУ, ЭСУД) разные наименования для детектора количества оборотов и термин «датчик положения коленвала» (КВ) применяются для одного и того же устройства. Но есть автомобили (такие модели встречаются реже) и с отдельным последним (два таких изделия часто обозначают как G28 и G4), что надо помнить. В этой статье эти названия, если нет уточнения, применяются к одному и тому же устройству, чаще всего обозначаемому аббревиатурой ДПКВ, реже ДЧВ.
На схемах силовых блоков иномарок часто детектор синхронизации обозначен как G28.
ДЧВ относится к оснащению контроля и управления двигателем, к системе подачи сигналов о его состоянии на ЭБУ.
Задачи ДПКВ:
- синхронизация системы зажигания, впрыска горючего;
- передача данных о поддерживаемых коленчатым валом (КВ) вращениях, о его угле поворота в конкретный момент;
- корректное взаимодействие всех систем, функционирование всего транспортного средства.
Определение по габаритам
Еще один способ — проведение замеров и вычислений. Многие из тех, кто интересуется, как узнать мощность трехфазного двигателя, предпочитают именно его. Вам понадобятся следующие данные:
Диаметр сердечника в сантиметрах (D). Он измеряется по внутренней части статора. Также необходима длина сердечника с учетом отверстий вентиляции.
Частота валового вращения (n) и частота сети (f).
Через них вычислите показатель полюсного деления. D умножьте на n и на число Пи — назовем это показание А. 120 умножьте на f — это В. Разделите А на В.
Как видите, чтобы подсчитать значение, достаточно вспомнить школьный курс математики.
Тахометр на мототехнику
Как поставить электронный тахометр на мотоцикл? Здесь у владельцев мототранспорта есть выбор: или приобрести готовое оборудование, либо изготовить самостоятельно. Предположим, что есть мотоцикл, есть прибор для контроля оборотов. Но как подключить электронный тахометр? Аппарат ТХ-193 от шестерки для этих целей подходит лучше всего для монтажа на отечественные марки мотоциклов.
Если мотоцикл не отечественный и имеется все тот же электронный тахометр, схема подключения немного изменится. В этом случае запитывать придется через замок зажигания. Там есть специальные контакты для этих целей. Если на мотоцикле нет стартера, тогда аккумулятор следует подключать к выходу выпрямителя. А от аккумулятора уже можно через выключатель подать питание непосредственно на тахометр. Если выпрямителя нет, нужно купить. Если нет аккумулятора, можно его поставить. Самый простой вариант — это источник питания от ИБП или старого фонаря. Если подключать измерительный прибор прямо к катушке генератора, тогда он сгорит. Во избежание этого можно попросить соседа-радиолюбителя сделать регулятор напряжения на тиристорах.
Если двигатель имеет три цилиндра, тогда здесь на вход подаются сигналы от двух катушек. Также существуют технические возможности для установки тахометра и на шестицилиндровые мотоциклы, но для этого уже требуется приобрести фирменное оборудование.
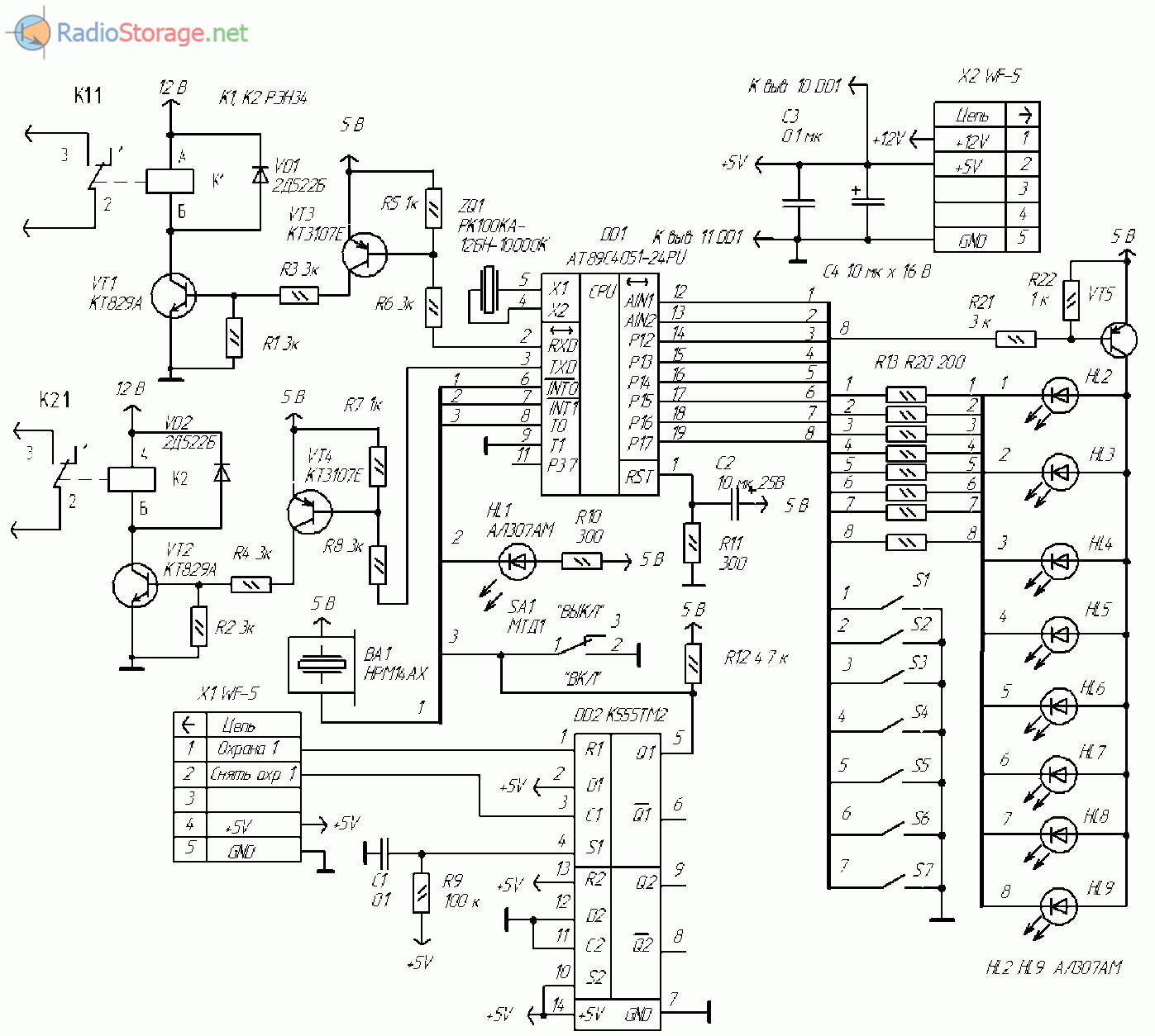
Схема охранного устройства
Алгоритм работы ПОУ № 1 (принципиальная схема рисунок 2) следующий. Внешними (выносными) элементами по отношению к ПОУ являются семь концевых выключателей (S1…S7), которые позволяют контролировать состояние семи дверей с помощью индикаторов HL2…HL8. Один концевой выключатель контролирует состояние одной двери.
Если дверь закрыта — концевой выключатель разомкнут. Соответствующий индикатор — не горит (погашен).

Рис.2. Принципиальная схема охранного устройства.

Рис. 3. Схема электронного ключа для задвижки (на ток до 15А).
Если дверь открыта — концевой выключатель замкнут. Соответствующий индикатор — периодически мигает. В интерфейс контроля и управления ПОУ входят: тумблер SA1, индикаторы HL1… HL9. Конструктивно, все вышеуказанные элементы целесообразно разместить на отдельной панели управления устройства.
Элементы интерфейса управления ПОУ имеют следующее назначение:
- SA1 — тумблер включения сигнализации. При установке данного тумблера в положение «ВКЛ» — устройство ставится под охрану. Устройство ставится под охрану, через ~ 10 сек. с момента установки тумблера SA1 в положение «ВКЛ» из положения «ВЫКЛ». После установки устройства под охрану, сигнализация срабатывает через ~ 10 сек с момента замыкания любого концевого выключателя S1…S8;
- HL1 — индикатор активации режима охраны. Если устройство находится в режиме «охрана», данный индикатор — горит, если в режиме » контроль состояния дверей» данный индикатор — погашен;
- HL9 — функциональный индикатор микроконтроллера DD1. Данный индикатор периодически мигает, сразу после подачи питания на устройство. Мигающий индикатор HL9 указывает на то, что микроконтроллер DD1 «не завис», а функционирует по заданному алгоритму.
ПОУ построена на микроконтроллере DD1, рабочая частота которого задается генератором с внешним резонатором ZQ1 на 10 МГц. К порту РЗ микроконтроллера DD1 подключены тумблер SA1, пьезоэлектрический излучатель ВА1, индикатор HL1, ключи на транзисторах VT1…VT4. К порту Р1 микроконтроллера DD1 подключены концевые выключатели S1…S7 и индикаторы HL2…HL9.
Питание на данные индикаторы поступает через ключ на транзисторе VT5, который управляется с вывода 19 микроконтроллера DD1. Резисторы R13…R20 — токоограничительные для, индикаторов HL2…HL25. Резистор R10 — токоограничительный для индикатора HL1.
Реле К1, К2 управляются соответственно с выводов 2, 3 DD1.
Спустя 10 сек с момента подачи лог. 0 на вывод 3 микроконтроллера DD1- ПОУ ставится под охрану. Для этого необходимо установить тумблер SA1 в положение «ВКЛ» или установить прямой выход D-триггера DD2( вы вод 5 DD2) в лог. 0. Рассмотрим работу устройства в данном режиме.
Если включится любой из концевых выключателей S1…S7 ( будет открыта любая дверь) то на соответствующем выводе порта Р1 микроконтроллера DD1 будет присутствовать сигнал уровня логического 0. Через ~ 10 сек. с момента замыкания концевого выключателя включится звуковая сигнализация (пьезоэлектрический излучатель ВА1).
При этом на выводе 3 микроконтроллер DD1 установит уровень логического 0 (Включится реле К2). Реле К1 будет периодически включаться и выключаться с периодом ~ 1 сек ( на выводе 2 микроконтроллера DD1 выходной сигнал будет иметь форму меандра).
Сигнализация включится и в том случае если любой из концевых выключателей S1…S7 включится на короткое время (например, открыть и тут же закрыть дверь форточку). Сигнализация выключается установкой тумблера SA1 в положение «ВЫКЛ» или установкой прямого выхода D-триггера DD2 в лог. 1. Доступ к тумблеру SA1 целесообразно ограничить.
Пусть тумблер SA1 установлен в в положение «ВЫКЛ. Тогда при открывании дверей будут только периодически мигать соответствующие индикаторы. При этом, при открывании одной двери, в течении 2 сек. будет работать звуковая сигнализация (пьезоэлектрический излучатель ВА1).
К контактам реле К1, К2 можно подключить различные исполнительные механизмы или их цепи управления (механизм блокировки дверей, ревун и т. д.). Разработанная программа на ассемблере занимает всего-то порядка 0,4 КБайт памяти программ микроконтроллера.
Как правильно настроить карбюратор?
Для того, чтобы понять о каких винтах идет ниже речь, почитайте статью про регулировку карбюратора, в ней подробно расписано о устройстве карбюратора, его винтах и нюансах настройки.
Карбюратор в бензопиле обеспечивает подачу топливно-воздушной смеси в цилиндр мотора. Его регулировка производится следующим образом:
- При использовании проводного тахометра, снять верхнюю защитную крышку корпуса пилы и при необходимости воздушный фильтр. Это делается для того, чтобы обеспечить доступ к высоковольтному проводу свечи зажигания. Беспроводные устройства не требуют осуществлять данных действий.
- Завести бензопилу.
- Подсоединяется тахометр или подносится беспроводное устройство ближе к свече зажигания. Достаточно сделать 3-4 витка проводом прибора вокруг свечи.
- Необходимо добиться наибольших оборотов на холостом ходу с помощью вращения винта L. Затем требуется сделать 1/4 оборота против часовой стрелки.
- Если в данном режиме цепь двигается, необходимо добиться ее остановки за счет вращения винта T.
- До конца нажать рукоятку акселератора. Пила должна поработать в данном режиме 10 секунд.
- За счет винта Н выставить максимальные обороты, которые рекомендует производитель. На каждую бензопилу нужно выставлять свои обороты, обычно эту информацию пишут в инструкции по эксплуатации или ремонту. Приведем примерные параметры, на примере пилы Huter. Холостой ход: 3-3,2 тыс. об/мин, Максимальные: 12,5 тыс. об/мин.
- Установить требуемые обороты холостого хода с помощью винта Т.
- Убедиться, что пила функционирует во всех режимах ровно. Для этого необходимо нажимать и отпускать ручку газа.
- Тахометр отключить и установить на место воздушный фильтр и кожух.
Для того чтобы запомнить примерные заводские обороты двигателя, для наглядности посмотрите фото ниже.
Холостой ход: 3000-3400 оборотов в минуту. Главное на этом режиме, чтобы двигатель работал устойчиво и цепь стояла на месте.
Максимальные обороты: 12000-13000 оборотов в минуту. Превышение не допустимо, при понижении будет снижена мощность
Для закрепления прочитанной информации настоятельно рекомендуем посмотреть интересное видео, автор которого показывает, как правильно настроить карбюратор с применением тахометра на примере бензопилы Huter.
Измерение частоты вращения
Механический самодельный тахометр из моторчика Цифровой тахометр из смартфона своими руками
Механический самодельный тахометр из моторчика
Проградуировать такой тахометр можно по-разному. Например, построить справочный график зависимости напряжения от частоты вращения якоря или сделать новую шкалу вольтметра, на которой вместо воль записывается число оборотов.
Зависимость напряжения на контактах моторчика от частоты вращения
Так как график отражает линейную зависимость, достаточно отметить две-три точки и провести через них прямую. Получение контрольных точек — это самый проблемный этап подготовки самодельного тахометра к работе. Если есть доступ к фирменным станкам, контрольные точки легко получить, зажав резиновую трубочку, надетую на вал моторчика, в патроне сверлильного или токарного станка и включая станок на различных передачах, фиксировать показания вольтметра (скорость вращения шпинделя на каждой передаче указана в паспорте станка). В противном случае для калибровки придется использовать либо дрель, либо двигатель при режиме работы для которого известна частота вращения. И даже если удалось измерить напряжение на контактах моторчика только для одной частоты вращения, вторая точка — это пересечение осей (x) и (y) (то есть числа оборотов и напряжения), правда точность измерений по зависимости основанной на двух точках будет низкой.
Для измерения частоты вращения, вал исследуемого двигателя соединяется с моторчиком небольшим отрезком резиновой трубки или с помощью различных переходников. Если вольтметр зашкаливает при измерении больших скоростей вращения, в схему вводится переключатель с дополнительными резисторами. Потребуется и перестроение графика для каждого положения переключателя.
Насадки для соединения моторчика с исследуемым объектом
Схема многодиапазонного тахометра
Возможности прибора можно значительно расширить. Если изготовить роликовый фрикционный переходник диаметром 31,8 мм, тахометр позволит измерять и линейную скорость, выраженную в метрах в минуту. Для этого количество оборотов в минуту, определенное по графику, делят на 10.
Точность измерения зависит практически только от тщательности построения графика и цены деления вольтметра. Подобный простейший и очень дешевый самодельный тахометр может найти широкое применение всюду, где нужно быстро определить частоту или скорость вращения валов, шкивов и других деталей.
Цифровой тахометр из смартфона своими руками
Если Вы являетесь обладателем iPhone, то очень советую установить лучшее приложение для измерения оборотов показанное ниже. И не останавливайтесь на стробоскопе из вспышки телефона, это всего лишь поможет понять как работает стробоскоп-тахометр. Сделав своими руками очень простые электронные схемы, Вы получите стробоскопический и лазерный тахометры не уступающие (а в некоторых ситуациях превосходящие) фирменным тахометрам. Схемы, фото и описание тахометров найдете в этом приложении. Видео с демонстрацией этого приложения смотрите ниже. Самодельный стробоскопический тахометр из iPhone своими руками Самодельный лазерный (оптический) тахометр из iPhone своими руками
Сравнительные измерения частоты вращения двигателя лазерным и стробоскопическим тахометрами
При использовании содержания данного сайта, нужно ставить активные ссылки на этот сайт, видимые пользователями и поисковыми роботами.Литература
Как определить мощность?
Существует несколько способов определения мощности электродвигателя: диаметру вала, по габариту и длине, по току и сопротивлению, замеру счетчиком электроэнергии.
По габаритным размерам
Какие размеры необходимо замерить:
- Длина, ширина, высота корпуса
- Расстояние от центра вала до пола
- Длина и диаметр вала
- Крепежные размеры по лапам (фланцу)
По диаметру вала
Определение мощности электродвигателя по диаметру вала — частый запрос для поисковых систем. Но для точного определения этого параметра недостаточно – два двигателя в одном габарите, с одинаковыми валами и частотой вращения могут иметь различную мощность.
Таблица с привязкой диаметров валов к мощности и оборотам для двигателей АИР и 4АМ.
| Мощность электродвигателя Р, кВт | Диаметр вала, мм | |||
| 3000 об/мин | 1500 об/мин | 1000 об/мин | 750 об/мин | |
| 1,5 | 22 | 22 | 24 | 28 |
| 2,2 | 24 | 28 | 32 | |
| 3 | 24 | 32 | ||
| 4 | 28 | 28 | 38 | |
| 5,5 | 32 | 38 | ||
| 7,5 | 32 | 38 | 48 | |
| 11 | 38 | 48 | ||
| 15 | 42 | 48 | 55 | |
| 18,5 | 55 | 60 | ||
| 22 | 48 | 55 | 60 | |
| 30 | 65 | |||
| 37 | 55 | 60 | 65 | 75 |
| 45 | 75 | 75 | ||
| 55 | 65 | 80 | ||
| 75 | 65 | 75 | 80 | |
| 90 | 90 | |||
| 110 | 70 | 80 | 90 | |
| 132 | 100 | |||
| 160 | 75 | 90 | 100 | |
| 200 | ||||
| 250 | 85 | 100 | ||
| 315 | — |
По показанию счетчика
Как правило измерение счетчика отображаются в киловаттах (далее кВт). Для точности измерения стоит отключить все электроприборы или воспользоваться портативным счетчиком. Мощность электродвигателя 2,2 кВт, подразумевает что он потребляет 2,2 кВт электроэнергии в час.
Для измерения мощности по показанию счетчика нужно:
- Подключить мотор и дать ему поработать в течении 6 минут.
- Замеры счетчика умножить на 10 – получаем точную мощность электромотора.
Расчет мощности по току
Для начала нужно подключить двигатель к сети и замерить показатели напряжения. Замеряем потребляемый ток на каждой из обмоток фаз с помощью амперметра или мультиметра. Далее, находим сумму токов трех фаз и умножаем на ранее замеренные показатели напряжения, наглядно в формуле расчета мощности электродвигателя по току.
- P – мощность электродвигателя;
- U – напряжение;
- Ia – ток 1 фазы;
- Ib – 2 фазы;
- Ic – 3 фазы.
Конструкция и общий принцип работы автомобильного сенсора оборотов
При рассмотрении вопроса, какой датчик отвечает за обороты двигателя во всех аспектах, надо отметить, что это группа сенсоров. А именно: холостого хода (ДХХ), дроссельной заслонки (ДПДЗ), распредвала (ДПРВ), расхода воздуха (ДМРВ), рециркуляции газов. Но именно считает частоту оборотов для нормальной работы системы зажигания ДПКВ. В целом признаки поломки общие для него и перечисленных детекторов, но есть характерный только для измерителя синхронизации признак: часто именно при его поломке автомобиль вообще не заводится.
На Toyota:
Алгоритм функционирования ДПКВ в своей основе схож для всех его типов. Основывается на мониторинге изменений в создаваемой им же среде (магнитополе, индукция, оптические явления), которые провоцирует специальная ответная зубчатая часть коленвала (диск с выступами, реперный, синхронизации).
Рассмотрим этапы работы автомобильного ДЧВ в несколько обобщенном виде:
- Коленвал имеет специальный зубчатый (реперный) диск. На месте двух зубцов (стартового, нулевого) пустое место, без них выступов 58, они расположены по окружности через каждые 6°.
- Колесо крутится, выступы проходят через магнитное поле, оптические или другие импульсы, посылающиеся сенсором в зависимости от его типа, изменяют их.
- Прибор отслеживает указанные модификации среды, передает их на ЭБУ машины.
- При прохождении детектора мимо участка без двух зубцов характер импульсов фиксируется как сигнал, уведомляющий о начальном положении КВ. Таким образом сенсор различает полный оборот.
- Компьютер электронного управления системой автомобиля на основании показателей от ДПКВ узнает о размещении коленвала и все необходимые данные, производит вычисления, направляет сигналы в исполнительные узлы, работа системы зажигания, впрыска корректируется, мотор работает стабильно.
Наиболее ярко охарактеризовать работу датчика синхронизации можно на примере индуктивной его разновидности. При вращении сигнального колеса (во время работы ДВС) его выступы задевают магнитное поле ДПКВ. Создаются периодические импульсы напряжения, характеризующие частоту движения и положение КВ, поступающие на контроллер ЭБУ, который и рассчитывает момент для сработки модуля зажигания и форсунок.
Надо сказать, что такой алгоритм характерный в своей основе для всех типов датчиков положения коленвала: зубчики изменяют чувствительную среду, создающуюся ДПКВ, что и отслеживает через него ЭБУ.
Ниже рассмотрим виды ДПКВ и их нюансы.
Чем вредна высокая частота вращения коленвала?
Манера езды «тапку в пол» подразумевает постоянное раскручивание коленчатого вала до 5–8 тыс. оборотов за минуту и позднее переключение скоростей, когда от шума двигателя буквально звенит в ушах. Чем чреват данный стиль вождения, кроме создания аварийных ситуаций на дороге:
- все узлы и агрегаты автомобиля, а не только мотор, испытывают максимальные нагрузки в течение срока эксплуатации, что снижает общий ресурс на 15–20%;
- из-за интенсивного нагрева двигателя малейший сбой охлаждающей системы ведет к капитальному ремонту вследствие перегрева;
- трубы выхлопного тракта прогорают значительно быстрее, а вместе с ними – дорогостоящий катализатор;
- ускоренно изнашиваются элементы трансмиссии;
- поскольку частота вращения коленвала превышает нормальные обороты чуть ли не вдвое, расход горючего тоже увеличивается в 2 раза.
Эксплуатация автомобиля «на разрыв» имеет дополнительный негативный эффект, связанный с качеством дорожного покрытия. Движение на большой скорости по неровным дорогам буквально убивает элементы подвески, причем в кратчайшие сроки. Достаточно влететь колесом в глубокую выбоину – и передняя стойка согнется либо треснет.
Общее техническое состояние автомобиля, в том числе его двигателя, системы охдаждения, трансмиссии и многое другое, всегда можно проверить с помощью персонального ODB-II автосканера. Одним из лучших представителей данного рода устройств является сканер корейской сборки Scan Tool Pro Black Edition.
Помимо точной диагностики всех узлов и агрегатов автомобиля, автосканер способен в режиме реального времени отображать обороты, давление масла, показания со всех датчиков и т.д. Сканер совместим с большинством автомобилей имеющих ODB-II разъём и довольно прост в эксплуатации. Информацию о состоянии вашего авто всегда можно вывести на любое устройство под управлением iOS, android или windows.
Проверка оборотов двигателя
В процессе эксплуатации автомобиля нужно знать, как проверить тахометр в домашних условиях. Большинство машин оборудованы спидометром, манометром, датчиком температуры охлаждающей жидкости и тахометром. Они установлены по-разному в зависимости от марки и модели авто. Последовательность действий:
Проверить тахометр перед поездкой, внимательно осмотреть датчики. Циферблат обычно показывает одно- или двузначные числа, которые ограничены красной полосой разрешённого предела работы.
Запустить автомобиль. Нажать педаль тормоза правой ногой и включить ключ зажигания
Показания тахометра должны расти, прежде чем остановиться на количестве оборотов двигателя на холостом ходу.
Нажать педаль газа и обратить внимание на поведение тахометра.
Контролировать показания во время движения на каждой передаче и при переключении на следующую.
Избегать чрезмерного перегруза двигателя. Красная линия на шкале представляет наибольшее количество оборотов, которые двигатель способен безопасно выдерживать.
Если нужно дополнительно измерить RPM автомобиля, чтобы помочь диагностировать проблему, используют ручной тахометр, измеряющий число оборотов во время работы.
Что дает преобразователь?
Необходимость использования регулятора оборотов электродвигателя в случае асинхронных моделей состоит в следующем:
Достигается значительная экономия электрической энергии. Поскольку не всякое оборудование требует высоких скоростей вращения моторного вала, ее имеет смысл снизить на четверть.
Обеспечивается надежная защита всех механизмов. Преобразователь частоты позволяет контролировать не только температуру, но и давление и прочие параметры системы. Этот факт особенно важен, если при помощи двигателя приводится в действие насос.
Совершается плавный пуск. Благодаря регулятору снимается необходимость использования дополнительных электронных устройств. Частотный преобразователь легко настроить и получить желаемый эффект.
Снижаются расходы на техническое обслуживание, поскольку регулятор сводит к минимуму риски поломки привода и других механизмов.
Таким образом электродвигатели с регулятором оборотов оказываются надежными устройствами с широкой сферой применения.
Важно помнить, что эксплуатация любого оборудования на основе электрического мотора только тогда окажется правильной и безопасной, когда параметр частоты вращения будет адекватен условиям использования
Как сделать тахометр своими руками?
Если восстановить заводской прибор невозможно или дорого, его можно сделать своими руками. Эта же задача часто решается владельцами авто-мото транспорта, на которых тахометр не предусмотрен конструкцией.
Видео простейшего тахометра собранного своими руками из вольтметра, двигателя от старого принтера и диодного моста.
Устанавливать датчик на коленвал достаточно сложно, да и балансировка может нарушиться. Проще воспользоваться любым шкивом, которые вращаются синхронно с мотором.
Если есть отверстие – устанавливаем фото-пару и подключаем ее к электронному тахометру. 
Есть способы, как подключить самодельный тахометр к системе зажигания. Каждый импульс, подаваемый на высоковольтную свечную катушку, соответствует одному обороту коленвала.
Снимаем сигнал, и подаем на схему тахометра. Если на вашем автомобиле вышел из строя штатный прибор, или вы хотите продублировать его на отдельном табло – возможно подключение тахометра к генератору. Это самая распространенная схема подачи импульсов. 
Если есть сомнения в правильности – посмотрите электрическую схему вашего авто, надо найти проводник от генератора к прибору.
Итог Изготовить самодельный тахометр достаточно просто, если есть элементарные навыки в электротехнике. При наличии паяльника и готовой схемы – это вопрос пары выходных.
Элементная база на любой вкус: от простенького счетчика импульсов до контроллера, собранного на ARDUINO. Главное понимать, как работает штатный прибор вашего авто.
Пример самодельного тахометра из компьютерной мышки. Все подробности в видео материале.
Для чего он нужен? Если сломался штатный тахометр – ответ очевиден. Если с вашей приборной доской все в порядке – можно добавить стильный элемент к интерьеру автомобиля. Цифровое табло легче считывается, а светодиодная индикация добавит наглядности.
Как использовать информацию тахометра
Возникает вопрос: что же дает информация с тахометра, тем более, что точность не слишком высокая? Попробуем на него ответить.
Есть несколько моментов. Первый из них в том, что именно тахометр может подсказать, когда можно начинать движение, т.е. вышел ли двигатель на оптимальный для этого режим. Особенно актуально в зимнее время. На современных авто, на которых категорически не стоит трогать педаль газа при запуске, обороты при старте холодного двигателя весьма высоки (заметно превышают 1000). Далее двигатель начинает постепенно нагреваться и автоматика сама снижает количество оборотов.
Вот здесь стоит знать, что для начала движения совершенно нет смысла ждать, когда стрелка, показывающая температуру охлаждающей жидкости, начнет движение вверх. Достаточно дождаться того момента, когда стрелка тахометра приблизится к значениям оборотов холостого хода (как правило 750-800 об/мин, но это не догма – холостой ход некоторых моделей 800-950 об/мин) и можно смело начинать движение (так двигатель прогреется быстрее и надежнее, да и бензина будет затрачено меньше). Опыт эксплуатации автомобилей подсказывает, что двигаться можно начинать при снижении оборотов до 1000.
Нельзя не упомянуть еще об одной функции тахометра – он используется для проведения регламентных работ. Большое количество диагностических проверок работы двигателя никак не провести без этого устройства. Однако эта тема более касается специалистов-ремонтников.
Зачем он нужен в автомобиле
В ответ на поставленный вопрос хочется сразу же сказать — грамотное использование тахометра позволяет использовать возможности двигателя на все 100%, но абсолютно без ущерба для последнего.
Если посмотреть на технические характеристики любого автомобиля, можно увидеть, что в описании его параметров существуют такие строки как максимальная мощность и наибольший крутящий момент. Причем оба этих показателя базируются на значениях, зависящих от оборотов двигателя. Например: «125 л.с. при 3500 об/мин» или «470 Нм при 4000 об/мин». Это означает, что двигатель развивает максимальную заявленную для него мощность именно при такой частоте вращения коленчатого вала (или, соответственно, наибольшее тяговое усилие). А до и после указанных значений мощность или усилие будут меньшими.
Таким образом, поддерживая обороты коленчатого вала двигателя в пределах, указанных в спецификации, вовремя переключая передачи, можно получить, например, наилучший разгон — весь «табун лошадей» будет задействован. Однако, увлекаясь максимальными ускорениями, не стоит забывать и об экономичности, а также ресурсе двигателя. Максимальная мощность подразумевает несколько повышенный расход топлива, хотя и ниже, нежели «перекручивая» двигатель.
Поэтому, используя при движении обороты несколько ниже максимальных по мощности, можно получить достаточно серьезную экономию, особенно при поездках на дальние расстояния. Плюсом такой эксплуатации является и увеличение ресурса ДВС, ибо максимальная мощность подразумевает и максимальный износ
Важно! Частое и чрезмерное снижение оборотов двигателя не только не приводит к экономии топлива, а наоборот — к увеличению расхода. А также значительному уменьшению ресурса самого ДВС
Итак, что же мы выяснили? Наличие тахометра в автомобиле позволяет как минимум: получить максимальную мощность; получить наилучшее тяговое усилие; экономить топливо; увеличить ресурс двигателя.
Цифровые и аналоговые тахометры
Все современные приборы, помогающие автолюбителю вовремя переключиться на нужную передачу, делят на два вида:
- аналоговые;
- цифровые.
Среди отечественных автолюбителей большую популярность имеют аналоговые устройства, включающие в себя:
- градуированную шкалу;
- провода, предназначенные для снятия нужной информации с коленчатого вала;
- микросхему;
- стрелку, перемещающуюся по циферблату;
- магнитную катушку.
Прибор с указанными элементами – это обычный электронный автомобильный тахометр, подключение его очень простое. При этом он четко выполняет свою функцию, сигнализируя человеку за рулем о том, что требуется произвести переключение передачи.
Цифровой тахометр состоит из следующих деталей:
- микросхема;
- центральный процессор;
- жидкокристаллическая панель;
- восьмиразрядный (иногда и больше) преобразователь (аналогово-цифровой);
- оптрон;
- температурный датчик.
Вы без труда можете заменить на более современное устройство аналоговый автомобильный тахометр, тюнинг прибора позволит выполнять на высоком качественном уровне регулировку блоков зажигания двигателя автомобиля, а также максимально точно задавать пороги экономайзера.









































































