Простой АМ-радиоприемник на 27 МГц
Наибольший интерес, конечно, представляют схемотехнические решения, позволяющие создавать простые и относительно миниатюрные устройства, собираемые и настраиваемые с минимальными трудностями при высокой повторяемости конструкций, а также схемы, для которых накоплен определенный опыт.
При всех неоспоримых достоинствах УКВ ЧМ-устройств большое распространение получили радиосредства, использующие амплитудную модуляцию (АМ). Несмотря на то, что АМ-устройства могут применяться и на частотах УКВ-диалазона, большее распространение они получили на более низких частотах, например, на частотах 27-28 МГц.
Так же как и в случае УКВ ЧМ-устройств существует большое разнообразие схемотехнических решений для АМ-радиоприемников (АМ-приемников). Наибольшее распространение получили су пер гетеродинные радиоприемники.
Используя принцип преобразования частот, реализуемый с помощью применения соответствующих конвертеров, можно использовать практически любые АМ-приемники, например, стандартные — с ДВ-, СВ-, КВ-диапазонами. Однако при всех достоинствах (благодаря усилению и многократному преобразованию достигается высокая чувствительность и избирательность) такое решение не всегда приемлемо из-за относительно высокой сложности и иногда значительных габаритов.
До некоторой степени перечисленным выше критериям отвечают конструкции АМ-радиоприемников, построенные на основе сверхрегенеративных схем. Такие схемы отличаются сравнительной простотой и относительно высокой чувствительностью.
К недостаткам данных схем следует отнести низкую избирательность, повышенный уровень шумов (особенно при настройках на частоты радиостанций) и сравнительно высокий уровень собственного излучения, присущий сверхрегенеративным схемам. При этом данное паразитное излучение осуществляется через антенну, подключенную к контуру сверхрегенератора — каскада, входящего в состав приемника.
На рисунке 2 представлен пример схемы АМ-радиоприемника на 27 МГц, построенного на основе сверхрегенеративного принципа приема и преобразования принимаемого радиосигнала.
Рис.2. Схема АМ-радиоприемника (сверхрегенератор) на 27 МГц;
Для данного примера радиоприемника можно использовать два варианта УНЧ: б — УНЧ, построенного на основе ИС К174УН4А, в — УНЧ -на основе ОУ К548УН1 А. При этом функционально сходные элементы на схемах (а и б) имеют одинаковую нумерацию.
Элементы для рисунке 2:
- R1=15к, R2=10к, R3=1.5к, R4=3.9к, R5=10к. R6=100, R7=180 (для схемы б -117=1 к-10к), R8=10, R9=100к-200к, R10=100к;
- С1=47, С2=10, С3=0.022, С4=0.02, С5=0.22, С6=1.0мкФ-20мкФ, С7=10мкФ х 15В, С8=10н-68н, С9=10н-68н, С10=10-50мкФ х 15В, С11=200-1000мкФ х 15В, С12=50-200мкФ х 15В, С13=200мкФ х 15В, С14=0.1, С15=10-50;
- Т1 — ГТ311 или аналогичные, могут быть использованы кремниевые транзисторы, например, КТ368 или КТ3102;
Параметры катушек:
- L1 — диаметр 7 мм, 8 витков провода ПЭВ 0.5, подстроечник — ферритовый,
- L2 — ВЧ-дроссель 20 мкГн, например, Д0,1, можно — на резисторе 100к, 200 витков ПЭВ 0,1
Конденсаторы типа КЛС, КМ, КД и т.д., оксидные — К53-14, К53-29, К50-6; резисторы — МЛТ 0.125 Вт или 0.25 Вт.
Целесообразно подстроить R1 для достижения максимальной чувствительности. L1 и С1 — настройка на частоту принимаемого радиосигнала, точная подстройка — сердечником катушки.
R6 — регулировка громкости. В УНЧ величина R7 (для б.), R9 и R7 (Кус = 1+R9/R7 — для в.) определяют чувствительность УНЧ. Цепочки R8С14 препятствуют возбуждению УНЧ на высоких частотах.
Повысить чувствительность приведенной схемы (рис.2) АМ-приемника можно добавлением к ней УВЧ на 1 транзисторе.
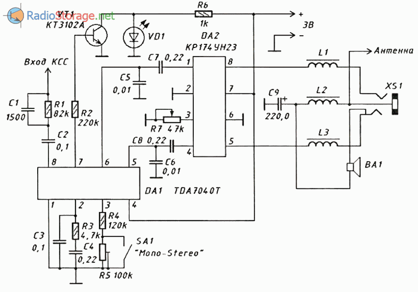
Стереодекодер
Принципиальная схема стереодекодера приведена на рис. 4. Он выполнен на микросхеме TDA7040T — стереодекодере с пилот-тоном.

Рис. 4. Принципиальная схема стереодекодера.
Микросхема изготавливается в миниатюрном корпусе для поверхностного монтажа. В качестве стереоусилителя звуковой частоты применена микросхема КР174УН23, желательно использовать ее малогабаритный аналог в корпусе для поверхностного монтажа КФ174УН2301 .
Существенным преимуществом этой микросхемы перед TDA7050T являются повышенная выходная мощность, что позволяет подключать динамическую головку, и возможность регулирования громкости по двум каналам одним переменным резистором с линейной характеристикой.
Комплексный стереосигнал с вывода 2 микросхемы приемника через корректирующую цепь R1, С1, определяющую тембр звучания и качество разделения каналов, поступает на вход стереодекодера — вывод 8 микросхемы DA1. Резистором R5 устанавливают режим работы опорного генератора.
Замыканием переключателя SA1 стереодекодер отключается. При отсутствии КСС напряжение с вывода 7 поддерживает транзистор VТ1 в открытом состоянии, который шунтирует светодиод VD1. При появлении КСС напряжение уменьшается, транзистор VТ1 закрывается, светодиод VD1 начинает светиться, сигнализируя о режиме “Стерео”.
Декодированные сигналы с левого и правого каналов с выводов 5 и 6 микросхемы DA1 через фильтр на конденсаторах С5…С8 поступают на соответствующие входы УЗЧ — выводы 1 и 4 микросхемы DA2. Громкость звучания регулируется резистором R7, в качестве которого используется переменный резистор “VOL” радиоприемника.
Усиленные сигналы левого и правого каналов с выводов 5 и 8 микросхемы DA2 через дроссели L1…L3 поступают на разъем наушников XS1 и динамическую головку ВА1 (в приемнике по схеме на рис. 2 ВА1 отсутствует). Выход антенны необходимо подключить к точке соединения конденсаторов С1, С2 приемника.
Подстроечный резистор R5 — СПЗ-19а; переключатель SA1 — ПДЭ-5; дроссели L1 …L3 — малогабаритные, индуктивностью 20…100 мкГн; остальные детали любых типов. как можно меньших размеров.
Для установки стереодекодера в приемнике, изображенном на рис. 1, необходимо выпаять микросхему 1С2, резисторы R1, R3…R5; конденсаторы С9, С15…С19. В приемнике, изображенном на рис. 2, необходимо выпаять транзисторы VТ6, VТ7; резисторы R2…R4; конденсаторы С12, С16, С17.
Стереодекодер размещается на печатной плате, размеры которой выбираются исходя из наличия свободного места внутри приемника. Микросхемы DA1, DA2 устанавливаются со стороны дорожек.
Плату стереодекодера в соответствии с принципиальной схемой соединяют в нужных точках с платой приемника, использовав отверстия от удаленных деталей.
Для переключателя SA1 “Моно-Стерео” необходимо на боковой стенке вырезать прямоугольное отверстие. В качестве индикатора “Стерео*’ в приемнике “РА-993″ используется индикатор включения питания “LED”, а в приемнике “РА-218” на передней панели сверлится отверстие, куда вставляется светодиод красного цвета диаметром 3 мм. Настройка схемы заключается в установке резистором R5 наилучшего разделения каналов при приеме радиостанции.
Режим “Стерео» будет обеспечиваться только для станций работающих в диапазоне 88…108 МГц. В заключение хотелось бы отметить очень низкое качество звучания комплексных наушников-вкладышей китайского производства, у которых нередко рвется тонкий соединительный провод, и они вообще перестают работать.
Единственный выход из этой ситуации состоит в приобретении хороших фирменных наушников, хотя их стоимость может в несколько раз превышать стоимость подобных приемников.
Д. Лаевский. РМ-07-17.
Литература:
- Микросхема TDA7088. — Радиохобби. 2000, №6.
- Поляков В. Однокристальные ЧМ приемники. — Радио, 1997, N2, стр. 20,
- Микросхемы для аудио и радиоаппаратуры. Справочник. — М. ДОДЭКА, 1997.
- Буевский А. Стерео FM-приемник «Стиль”. — Радиолюбитель, 2000, №5, стр, 9.
- Аленин С. Низковольтный УМЗЧ КР174УН23. — Радио, 1997.
Китайские карманные УКВ-ЧМ приёмники
Очень популярны недорогие карманные УКВ-ЧМ (fm) приемники китайского производства, сделанные на основе микросхемы tda7088 фирмы philips.
Реально эти приемники выполнены на более дешевых аналогах этой микросхемы, имеющих весьма различающиеся названия, вот только три из них – А7088, sc1088, РА22429, а так же есть и другие маркировки.
Практически, во всяком случае, по схеме включения, это одна и та же микросхема tda7088, ну может быть аналоги отличаются в некоторых пределах электрическими параметрами.
У самого простого варианта (рис. 1) есть всего три органа управления, – две кнопки для настройки на станцию, и переменный резистор – регулятор громкости, объединенный с выключателем питания. Еще бывает индикаторный светодиод, индицирующий только питание.
Прослушивание радиовещательных станций осуществляется на головные телефоны, подключаемые к разъему xs1. Используются стереофонические микронаушники «затычки для ушей» от аудиоплеера.
Но сигнал на них подается монофонический, а сами капсюли включаются последовательно (точка общего провода разъема наушников никуда не подключена). Антенной, при этом, служит провод головных телефонов.
Сигнал, принятый антенной, поступает на входной широкополосной контур l1, С1 …СЗ, который не перестраивается по диапазону, а настроен на его середину. И далее сигнал поступает через вывод 11 ИМС на вход УРЧ микросхемы. Усиленный сигнал радиочастоты и сигнал гетеродина, контуром которого является l2, С13, vd1, подключенный к выводу 5, поступают на смеситель внутри микросхемы.
Промежуточная частота низкая – 70 кГц, а тракт приема микросхемы ic1 имеет очень похожую схему на ИМС К174ХА34. Сигнал ПЧ во внутренних цепях микросхемы выделяется активным фильтром на операционных усилителях и rc-цепях, пассивными элементами которого являются конденсаторы С11, С12. Затем сигнал поступает на вход усилителя-ограничителя – вывод 9 101.
Конденсаторы С4, С6 являются элементами коррекции усилителя-ограничителя, с выхода которого сигнал поступает на ЧМ- демодулятор.
В состав микросхемы входит триггер автоматической настройки на станцию. При нажатии на кнопку sb2 reset на выводе 16 устанавливается напряжение питания, которое начинает плавно уменьшаться, соответственно изменяется напряжение на варикапе vd1 и происходит перестройка частоты вверх по диапазону.
При попадании в полосу захвата частоты сигнала радиостанции перестройка прекращается. Для дальнейшей перестройки по диапазону необходимо нажать кнопку sb1 scan, и приемник начнет поиск следующей по диапазону радиостанции. При её захвате, – опять остановка. И так, нажимая sb1 можно последовательно перебирать радиостанции.
А кнопкой sb2 вернуться на исходную позицию.
Сигнал звуковой частоты с вывода 2 проходит через регулятор громкости “vol” и поступает на вход усилителя звуковой частоты который сделан на двух транзисторах vt1 и vt2. Это простой телефонный УНЧ на разноструктурных транзисторах. С эмиттера vt1 сигнал НЧ поступает на наушники.
Более «продвинутый» вариант показан на рисунке 2. Здесь есть цифровая шкала на жидкокристаллическом дисплее и часы- будильник. Синтезатора частоты нет, просто шкала на ic1 представляет собой своеобразный частотомер, измеряющий частоту гетеродина приемника.
Электрическая схема приемного тракта практически не имеет отличий от приведенной на рисунке 1, а разница только в наличии цифровой схемы на ИМС ic1.
Как уже сказано, это часы-будильник с частотомером. Сигнал гетеродина с гетеродинного контура поступает на вход высокочастотного предварительного усилителя на транзисторах vt1, vt2 и далее на вывод 35 – вход цифрового индикатора частоты.
Для управления часами используют пять кнопок: sb1 – включение звонка; sb2 – настройка времени звонка; sb3 – настройка текущего времени; sb4 – подстройка минут; sb5 – подстройка часов.
Для настройки часов необходимо нажать на кнопку sb2 или sb3 и удерживая ее, кнопками sb4 или sb5 установить необходимое время. С вывода 28 сигнал будильника поступает на транзистор vt8, нагрузкой которого является дроссель l5 и пьезокера- мический звукоизлучатель НА1. На транзисторах vt1…vt5 собрана схема защиты микросхемы ic1 от неправильной полярности источника питания.
Это только две схемы, есть и другие варианты, с УНЧ на ИМС, работающей на динамик, с фонариками и прочие.
https://youtube.com/watch?v=wolSOyCLPJY
Иванов А.
Раздел:
Укв чм приемник повышенной помехоустойчивости
A.M. Вахненко, UT5UQF, г.Киев
В настоящее время все больший интерес у радиолюбителей вызывает так называемый “полный” FM диапазон. Это УКВ-1 (65,8-74 МГц) и УКВ-2 (98-108 МГц), европейский стандарт (88-108 МГц).
Естественно, возникает желание иметь радиоприемник, у которого есть полный УКВ диапазон: это сверхрегенератор, УКВ ЧМ с фазовой автоподстройкой частоты (ФАПЧ) прямого преобразования и УКВ ЧМ супергетеродинного типа с различными значениями промежуточных частот.
Достоинства и недостатки этих схем следующие. Сверхрегенератор прост в схемном решении, но имеет широкую полосу пропускания, что не обеспечивает качественного приема станций.
Обращает на себя внимание радиоприемник, собранный по схеме супергетеродина с низкой промежуточной частотой 70-100 кГц, так как с ПЧ порядка 10,7 МГц схема становится громоздкой, хотя и обладает всеми достоинствами: высокой чувствительностью (порядка 1-5 мкВ) и избирательностью (до 40-60 дБ). В настоящее время имеются микросхемы, в состав которых входит полный ВЧ тракт супергетеродинного приемника с низкой ПЧ (70 кГц), значение ПЧ зависит от номиналов навесных элементов, которые подключаются к выводам микросхемы
В настоящее время имеются микросхемы, в состав которых входит полный ВЧ тракт супергетеродинного приемника с низкой ПЧ (70 кГц), значение ПЧ зависит от номиналов навесных элементов, которые подключаются к выводам микросхемы.
В различной литературе приводятся схемы радиоприемников, собранных на микросхемах К174ХА34, К174ХА42. Поэтому автор дает только некоторые рекомендации по улучшению работы этого устройства. Схема радиоприемника показана на рис.1.
Данная схема от типовой отличается измененной входной частью, так как при типовом подключении антенны наблюдался неуверенный прием станций, особенно в диапазоне 98…108 МГц, ввиду того, что мощности станций различны. Антенна выполнена симметричной, в виде петли длиной 20-30 см. Ее можно изготовить в виде ручки для переноски. В авторском варианте полотно антенны уложено по периметру корпуса (рис.2).
Для подачи запирающего напряжения на варикап служит стабилизатор тока и напряжения, собранный на транзисторе VT1 и диоде VD1, с усилителем по току на VT2, так как работа радиоприемника планировалась от сетевого блока питания.
В заключение следует отметить, что приемник, собранный на микросхеме TDA7021T, работал устойчиво и чисто, без заметных шумов в диапазоне УКВ-2, чего нельзя сказать о К174ХА34, некоторые экземпляры которой работали неустойчиво, что подтверждается в
При изготовлении печатной платы следует обратить внимание на то, что микросхема TDA7021А конструктивно выполнена для. Литература:
Литература:
1. Герасимов Н. Двухдиапазонный УКВ приемник II Радио. -1994.-№ 8.-C.6-8.
2. Поляков В. Однокристальные ЧМ приемники II Радио.-1997.-№ 2.-C.20-23.
Блог интернет – магазина
2018-10-01
Внешний вид автомобиля формируется состоянием лакокрасочных покрытий, наружных деталей и аксессуаров. Оригинальные диски литые на автомобиле ВАЗ 2107 — один из самых распространенных видов тюнинга.
Помимо чисто декоративных факторов такие детали позволяют значительно улучшить эксплуатационные и технические характеристики автомашины. Качественные легкосплавные диски на автомобиле ВАЗ 2107 уменьшают неподрессоренную массу.
Это обстоятельство положительно сказывается на состоянии подвески и приводит к таким последствиям: Нагрузка на детали…
2018-09-30
Записаться на ТО Вернуться на главную Газораспределительный механизм , или ГРМ, автомобиля относится к системам двигателя и служит для того, чтобы подавать горючее двигателю и выводить из него отработавшие газы.
Если Вам требуется ремонт ГРМ в ВАЗ 21099, владельцы могут обратиться в компанию «Экспо Кар Сервис», где опытные мастера выполнят все необходимые работы эффективно и в оптимальные сроки.
Как правило, исправление и восстановление газораспределительного механизма включает в себя: Замена ремня механизма; Замена цепи механизма. Качество…
2018-09-30
Благодаря этой детали неровности на дороге как будто сглаживаются, кроме того, именно она помогает держать автомобильное колесо прижатым к земле. В зависимости от марки производителя машины и ее модели, варьируется и срок эксплуатации описываемого элемента.
В среднем, при заводской…
2018-09-15
Приветствую вас друзья на сайте ремонт автомобилей своими руками. В сегодняшнем огромном потоке автомобилей стоит отметить большое количество негативных факторов, которые имеют влияние на здоровье и самочувствие водителя.
И мы сегодня поговорим о внутренней атмосфере автомобиля в частности о воздухе, которым дышит водитель и его пассажиры. Фильтр салона ВАЗ 2110 Раньше далеко не все модели отечественных автомобилей были оборудованы фильтрами для очистки воздуха поступающего в салон машины.
Зачем нужен фильтр Пыль, выхлопные газы и другого…
2018-09-11
Датчик включения вентилятора ВАЗ 2110 В такой ситуации можно надеяться только на систему охлаждения, одним из главных элементов которой является датчик включения вентилятора ВАЗ 2110 (сокращенно – ДВВ).
Назначение датчика включения вентилятора Как мы уже упомянули, ДВВ является…
2018-09-03
Отечественный концерн АвтоВАЗ приостанавливает на пять дней выпуск транспортных средств под маркой Lada. Руководство компании решило в этот период провести полную инвентаризацию производства.
В первую очередь приостановка коснется производственных линий, задействованных в выпуске автомобилей Lada. Приостановка технологической линии ВО, на которой выпускаются отечественные иномарки и Lada Largus, будет произведена всего на три дня.
2018-09-03
Что такое термостат и принцип его работы Термостат в автомобиле отвечает за поддержание нормальной температуры охлаждающей жидкости.
Выражаясь простыми словами, термостат — это запирающий клапан, который в нужный момент, при нагревании антифриза до заданной температуры (как правило 90-93 градуса по Цельсию) открывает «большой круг».
Благодаря этому охлаждающая жидкость начинает протекать через радиатор и остывать. Конструкция термостата может быть корпусной и бескорпусной, в том и в другом случае используется надежный и незамысловатый механизм….
2018-09-03
Сайт для радиолюбителей
В этой статье приводится описание простого УКВ-ЧМ радиоприемника, построенного на отечественных микросхемах КС1066ХА1 и КР174УН23. Радиоприемник рассчитан на прием сигналов радиовещательных станций в одном из диапазонов — 65,8…73 МГц или 88…106 МГц (в зависимости от числа витков гетеродинной катушки).
Применение этой элементной базы дает возможность сборки достаточно хорошего УКВ-ЧМ приемника, без налаживания при помощи таких контрольно – измерительных приборов, как ГСС, осциллограф, и т.д. А простота изготовления приемника сопоставима с несложным приемником прямого усиления. Поэтому данный приемник можно рекомендовать начинающим радиолюбителям.
Принципиальная схема приемника показана на рисунке.
Приемный тракт построен на микросхеме А1 – КС1066ХА1 по типовой схеме. Входного контура нет, — при ПЧ = 60-70 кГц в нем нет необходимости, поэтому антенна подключена через С5 непосредственно на вход УРЧ микросхемы. Единственный контур — гетеродинный на катушке L1. В процессе настройки на станцию этот контур перестраивается при помощи варикапа VD1.
То, в каком диапазоне будет работать приемник, зависит только от катушки L1. Катушка не имеет каркаса, предварительно она наматывается на хвостовике сверла диаметром 3 мм. После намотки и разделки выводов, перед установкой на плату сверло из него извлекается и полученная “пружинка” паяется на плату. Намотка — проводом ПЭВ 0,41. Для работы в диапазоне 65.8…
73 МГц должно быть 7 витков, для диапазона 88…106 МГц — 4 витка. Укладка диапазона производится подстройкой индуктивности этой катушки путем растягивания – сжимания её витки. Все детали, кроме динамика, источника питания и антенны расположены на небольшой печатной плате из фольгированного стеклотекстолита. Расположение печатных дорожек — одностороннее.
На рисунке схематически показано расположение печатных дорожек.
Дорожки на фольге вырисовываются перманентным маркером немецкого производства (несмываемый маркер для письма по стеклу, CD, пластмассе). Сначала в плате сверлятся все отверстия, затем рисуются кружки на этих отверстиях, а после проводятся соединительные линии. Плата травится в растворе хлорного железа. После травления краска маркера с дорожек смывается спиртом или одеколоном.
Динамик используется малогабаритный китайский на мощность 0,5Вт, сопротивлением катушки 6 Ом. Но, подойдет любой широкополосной малогабаритный динамик. Для настройки используется переменный резистор (R3) типа СПЗ-Зб, от узла фиксированных настроек не программы телевизоре типа УСЦТ (от выдвижного блока настройки). Шкалой приемника служит собственная шкала этого резистора.
Остальные конденсаторы типа К10-7 или импортные аналоги. Варикап КВ121А можно заменить на КВ104, но, при этом, возможно, потребуется уточнить число витков катушки L1. Резисторы R1, R2, R5 — любые общего применения, мощностью 0,25 или 0,125 Вт (МЛТ, ВС, другие, импортные). Если монтаж без ошибок и все детали исправны, то приемник начинает работать после первого же включения питания.
Подключите антенну, установите R4 в положение максимальной громкости и резистором R3 попробуйте настроится на какую – нибудь станцию. Ориентируясь по шкале любого другого радиоприемника, путем растяжения или сжатия витков L1 добейтесь, чтобы приемник принимал все станции, который принимает образцовый приемник в этом диапазоне.
Если вы находитесь в панельном доме, то настройкой занимайтесь у окна, а еще лучше антенну-провод подвесить на оконную раму или высунуть наружу в форточку. Приемник принимал уверенно и громко, все существующие в этом городе радиовещательные станции УКВ-ЧМ диапазона, даже находясь внутри панельного дома, далеко от окна.
Радиоконструктор №6 2003г стр. 4
К174ХА42 — ОДНОКРИСТАЛЬНЫЙ ЧМ РАДИОПРИЕМНИК
Основные электрическиехарактеристики при Токр. ср ° 25±10°С
Номинальное напряжения питания, В…. 4,5 Потребляемый ток, мА, не более……… 8 Частота входного ВЧ сигнала, МГц. . . 1,5…150 Чувствительность (входное напряжение ограничения по уровню -3 дБ), мкВ…………………. 6 Выходное напряжение ЗЧ, мВ……….. 100 Коэффициент нелинейных искажений, %, не более……………. 0,5 Сопротивление нагрузочного резистора в цепи открытого коллектора усилителя 34, кОм, не более, при напряжении питания 4,5 В. ………………………22 9 В………………………..47 Отношение сигнал/шум*, дБ, не менее…. 50 Коэффициент подавления составляющей AM*,дБ,не менее…………. 50
* Значения этих параметров измерены при следующих условиях: напряжение питания 4,5 В, входная частота РЧ сигнала 69 МГц, девиация частоты -+50 кГц, модулирующая частота 1 кГц; при измерении коэффициента подавления AM глубина модуляции равна 30%.
Предельно допустимые значения параметров
Напряжение питания, В………… .2,7…9 Наибольшее входное напряжение РЧ, мВ……………….. 200 Рабочий температурный интервал, С…………….. -10…+55
Микросхемы К174ХА42А и К174ХА42Б предназначены для работы в экономичных радиовещательных и связных приемниках частотно-модулированных сигналов. Микросхемы содержат все функциональные узлы супергетеродинного ЧМ приемника (от антенного входа до выхода ЗЧ) и требуют для его реализации минимум навесных элементов: резонансный LC-контур, несколько конденсаторов и один резистор.
Регулировка такого приемника сводится к настройке контура гетеродина — установке границ диапазона. Это стало возможным благодаря низкой промежуточной частоте — 70 кГц, что позволяет использовать для селекции сигнала ненастраиваемые RC-фильтры, отказавшись от критичных полосовых резонансных LC-фильтров.
Большие значения девиации входного сигнала — 50 и 75 кГц — при низкой ПЧ приводят к появлению искажений сигнала ЗЧ. Для их устранения использована система обратной связи по частоте, которая уменьшает («сжимает») девиацию в пять раз — до 10 и 15 кГц соответственно. Микросхема оснащена высокоэффективной корреляционной системой подавления шума (бесшумной настройки — БШН). Она подавляет звуковой сигнал при неточной настройке, входном сигнале с уровнем, близким к уровню шума, и при настройке на зеркальный канал.
Прибор К174ХА42А рассчитан для работы в связных радиоприемных устройствах. а К174ХА42Б — в радиовещательных приемниках бытового назначения. Микросхема К174ХА42 может также найти применение и в радиотрактах телевизионной аппаратуры, в телефонах с радиоканалом, в системах личной и служебной радиосвязи, устройствах поискового вызова, охранных устройствах, в аппаратуре телеуправления. Небольшое число требуемых внешних элементов, простота настройки и низкая стоимость делают ее весьма привлекательной для широкого использования в радиолюбительских конструкциях.
Предлагаемая схема предназначена для сборки громкоговорящего стереоприемника с цифровой шкалой, позволяющего принимать широкополосные ЧМ-станции в диапазоне 65…110 МГц. Приемник имеет пять фиксированных настроек на принимаемые станции и встроенные часы с будильником. Приемник отличается высокой чувствительностью, простотой и хорошими характеристиками, не содержит дефицитных деталей.
Технические характеристики
Диапазон принимаемых частот, МГц 65… 110
Фиксированные настройки 5
Чувствительность, мкВ 2
Потребляемый ток, мА 20
Напряжение питания, В 6
Выходная мощность, Вт 0,25
Коэффициент гармоник, % 0,2
Сопротивление нагрузки, Ом 4…8
Антенна телескопическая, см 30…60
























































