Примеры и сравнение популярных моделей
В настоящее время существует такое большое количество самых различных марок и моделей приборов поиска скрытой или оборванной проводки, что все тяжело рассмотреть и описать их характеристики, преимущества и недостатки. Поэтому мы рассмотрим только самые популярные детекторы, которые используются в домашнем обиходе.
- Электронный тестер №48М является многофункциональным устройством для домашнего использования, который используется для проверки целостности проводов, а также для нахождения скрытой в стене проводки контактным и бесконтактным способом. Имеет светодиодную индикацию и может обнаруживать провода, которые расположены на глубине до 2 см в стене.
- Устройство для поиска проводки и металлических элементов «Спарта» имеет звуковой и световой оповещатель. Позволяет обнаруживать не только провода, но и различные металлические элементы. Находит места обрыва в цепи.
- «Поиск» используется не только для точного обнаружения в стене и потолках проводки, но и позволяет проверять правильность фазировки электрических счётчиков, выявлять оборудование с местом обрыва зануления или заземления, проверять исправность предохранителей, определять обрывы в проводке. Оснащён четырьмя диапазонами чувствительности.
- Искатель «ДЯТЕЛ М» Е121.3 помогает находить скрытую проводку, проверять правильность фазировки счётчиков, обнаруживать фазные провода на различных участках поверхности помещения и т. д. Имеет пластмассовый корпус с ребром ограничения для безопасности работы и четыре степени чувствительности.
- Небольшой бесконтактный детектор UNI-T UT12А китайского производства позволяет определять напряжение от 90 до 1000 В переменного тока. Имеет световой и звуковой индикатор, а также систему автоматического отключения при 30 минутном простое. Внешне похож на обычный маркер. Очень удобный в домашнем обиходе.
- Искатель проводки TS-75 в металлическом удобном корпусе позволяет точно определить расположение проводки в стене под током. Имеет световую и звуковую индикацию.
- Недорогой детектор S100 STANLEY STHTO-77403 американского производства прекрасно подойдёт для домашнего и даже профессионального использования. Позволяет находить не только скрытую проводку, но и места обрыва в цепи. Имеет небольшие габариты и удобный прочный пластиковый корпус.
Если говорить о детекторах отечественного производства, то они отлично подойдут для использования в бытовых целях. Имеют доступные цены и могут предложить хорошее качество. Китайские модели более компактны и удобны в использовании. Также имеют невысокую стоимость, но, как нам известно, данный производитель не может похвастаться длительным сроком службы своей продукции. Выбирая марки известных европейских или американских производителей можно быть уверенным, что детектор прослужит долгое время и будет иметь необходимое количество функционала как для домашнего использования, так и для профессиональной работы при доступной цене.
Простейшая схема
Это наиболее простая схема, поэтому расскажем о ней первой, и наиболее подробно объясняя все мелочи (пусть не смеются понимающие люди). При желании ее собрать может каждый.
- полевой транзистор типа КП 103 или КП 303 (обозначен VT);
- источник питания 1,5- 5 В (одна или несколько батареек);
- телефон электромагнитный (обозначен SP);
- провода;
- любой выключатель или тумблер;
- омметр (обозначен Ω) или авометр (тестер), хотя можно обойтись и без него.
Из инструментов нужны только паяльник и кусачки. Для пайки естественно должны быть припой, флюс или канифоль. Теперь подробнее о непонятных деталях.
Полевой транзистор
Самая важная деталь, на схеме он обозначается вот так:
Смотрим на правую часть рисунка, левая нам не важна, здесь обозначены буквами его выводы:
«З» — затвор (направление стрелки обозначает тип p или n это тоже сейчас не берем во внимание;
«И» — исток;
«С» — сток.
Если на затвор транзистора не подано напряжение то между истоком и стоком сопротивление большое, ток почти не течет. Подав напряжение, мы открываем затвор и уменьшаем сопротивление (как открываем кран на трубе), ток начинает течь. Причем полевые транзисторы очень чувствительны, схема детектора скрытой электропроводки основывается на этой особенности.
Так выглядит эта деталь на фото.
Транзистор КП 303 имеет такой же вид, но отличается маркировкой
После цифр еще идет буквенное обозначение, не берем его во внимание. Возможен второй вариант исполнения в пластмассовом корпусе в виде призмы и тремя плоскими выводами снизу. Как располагаются выводы на корпусе должно быть понятно из рисунка ниже
На нем транзистор в металлическом корпусе изображен выводами вниз, ориентироваться нужно по ключу
Как располагаются выводы на корпусе должно быть понятно из рисунка ниже. На нем транзистор в металлическом корпусе изображен выводами вниз, ориентироваться нужно по ключу.
Телефон электромагнитный
Это не телефонный аппарат, а только его деталь (аппарат и получил отсюда название), выглядит она вот так:
Бывают с корпусом, изготовленным полностью из пластмассы. Подойдет от старых дисковых телефонов. Располагается он в трубке в той части, которая прилегает к уху (из него мы слышим собеседника). Для того чтобы телефон извлечь нужно отвернуть декоративную крышку и отсоединить провода на клеммах.
Телефонная трубка
Маркировка нам не важна кроме сопротивления, оно должно быть в пределах 1600 — 2200 Ом (может обозначаться Ω).
Телефон работает по следующему принципу — внутри находится электромагнит, который при протекании через него тока притягивает металлическую мембрану. Колебания мембраны создают слышимый нами звук.
Омметр
Это измерительный прибор для определения сопротивления.
Выглядит он вот так:
Омметр
Если сложно найти то обойдемся без него, схема будет работать и так. При необходимости можно сделать выводы для подключения, и использовать во время поиска «тестер» (авометр или мультиметр — это одно и то же) в режиме измерения сопротивления. Этот прибор есть почти у каждого.
Авометр или «тестер»
Собираем схему
Для сборки достаточно паяльника
Все детали собираем навесом с помощью проводов согласно схеме. На затвор транзистора припаиваем кусок одножильного провода диной 5-10 сантиметров. Он будет являться антенной.
После сборки можно упаковать все в любой подходящий корпус, например пластмассовую мыльницу.
Мыльница может послужить корпусом
Ищем проводку
Включенный прибор подносим к стене и начинаем проводить антенной вдоль нее. В месте, где находится провод под напряжением из телефона разрастаться гудение (как у работающего трансформатора). Чем ближе к проводу, тем звук будет сильнее.
Более точно можно найти проводку по показаниям омметра, при приближении он показывает наименьшее сопротивление. Для работы с омметром отключаем питание прибора.
Как работает прибор
Все дело (как мы уже и говорили) в высокой чувствительности полевого транзистора. Наведенное на его затвор с антенной электромагнитное поле открывает транзистор. Ток подается на телефон, и он начинает издавать звуковые сигналы с частотой 50 Герц (частота переменного тока в сети).
Омметр замеряет сопротивление между истоком и стоком. Оно становится меньше при повышении сигнала на затворе.
Теперь рассмотрим более сложные приборы, уже не сильно углубляясь в детали.
Профессиональные приборы для поиска
Существует множество методик, позволяющих узнать место прокладки кабелей. Они основаны на использовании приборов, способных детектировать провод без прямого контакта. К ним относятся следующие устройства:
- электромагнитный детектор скрытой проводки;
- индикаторная отвертка;
- металлодетектор;
- мультиметр и полевой транзистор;
- комбинированный детектор.
Электромагнитный детектор скрытой проводки
Электромагнитные детекторы — это профессиональные приборы, выпускаемые для обнаружения проводов. Их работа основана на регистрации переменных электромагнитных полей, идущих от проводника. Данный тип прибора требует, чтобы во время поиска по зондируемому кабелю протекал ток в 5-10 ампер. Это соответствует электрической нагрузке в 1-2 кВт.

Электромагнитный прибор для поиска проводки обладает хорошей точностью. Но есть один большой недостаток. Он способен обнаружить провод, если по нему протекает ток. Отыскать таким прибором разрыв цепи не удастся. Соответственно дом должен быть под напряжением, а исследуемая линия не иметь обрыва провода. Детектор такого типа отлично подойдет, если кабель в рабочем состоянии, а вам необходимо сделать отверстие в стене без лишних рисков.
Индикаторная отвертка
Самый дешевый метод обнаружения скрытой проводки. Индикатор стоит порядка 20-30 рублей. Он есть у каждого электромонтажника. Электрики используют его для поиска фазы и нуля. Если прикоснуться индикаторной отверткой к кабелю, она засветится. Дорогие модели способны издавать звуковой сигнал. Независимо от цены, прибор указывает на фазный провод, а на ноль — молчит.

Транзисторные модификации индикаторных отверток способны светиться без прямого контакта с кабелем. Чувствительность позволяет обнаружить фазный провод на расстоянии до 20 мм. Поэтому, если токоведущая жила находится на незначительной глубине, прибор обнаружит ее
Важно, чтобы провод находился под напряжением, а индикатор был транзисторным
Металлодетектор
Этот прибор часто называют металлоискателем. Он применяется для определения наличия металла в толще земли на глубине около одного метра. Если в стенах нет металлической арматуры, ничего не мешает воспользоваться металлоискателем для поиска проводки.
Применение металлодетектора выигрывает перед другими способами поиска. Для обнаружения провода необязательно, чтобы кабель был под напряжением. Прибор разработан для поиска на больших глубинах, поэтому легко способен найти провод в стене на расстояниях 1-5 см. На такой глубине обычно прокладываются кабеля.
Однако пользоваться металлодетектором в здании с арматурой не получится. Прибор срабатывает на любой металл, а не конкретно на электропроводку. Металлоискатели довольно большие по размеру. Их проблематично хранить в стандартном ящике для инструментов.
Мультиметр и полевой транзистор
Определение скрытой проводки мультиметром подходит радиолюбителям. Чувствительный элемент для поиска придется спаять своими руками. Помимо измерительного прибора пригодится полевой транзистор. Главное, чтобы его затвор обладал низким напряжением открытия и малой входной емкостью. Например, советские элементы серии КП103 или импортные 2SK241. В качестве прибора допустимо использовать и старый стрелочный тестер.
Мультиметр переводится в режим измерения большого сопротивления. Обычно это диапазоны до 200 ком или 2 Мом. Щупы прибора подключаются к переходу сток-исток. Затвор остается висеть в воздухе. Для повышения чувствительности поиска к нему следует припаять кусочек проволоки. Длина и форма отрезка подбираются опытным путем
Во время сборки устройства необходимо соблюдать осторожность. КП103 — не самые дешевые транзисторы. Они легко повреждаются статическим электричеством
Они легко повреждаются статическим электричеством.
Комбинированный детектор
Комбинированные искатели скрытой проводки — это класс приборов, обладающих несколькими чувствительными элементами. Например, металлоискатель и электромагнитный детектор в одном компактном корпусе. Два типа сенсора, работая одновременно, исключают недостатки и погрешности друг друга.
Комбинированные приборы стоят дороже своих более простых собратьев. Человек, который ищет неисправность сети, может на свое усмотрение включать или выключать тот или иной тип датчика или пользоваться несколькими одновременно. Все зависит от опыта работы с детектором и состояния исследуемой проводки.
Описание работы прибора
Его работа основана на способности улавливать электромагнитный фон создаваемый электропроводами в стене. Как правило, подобные устройства состоят из транзисторного усилителя, на входе которого подключена небольшая антенна, а на выходе этого усилителя подключен акустический или световой индикатор. Обнаружив электромагнитное поле, индикатор оповещает об этом световым или звуковым сигналом.
Стенд для пайки со светодиодной подсветкой
Материал: АБС + металл + акриловые линзы. Светодиодная подсветка…
Подробнее
Существенный минус подобных устройств – у них повышенная чувствительность, как электромагнитному излучению проводов, так и к посторонним помехам, таким как радиоволны телетрансляторов или сотовых станций. Это, как правило, создает неверное срабатывание и крайне затрудняет поиск.
Особенность данного искателя для обнаружения скрытой проводки в том, что он не только обнаруживает электромагнитное поле, но и определяет частоту колебания электрического тока. Это помогает избежать ошибочных срабатываний на другие источники излучений.
Выделение одной частоты, а именно 50 Гц, и обработка ее осуществляется при помощи микроконтроллера DD1. В результате чего вся схема прибора остается довольно простой. Сигнал, уловленный антенной, идет усилитель, построенный на транзисторах VT1 и VT2. Данный усилитель обладает большим коэффициентом усиления и входным сопротивлением.
Составной транзистор VT1-VT2 коллектором связан входом таймера TMR0 (вывод 5) микроконтроллера PIC12F629. Для получения максимальной громкости от пьезоизлучателя его выводы подключены к выводам 2 и 3 микроконтроллера, за счет этого амплитуда звука повышается в два раза.
Так же в устройстве есть кнопка включения и светодиод HL1 для световой индикации. Конденсатор С2 предназначен для защиты входа от наводок, предотвращая ложные срабатывания. Как только кнопка SA1 нажата, микроконтроллер DD1 выходит из «спящего» состояния и вслед за этим загорается светодиод HL1, сигнализируя о готовности прибора.
Микроконтроллер считает количество периодов пойманного на антенну переменного напряжения за установленный промежуток времени, то есть вычисляет его частоту. Выявив сигнал с частотой равной 50 Гц (частота тока в электросети), прибор на протяжении 0,2 секунды издает звуковой сигнал с частотой около 1 кГц. Во время звукового сигнала светодиод HL1 гаснет. Далее этап измерения повторяется. Отключается прибор для обнаружения скрытой проводки так же одним нажатием на кнопку SA1. Остается только запрограммировать микроконтроллер PIC12F629.
Для уменьшения энергопотребления переключение в данный режим связан с отключением внутренних компараторов и детектора снижения напряжения питания микроконтроллера. В итоге получилось добиться тока потребления не более 1 мкА и не применять в схеме обычный выключатель напряжения. Антенна представляет собой петлю изолированного провода общей длиной около 200 мм, окружающая корпус прибора по периметру. Чувствительность прибора можно немного изменить, меняя длину этой антенны.
Паяльная станция 2 в 1 с ЖК-дисплеем
Мощность: 800 Вт, температура: 100…480 градусов, поток возду…
Подробнее
Скачать прошивку и исходник (1,1 MiB, скачано: 3 939)
Инструкция по применению детектора
Из-за разнообразия конструкций индикаторов скрытой проводки рассматривать инструкцию по их использованию необходимо на примере конкретной модели. Для этого был выбран недорогой электростатический ИСП «Дятел Е-121», широко используемый отечественными монтажниками. Но сначала необходимо подготовиться к поисковой процедуре.
Подготовка к предстоящей работе
Для ускорения обнаружения электропроводки с помощью любого детектора опытные специалисты предлагают соблюдать ряд простых правил.

Ниже приведены основные из них:
- Изначально протестировать работоспособность прибора на любом проводе под напряжением. В детекторе могут просто сесть батарейки, и он будет работать некорректно.
- Откалибровать устройство на удалении 1 метра от стен, если такая опция присутствует.
- Исследуемые поверхности не должны быть влажными.
- При возможности, выключить все работающие электроприборы в квартире, в том числе телефоны.
- Точность определения электропроводки будет резко снижена, если использовался токопроводящий клей для обоев.
Эти рекомендации позволят исключить потери времени из-за неработоспособного оборудования и недопустимых параметров исследуемой поверхности.
Использование детектора «Дятел Е-121»
Детектор «Дятел Е-121» способен работать в 4 диапазонах чувствительности.
Порядок работы с этим прибором для обнаружения проводки следующий:
- Поочередно нажать на кнопки диапазонов чувствительности. Сигнализатор при этом должен издать короткий световой и звуковой сигналы. При отсутствии реакции прибора проверить элемент питания.
- Нажать на кнопку «4» (обеспечивает максимальную чувствительность), поднести детектор к анализируемой поверхности и, при наличии индикации, уменьшить чувствительность, нажимая последовательно кнопки от «3» до «1».
- Одновременно со снижением чувствительности нужно уменьшать и расстояние до обнаруживаемого объекта, локализуя зону срабатывания сигнализатора.
- Чтобы обнаружить участок залегания проводника, перемещать детектор по стене, пытаясь найти участок с максимальным электромагнитным полем.
- Для нейтрализации мешающих окружающих токов приложить руку к анализируемой поверхности вблизи детектора. Если проводника рядом с рукой нет, то «Дятел Е-121» перестанет подавать сигналы.
- При поиске разорванного провода подать напряжение на поврежденную жилу, а остальные заземлить.
Точность определения залегания электрокабеля зависит от степени влажности и окружающих провод материалов.
Обнаружение электропроводов в стенах со штукатуркой, железобетонных панелях и в заземленном экране будет затруднено.

Для тестирования предохранителей и плавких вставок необходимо включить режим «1» или «2» и прикоснуться антенной к контактам до и после предохранителя. При неисправности детектор не будет подавать сигнал.

Для корректной интерпретации результатов работы аппарата следует предварительно ознакомиться с его инструкцией, потому что практически каждый детектор требует правильной начальной настройки.
Классификация приборов
Существует три основных вида детекторов скрытых кабелей:
- электростатические, одни из самых простых приборов;
- электромагнитные, которые реагируют не на все провода, а только на кабели с подключенной нагрузкой;
- детекторы металлов, определяющие наличие металлических деталей.
Ещё один часто встречающийся вариант – комбинированный искатель проводки, использующий для поиска сразу несколько способов. Каждый вид этих устройств имеет свои преимущества и недостатки. А, при наличии опыта и желания, все они могут быть изготовлены своими силами.
Электростатические искатели
Приборы этого типа позволяют обнаружить электромагнитное поле от находящейся под напряжением проводки. Конструкция этих искателей самая простая. А к особенностям работы с ними можно отнести:
- необходимость наличия тока в проводах. Если электричество отключено, кабели обнаружить не получится;
- работая с детектором, следует предварительно настроить подходящую чувствительность. Иначе можно не обнаружить слишком глубоко расположенную проводку или, наоборот, постоянно реагировать на ложные срабатывания;
- поиски проводов в отсыревших стенах или внутри конструкций со встроенной арматурой чаще всего не приводят к положительному результату.
Популярность приборов обусловлена их низкой стоимостью и приемлемой эффективностью. В списке часто покупаемых потребителями устройств этого типа есть известная модель Дятел Е121, и ряд других недорогих устройств. Однако сделать их своими руками тоже можно – это будет ещё дешевле по сравнению с покупкой уже готового прибора, и займёт не слишком много времени.
Электростатический искатель
Электромагнитные приборы
Сигнализаторы этого типа позволяют найти проводку по исходящему от неё электромагнитному излучению. Как и электростатическое оборудование, они обнаруживают скрытые кабели только под напряжением. Более того, для гарантированного обнаружения требуется, чтобы к этой линии был подключен какой-то электроприбор мощностью не меньше 1000 Вт – чего невозможно сделать, если скрытый провод не подключён к розетке.
Металлодетекторы
Детекторы металла можно назвать одними из самых эффективных искателей. С их помощью можно обнаружить провода даже при отключенном напряжении. Однако у них есть и определённый недостаток – вместе с поиском металлических кабелей приборы реагируют и на другой металл, который может оказаться внутри стены, пола или потолка. А, уменьшая чувствительность оборудования, можно просто не заметить достаточно заглублённый кабель.
Принцип действия оборудования основан на создании электромагнитного поля, вызывающего возмущения внутри металлического провода. Детектор реагирует на большинство металлов и может быть использован для поиска не только проводки, но и других скрытых деталей – от шурупов и болтов до арматуры. Стоимость такого прибора выше, и сделать его в домашних условиях труднее.
Комбинированные устройства
Оборудование комбинированного типа совмещает в себе сразу несколько (обычно – два) вида детекторов. Это заметно повышает эффективность поиска, позволяя гарантировать, что в месте сверления точно не будет ни одного скрытого кабеля. Одним из таких приборов является искатель TS-75, схема которого совмещает металлодетектор и электростатический вариант.
Правила выбора индикатора скрытой проводки
Модели индикаторов скрытой проводки, в большинстве своем, гарантируют описанную в инструкции функциональность.

Однако есть особенности выбора, о которых обычный человек не задумывается при покупке специализированного электрооборудования.
Именно они и перечислены в виде списка правил:
- Физические параметры иностранных электросетей могут сильно отличаться от отечественных, поэтому не стоит покупать ИПС, которые не сертифицированы в рамках национального законодательства.
- Нужно учитывать материал стен в месте предполагаемого использования прибора и глубину залегания проводки.
- При определении мест залегания неактивной проводки необходимы приборы с датчиками металла.
- После покупки прибора желательно проверить его работоспособность в магазине. Глубину обнаружения можно оценить, заслонив кабель керамической плиткой, деревянной доской или листом пенопласта.
- Бюджетные модели из-за простоты конструкции могут быть более долговечны, чем ИСП со сложными электронными схемами.
При покупке детектора скрытой проводки обязательно нужно консультироваться с продавцом, потому что при самостоятельном выборе есть большая вероятность, что приобретенное оборудование не будет полностью соответствовать поставленным перед ним задачам.
С востребованными на рынке моделями детекторов, позволяющих с точностью определять положение трассы скрытой проводки, ознакомит следующая фото-подборка:
Проверка самодельных искателей проводки
Прежде чем применять самодельный прибор, рекомендуется протестировать его работоспособность. Проверка покажет правильность сборки.
Тест выполняется следующим образом:
- Находим участок, в котором точно есть скрытая проводка. Например, гарантировано можно говорить о наличии в стене проводов, идущих к выключателям и розеткам.
- Проверяем выбранный участок. Для этого подводим прибор к стене и наблюдаем за индикацией.
- Если сигнал поступает лишь в месте прохода кабеля, устройство исправно и им можно пользоваться.
- Если сигнал, то возникает, то пропадает в разных направлениях, значит, прибор неисправен.
https://youtube.com/watch?v=-KoMVjDRgCc
Итак, не обязательно приобретать детектор проводки в магазине. Это устройство вполне можно изготовить в домашних условиях, если следовать указанным выше схемам.
В этой статье будет рассмотрена схема довольно простого детектора скрытой проводки. Сделать его своими руками не составит труда, так как все детали доступны и схема не сложная, так же есть файл с печатной платой. Данный детектор поможет вам определить место прохождения электрической проводки, которая скрыта в стене, тем самым исключит возможность её повреждения при проведении определённых работ.
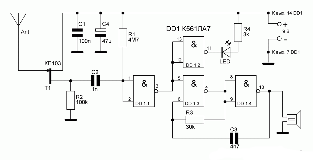
Схема детектора:

Чувствительным элементом схемы является полевой транзистор КП103 , к затвору которого подключается антенна. Можно применять транзистор в любом корпусе и с любым буквенным индексом. Прибор реагирует на провода под напряжением 220 В 50 Гц независимо от того, течёт по ним ток, или нет.
Также в схеме используется микросхема К561ЛА7 , которая представляет собой 4 логических элемента 2И-НЕ. Её можно заменить импортным аналогом, микросхемой CD4011 . Светодиод на схеме загорается тогда, когда антенна оказывается в непосредственной близости от провода под напряжением.
В качестве антенны можно использовать отрезок обычного тонкого провода, длиной 5-10 см. Чем больше его длина, тем больше чувствительность прибора. Схема потребляет примерно 10-15 мА, питается напряжением 9 вольт. Для питания подойдёт обычная батарейка Крона. При необходимости, к 10 выводу микросхемы можно подключить любой пьезокерамический излучатель, например, ЗП-3, тогда при обнаружении провода будет раздаваться звук.

Сделай сам
Если есть желание и возможность, а покупать прибор не хочется или не получается, то можно сделать искатель скрытой проводки своими руками. В интернете и в технической литературе имеются многочисленные схемы сборки. Легче всего сконструировать сигнализатор проводки из трех каскадов, которые будут получать усиление напряжения от антенны. После обнаружения проводки (вернее ее электромагнитного поля) сигнал об этом идет к первому каскаду, в сети начинает циркулировать небольшой ток, который становится сильнее с каждым новым каскадом. На последнем ток в цепи становится достаточно сильным, чтобы загорелась лампочка светодиода. В момент срабатывания диода проводка, находящаяся под током, находится в районе щупа самодельного искателя.
Для создания самого простого анализатора своими руками необходимо запастись следующими основными деталями:
- транзистор поля (типа кп-303 или кп-103);
- динамик от телефона, имеющий электросопротивление 1,6-2,2 килоОм;
- омметр для применения в качестве индикатора.
Антенной выступает транзисторный корпус, именно его надо медленно перемещать вдоль стен. Такой анализатор сработает на наличие подключенной к стене электропроводки характерным звуковым сигналом (частота 50 герц), при этом индикатор отреагирует колебаниями стрелки. Существенным недостатком этой простой модели является очень низкая электрочувствительность.
Схема для самостоятельной сборки детектора проводки на полевом транзисторе
Для преодоления этого минуса можно попытаться собрать искатель по более сложной схеме, для которой пригодятся:
- три транзистора типа кт-315, кп-103 и кт-361 (подойдут и другие варианты данных моделей);
- светодиодный элемент (типа hl);
- медная проволока длиною 8-10 сантиметров, необходимой толщины для применения в качестве антенны.
В собранной рабочей схеме сопротивление на первом элементе составит 2,2 килоОма, на втором — 10 килоОм, на третьем – 470 Ом, на четвертом – 1 мегаом. Такой прибор несколько сложнее, однако, это дает более высокую точность нахождения скрытой проводки, а также любого металла в стенах.
В собранных таким образом приборах отсутствует возможность изменять чувствительность анализатора по своему усмотрению, это существенный минус для поисков скрытой проводки. Однако набор деталей и инструментов будет гораздо дешевле магазинного аналога.
Сбор элементов производится приемом свободной пайки, без использования печатной платы
Контакты после спаивания изолируются и вкладываются в пластиковый корпус – это важно для исключения ложных срабатываний на статическое поле от рук оператора. Только антенна в виде небольшой пластины должна быть металлической, при этом чем больше ее площадь, тем большей чувствительностью будет обладать собираемый искатель проводки. Тем самым увеличивается глубина проникновения прибора, но в то же время увеличивается риск ложных срабатываний сигнализатора
Обрезка пластинки до оптимальных размеров производится, проверяя агрегат на проводах, по которым проходит ток
Тем самым увеличивается глубина проникновения прибора, но в то же время увеличивается риск ложных срабатываний сигнализатора. Обрезка пластинки до оптимальных размеров производится, проверяя агрегат на проводах, по которым проходит ток.
После того, как «самоделка» собрана, ее необходимо проверить в деле. Тест на работоспособность покажет, верно ли была соблюдена схема сборки. Для контроля нужен участок стены, где заведомо известно нахождение проводки (например, в районе розеток или выключателей). Следует поднести корпус собранного прибора к стене и следить за сигналами индикаторов. Если искатель «подает голос» действительно в районе проводов, значит, всё собрано правильно, а если сигнал прерывистый, возникает и пропадает хаотично, значит, была допущена ошибка при сборке, либо использованы неисправные детали.
Важный момент. Перед началом тестирования следует максимально увеличить нагрузку на электрическую сеть, включив в нее как можно больше доступных электроприборов. Тем самым, магнитное и электрополе существенно усилятся, что позволит самодельному искателю их легко обнаружить.
При проведении ремонтных работ порой приходится долбить стены, однако, это может быть чревато ударами тока, поскольку в них прокладывается электрическая проводка, схема которой бывает неизвестна. Чтобы найти упрятанные в стенах провода, используют специальные приборы – искатели скрытой проводки разных типов. Их можно приобрести в специальных магазинах, а можно (при наличии некоторых навыков) собрать самостоятельно.




























































