Схемы стабилизаторов и регуляторов тока
Существуют как минимум четыре варианта изготовления стабилизаторов напряжения на 12 вольт для авто своими руками:
- На кренке.
- На паре транзисторов.
- На операционном усилителе.
- На микросхеме импульсного стабилизатора.
Разберем, какие главные особенности имеет каждая из рассматриваемых модификаций.
На кренке
Для сборки своими руками простейшего стабилизатора для светодиодов для авто на 12 вольт потребуются:
- Микросхема LM317 или КРЕН8Б (более точнее КР142ЕН8Б), или KIA7812A.
- Резистор на 120 Ом.
- Печатное плато или перфорированная панель.
На изображениях наглядно представлено расположение основных компонентов схемы простейшего стабилизатора для светодиодов в авто:
На второй схеме на входе с АКБ применяется диод выпрямляющего типа 1n4007.
На двух транзисторах
Одним из самых популярных автомобильных стабилизаторов напряжения для светодиодов на 12 вольт, который также собирается своими руками, на сегодня является схема на двух транзисторах.
Переменное напряжение номиналом 12 вольт поступает на диодный мостик VD1 – VD4, выпрямляется и, проходя через фильтры С1 С2, сглаживается. Далее ток идет на стабилизатор параметрического типа VD1 и проходит к резистору R2. Затем с его движка передается на ключ составного транзистора VT1 VT2. Уровень его открытости определяется состоянием движка резистора переменного типа R2 – в нижнем положении регулятора транзисторы перекрыты и напряжение не поступает в нагрузку, а в верхнем состоянии регулятора R2 оно максимально и транзисторы полностью открыты, напряжение прилагается к нагрузке.
Приведенная модель стабилизатора напряжения для авто чаще всего применяется для дневных ходовых огней на базе светодиодов и позволяет успешно подстраивать параметры бортового тока под характеристики прибора освещения.
На операционном усилителе
Стабилизатор напряжения на 12 вольт для светодиодов в авто имеет смысл изготовить своими руками, когда возникает необходимость для его работы в расширенном диапазоне рабочих параметров. Ниже приведенная схема такого устройства. Главная его особенность в том, что сам усилитель включен в цепь обратной связи и питается прямо с выхода стабилизатора. Прибор характеризуется коэффициентом стабилизации – порядка 1000, при этом сопротивление на выходе – не более 10 мкОм при КПД около 50%. Ток нагрузки в номинале – не менее 200 мкА, при пульсации напряжения на выходе в двойной амплитуде – меньше 60 мкВ.
Среди главных особенностей его работы выделяются:
- Рабочий интервал температуры – от -20 до +60 градусов.
- Термический дрейф напряжения на выходе – меньше 0,05%.
- Возможность повышения напряжения на выходе до 27-30 вольт.
Для решения последней задачи нужно между выводами «7» и «+25» установить резистор на 200 Ом. Каскад транзистора VT1 выполняет роль динамической нагрузки для VT4 и при этом повышает общий коэффициент усиления. Транзистор П702А можно заменить на аналоги П702 или КТ805, при этом КТ603Г – соответственно на П308 или П309, а также КТ201В и КТ203В — на МП103 либо МП106.
На микросхеме импульсного стабилизатора
Когда от стабилизатора напряжения для авто требуется высокий коэффициент полезного действия, лучше собрать своими руками устройство с использование импульсных составляющих. Наиболее распространенной является ниже представленная схема МАХ771 (или аналогов 770, 772).
Стабилизатор импульсного типа на выходе имеет мощность в 15 ватт. Элементы цепи R1 и R2 разделяют показатели напряжения на точках выход. В случае, когда оно становится выше базового, импульсные выпрямители просто снижаются его выходное значение. В обратном случае прибор будет, напротив, увеличивать данный параметр на выходе.
Монтаж и установка своими руками импульсного стабилизатора напряжения для светодиодов в авто разумна, когда его показатель превышает 16 вольт. При возникновении повышенного падения нагрузки в цепь следует внедрить операционный усилитель.
Схема стабилизации напряжения: как работает
Самая примитивная схема стабилизации выходного напряжения создается на дополнительной обмотке импульсного трансформатора.
С нее снимается напряжение и подается для корректировки величины сигнала первичной обмотки.
Лучшая стабилизация создается за счет контроля выходного сигнала с вторичной обмотки и отделения его гальванической связи через оптопару.
В ней используется светодиод, через который проходит ток, пропорциональный значению выходного напряжения. Его свечение воспринимается фототранзистором, который посылает соответствующий электрический сигнал на схему управления генератора ключевого каскада.
Повысить качество стабилизации выходного напряжения позволяет последовательное дополнение к оптопаре стабилитрона, как показано на примере микросхемы TL431 на картинке ниже.
Для закрепления материала в памяти рекомендую посмотреть видеоролик владельца Паяльник TV, который хорошо объясняет информацию про импульсные блоки питания: принципы работы на примере конкретной модели.
Надеюсь, что моя статья поможет вам выполнить ремонт ИБП своими руками за 7 шагов, которые я изложил в другой статье.
Задавайте возникшие вопросы в разделе комментариев, высказывайте свое мнение. Его будет полезно знать другим людям.
Arduino и ШИМ
В уроке про функции времени я рассказывал, что у микроконтроллера есть так называемые счётчики, которые считают “пинки” от тактового генератора (кварца). Данные счётчики как раз и генерируют ШИМ сигнал, т.е. само вычислительное ядро микроконтроллера в этом не участвует. Помимо расчётов, даже вывод сигнала с ноги МК ложится на плечи счётчика
Это очень важно понимать, потому что ШИМ сигнал не тормозит выполнение кода, так как его генерацией занимается буквально “другая железка”
На платах UNO/Nano/Pro Mini у нас есть три таймера-счётчика, у каждого таймера есть по два выхода на пины МК, то есть у нас есть 2*3=6 пинов, способных генерировать ШИМ сигнал. Для генерации ШИМ у нас есть готовая функция analogWrite(pin, duty)
- pin – пин, являющийся выводом таймера. Для Нано/Уно это пины D3, D5, D6, D9, D10, D11. На некоторых платах они помечены * звёздочкой
- duty – заполнение ШИМ сигнала. По умолчанию все “выходы” ШИМ у нас 8-битные, то есть duty может принимать значение с “разрешением” 8 бит, а это 0-255
Совместим эти знания с прошлым уроком и попробуем менять яркость светодиода, подключенного через резистор к пину D3. Потенциометр подключен к пину A0
Рассмотренный пример меняет яркость светодиода в зависимости от положения рукоятки потенциометра.
Пару слов о “стандартном” ШИМ сигнале – мы получаем его с такими настройками, какие нам даёт библиотека Arduino.h, а настройки эти сильно занижены по сравнению с возможностями Arduino. Про “улучшение” ШИМ мы поговорим позже, а сейчас давайте глянем на характеристики ШИМ “из коробки”:
| Timer 0 | D5 и D6 | 976 Гц | 8 бит (0-255) |
| Timer 1 | D9 и D10 | 488 Гц | 8 бит (0-255) |
| Timer 2 | D3 и D11 | 488 Гц | 8 бит (0-255) |
Это весьма плачевные цифры, особенно по частоте. Все таймеры приведены под одну гребёнку, чтобы пользователь не думал не гадал и лишнюю документацию не изучал. К изменению частоты и разрядности ШИМ мы вернёмся в отдельном уроке, а пока что можете посмотреть данный урок в видео варианте.
Исходный код программы на языке C (Си)
Программа для рассматриваемой схемы представлена следующим фрагментом кода на языке C (Си).
C++
// C Code for ATmega32 Microcontroller PWM
#include <avr/io.h>
#define F_CPU 1000000UL
#include <util/delay.h>
int main(void)
{
DDRD = 0;
DDRB = 0xFF;
TCCR0 |=(1<<WGM00)|(1<<WGM01)|(1<<COM00)|(1<<COM01)|(1<<CS00);
OCR0 = 0;
while(1)
{
if (bit_is_clear(PIND,5))
{
if (OCR0<255)
{
OCR0++;
}
_delay_ms(50);
}
if (bit_is_clear(PIND,6))
{
if (OCR0>0)
{
OCR0—;
}
_delay_ms(50);
}
}
}
|
1 |
// C Code for ATmega32 Microcontroller PWM intmain(void) { DDRD=; DDRB=0xFF; TCCR0|=(1<<WGM00)|(1<<WGM01)|(1<<COM00)|(1<<COM01)|(1<<CS00); OCR0=; while(1) { if(bit_is_clear(PIND,5)) { if(OCR0<255) { OCR0++; } _delay_ms(50); } if(bit_is_clear(PIND,6)) { if(OCR0>) { OCR0—; } _delay_ms(50); } } } |
Управление многоуровневыми синусоидальными ШИМ (СШИМ)[ | ]
Напряжение на участке инвертора.(а) Выходное напряжение с применением СШИМ. (b) Выходное напряжение с добавлением синусоидальной третьей гармоники. Несколько методов были разработаны для сокращения искажения в многоуровневых инверторах, на основе классического СШИМ с треугольным носителем. Некоторые методы используют расположение источника, другие используют сдвиг фазы из нескольких несущих сигналов . Рисунок справа показывает типичное напряжение, сгенерированное одной секцией инвертора путем сравнения синусоидального сигнала с треугольным несущим сигналом.
Множество Nc-каскадов в одной фазе с их источниками, смещенными на угол θс = 360°/Nc и использующими то же управляющее напряжение, производят напряжение нагрузки с самым маленьким искажением. Этот результат был получен для многоэлементного инвертора в семи-уравневой конфигурацией, которая использует три подключенных последовательно сегмента в каждой фазе. Самое маленькое искажение получено, когда источник смещен на угол в θс = 360°/3 = 120 °.
Довольно обыденной практикой в промышленном применении для многоуровневого инвертора является вставка третьей гармоники в каждый сегмент, как показано на Рисунок справа(b), для увеличения выходного напряжения. Еще одна положительная сторона многоуровневого СШИМ -эффективная частота переключения напряжения нагрузки в Nc-количество раз, и частота переключения каждого сегмента, в зависимости от ее несущего сигнала. Это свойство позволяет сокращать частоты переключения каждого сегмента, таким образом уменьшая потери на переключении.
Формирование прямоугольного сигнала с изменяемой частотой
Если вы знакомы с Arduino, то вы должны знать что плата Arduino может достаточно просто формировать ШИМ сигнал (с помощью функции analogwrite) на ряде своих контактов
Но с помощью этой функции можно управлять только коэффициентом заполнения (скважностью) ШИМ сигнала, но нельзя управлять его частотой – а это как раз и нужно для нашего генератора сигналов. Управление частотой сигнала прямоугольной формы можно осуществить используя таймеры платы Arduino и непосредственно переключая состояние контактов на их основе
Помочь нам в этом может библиотека Arduino PWM Frequency Library (библиотека управления частотой ШИМ сигнала), более подробно работу с ней мы рассмотрим далее в статье.
Но в использовании этой библиотеки есть ряд слабых сторон. Дело в том, что данная библиотека изменяет настройки по умолчанию Таймера 1 (Timer 1) и Таймера 2 (Timer 2) платы Arduino. В связи с этим вы уже не сможете, к примеру, использовать библиотеку для управления серводвигателем или другие библиотеки, задействующие эти таймеры платы Arduino. Также функция analogwrite на контактах 9,10,11 & 13 использует Timer 1 и Timer 2, следовательно, вы уже не сможете формировать SPWM сигнал (синусоидальный ШИМ сигнал) на этих контактах.
Но преимуществом этой библиотеки является то, что она не мешает работа Таймера 0 (Timer 0) платы Arduino, который в нашем случае является более важным чем Timer 1 и Timer 2 потому что в этом случае вы можете без проблем использовать функцию задержки (delay) и функцию millis(). Также контакты 5 и 6 управляются Таймером 0, поэтому мы без проблем сможем использовать на этих контактах функцию analogwrite или осуществлять управление сервомотором.
Формирование ШИМ-сигнала
ШИМ-сигнал (PWM) представляет собой последовательность импульсов, частота которых неизменна, а модулируется длительность импульсов. Большинство микроконтроллеров легко справляются с этой задачей, но что делать если нет желания программировать и использовать такое мощное средство для такой простой задачи? В этом случае можно использовать дискретные элементы.
Для начала необходимо сформировать последовательность пилообразных импульсов и подать ее на вход компаратора. На второй вход компаратора подается модулирующий сигнал, например, напряжение с переменного резистора. Если напряжение генератора выше напряжения на втором входе — на выходе напряжение близко к напряжению питания. Если напряжение генератора ниже — на выходе ноль.
На рисунке Uк — напряжение команды (постоянный уровень, заданный переменным резистором), Uген — напряжение генератора, UPWM — ШИМ-сигнал.
Характеристики ШИМ сигнала
Важными характеристиками ШИМ сигнала являются:
амплитуда (U);
частота (f);
скважность (S) или коэффициент заполнения D.
Амплитуда в вольтах задается в зависимости от нагрузки. Она должна обеспечивать номинальное напряжение питания потребителя.
Частота сигнала, модулируемого по ширине импульса, выбирается из следующих соображений:
Чем выше частота, тем выше точность регулирования.
Частота не должна быть ниже времени реакции устройства, которым управляют с помощью ШИМ, иначе возникнут заметные пульсации регулируемого параметра.
Чем выше частота, тем выше коммутационные потери. Он возникают из-за того, что время переключения ключа конечно. В запертом состоянии на ключевом элементе падает все напряжение питания, но ток почти отсутствует. В открытом состоянии через ключ протекает полный ток нагрузки, но падение напряжения невелико, так как проходное сопротивление составляет единицы Ом. И в том, и в другом случае рассеяние мощности незначительно. Переход от одного состояния к другому происходит быстро, но не мгновенно. В процессе отпирания-запирания на частично открытом элементе падает большое напряжение и одновременно через него идёт значительный ток. В это время рассеиваемая мощность достигает высоких значений. Этот период невелик, ключ не успевает значительно разогреться. Но с повышением частоты таких временных промежутков за единицу времени становится больше, и потери на тепло повышаются
Поэтому для построения ключей важно использование быстродействующих элементов.
При управлении электродвигателем частоту приходится уводить за пределы слышимого человеком участка – 25 кГц и выше. Потому что при более низкой частоте ШИМ возникает неприятный свист.
Эти требования часто находятся в противоречии друг к другу, поэтому выбор частоты в некоторых случаях – это поиск компромисса.
Величину модуляции характеризует скважность. Так как частота следования импульсов постоянна, то постоянна и длительность периода (T=1/f)
Период состоит из импульса и паузы, имеющих длительность, соответственно, tимп и tпаузы, причем tимп+tпаузы=Т. Скважностью называется отношение длительности импульса к периоду – S=tимп/T. Но на практике оказалось удобнее пользоваться обратной величиной – коэффициентом заполнения: D=1/S=T/tимп. Еще удобнее выражать коэффициент заполнения в процентах.
Arduino и ШИМ
В уроке про функции времени я рассказывал, что у микроконтроллера есть так называемые счётчики, которые считают “пинки” от тактового генератора (кварца). Данные счётчики как раз и генерируют ШИМ сигнал, т.е. само вычислительное ядро микроконтроллера в этом не участвует. Помимо расчётов, даже вывод сигнала с ноги МК ложится на плечи счётчика
Это очень важно понимать, потому что ШИМ сигнал не тормозит выполнение кода, так как его генерацией занимается буквально “другая железка”
На платах UNO/Nano/Pro Mini у нас есть три таймера-счётчика, у каждого таймера есть по два выхода на пины МК, то есть у нас есть 2*3=6 пинов, способных генерировать ШИМ сигнал. Для генерации ШИМ у нас есть готовая функция analogWrite(pin, duty)
- pin – пин, являющийся выводом таймера. Для Нано/Уно это пины D3, D5, D6, D9, D10, D11. На некоторых платах они помечены * звёздочкой
- duty – заполнение ШИМ сигнала. По умолчанию все “выходы” ШИМ у нас 8-битные, то есть duty может принимать значение с “разрешением” 8 бит, а это 0-255
Совместим эти знания с прошлым уроком и попробуем менять яркость светодиода, подключенного через резистор к пину D3. Потенциометр подключен к пину A0
void setup() { pinMode(3, OUTPUT); // D3 как выход } void loop() { // ШИМ на 3 пин, 1023/4 = 255 — перевели диапазон analogWrite(3, analogRead(0) / 4); delay(10); }
Рассмотренный пример меняет яркость светодиода в зависимости от положения рукоятки потенциометра.
Пару слов о “стандартном” ШИМ сигнале – мы получаем его с такими настройками, какие нам даёт библиотека Arduino.h, а настройки эти сильно занижены по сравнению с возможностями Arduino. Про “улучшение” ШИМ мы поговорим позже, а сейчас давайте глянем на характеристики ШИМ “из коробки”:
| Таймер | Пины | Частота | Разрешение |
| Timer 0 | D5 и D6 | 976 Гц | 8 бит (0-255) |
| Timer 1 | D9 и D10 | 488 Гц | 8 бит (0-255) |
| Timer 2 | D3 и D11 | 488 Гц | 8 бит (0-255) |
Это весьма плачевные цифры, особенно по частоте. Все таймеры приведены под одну гребёнку, чтобы пользователь не думал не гадал и лишнюю документацию не изучал. К изменению частоты и разрядности ШИМ мы вернёмся в отдельном уроке, а пока что можете посмотреть данный урок в видео варианте.
Работа схемы
Схема генератора сигналов на основе платы Arduino представлена на следующем рисунке.
Схема запитывается от USB кабеля Arduino. Необходимые соединения в схеме представлены в следующей таблице.
| Контакт платы Arduino | Куда подключен |
| D14 | контакт RS ЖК дисплея |
| D15 | контакт RN ЖК дисплея |
| D4 | контакт D4 ЖК дисплея |
| D3 | контакт D5 ЖК дисплея |
| D6 | контакт D6 ЖК дисплея |
| D7 | контакт D7 ЖК дисплея |
| D10 | to Rotary Encoder 2 |
| D11 | to Rotary Encoder 3 |
| D12 | to Rotary Encoder 4 |
| D9 | выход прямоугольного сигнала |
| D2 | контакт D9 платы Arduino |
| D5 | выход SPWM сигнала |
В схеме мы будем формировать прямоугольную волну (сигнал прямоугольной формы) на контакте D9 платы Arduino. Его частоту мы будем регулировать с помощью углового кодера. Для формирования синусоидального сигнала мы будем формировать SPWM сигнал (синусоидальный ШИМ (широтно-импульсной модуляции) сигнал) на контакте D5, его частота будет зависеть от частоты сигнала прямоугольной формы, которая будет подаваться на контакт D2 и будет действовать как прерывание и затем мы с помощью процедуры обработки (обслуживания) прерывания будем управлять частотой синусоидального сигнала.
Вы можете собрать схему проекта на макетной или даже на печатной плате, но мы решили спаять ее на перфорированной плате, в результате у нас получилась конструкция, показанная на следующих рисунках:
LM317
Применение LM317 (крен) даже не требует каких либо навыков и знаний по электронике. Количество внешних элементов в схемах минимально, поэтому это доступный вариант для любого. Её цена очень низкая, возможности и применение многократно испытаны и проверены. Только она требует хорошего охлаждения, это её основной недостаток. Единственное стоит опасаться низкокачественных китайских микросхем ЛМ317, которые имеют параметры похуже.
Микросхемы линейной стабилизации из-за отсутствия лишних шумов на выходе, использовал для питания высококачественных ЦАП класса Hi-Fi и Hi-End. Для ЦАП огромную роль играет чистота питания, поэтому некоторые используют аккумуляторы для этого.

Максимальная сила для LM317 составляет 1,5 Ампера. Для увеличения количества ампер можно добавить в схему полевой транзистор или обычный. На выходе можно будет получить до 10А, задаётся низкоомным сопротивлением. На данной схеме основную нагрузку на себя берёт транзистор КТ825.
Другой способ, это поставить аналог с более высокими техническими характеристиками на большую систему охлаждения.
Калькулятор стабилизатора тока на LM317
Для расчета сопротивления и мощности резистора просто введите необходимый ток:
Не забывайте, что максимальный непрерывный ток, которым может управляться LM317 составляет 1,5 ампер с хорошим радиатором. Для более больших токов используйте , который рассчитан на 5 ампер, а с хорошим радиатором до 8 ампер.
Если необходимо регулировать яркость свечения светодиода, то в статье приведен пример схемы с использованием стабилизатора напряжения LM2941.
В случае если в схеме нужен стабилизатор на какое-то не стандартное напряжение, то прекрасное решение использование популярного интегрального стабилизатора LM317T с характеристиками:
- способен работать в диапазоне выходных напряжений от 1,2 до 37 В;
- выходной ток может достигать 1,5 А;
- максимальная рассеиваемая мощность 20 Вт;
- встроенное ограничение тока, для защиты от короткого замыкания;
- встроенную защиту от перегрева.
У микросхемы LM317T схема включения в минимальном варианте предполагает наличие двух резисторов, значения сопротивлений которых определяют выходное напряжение, входного и выходного конденсатора.
У стабилизатора два важных параметра: опорное напряжение (Vref) и ток вытекающий из вывода подстройки (Iadj).
Величина опорного напряжения может меняться от экземпляра к экземпляру от 1,2 до 1,3 В, а в среднем составляет 1,25 В. Опорное напряжение это то напряжение которое микросхема стабилизатора стремиться поддерживать на резисторе R1. Таким образом если резистор R2 замкнуть, то на выходе схемы будет 1,25 В, а чем больше будет падение напряжения на R2 тем больше будет напряжение на выходе. Получается что 1,25 В на R1 складываться с падением на R2 и образует выходное напряжение.
Но я бы посоветовал использовать LM317T в случае типовых напряжений, только когда нужно срочно что-то сделать на коленке, а более подходящей микросхемы типа 7805 или 7812 нету под рукой.
А вот расположение выводов LM317T:
- Регулировочный
- Выходной
- Входной
Кстати у отечественного аналога LM317 — КР142ЕН12А схема включения точно такая же.
На этой микросхеме несложно сделать регулируемый блок питания: вместо постоянного R2 поставьте переменный, добавьте сетевой трансформатор и диодный мост.
На LM317 можно сделать и схему плавного пуска: добавляем конденсатор и усилитель тока на биполярном pnp-транзисторе.
Схема включения для цифрового управления выходным напряжением тоже не сложна. Рассчитываем R2 на максимальное требуемое напряжение и параллельно добавляем цепочки из резистора и транзистора. Включение транзистора будет добавлять в параллель к проводимости основного резистора, проводимость дополнительного. И напряжение на выходе будет снижаться.
Схема стабилизатора тока ещё проще, чем напряжения, так как резистор нужен только один. Iвых = Uоп/R1.
Например, таким образом мы получаем из lm317t стабилизатор тока для светодиодов:
- для одноватных светодиодов I = 350 мА, R1 = 3,6 Ом, мощностью не менее 0,5 Вт.
- для трехватных светодиодов I = 1 А, R1 = 1,2 Ом, мощностью не менее 1,2 Вт.
На основе стабилизатора легко сделать зарядное устройство для 12 В аккумуляторов, вот что нам предлагает datasheet. С помощью Rs можно настроить ограничение тока, а R1 и R2 определяют ограничение напряжения.
Если в схеме потребуется стабилизировать напряжения при токах более 1,5 А, то все также можно использовать LM317T, но совместно с мощным биполярным транзистором pnp-структуры.
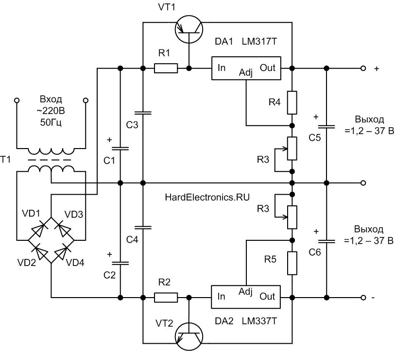
Если нужно построить двуполярный регулируемый стабилизатор напряжения, то нам поможет аналог LM317T, но работающий в отрицательном плече стабилизатора — LM337T.

Но у данной микросхемы есть и ограничения. Она не является стабилизатором с низким падением напряжения, даже наоборот начинает хорошо работать только когда разница между выходным и выходным напряжением превышает 7 В.
Если ток не превышает 100мА, то лучше использовать микросхемы с низким падением LP2950 и LP2951.
Применение таймера NE555. Часть 2 — генератор прямоугольных импульсов на NE555
Пример №7 — Простой генератор прямоугольных импульсов на NE555
В момент включения схемы, конденсатор C1 разряжен и на выходе 3 таймера NE555 находится высокий уровень. Затем конденсатор C1 через резистор R1 начинает постепенно заряжаться.
В момент, когда потенциал на конденсаторе, и соответственно на выводе 6 (стоп) таймера, достигнет примерно 2/3 напряжения питания, сигнал на выводе 3 переключится на низкий уровень. Теперь конденсатор через сопротивление R1 начинает разряжаться. Когда уровень напряжения на входе 2 (запуск) упадет до 1/3 Uпит., на выходе снова будет высокий уровень. И процесс повторится снова.
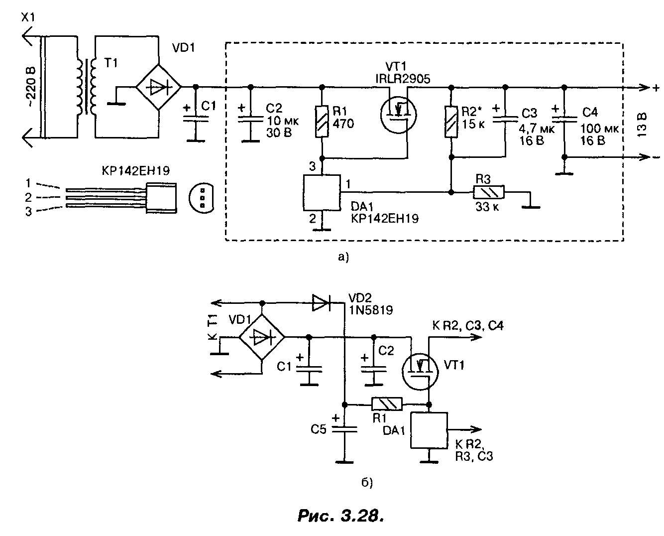
Стабилизатор напряжения на мощном полевом транзисторе 13В (IRLR2905)
При построении сильноточных стабилизаторов напряжения радиолюбители обычно используют специализированные микросхемы серии 142 и аналогичные, «усиленные» одним или несколькими, включенными параллельно, биполярными транзисторами. Если для этих целей применить мощный переключательный полевой транзистор, то удастся собрать более простой сильноточный стабилизатор,

Схема одного из вариантов такого стабилизатора приведена на рис. 3.28.0. Со вторичной обмотки трансформатора переменное напряжение около 13 В (эффективное значение) поступает на выпрямитель и сглаживающий фильтр. На конденсаторах фильтра оно равно 16 В. Это напряжение поступает на сток мощного транзистора VT1 и через резистор R1 на затвор, открывая транзистор.
Часть выходного напряжения через делитель R2, R3 подается на вход микросхемы DA1, замыкая цепь ООС. Напряжение на выходе стабилизатора возрастает вплоть до того момента, пока напряжение на входе управления микросхемы DA1 не достигнет порогового, около 2,5 В. В этот момент микросхема открывается, понижая напряжение на затворе мощного транзистора, т.е. частично закрывая его, и, таким образом, устройство входит в режим стабилизации. Лучшие результаты удастся получить, если диод VD2 подключить к выпрямительному мосту (рис. 3.28.6). В этом случае напряжение на конденсаторе С5 увеличится, поскольку падение напряжения на диоде VD2 будет меньше, чем падение напряжения на диодах моста, особенно при максимальном токе.
При необходимости плавной регулировки выходного напряжения постоянный резистор R2 следует заменить переменным или подстроенным резистором.
В стабилизаторе в качестве регулирующего элемента применен мощный полевой транзистор IRLR2905. Хотя он и предназначен для работы в ключевом (переключательном) режиме, в данном стабилизаторе он используется в линейном режиме. Транзистор имеет в открытом состоянии весьма малое сопротивление канала (0,027 Ом), обеспечивает ток до 30 А при температуре корпуса до 100°С, обладает высокой крутизной и требует для управления напряжения на затворе всего 2,5…3 В. Мощность, рассеиваемая транзистором, может достигать 110 Вт.
Полевым транзистором управляет микросхема параллельного стабилизатора напряжения КР142ЕН19 (импортный аналог TL431). Конденсаторы — малогабаритные танталовые, резисторы — MJ1T, С2-33, диод VD2 — выпрямительный с малым падением напряжения (германиевый, диод Шоттки). Параметры трансформатора, диодного моста и конденсатора С1 выбирают исходя из необходимого выходного напряжения и тока. Хотя транзистор и рассчитан на большие токи и большую рассеиваемую мощность, для реализации всех его возможностей необходимо обеспечить эффективный теплоотвод.
Налаживание сводится к установке требуемого значения выходного напряжения. Надо обязательно проверить устройство на отсутствие самовозбуждения во всем диапазоне рабочих токов. Для этого напряжения в различных точках устройства контролируют с помощью осциллографа. Если самовозбуждение возникает, то параллельно конденсаторам CI, С2 и С4 следует подключить керамические конденсаторы емкостью 0,1 мкФ с выводами минимальной длины. Размещаются эти конденсаторы как можно ближе к транзистору VT1 и микросхеме DA1.
Печатная плата устройства приведена на рис. 3.29. Эта плата рассчитана на установку малогабаритных деталей в корпусах для поверхностного монтажа, в том числе и микросхема КР142ЕН19 требует замены на импортный аналог в корпусе SO-8.

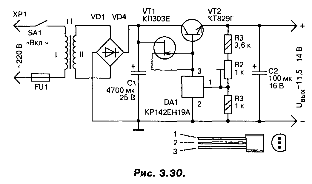
В случае, если полевой транзистор найти не удалось, стабилизатор можно выполнить по другой схеме (рис. 3.30), на мощных биполярных транзисторах, с использованием той же микросхемы. Правда, максимальный ток нагрузки у этого варианта стабилизатора не более 3…4 А. Для повышения коэффициента стабилизации применен стабилизатор тока на полевом транзисторе, в качестве регулирующего элемента применен мощный составной транзистор. Трансформатор должен обеспечивать на вторичной обмотке напряжение не менее 15 В при максимальном токе нагрузки.
Схема стабилизации напряжения: как работает
Самая примитивная схема стабилизации выходного напряжения создается на дополнительной обмотке импульсного трансформатора.
С нее снимается напряжение и подается для корректировки величины сигнала первичной обмотки.
Лучшая стабилизация создается за счет контроля выходного сигнала с вторичной обмотки и отделения его гальванической связи через оптопару.
В ней используется светодиод, через который проходит ток, пропорциональный значению выходного напряжения. Его свечение воспринимается фототранзистором, который посылает соответствующий электрический сигнал на схему управления генератора ключевого каскада.
Повысить качество стабилизации выходного напряжения позволяет последовательное дополнение к оптопаре стабилитрона, как показано на примере микросхемы TL431 на картинке ниже.
Для закрепления материала в памяти рекомендую посмотреть видеоролик владельца Паяльник TV, который хорошо объясняет информацию про импульсные блоки питания: принципы работы на примере конкретной модели.
Надеюсь, что моя статья поможет вам выполнить ремонт ИБП своими руками за 7 шагов, которые я изложил в другой статье.
Задавайте возникшие вопросы в разделе комментариев, высказывайте свое мнение. Его будет полезно знать другим людям.
Генератор прямоугольных импульсов на NE555
555 — аналоговая интегральная микросхема, универсальный таймер — устройство для формирования (генерации) одиночных и повторяющихся импульсов со стабильными временными характеристиками. Применяется для построения различных генераторов, модуляторов, реле времени, пороговых устройств и прочих узлов электронной аппаратуры. В качестве примеров применения микросхемы-таймера можно указать функции восстановления цифрового сигнала, искаженного в линиях связи, фильтры дребезга, двухпозиционные регуляторы в системах автоматического регулирования, импульсные преобразователи электроэнергии, устройства широтно-импульсного регулирования, таймеры и др.
В данной статье расскажу о построении генератора на этой микросхеме. Как написано выше мы уже знаем что микросхема формирует повторяющиеся импульсы со стабильными временными характеристиками, нам это и нужно.
Схема включения в астабильном режиме. На рисунке ниже это показано.
Глава 1 — Принцип работы преобразователя по топологии boost
- Стадия накопления заряда. В момент включения преобразователя выходная емкость С2 находится под потенциалом Vin, т.к. ток проходит через дроссель L1 и диод VD1. Управляющее устройство (ШИМ-контроллер или DSP) начинает генерировать ШИМ-сигнал и подает его на затвор транзистора VT1. При открытии транзистора VT1 получается, что цепь замыкается, индуктивность L1 подключается с источнику питания и начинает накапливать энергию. Ток через VD1 не протекает, т.к. потенциал на катоде у него выше (около Vin), чем потенциал на аноде (потенциал GND, около 0В).
- Стадия разряда индуктивности. Теперь ШИМ-сигнал меняет свое значение с 1 на 0 и транзистор VT1 закрывается. В этот момент дроссель L1 стремится поддержать значение тока, путем увеличения потенциала. На входе дросселя потенциал все тем же Vin, а следовательно потенциал вырастает в точке «дроссель-сток VT1-анод VD1». Когда потенциал в данной точке станет больше, чем потенциал на катоде VD1 ток начнет протекать через VD1 в нагрузку и параллельно заряжать выходную емкость С2. На этой стадии цепь так же замыкается, но уже не через VT1, а через путь «L1-VD1-C2-нагрузка»:
outon
- Чтобы увеличить напряжение на выходе — необходимо увеличить коэффициент заполнения (duty);
- Чтобы уменьшить напряжение на выходе — необходимо уменьшить коэффициент заполнения (duty).
- Опыт №1. Входное напряжение (Vin) равно 12В, коэффициент заполнения ШИМ-сигнала составляет 0,75:
- Опыт №2. Входное напряжение (Vin) равно 12В, коэффициент заполнения ШИМ-сигнала составляет 0,5:
- Опыт №3. Входное напряжение (Vin) равно 12В, коэффициент заполнения ШИМ-сигнала составляет 0,25:


































































