Примеры схем включения стабилизатора LM317
Типовые схемы включения микросхемы приведены в даташите. Стандартное применение — стабилизатор с фиксированным напряжением — рассмотрен выше.
Если вместо R2 установить переменный резистор, то выходное напряжение регулятора можно оперативно регулировать. Надо учитывать, что потенциометр будет слабым местом в схеме. Даже у переменных резисторов хорошего качества место контакта движка с проводящим слоем будет иметь некоторую нестабильность соединения. На практике это выльется в дополнительную нестабильность выходного напряжения.
Для защиты производитель рекомендует включить два диода D1 и D2. Первый диод должен защищать от ситуации, когда напряжение на выходе будет выше входного. На практике это ситуация крайне редкая, и может возникнуть только если со стоны выхода есть другие источники напряжения. Производитель отмечает, что этот диод также защищает от случая короткого замыкания на входе – конденсатор С1 в этом случае создаст разрядный ток противоположной полярности, что приведет микросхему к выходу из строя. Но внутри микросхемы параллельно этому диоду стоит цепочка из стабилитронов и резисторов, которая сработает точно также. Поэтому необходимость установки этого диода сомнительна. А D2 в такой ситуации защитит вход стабилизатора от тока конденсатора С2.
Если параллельно R2 поставить транзистор, то работой стабилизатора можно управлять. При подаче напряжения на базу транзистора, он открывается и шунтирует R2. Напряжение на выходе уменьшается до 1,25 В. Здесь надо следить, чтобы разница между входным и выходным напряжением не превысила 40 В.
Вредное воздействие контакта потенциометра на стабильность выходного напряжения можно уменьшить подключением параллельно переменному сопротивлению конденсатора. В этом случае защитный диод D1 не помешает.
Если выходного тока стабилизатора не хватает, его можно умощнить внешним транзистором.
Из стабилизатора напряжения можно получить стабилизатор тока, включив LM317 по такой схеме. Выходной тока рассчитывается по формуле I=1,25⋅R1. Подобное включение часто используется в качестве драйвера для светодиодов – LED включается в качестве нагрузки.
Наконец, необычное включение линейного стабилизатора – на его основе создана схема импульсного блока питания. Положительную обратную связь для возникновения колебаний задает цепь C3R6.
Микросхема LM317 имеет значительное количество слабых сторон. Но искусство создания схем и состоит в том, чтобы, используя плюсы стабилизатора, обходить недостатки. Все минусы микросхемы выявлены, даны советы по их нейтрализации. Поэтому LM317 пользуется популярностью у создателей профессиональной и любительской радиоаппаратуры.
Описание, характеристики и схема включения стабилизатора напряжения КРЕН 142
Как работает микросхема TL431, схемы включения, описание характеристик и проверка на работоспособность
Режимы работы, описание характеристик и назначение выводов микросхемы NE555
Что такое диодный мост, принцип его работы и схема подключения
Что такое выпрямитель напряжения и для чего нужен: типовые схемы выпрямителей
Что такое операционный усилитель?
Линейный драйвер на LM317
Описание и Характеристики
По-сути, LM317
представляет собой стабилизатор напряжения
, который можно включить и как стабилизатор тока
. Схема драйвера на этой микросхеме проста, как угол дома: вам потребуется сама микросхема и… один опорный резистор – и все! Все детали можно спаять навесным монтажом, прикрутив микросхему прямо к радиатору. Благодаря простоте и доступности при стоимости микросхемы около 0,2 у.е.
, эта микросхема многие годы пользуется огромной популярностью среди радиолюбителей. Один из аналогов микросхемы – популярная отечественная «КРЕН-ка» КР142ЕН12.
В зависимости от исполнения LM317 может иметь добавочный индекс, характеризующий корпус микросхемы. Наиболее распространенный варинат – LM317T
в корпусе TO-220
под винт для крепления непосредственно к радиатору охлаждения. LM317D2T
в корпусе D 2 PAK
рассчитана для монтажа на плате при небольшой мощности нагрузки.
Микросхема линейного стабилизатора LM317 / LM317T
Принцип регулирования напряжения/тока линейного стабилизатора состоит в том, что стабилизатор изменяет сопротивление p-n перехода выходного мощного транзистора (по сути, последовательного резистора в цепи) и тем самым адаптивно отсекает “лишнее” напряжение или гасит на себе “лишний” ток. Благодаря этому к питающему напряжению не домешиваются какие-либо высокочастотные помехи, поскольку их нет в принципе. Однако, у линейных стабилизаторов есть и серьезный недостаток. Как известно, при прохождении тока через любой резистор, на нем рассеивается мощность в виде тепла. Поэтому у линейного стабилизатора на LM317
склонность к сильному нагреву и, как следствие, достаточно низкий КПД
.
Схемы и примеры включения
Схема подключения LM317
для стабилизатора тока
предельна проста – просто подключить опорный резистор заданного номинала между ножками выхода и регуляторным входом. Значения сопротивления и мощности опорного резистора можно расчитать по упрощеной формуле:
R
= 1,25 / I out P
= 1,25 ⋅ I out
Полученные значения округляем до ближайшего значения номиналов сопротивления и до ближайшего бо́льшего
значения мощности, например для подключения полуваттных SMD 5730 получаем резистор на 8,2 Ом, мощностью 0,25 Вт, а для светодиодов на 1 Вт (300 мА), соответственно – 4,3 Ом и 0,5 Вт. Может оказаться, что резисторов требуемого номинала нет в наличии, тогда можно скомбинировать составной резистор из нескольких одинаковых, соединив из параллельно. В таком случае суммарное сопротивление такого составного резистора будет равно сопротивлению каждого резистора поделенного
на их кол-во, а мощность будет равно мощности каждого резистора помноженного
на их кол-во. Для простоты расчетов в Сети есть достаточно много он-лайн калькуляторов, например, такой .
Для работы стабилизатора тока на LM317 происходит падение напряжения не менее 3 В
– это надо учитывать при подборе входного напряжения и количества последовательно соединенных светодиодов. Например, рабочее напряжение для SMD 5730 – 3,3…3,4 В. Следовательно, если подключать по 3 светодиода в группе, то входное напряжение должно быть от 13 В (рабочее напряжение исправной бортовой сети автомобиля – 14 В).
При всей свое простоте линейный стабилизатор тока на LM317
отличается низким КПД и потребностью в дополнительным охлаждением.
Линейный стабилизатор напряжения с регулировкой на LM317 и PNP транзисторе
https://youtube.com/watch?v=QpamCZCI_WU
В прошлой статье я рассказал о похожем линейном стабилизаторе напряжения на TL431 и NPN транзисторах.
Данная схема в отличие от вышеупомянутой содержит немного меньше деталей, и способна выдерживать более высокие токи, благодаря более мощному транзистору.
Основные характеристики:• Входное напряжение до 30В (в моем варианте т.к. конденсатор на входе на 35В)• Выходное напряжение 3-25В (зависит от тока, чем больше ток, тем меньше максимальное выходное напряжение)• Ток до 9А (с транзистором TIP36C при входном напряжении 18В и выходном 12В, а вообще зависит от выбранного транзистора и рассеиваемой мощности )• Стабилизация выходного напряжения при изменении входного• Стабилизация выходного напряжения при изменении тока нагрузки• Отсутствие защиты от КЗ• Отсутствие защиты по току
Модуль собран по следующей схеме:
Пояснения по схеме:Микросхема LM317 куплена на АлиЭкспресс (скорее всего не оригинальная) имеет 3 вывода. Выводы обозначены на схеме и картинке в нижнем правом углу.
Микросхема управляет мощным биполярным PNP транзистором VT1. Я для этой цели использовал TIP36С. Основные характеристики транзистора: напряжение – 100В, ток коллектора – 25А (на самом деле 8-9А, т.к. транзистор не оригинальный и куплен на АлиЭкспресс), статический коэффициент передачи тока от 10.
Очень важно следить за мощностью, которую рассеивает транзистор, чтобы она не превышала 50-55 Ватт (для транзистора в корпусе ТО-247 или похожих по габаритам, а для транзисторов в корпусе ТО-220 – не более 25-30 Ватт). Рассчитать можно по формуле:. P = (U выход -U вход)*I коллектора
P = (U выход -U вход)*I коллектора
Например входное напряжение — 18 В, мы выставили выходное напряжение — 12 В, ток у нас 9 А:Р = (18В-12В) *9А = 54 Ватт
Резисторы R1, R2, R3 задают напряжение, которое наша схема будет стабилизировать. Резистор R1 берется стандартно на 240 Ом (мощность любая). Резистор R2 переменный, лучше брать в районе 2-3к Ом. Изначально я поставил на 4,7к Ом, в результате где-то в середине диапазона вращения ручки напряжение достигает максимального значения и дальше не меняется. Я припаял параллельно потенциометру резистор на 3,9к Ом, регулировка стала более плавной и стал использоваться весь диапазон вращения ручки. Резистор R3 дополнительный, служит для того, чтобы немного сдвинуть нижнюю и верхнюю границы диапазона регулировки в сторону увеличения. Общее правило: чем больше суммарное сопротивление резисторов R2 и R3, тем выше выходное напряжение. Это подтверждает формула из Даташита:
Резистор R4 служит для небольшого ограничения тока на вход микросхемы LM317. Сопротивление 10 Ом. LM317 максимально может через себя пропустить около 1А ( до 1,5А, если оригинальная). На первый взгляд мощность резистора R4 должна быть:
P= I^2*R = 1*1*10 = 10 Ватт
Но т.к. ток проходит ещё и через базу транзистора VT1, в обход резистора, можно взять резистор R4 и на 5Ватт.
Указанные выше компоненты составляют ядро схемы, всё остальное — дополнительные элементы для улучшения стабильности и обеспечения некоторых защит.
Конденсатор C2 (керамический 1-10 мкФ) – припаивается параллельно переменному резистору и улучшает стабильность регулировки.Чтобы при разряде конденсатора C2 защитить микросхему LM317 ставится диод D2. Они вместе с диодом D1 защищают микросхему и транзистор от обратного тока. Диод D3 служит для защиты схемы от ЭДС самоиндукции при питании электродвигателей. Конденсаторы C4 (электролитический 35В 470-1000 мкФ) и C5 (керамический 1-10 мкФ) образуют входной фильтр, а конденсаторы C1 (электролитический 35В 1000-3300 мкФ) и C3 (керамический 1-10 мкФ) образуют выходной фильтр. Резистор R5 на 10к Ом (мощность любая) создает небольшую нагрузку для стабильности работы схемы на холостом ходу и помогает быстрее разрядить конденсаторы в случае отключения питания схемы.
Процесс сборки:Сначала всё собрал навесным монтажом и протестировал.
LM317 и транзистор можно крепить на радиатор без изолирующих прокладок, т.к. по схеме эти выводы (выход LM317 и коллектор транзистора) соединены.
Протестировал готовый модуль и проверил характеристики.
В целом схема мне понравилась: довольно простая и ток можно получить приличный. Не хватает только защит от КЗ и по току. Ну и кончено КПД не высокий и тепла выделяет не мало. Но это особенность всех подобных линейных схем, которая лично меня не очень беспокоит.
Всем спасибо за внимание! Надеюсь, статья была для Вас полезной. Источник
Источник
Регулируемый блок питания на стабилизаторе напряжения LM317
Начинающему радиолюбителю просто не обойтись без хотя бы простейшего блока питания. При разработке или настройке того или иного устройства регулируемый блок питания является не заменимым атрибутом. Но если вы начинающий радиолюбитель, и не можете позволить себе дорогой навороченный блок питания, то эта статья поможет вам восполнить вашу нужду
Блок питания на микросхеме LM317T, схема:
В интернете встречается неисчислимое множество схем различных блоков питания. Но даже на первый взгляд легкие схемы, в процессе настройки оказываются не такими уж и легкими. Я рекомендую вам рассмотреть очень простую в настройке, дешевую и надёжную схему блока питания на микросхеме стабилизаторе LM317T, которая регулирует напряжение от 1,3 до 30 В и обеспечивает ток 1А (как правило, этого достаточно для простых радиолюбительских схем) рисунок №1.
VD1 – VD4, VD6, VD7 – Полупроводниковые диоды типа 1N5399 (1.5А 1000В) хотя, вы можете использовать любые другие подходящие по максимальному току 1.5 ампера и напряжению около 50 вольт. Можно также использовать диодный мост с теми же характеристиками. У кого что есть – тот из того и лепит:)VD5 – Обыкновенный светодиод (его не обязательно впаивать) он сигнализирует о включении питания. Диод VD6, защищает схему от бросков тока. VD7 — защищает микросхему от паразитного разряда ёмкости конденсатора С3.
R1 – около 18 КОм (нужно подбирать под ток светодиода).R2 — Можно не впаивать — он необходим в том случае если вам нужно получить нестандартные пределы регулировки напряжения. Вы просто подбираете его таким образом что бы сумма R2 + R3 = 5КОм.
R3 — 5,6 Ком.R4 – 240 Ом.C1 – 2200 мкФ (электролитический)
C2 — 0,1 мкФC3 — 10 мкФ (электролитический)C4 — 1 мкФ (электролитический)DA1 – LM317T
Основным элементом в схеме является микросхема LM317T, все её характеристики вы можете без труда посмотреть в мануале на микросхему. Единственное что следует отдельно отметить, это то что её обязательно необходимо цеплять на радиатор (рисунок №2) что бы микросхема не вышла из строя.
Максимальный ток у неё по документации 1.5 А – но я не рекомендую вгонять её в такие придельные режимы работы.Трансформатор я рекомендую использовать тоже с запасом по току (ток 3А), дабы в случае резкого броска тока он не вышел из строя.Каждый радиолюбитель делает печатные платы как ему самому угодно – но если вам лень её трассировать – можете использовать мой вариант печатной платы рисунок №3, который доступен по этой ссылке или по этой ссылке. Файлы можно открыть с помощью программы Sprint-Layout 5.
Прежде чем начать делать мой вариант разводки платы – ещё раз его просмотрите и проанализируйте!!! Плату я трассировал под способ фотолитографии, так что разверните её как необходимо вам. Я старался сделать плату наиболее универсальной для этой схемы и делал её под свои нужды. Если вы не будите впаивать резистор R2 – то вместо него просто нужна перемычка.
P.S.: Я постарался наглядно показать и описать не хитрые советы. Надеюсь, что хоть что-то вам пригодятся. Но это далеко не всё что возможно выдумать, так что дерзайте, и штудируйте сайт https://bip-mip.com/
Дополнительные рекомендации по настройки схемы:
Все сопротивления в схеме лучше всего ставить полуваттные, это почти гарантия стабильной работоспособности схемы, даже в предельных условиях эксплуатации. Резистор R2 можно полностью исключить из схемы, я оставлял под него место на те случаи, когда нужно получит нестандартное напряжение. А ещё, хорошенько покопавшись в интернете, я нашел специальный калькулятор для пересчёта LM317, а именно резисторов в цепи управления регулировки напряжения.
Резисторы R3 и R4 – это обыкновенный делитель напряжения, таким образом, мы можем его подобрать под те резисторы, что у нас есть под рукой (в заданных пределах) – это очень удобно и позволяет без особого труда отрегулировать работу LM317T под любое напряжение (верхний придел может варьироваться от 2 до 37 В). К примеру, можно так подобрать резисторы, чтобы ваш блок питания регулировался от 1,2 до 20В – всё зависит от пересчёта делителя R3 и R4. Формулу по которой работает калькулятор, вы можете узнать почитав даташит на ЛМ317Т. В остальном — если всё собрано верно , блок питания сразу же готов к работе.
БЛОК ПИТАНИЯ НА LM317
Блок питания – это непременный атрибут в мастерской радиолюбителя. Я тоже решил собрать себе регулируемый БП, так как надоело каждый раз покупать батарейки или пользоваться случайными адаптерами. Вот его краткая характеристика: БП регулирует выходное напряжение от 1,2 Вольта до 28 Вольт. И обеспечивает нагрузку до 3 А (зависит от трансформатора), что чаще всего достаточно для проверки работоспособности радиолюбительских конструкций. Схема проста, как раз для начинающего радиолюбителя. Собранная на основе дешёвых компонентов — LM317 и КТ819Г.
Список элементов схемы:
- Стабилизатор LM317
- Т1 — транзистор КТ819Г
- Tr1 — трансформатор силовой
- F1 — предохранитель 0.5А 250В
- Br1 — диодный мост
- D1 — диод 1N5400
- LED1 — светодиод любого цвета
- C1 — конденсатор электролитический 3300 мкф*43В
- C2 — конденсатор керамический 0.1 мкф
- C3 — конденсатор электролитический 1 мкф*43В
- R1 — сопротивление 18K
- R2 — сопротивление 220 Ом
- R3 — сопротивление 0.1 Ом*2Вт
- Р1 — сопротивление построечное 4.7K
Цоколёвка микросхемы и транзистора
Корпус взял от БП компьютера. Передняя панель изготовленная из текстолита, желательно установить вольтметр на этой панели. Я не установил, потому что пока не нашёл подходящего. Также на передний панели установил зажимы для выходных проводов.
Входную розетку оставил для питания самого БП. Печатная плата сделанная для навесного монтажа транзистора и микросхемы стабилизатора. Их закрепил на общем радиаторе через резиновую прокладку. Радиатор взял солидный (на фото его видно). Его нужно брать как можно больший — для хорошего охлаждения. Всё-таки 3 ампера — это немало!
Посмотреть все характеристики и варианты включения микросхемы LM317 можно в даташите. Схема в настройке не нуждается и работает сразу. Ну по крайней мере у меня заработала сразу. Автор статьи: Владислав. Форум по микросхемам стабилизаторам
Обсудить статью БЛОК ПИТАНИЯ НА LM317
radioskot.ru
Легко о простом. Сила тока, напряжение и их стабилизация
От напряжения зависит, насколько стремительно электроны движутся по проводнику. Многие страстные любители жёсткого компьютерного разгона увеличивают напряжение ядра центрального процессора, благодаря чему тот начинает функционировать быстрее.
Сила тока – это плотность движения электронов внутри электрического проводника. Данный параметр чрезвычайно важен радиоэлементам, работающим по принципу термоэлектронной вторичной эмиссии, в частности, источникам света. Если площадь поперечного сечения проводника не в состоянии пропустить поток электронов, избыток тока начинает выделяться в виде тепла, вызывая значительный перегрев детали.

Для лучшего понимания процесса проанализируем плазменную дугу (на её основе работает электроподжег газовых плит и котлов). При очень высоком напряжении скорость свободных электронов до такой степени велика, что они могут легко «пролетать» расстояние между электродами, формируя плазменный мостик.
А это электронагреватель. При прохождении через него электронов они передают свою энергию нагревательному элементу. Чем выше сила тока, тем плотнее поток электронов, тем сильнее нагревается термоэлемент.
Для чего необходима стабилизация тока и напряжения
Любой радиоэлектронный компонент, будь то лампочка или центральный процессор компьютера, требует для оптимальной работы чётко лимитированное количество электронов, которое течёт по проводникам.
Поскольку речь в нашей статье идёт о стабилизаторе для светодиодов, о них и поговорим.
При всех своих преимуществах светодиоды имеют один минус – высокая чувствительность к параметрам питания. Даже умеренное превышение силы и напряжения может привести к выгоранию светоизлучающего материала и выходу из строя диода.
Сейчас очень модно переделывать систему освещения автомобиля под LED освещение. Их цветовая температура намного ближе к естественному освещению, чем у ксенона и ламп накаливания, что значительно меньше утомляет водителя при длительных поездках.
Однако это решение требуется особый технический подход. Номинальный ток питания автомобильного LED-диода – 0,1-0,15 мА, а пусковой аккумулятора – сотни ампер. Этого хватит, чтобы выжечь очень много дорогостоящих элементов освещения. Что бы этого избежать используют стабилизатор 12 вольт для светодиодов в авто.
Ампераж в автомобильной сети постоянно меняется. Например, автомобильный кондиционер «кушает» до 30 ампер, при его отключении электроны, «выделенные» на его работу уже не вернутся назад в генератор и аккумулятор, а перераспределятся между остальными электроприборами. Если лампе накаливания, рассчитанной на 1-3 А дополнительные 300 мА роли не сыграют, то диоду с током питания 150 мА несколько таких скачков могут стать фатальными.
Ради гарантии длительной работы автомобильных светодиодов используют стабилизатор тока на lm317 для мощных светодиодов.
https://youtube.com/watch?v=xKZv5fSjvjc
https://youtube.com/watch?v=k94bBRV3hQY
Регулируемый блок питания своими руками
Блок питания необходимая вещь для каждого радиолюбителя, потому, что для питания электронных самоделок нужен регулируемый источник питания со стабилизированным выходным напряжением от 1.2 до 30 вольт и силой тока до 10А, а также встроенной защитой от короткого замыкания. Схема изображенная на этом рисунке построена из минимального количества доступных и недорогих деталей.
Схема регулируемого блока питания на стабилизаторе LM317 с защитой от КЗ
Микросхема LM317 является регулируемым стабилизатором напряжения со встроенной защитой от короткого замыкания. Стабилизатор напряжения LM317 рассчитан на ток не более 1.5А, поэтому в схему добавлен мощный транзистор MJE13009 способный пропускать через себя реально большой ток до 10А, если верить даташиту максимум 12А. При вращении ручки переменного резистора Р1 на 5К изменяется напряжения на выходе блока питания.
Так же имеется два шунтирующих резистора R1 и R2 сопротивлением 200 Ом, через них микросхема определяет напряжение на выходе и сравнивает с напряжением на входе. Резистор R3 на 10К разряжает конденсатор С1 после отключения блока питания. Схема питается напряжением от 12 до 35 вольт. Сила тока будет зависеть от мощности трансформатора или импульсного источника питания.
А эту схему я нарисовал по просьбе начинающих радиолюбителей, которые собирают схемы навесным монтажом.
Схема регулируемого блока питания с защитой от КЗ на LM317
Сборку желательно выполнять на печатной плате, так будет красиво и аккуратно.
Печатная плата регулируемого блока питания на регуляторе напряжения LM317
Печатная плата сделана под импортные транзисторы, поэтому если надо поставить советский, транзистор придется развернуть и соединить проводами. Транзистор MJE13009 можно заменить на MJE13007 из советских КТ805, КТ808, КТ819 и другие транзисторы структуры n-p-n, все зависит от тока, который вам нужен. Силовые дорожки печатной платы желательно усилить припоем или тонкой медной проволокой. Стабилизатор напряжения LM317 и транзистор надо установить на радиатор с достаточной для охлаждения площадью, хороший вариант это, конечно радиатор от компьютерного процессора.
Желательно прикрутить туда и диодный мост. Не забудьте изолировать LM317 от радиатора пластиковой шайбой и тепло проводящей прокладкой, иначе произойдет большой бум. Диодный мост можно ставить практически любой на ток не менее 10А. Лично я поставил GBJ2510 на 25А с двойным запасом по мощности, будет в два раза холоднее и надёжнее.
А теперь самое интересное… Испытания блока питания на прочность.
Регулятор напряжения я подключил к источнику питания с напряжением 32 вольта и выходным током 10А. Без нагрузки падение напряжения на выходе регулятора всего 3В. Потом подключил две последовательно соединенные галогеновые лампы H4 55 Вт 12В, нити ламп соединил вместе для создания максимальной нагрузки в итоге получилось 220 Вт. Напряжение просело на 7В, номинальное напряжение источника питания было 32В. Сила тока потребляемая четырьмя нитями галогеновых ламп составила 9А.
Радиатор начал быстро нагреваться, через 5 минут температура поднялась до 65С°. Поэтому при снятии больших нагрузок рекомендую поставить вентилятор. Подключить его можно по этой схеме. Диодный мост и конденсатор можно не ставить, а подключить стабилизатор напряжения L7812CV напрямую к конденсатору С1 регулируемого блока питания.
Схема подключения вентилятора к блоку питания
Что будет с блоком питания при коротком замыкании?
При коротком замыкании напряжение на выходе регулятора снижается до 1 вольта, а сила тока равна силе тока источника питания в моем случае 10А. В таком состоянии при хорошем охлаждении блок может находится длительное время, после устранения короткого замыкания напряжение автоматически восстанавливается до заданного переменным резистором Р1 предела. Во время 10 минутных испытаний в режиме короткого замыкания ни одна деталь блока питания не пострадала.
Радиодетали для сборки регулируемого блока питания на LM317
- Стабилизатор напряжения LM317
- Диодный мост GBJ2501, 2502, 2504, 2506, 2508, 2510 и другие аналогичные рассчитанные на ток не менее 10А
- Конденсатор С1 4700mf 50V
- Резисторы R1, R2 200 Ом, R3 10K все резисторы мощностью 0.25 Вт
- Переменный резистор Р1 5К
- Транзистор MJE13007, MJE13009, КТ805, КТ808, КТ819 и другие структуры n-p-n
Друзья, желаю вам удачи и хорошего настроения! До встречи в новых статьях!
Рекомендую посмотреть видеоролик о том, как сделать регулируемый блок питания своими руками
https://youtube.com/watch?v=sZXeimSVux8
Простой преобразователь тока
Сборка миниатюрного преобразователя тока своими руками считается довольно простой. Такие стабилизаторы напряжения обычно изготавливаются в режиме для стабилизации тока. При этом не следует путать максимальное напряжение для всего блока и максимальную нагрузку на ШИМ-контроллер. На блок может быть установлена система низковольтных конденсаторов на 20 В, а импульсная микросхема может иметь вход до 35 В. Наиболее простой светодиодный стабилизатор тока, выполненный своими руками, — это вариант LM317. Потребуется только рассчитать резистор для светодиода с помощью онлайн калькулятора.
Для LM317 можно использовать подручное питание (к примеру, блок питания на 19 В от ноутбука, на 24 В или 32 В от принтера либо на 9 или на 12 вольт от бытовой электроники). К преимуществам такого преобразователя относят его низкую цену, минимальное количество деталей, высокую надежность, а также наличие в магазинах. Более сложную схему стабилизатора тока собирать своими руками не рационально. Поэтому если вы не являетесь опытным радиолюбителем, то импульсный стабилизатор тока намного проще и быстрее будет купить в готовом виде. При необходимости его можно доработать до требуемых параметров.
Чтобы выполнить сборку LM317, никаких особых знаний и навыков по электронике не потребуется (в схемах число внешних элементов минимально). Стоит такой простой стабилизатор тока очень дешево, при этом его возможности многократно проверены на практике.

Единственный недостаток заключается в том, что LM317 может потребовать дополнительного охлаждения. Также стоит опасаться китайских микросхем LM317 с более низкими параметрами. Стоимость в любом случае более чем доступна, при этом в цену включена доставка. Китайские производители выполняют довольно трудоемкую работу при цене изделия в 30-50 рублей за штуку. Ненужные запчасти можно распродать на Авито или форумах в интернете.
Сборка простого стабилизатора своими руками
Светодиод представляет собой полупроводниковый прибор, для работы которого необходим ток. Включение светодиодов через стабилизатор считается наиболее правильным. Продолжительность функционирования светодиода без потери яркости зависит от его режима работы. Главное достоинство простейших стабилизаторов (драйверов), таких как микросхема-стабилизатор LM317, — их довольно трудно спалить. Схема подключения LM317 требует всего двух деталей: самой микросхемы, включаемой в режим стабилизации, и резистора.
- Потребуется купить переменный резистор сопротивлением в 0.5 кОм (имеет три вывода и ручку регулировки). Заказать его можно через интернет или купить в «Радиолюбителе».
- Провода припаиваются к среднему выводу, а также к одному из крайних.
- С помощью мультиметра, включенного в режиме измерения сопротивления, замеряется сопротивление резистора. Нужно добиться максимального показания в 500 Ом (чтобы светодиод не перегорел при низком сопротивлении резистора). О том, как проверить мультиметром сам светодиод, написано здесь.
- После внимательной проверки правильности соединений перед подключением, собирается цепь.
Максимальная мощность LM317 — 1.5 Ампер. Если вы хотите увеличить ток, то в схему можно добавить полевой или обычный транзистор. В результате, для устройства на транзисторе на выходе можно добиться подачи 10 А (задается низкоомным сопротивлением). Для этих целей можно использовать транзистор КТ825 или установить аналог с лучшими техническими характеристиками и системой охлаждения.
В любом случае, ассортимент продаваемых модулей и блоков достаточно широкий, поэтому устройство с нужными параметрами можно собрать за минимальное время. КПД зависит от разницы напряжения входа и выхода, а также от режима работы.
Обзор известных моделей
Большинство микросхем для питания светодиодов выполнены в виде импульсных преобразователей напряжения. Преобразователи, в которых роль накопителя электрической энергии выполняет катушка индуктивности (дроссель) называются бустерами. В бустерах преобразование напряжения происходит за счет явления самоиндукции. Одна из типичных схем бустера приведена на рисунке.
Схема стабилизатора тока работает следующим образом. Транзисторный ключ находящийся внутри микросхемы периодически замыкает дроссель на общий провод. В момент размыкания ключа в дросселе возникает ЭДС самоиндукции, которая выпрямляется диодом. Характерно то, что ЭДС самоиндукции может значительно превышать напряжение источника питания.
Как видно из схемы для изготовления бустера на TPS61160 производства фирмы Texas Instruments требуется совсем немного компонентов. Главными навесными деталями являются дроссель L1, диод Шоттки D1, выпрямляющий импульсное напряжение на выходе преобразователя, и Rset.
Резистор выполняет две функции. Во-первых, резистор ограничивает ток, протекающий через светодиоды, а во-вторых, резистор служит элементом обратной связи (своего рода датчиком). С него снимается измерительное напряжение, и внутренние схемы чипа стабилизируют ток, протекающий через LED, на заданном уровне. Изменяя номинал резистора можно изменять ток светодиодов.
Преобразователь на TPS61160 работает на частоте 1.2 МГц, максимальный выходной ток может составлять 1.2 А. С помощью микросхемы можно питать до десяти светодиодов включенных последовательно
Яркость светодиодов можно изменять путем подачи на вход «контроль яркости» сигнала ШИМ переменной скважности. КПД приведенной схемы составляет около 80%. Нужно заметить, что бустеры обычно используются, когда напряжение на светодиодах выше напряжения источника питания
В случаях, когда требуется понизить напряжение, чаще применяют линейные стабилизаторы. Целую линейку таких стабилизаторов MAX16xxx предлагает фирма MAXIM. Типовая схема включения и внутренняя структура подобных микросхем представлена на рисунке
Нужно заметить, что бустеры обычно используются, когда напряжение на светодиодах выше напряжения источника питания. В случаях, когда требуется понизить напряжение, чаще применяют линейные стабилизаторы. Целую линейку таких стабилизаторов MAX16xxx предлагает фирма MAXIM. Типовая схема включения и внутренняя структура подобных микросхем представлена на рисунке.
Как видно из структурной схемы, стабилизация тока светодиодов осуществляется Р-канальным полевым транзистором. Напряжение ошибки снимается с резистора Rsens и подается на схему управления полевиком. Так как полевой транзистор работает в линейном режиме, КПД подобных схем заметно ниже, чем у схем импульсных преобразователей.
Микросхемы линейки MAX16xxx часто применяются в автомобильных приложениях. Максимальное входное напряжение чипов составляет 40 В, выходной ток – 350 мА. Они, как и импульсные стабилизаторы, допускают ШИМ-диммирование.
Примеры применения стабилизатора LM338 (схемы включения)
Следующие примеры продемонстрируют вам несколько очень интересных и полезных схем питания построенных с помощью LM338.
Простой регулируемый блок питания на LM338
Данная схема — типовое подключение обвязки LM338. Схема блока питания обеспечивает регулируемое выходное напряжение от 1,25 до максимума подаваемого входного напряжения, которое не должно быть более 35 вольт.
Переменный резистор R1 используется для плавного регулирования выходного напряжения.
Тестер транзисторов / ESR-метр / генератор
Многофункциональный прибор для проверки транзисторов, диодов, тиристоров…
Подробнее
Простой 5 амперный регулируемый блок питания
Эта схема создает выходное напряжение, которое может быть равно напряжению на входе, но ток хорошо изменяется и не может превышать 5 ампер. Резистор R1 точно подобран таким образом, чтобы поддерживать безопасные 5 ампер предельного тока ограничения, которые могут быть получены из цепи.
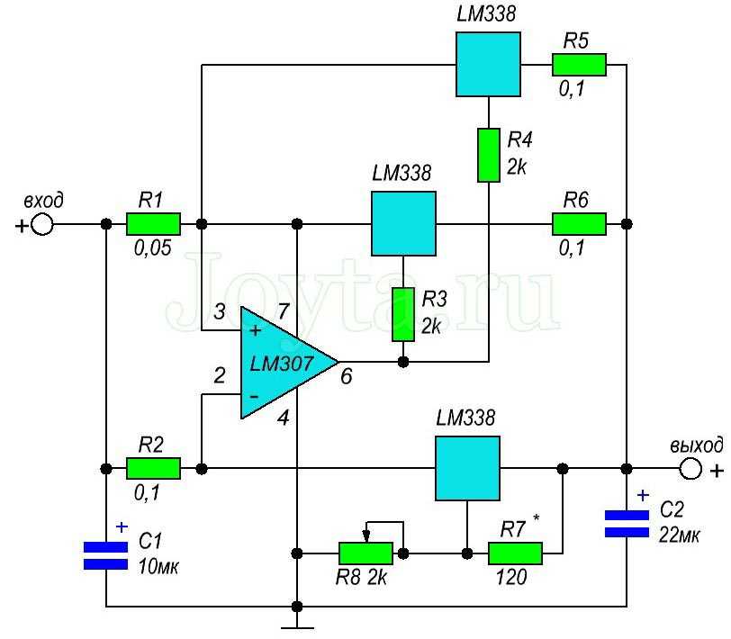
Регулируемый блок питания на 15 ампер
Как уже было сказано ранее микросхема LM338 в одиночку может осилить только 5А максимум, однако, если необходимо получить больший выходной ток, в районе 15 ампер, то схема подключения может быть модифицирована следующим образом:

В данном случае используются три LM338 для обеспечения высокой токовой нагрузки с возможностью регулирования выходного напряжения.
Переменный резистор R8 предназначен для плавной регулировки выходного напряжения
Источник питания с цифровым управлением
В предыдущей схеме источника питания, для осуществления регулировки напряжения использовался переменный резистор. Ниже приведенная схема позволяет посредством цифрового сигнала подаваемого на базы транзисторов получать необходимые уровни выходного напряжения.
Величина каждого сопротивления в цепи коллектора транзисторов подобрана в соответствии с необходимым выходным напряжением.
Схема контроллера освещения
Кроме питания, микросхема LM338 также может быть использована в качестве светового контроллера. Схема показывает очень простую конструкцию, где фототранзистор заменяет резистор, который используется в качестве компонента для регулировки выходного напряжения.
Лампа, освещенность которой необходимо держать на стабильном уровне, питается от выхода LM338. Ее свет падает на фототранзистор. Когда освещенность возрастает сопротивление фоторезистора падает и выходное напряжение уменьшается, а это в свою очередь уменьшает яркость лампы, поддерживая ее на стабильном уровне.
Зарядное устройство 12В на LM338
Следующую схему можно использовать для зарядки 12 вольтовых свинцово-кислотных аккумуляторов. Резистором R* можно задать необходимый ток зарядки для конкретного аккумулятора.
Путем подбора сопротивления R2 можно скорректировать необходимое выходное напряжение в соответствии с типом аккумулятора.
Схема плавного включения (мягкий старт) блока питания
Некоторые чувствительные электронные схемы требуют плавного включения электропитания. Добавление в схему конденсатора С2 дает возможность плавного повышения выходного напряжения до установленного максимального уровня.
Схема термостата на LM338
LM338 также может быть настроен для поддержания температуры обогревателя на определенном уровне.
Здесь в схему добавлен еще один важный элемент — датчик температуры LM334. Он используется как датчик, который подключен между adj LM338 и землей. Если тепло от источника возрастает выше заданного порога, сопротивление датчика понижается, соответственно, и выходное напряжение LM338 уменьшается, впоследствии уменьшая напряжение на нагревательном элементе.
Скачать datasheet LM338 (729,7 KiB, скачано: 6 965)















































































