Микросхема LM324 (N)
Представляет собой микросхема LM324 четыре одинаковых по характеристикам операционных усилителя (ОУ), собранных в едином корпусе, работающих от одного источника питания в большом диапазоне напряжений. Каждый операционник имеет в своем составе входной дифференциальный каскад, защиту от КЗ и внутреннюю частотную коррекцию при единичном усилении.
Характеристики и дешевизна этого прибора обеспечивают ее широкое применённые в радиолюбительских схемах и в промышленной электронике. Она отлично подходит для работы в компактных переносных электронных устройствах.
- Конфигурация выводов
- Технические характеристики
- Описание работы
- Маркировка
- Аналог LM324
- Сфера применения
- Простая схема усилителя на LM324
- Схема светодиодной мигалки на lm324
- Безопасность при эксплуатации
- Производители
Безопасность при эксплуатации
Иногда, не все каналы lm324 используются в проекте. Если это так, то неиспользуемые должны быть подключены таким образом, чтобы не влиять на другие. Варианты подключения неиспользуемых каналов смотрите в даташите производителя.
При определенных условиях полярность выходного напряжения может стать инвертированной, что может повредить микросхему. Это характерно в схемах компаратора и повторителя напряжения. Для того, чтобы избежать появление отрицательного напряжения (инверсии фазы) на входе, производители рекомендуют добавлять последовательно на неинвертирующий вход схемы резистор, который будет ограничивать входной ток до 1 мА и ниже. Такая величина входного тока позволит снизит риск повреждения устройства.
Все входы операционных усилителей не должны быть подключены на землю на прямую. Всегда необходимо добавлять некоторое сопротивление, чтобы ограничить ток до 10 мА и меньше. Все входные контакты должны включать диод от входа до Gnd. В схемах с двумя источниками питания, контакт Gnd будет отрицательным. Тем не менее, во время включения, выключения питания или случаях внезапной неисправности по напряжению, вывод Gnd может стать положительным. Если это произойдет, то по заземленному входному контакту потечет большой ток, способный повредить микросхему.
Добавление последовательного резистора от 1 кОм до 10 кОм на входе может избавить ее от поломки.Не допускается подключение к источнику питания с обратной полярностью, так как lm324n может перегреться и выйти из строя.
Производители
Ниже представлены даташит основных производителей lm324:
Производитель российского аналога микросхемы Электроника и связь.
Внутренняя принципиальная схема одного канала ИМС LM358

LM358 представляет собой два операционных усилителя, каждый из которых состоит из двух каскадов усиления и цепей частотной компенсации. Входные сигналы поступают в дифференциальное устройство на транзисторах Q20 и Q18. Роль согласующих элементов исполняют буферные транзисторы Q21 и Q17, обеспечивающие высокое входное сопротивление. Дополнительно усиливают сигнал по напряжению транзисторы Q3 и Q4 дифференциального несимметричного преобразователя, включенные по схеме с общей базой.
В основе второй ступени лежит стандартный усилительный каскад с токовой нагрузкой.
Схемные решения (эмиттерные повторители и т.п.) выводят транзисторы в зону активной работы, тем самым обеспечивая низкий температурный коэффициент. В результате операционные усилители имеют хорошие показатели по температуре и подавлению помех по питанию.
Таблица электрических параметров
Данные в таблице действительны при VCC=5.0 V, VEE=GND, TA=25°C.
| Параметр | Обозн. | Мин. | Тип. | Макс. | Ед. изм. |
|---|---|---|---|---|---|
| Разница входных напряжений смещения | VIO | mV | |||
| VCC = 5,0…30 V | |||||
| TA = 25°C | 2 | 7 | |||
| TA = Thigh | 9 | ||||
| TA = Tlow | 9 | ||||
| Средний температурный коэффициент VIO | ΔVIO/ΔT | − | 7 | − | µV/°C |
| TA = Thigh…Tlow | |||||
| Разница входных токов смещения | IIO | − | 5 | 50 | nA |
| TA = Thigh…Tlow | − | − | 150 | ||
| Средний температурный коэффициент IIO | ΔIIO/ΔT | − | 10 | − | pA/°C |
| TA = Thigh…Tlow | |||||
| Входной ток смещения | IIB | − | −90 | −250 | nA |
| TA = Thigh…Tlow | −500 | ||||
| Диапазон входного синфазного напряжения | VICR | V | |||
| TA = +25°C | 28,3 | ||||
| TA = Thigh…Tlow | 28 | ||||
| Диапазон входного дифференциального напряжения | VIDR | − | − | VCC | V |
| Коэффициент усиления большого сигнала по без обратной связи | AVOL | V/mV | |||
| RL = 2.0 kΩ, VCC = 15 V, | 25 | 100 | − | ||
| TA = Thigh…Tlow | 15 | ||||
| Разделение входных каналов при 10…20 kHz | CS | − | −120 | − | dB |
| Коэффициент подавления синфазного сигнала, при RS менее 10 kΩ | CMR | 65 | 70 | − | dB |
| Коэффициент подавления помех источника питания | PSR | 65 | 100 | − | dB |
| Максимальное выходное напряжение | VOH | V | |||
| VCC = 5 V | 3,3 | 3,5 | |||
| VCC = 30 V | 27 | 28 | |||
| Минимальное выходное напряжение VCC = 5 V | VOL | 5 | 20 | mV | |
| Выходной ток VCC = 15 V, ТА=25°С | IO + | 20 | 40 | mA | |
| Выходной ток (нагрузка подключена к источнику питания) VCC = 15 V, TA = 25°C | IO − | 10 | 20 | mA | |
| Выходной ток короткозамкнутой нагрузки на землю | ISC | 40 | 60 | mA | |
| Ток источника питания при VCC = 30 V VO = 0 V | 3 | mA |
Описание работы
Работа микросхемы lm324n основана на функционировании внутри неё одновременно четырех ОУ. Все усилители запитываеются от одного источника питания, имеют инвертирующий, не инвертирующий входы и одни выход. Источник питания может быть однополярным или двухполярным.
Рассмотрим внутреннюю схему одного из операционных усилителей c однополярным питанием. Возьмем её прямо из даташит на LM324.
Функционально каждый операционный усилитель состоит из: дифкаскада, а так же каскадов промежуточного и выходного усиления.
Дифференциальный каскад, выполняет функции усиления разности подаваемых на вход напряжений (V+ и V—) и нейтрализации синфазных сигналов. Обеспечивает высокое сопротивление на входе.
Промежуточный каскад обеспечивает балансировку операционника (установку на выходе нулевого напряжения при замкнутых входах), согласование сопротивлений дифференциального и выходного каскадов, а так же частотную коррекцию (защиту от самовозбуждения).
Выходной каскад обеспечивает низкое выходное сопротивление, требуемую мощность в нагрузке, ограничение тока и защиту при коротком замыкании.
Маркировка
Серия LM основана на интегральных микросхемах производства National Semiconductor. Приставка LM изначально означала linear monolithic (линейный, монолитный) и применялась для обозначения усилителей общего назначения (General Purpose) к которым не предъявлялись жестких требований. Цифры “324” указывают на серийный номер микросхемы. «-N», в конце серийника, обозначаются устройства, приобретенные Texas Instruments у National Semiconductor. В сентябре 2011 году National Semiconductor была передана Texas Instruments, которая не изменила приставку LM в своей продукции. Поэтому в настоящее время маркировка LM является кодом производителя Texas Instruments, но её широко используют другие производители при выпуске своих аналогов этой микросхемы.
Следует также отметить, что фирмы-производители постоянно совершенствуют свою продукцию. В настоящее время появились превосходящие по ряду функций модификации, например: LM324K, LM324KA с внутренней защитой от электрического разряда (HBM ESD); микромощные LP324 с током потребления 21 мкА; низковольтные LMV324, с напряжением питания от 2,7 В до 5,5 В; LPV324, изготавливаемые по технологии BiCMOS и током потребления 9 мкА и др. Усилители с символом «А» в маркировке, например “ LM324A-N ”, будут иметь лучшие характеристики по VIO по сравнению c другими (без «A»).
Аналог LM324
Список импортных аналогов LM324: ULN4336N, GL324, LA6324, IR3702, HA17324, MB3614, NJM2902D, SG324N, TDB0124, UA324, TA75902P, российские 1401УД2 и 435УД2.
Сфера применения
Наибольшую популярность LM324 нашел, с применением типовых схем отрицательной обратной связи. Его применяют при создании различных многофункциональных устройств: интеграторах, дифференциаторах, демодуляторах, логарифмических усилителях, сумматорах, суммирующе-вычитающих устройств, амплитудных регуляторах, генераторах и др. В связи с постоянным совершенствованием рассматриваемого устройства, появляются множество различных приборов использующих lm324, например:
- ИБП;
- схема датчика движения для освещения;
- схема терморегулятора инкубатора Нептун и дт.
Импортные и отечественные аналоги
ИМС LM324 широко применяется в радиолюбительских разработках и электронных устройствах радиотехнический промышленности. Ее отличительные особенности, – наличие дифференциальных входов и высокий коэффициент усиления используется при конструировании различных электронных схем повышенной функциональности: интегрирующих, дифференцирующих, модулирующих узлах и блоках, а также в сумматорах и вычитателях. Это только небольшая часть областей применения LM324. Кроме того, промышленность постоянно выпускает новые приборы, в которых используется данная ИМС.
Естественно, что производители электронных радиокомпонентов предлагают большой перечень микросхем-операционных усилителей, которые можно использовать для замены LM324.
| Производители | Аналоги |
|---|---|
| Импортные | ULN4336N, GL324, LA6324, IR3702, HA17324, MB3614, NJM2902D, SG324N, TDB0124, UA324, TA75902P |
| Отечественные | 1401УД2, 1435УД2 |
Входное напряжение смещения и гистерезис
Для большинства схем построенных на компараторах, величина гистерезиса является разностью напряжений входного сигнала, при котором выход компаратора либо полностью включен или полностью выключен. Гистерезис в компараторах, как правило, нежелателен, но он может потребоваться, когда необходимо уменьшить чувствительность к шуму или при медленном изменении входного сигнала.
Внешний гистерезис использует положительную обратную связь (ПОС) с выхода на неинвертирующий вход компаратора. В результате полученный триггер Шмитта обеспечивает дополнительную помехоустойчивость и более чистый выходной сигнал.
Эффект от использования гистерезиса в том, что при постепенном изменении входного напряжения, а опорное напряжение будет быстро изменяться в противоположном направлении. Это обеспечивает чистое переключение выхода компаратора.
Механический аналог гистерезиса может быть обнаружен в разнообразных тумблерах. Как только рукоятка тумблера перемещается мимо центральной точки, пружина в тумблере переводит контакты реле в гарантированное положение (открытое или закрытое).
Гистерезис является неотъемлемой частью большинства компараторов составляющая всего несколько милливольт и он обычно влияет только на схемы, где входное напряжение поднимается или падает очень медленно или имеет скачки напряжения, известные как «шум»…
Описание работы
Работа микросхемы lm324n основана на функционировании внутри неё одновременно четырех ОУ. Все усилители запитываеются от одного источника питания, имеют инвертирующий, не инвертирующий входы и одни выход. Источник питания может быть однополярным или двухполярным.
Рассмотрим внутреннюю схему одного из операционных усилителей c однополярным питанием. Возьмем её прямо из даташит на LM324.
Функционально каждый операционный усилитель состоит из: дифкаскада, а так же каскадов промежуточного и выходного усиления.
Дифференциальный каскад, выполняет функции усиления разности подаваемых на вход напряжений (V+ и V—) и нейтрализации синфазных сигналов. Обеспечивает высокое сопротивление на входе.
Промежуточный каскад обеспечивает балансировку операционника (установку на выходе нулевого напряжения при замкнутых входах), согласование сопротивлений дифференциального и выходного каскадов, а так же частотную коррекцию (защиту от самовозбуждения).
Выходной каскад обеспечивает низкое выходное сопротивление, требуемую мощность в нагрузке, ограничение тока и защиту при коротком замыкании.
Маркировка
Серия LM основана на интегральных микросхемах производства National Semiconductor. Приставка LM изначально означала linear monolithic (линейный, монолитный) и применялась для обозначения усилителей общего назначения (General Purpose) к которым не предъявлялись жестких требований. Цифры “324” указывают на серийный номер микросхемы. «-N», в конце серийника, обозначаются устройства, приобретенные Texas Instruments у National Semiconductor. В сентябре 2011 году National Semiconductor была передана Texas Instruments, которая не изменила приставку LM в своей продукции. Поэтому в настоящее время маркировка LM является кодом производителя Texas Instruments, но её широко используют другие производители при выпуске своих аналогов этой микросхемы.
Следует также отметить, что фирмы-производители постоянно совершенствуют свою продукцию. В настоящее время появились превосходящие по ряду функций модификации, например: LM324K, LM324KA с внутренней защитой от электрического разряда (HBM ESD); микромощные LP324 с током потребления 21 мкА; низковольтные LMV324, с напряжением питания от 2,7 В до 5,5 В; LPV324, изготавливаемые по технологии BiCMOS и током потребления 9 мкА и др. Усилители с символом «А» в маркировке, например “ LM324A-N ”, будут иметь лучшие характеристики по VIO по сравнению c другими (без «A»).
Электрические параметры
Данные действительны при температуре воздуха 25°С.
| Параметр | Обозн. | Мин. | Тип. | Макс. | Ед. изм. |
|---|---|---|---|---|---|
| Разница входных напряжений смещения VCC = 5…30 V, TA = 25°C | VIO | 2 | 7 | mV | |
| Средний температурный коэффициент VIO, при TA = Thigh…Tlow | ΔVIO/ΔT | 7 | µV/°C | ||
| Разница входных токов смещения | IIO | 5 | 50 | nA | |
| Входной ток смешения | IIB | -45 | -250 | nA | |
| Средний температурный коэффициент IIO | ΔIIO/ΔT | 10 | pA/°C | ||
| Максимальное значение входного синфазного напряжения при напряжении питания 30 V | VICR | 28,3 | V | ||
| Дифференциальное входное напряжение | VIDR | VCC | V | ||
| Коэффициент усиления большого сигнала с разомкнутой обратной связью | AVOL | 25 | 100 | V/mV | |
| Коэффициент разделения каналов 1,0 kHz ≤ f ≤ 20 kHz | CS | -120 | dB | ||
| Коэффициент подавления синфазного сигнала | CMR | 65 | 70 | dB | |
| Подавление помех в цепи питания | PSR | 65 | 100 | dB | |
| Верхний предел выходного напряжения VCC = 5.0 V | VOH | 3,3 | 3,5 | V | |
| VCC = 30 V | 27 | 28 | |||
| Нижний предел выходного напряжения VCC = 5.0 V | VOL | 5 | 20 | mV | |
| Выходной ток – нагрузка на землю VCC = 15 V | IO + | 20 | 40 | — | mA |
| Выходной ток – нагрузка на плюс источника питания | |||||
| VCC = 15 V | 10 | 20 | mA | ||
| VO = 200 mV | 12 | 50 | µA | ||
| Ток короткого замыкания на землю | ISC | 40 | 60 | mA | |
| Ток потребления микросхемы | mA | ||||
| VCC = 30 V | 1,5 | 3 | |||
| VCC = 5 V | 0,7 | 1,2 |
Простая схема усилителя на LM324
Рассмотрим одну из простейших схем на LM324 с отрицательной обратной связью (ООС) -повторитель напряжения. Как правило, изучение темы по ОУ начинают с повторителя напряжения. Эту схему еще называют усилитель у которого имеет коэффициент усиления по напряжению равен единице. В идеале это означает, что операционный усилитель не обеспечивает какого-либо усиления сигнала и напряжение выходного сигнала совпадает с входным. То есть, если 5 В подается на вход операционного усилителя, то 5 В будет на его выходе.
Но это утверждение справедливо для идеального операционного усилителя, а не для рассматриваемого в статье LM324. Так как это не виртуальная, а реальная микросхема ее характеристики отличаются от идеальных. Рассмотрим график зависимости выходного напряжения от входного для lm324.
На графике, в области «A» показано изменение фазы на выходе. Такое может произойти при появлении отрицательного напряжения на входе микросхемы и может привести к нежелательным последствиям – выводу её из строя.
Так же, на графике видно, что напряжение на выходе усилителя растет с увеличением входного. Но оно не может расти бесконечно, и ограничено напряжением питания микросхемы 5 В и особенностями её работы. Так, напряжения на входах незначительно разнятся, через них течёт небольшой по величине ток, поэтому напряжение на выходе будет немного отличаться от подаваемого. На графике, в области “С”, видно предельное выходное напряжение 3.8 В для рассматриваемой схемы усиления, запитанной от 5 В.
На практике, повсеместно приходится работать с активными электронными компонентами, которые имеют достаточно слабый выходной ток. Например, такими как микрофон. Подключение к нему элемента с маленьким сопротивлением приведет к снижению напряжения выходного сигнала, создаваемого с его помощью. В таких случаях можно использовать повторитель напряжения, который имеет большое входное и низкое выходное сопротивление, соответственно не будет уменьшать или искажать подаваемый на вход сигнал.
Повторитель напряжения далеко не самая распространенная типовая схема применения для этой микросхемы. На основе данного ОУ создаются и продолжают совершенствоваться другие типовые решения, на основе которых работают современные электронные устройства.
Безопасность при эксплуатации
Иногда, не все каналы lm324 используются в проекте. Если это так, то неиспользуемые должны быть подключены таким образом, чтобы не влиять на другие. Варианты подключения неиспользуемых каналов смотрите в даташите производителя.
При определенных условиях полярность выходного напряжения может стать инвертированной, что может повредить микросхему. Это характерно в схемах компаратора и повторителя напряжения. Для того, чтобы избежать появление отрицательного напряжения (инверсии фазы) на входе, производители рекомендуют добавлять последовательно на неинвертирующий вход схемы резистор, который будет ограничивать входной ток до 1 мА и ниже. Такая величина входного тока позволит снизит риск повреждения устройства.
Все входы операционных усилителей не должны быть подключены на землю на прямую. Всегда необходимо добавлять некоторое сопротивление, чтобы ограничить ток до 10 мА и меньше. Все входные контакты должны включать диод от входа до Gnd. В схемах с двумя источниками питания, контакт Gnd будет отрицательным. Тем не менее, во время включения, выключения питания или случаях внезапной неисправности по напряжению, вывод Gnd может стать положительным. Если это произойдет, то по заземленному входному контакту потечет большой ток, способный повредить микросхему.
Добавление последовательного резистора от 1 кОм до 10 кОм на входе может избавить ее от поломки.Не допускается подключение к источнику питания с обратной полярностью, так как lm324n может перегреться и выйти из строя.
Производители
Ниже представлены даташит основных производителей lm324:
Производитель российского аналога микросхемы Электроника и связь.
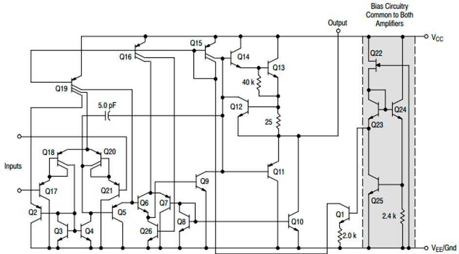
Внутренняя принципиальная схема 1-го канала ИМС LM324

LM324 содержит 4 операционных двухступенчатых усилителя с частотной компенсацией. Первый каскад – входной дифференциальный, собран на элементах Q20 и Q18 с буферными транзисторами Q21 и Q17 и дифференциального преобразователя на Q3 и Q4. Первая ступень не только усиливает входные сигналы, она определяет уровни сдвига сигналов и нормализует характеристику крутизны. Такое схемное решение позволяет применить в компенсационной линии конденсатор очень малой емкости – 5,0 пФ), что увеличивает эффективность использования полезной площади кристалла. Дифференциальный каскад на транзисторах с разделенными коллекторами Q20 и Q18 преобразует входные напряжения в ток. Другая особенность этой ступени в том, что при питании усилителя однополярным напряжением не происходит насыщения транзисторов дифференциального каскада.
Второй каскад — это стандартный усилительный каскад. Для нагрузки он является источником тока.
Все 4 усилителя на рабочие режимы выводятся одним узлом смещения. Благодаря этому каждый усилитель обладает хорошими показателями температурной стабильности и подавления шумов по линии питания.
Datasheets
ProductFolder Sample &Buy TechnicalDocuments Support &Community Tools &Software LM224K, LM224KA, LM324, LM324A, LM324K, LM324KA, LM2902LM124, LM124A, LM224, LM224A, LM2902V, LM2902K, LM2902KV, LM2902KAVSLOS066W – SEPTEMBER 1975 – REVISED MARCH 2015 LMx24, LMx24x, LMx24xx, LM2902, LM2902x, LM2902xx, LM2902xxx QuadrupleOperational Amplifiers1 Features 2 Applications 1 2-kV ESD Protection for:– LM224K, LM224KA– LM324K, LM324KA– LM2902K, LM2902KV, LM2902KAVWide Supply Ranges– Single Supply: 3 V to 32 V(26 V for LM2902)– Dual Supplies: В±1.5 V to В±16 V(В±13 V for LM2902)Low Supply-Current Drain Independent ofSupply Voltage: 0.8 mA TypicalCommon-Mode Input Voltage Range IncludesGround, Allowing Direct Sensing Near GroundLow Input Bias and Offset Parameters …
Простая схема усилителя на LM324
Рассмотрим одну из простейших схем на LM324 с отрицательной обратной связью (ООС) -повторитель напряжения. Как правило, изучение темы по ОУ начинают с повторителя напряжения. Эту схему еще называют усилитель у которого имеет коэффициент усиления по напряжению равен единице. В идеале это означает, что операционный усилитель не обеспечивает какого-либо усиления сигнала и напряжение выходного сигнала совпадает с входным. То есть, если 5 В подается на вход операционного усилителя, то 5 В будет на его выходе.
Но это утверждение справедливо для идеального операционного усилителя, а не для рассматриваемого в статье LM324. Так как это не виртуальная, а реальная микросхема ее характеристики отличаются от идеальных. Рассмотрим график зависимости выходного напряжения от входного для lm324.
На графике, в области «A» показано изменение фазы на выходе. Такое может произойти при появлении отрицательного напряжения на входе микросхемы и может привести к нежелательным последствиям – выводу её из строя.
Так же, на графике видно, что напряжение на выходе усилителя растет с увеличением входного. Но оно не может расти бесконечно, и ограничено напряжением питания микросхемы 5 В и особенностями её работы. Так, напряжения на входах незначительно разнятся, через них течёт небольшой по величине ток, поэтому напряжение на выходе будет немного отличаться от подаваемого. На графике, в области “С”, видно предельное выходное напряжение 3.8 В для рассматриваемой схемы усиления, запитанной от 5 В.
На практике, повсеместно приходится работать с активными электронными компонентами, которые имеют достаточно слабый выходной ток. Например, такими как микрофон. Подключение к нему элемента с маленьким сопротивлением приведет к снижению напряжения выходного сигнала, создаваемого с его помощью. В таких случаях можно использовать повторитель напряжения, который имеет большое входное и низкое выходное сопротивление, соответственно не будет уменьшать или искажать подаваемый на вход сигнал.
Повторитель напряжения далеко не самая распространенная типовая схема применения для этой микросхемы. На основе данного ОУ создаются и продолжают совершенствоваться другие типовые решения, на основе которых работают современные электронные устройства.
Аналог LM324
Список импортных аналогов LM324: ULN4336N, GL324, LA6324, IR3702, HA17324, MB3614, NJM2902D, SG324N, TDB0124, UA324, TA75902P, российские 1401УД2 и 435УД2.
Сфера применения
Наибольшую популярность LM324 нашел, с применением типовых схем отрицательной обратной связи. Его применяют при создании различных многофункциональных устройств: интеграторах, дифференциаторах, демодуляторах, логарифмических усилителях, сумматорах, суммирующе-вычитающих устройств, амплитудных регуляторах, генераторах и др. В связи с постоянным совершенствованием рассматриваемого устройства, появляются множество различных приборов использующих lm324, например:
- ИБП;
- схема датчика движения для освещения;
- схема терморегулятора инкубатора Нептун и дт.
Конфигурация выводов
Она производится в корпусах DIP-типа: пластиковом CDIP, керамическом PDIP или SO-типа для поверхностного монтажа: SOIC, TSSOP. Конструктивно устройство имеет 14 выводов. Поэтому, в некоторых технических описаниях, встречается обозначение DIP-14 или SO-14.
Назначение выводов для разных корпусов идентичное: 2,3, 5,6, 9,10, 13,12 — входы, 1,7,8,14 – выход, 4 – плюс источника питания, 11 – минус источника питания.
Технические характеристики
Электрические параметры (при Uпит. +5 В и TA +25 °C):
- Напряжение смещения на входе Uсм (VIO) от 2…7 мВ (mV);
- Входной ток смещения Iвх.(IIB) от 45…100 нА (nA);
- Выходное нап. Uвых.(Vout): от 0… Uпит. – 1,5 В (V);
- Коэффициент усиление (K): 100 дБ (dB);
- Ширина полосы пропускания (f) 1 МГц;
- Ток потребления без нагрузки Iпот. (ICC): не более 700 мкА (µA);
- Разность входных токов (ток сдвига) Iсдв. (IIO) от 5…30 нА (nA);
- Рассеиваемая мощность PР макс (P tod) зависит от типа корпуса: PDIP 1130 мВ(mW); CDIP 1260 мВ(mW); SOIC 800 мВ(mW).
- Диапазон рабочих температур окружающей среды TA: 0…+70°C;
- Температура хранения Tхран.(Tstr):-65… +150 °C.
Особенности.
Дифференциальный диапазон входного напряжения достигает напряжения питания. Для lm324 нижний предел диапазона входного синфазного сигнала на 0,3 В ниже, чем V—, а размах выходного напряжения ограничен снизу значением V—. Как на входах, так и на выходе предельное значение состовляет на 1,5 В меньше, чем V+.
Частота единичного усиления fi (от 100 КГц до 30 МГц), это частота на которой коэффициент усиления микросхемы (К) становится равным единице (0 дБ).
Имеет внутреннюю частотной коррекции для единичного усиления.
Диапазон входного синфазного напряжения включает землю.
Длительность короткого замыкания Tкз (Tsc) на выходе неограниченна.




























































