Звонок необходим для смешанных трасс
Велосипедный звонок становится необходимостью, когда речь идет о смешанных трассах. Неожиданно из-за угла могут выбежать собаки или дети. Он может стать полезным, если вы живете в крупном городе, не обустроенном велосипедными трассами. Когда движение вокруг вас хаотично, звонок вселяет в вас уверенность в том, что вы не спровоцируете мелкий инцидент на тротуаре. И пусть противники этого атрибута продолжают настаивать на его неблагородном происхождении, окружающий мир наполнен аргументами в его защиту. Согласитесь, что когда люди кричат, о цивилизованном поведении приходится забывать. Подумайте о людях, которым неприятно слышать крик велосипедиста, проезжающего мимо на полном ходу. Почему бы просьбу посторониться не заменить на более цивилизованный сигнал?
Нашли нарушение? Пожаловаться на содержание
Способы угона велосипеда
Дабы понимать всю сложность ситуации, давайте рассмотрим основные способы угона пристегнутого, что немаловажно, велосипеда. Думаю, после этого все иллюзии пропадут сами собой
Перерезать трос или замок
Нет ничего проще, «против лома нет приема». Даже если у вас недешевый китайский тросик (хотя чаще всего именно он), а хитромудрый качественный замок, профессиональный угонщик легким нажатием руки на специальный инструмент типа «тросореза» разрушит оковы замка и высвободит из них ваш байк. Подобный инструмент может перерезать трос диаметром вплоть до 25 мм – это очень много. Время угона – порядка 10 секунд.
Открыть или разломать сам замок
Опять же, если ворам не проблема с помощью отмычки открывать хорошие дверные замки, то с дешевым велосипедным он справится уж точно. Впрочем, до отмычки дело может и вовсе не дойти, ведь велозамок при должном умении (а профессиональной вор знает как) легко открывается, чуть приложив силу. На крайний случай, замок разламывается. Был случай, когда в велопоходе парень сцепил замком велосипеды, а лишь потом вспомнил, что ключ забыл дома. Не беда, китайским ножиком китайский замок был сломлен за каких-то 10 минут. Вору понадобится от 2х минут для этого.
Замок оставить, все остальное забрать
Не редки случаи, когда человек цепляет велосипед просто за колесо или вилку. Не составит большого труда снять колесо, особенно если оно находится на эксцентрике, и забрать после этого все остальное. Конечно, в этом случае вору придется рисковать, быстро уехать на этом же велосипеде не получится
Но и сильно надеяться на внимание и помощь прохожих не стоит
В то же время, если на улице нету прохожих, то даже мимо проходящий бродяга может озариться идеей украсть ваш велосипед, то есть повышается вероятность угона.
Угнать велосипед вместе с предметом крепежа
А что, вполне осуществимый вариант. Допустим, есть велопарковка (железный каркас), которая слабо закреплена. Все что нужно угонщикам, так это подъехать на машине, и погрузить велосипед вместе с этой парковкой. Парковка даже специально может быть установлена, чтобы украсть велосипед. Или такой вариант – вы пристегнули велосипед к молодому дереву, лавочке, забору или какому другому предмету, который легко сломать, высвободив таким образом велосипед. Чуть более фантастичный вариант, если в трубе или велопарковке будет незаметный распил, через который вытаскивается замок. Все что остается вору после этого – быстро крутить педали.
Где чаще всего воруют велосипеды?
Первый совет, который вам может дать любой велосипедист: если вы не хотите, чтобы велосипед угнали, не оставляйте его в ненадежном месте без присмотра. Да, велосипед могут украсть везде, но в некоторых местах риск неизмеримо выше.
Существует своеобразный «антирейтинг» таких мест, и любому, кто задумывается о приобретении велосипеда, стоит с ним ознакомиться:
В Европе к этому списку можно прибавить еще и стоянки возле метро. Да, там часто добираются на велосипеде до метрополитена, после чего подземкой едут на работу, а велосипед забирают только после рабочего дня. Конечно, эти стоянки оснащаются камерами и охраняются, но обеспечить 100% защиту от регулярных краж это не поможет.
Вывод из всего вышесказанного довольно прост: если вы вынуждены оставлять велосипед в одном из мест, указанных выше, — он в группе риска. Следовательно, стоит принять дополнительные меры по обеспечению безопасности!
Что потребуется для сборки
Нельзя утверждать, что такое устройство со 100% гарантией спасет от угона, но во многих случаях является замечательным способом сохранить свое имущество. Изготовить простейший замок можно и самостоятельно.
Цепь и основной замок на велосипед
Для этого потребуются всего несколько компонентов:
- Цепь со средними звеньями, длиной около 60 см;
- Замок с высокой дужкой;
- Термоусадочный кембрик.
Их можно купить в строительном магазине, затратив минимальную сумму. Единственное, на чем не стоит экономить – это замок. Он должен иметь достаточно грубое ушко и сложную форму ключа.
После того как все приобретено можно приступать к изготовлению замка для велосипеда, собранного своими руками с применением цепи. Сделать его совсем не сложно. Для этого на цепь надевается кембрик и прогревается по всей длине строительным феном.
Но здесь крайне важно вовремя остановиться, так как если затянуть очень сильно, то будет утрачена эластичность. После этого крайние звенья цепи соединяются и замок готов
Что учесть при покупке
Ключевые моменты при выборе: стоимость, функциональность, эффективность защиты. Опираясь на них, можно подобрать наиболее подходящий вариант, удовлетворяющий собственным нуждам владельца транспорта. Безусловно, сигнализация для велосипеда с пультом является лидером по степени эффективности, а также по уровню комфорта при ее эксплуатации. Однако стоимость данного варианта выше всех прочих. При выборе этой модели учитывается еще и радиус действия, что позволит владельцу ориентироваться, насколько далеко он сможет отлучиться, чтобы иметь возможность получить оповещение на пульт.
Дополнительно к вышеназванным критериям выбора следует назвать еще и бренд устройства. Предпочтительными для многих являются замки Abus для защиты велосипеда. Средняя стоимость их составляет порядка 3 500 руб. Непосредственно же сама сигнализация предлагается одним из популярных производителей – Bike-Guard. В ассортименте можно найти для себя наиболее подходящую модель с радиусом действия 500, 800 м.
Стоимость напрямую зависит от функциональности устройства, соответственно, более эффективные исполнения будут стоить дороже. Купить продукцию данного производителя можно в пределах 2 500 – 3 500 руб. В ситуации, когда пользователь дополнительно рассматривает еще и замки для крепления велосипедов Абус, то в сумме защита транспортного средства обойдется примерно в 5 000 – 6 000 руб., но если техника дорогая, то придется немного потратиться на ее безопасность.
Рекомендации по установке замков и сигнализации
Чтобы злоумышленник не посматривал в сторону чужой собственности в виде велотранспорта, нужно знать о некоторых хитростях, которые значительно повышают уровень безопасности:
- Нельзя устанавливать запирающий элемент только на колесо, необходимо стараться соединить тросом или цепью (в зависимости от вида замка) раму, оба колеса и еще сидение;
- Если все основные элементы конструкции транспортного средства демонтируются легко, можно снимать переднее колесо и, расположив его рядом с задним, установить замок, не забыв при этом ухватить также и раму;
- Если пользователь постоянно оставляет свой транспорт в одном и том же месте, то злоумышленник может подсмотреть комбинацию цифр и воспользоваться ею, когда владелец отлучится, нужно быть готовым к этому, что означает необходимость получения знаний о том, как поменять защитный код на замке для велосипеда, и периодически делать это.
Чтобы установить купленную сигнализацию, много опыта не требуется, так как вполне достаточно «одеть» устройство на раму, для чего предусмотрено кольцо крепления, и затянуть болты. Если был куплен прибор, оснащенный тросовым замком, придется с его помощью дополнительно закрепить велотранспорт рядом с несъемным и неподвижным элементом на улице.
Смотрим видео, тест велозамков и сигнализаций:
https://youtube.com/watch?v=03O4YLua_Ns
В случае, когда владелец байка имеет некоторый опыт в конструировании работоспособных аппаратов, можно попытаться самостоятельно собрать нужное устройство. Для решения главного вопроса, как сделать сигнализацию на велосипед, потребуется заблаговременно приобрести некоторые элементы: слаботочное реле (напряжение 9-12 В), сирена со встроенным генератором звука.
Особенностью последнего из названных узлов является его вариативность. Это может быть сирена с прерывистым звучанием или исполнение, издающее монотонный сигнал
Главное, на что требуется обращать внимание при выборе – как можно более высокий уровень звукового давления. Для работы данной конструкции понадобится еще и батарея напряжением 12 В. Допускается сборная модель аккумулятора питания, составленная из нескольких АА-элементов, каждый из которых рассчитан на 1,5 В
Схема их соединения – параллельная
Допускается сборная модель аккумулятора питания, составленная из нескольких АА-элементов, каждый из которых рассчитан на 1,5 В. Схема их соединения – параллельная.
Учитывая довольно высокую стоимость подобной техники (2 500 – 3 500 руб.), некоторые предпочитают самостоятельно изготовить сигнализацию, а вот запирающий элемент приобрести уже известной марки, в частности, хорошим вариантом является продукция Abus.
Какие есть способы защиты
Как и в автомобильной отрасли, среди владельцев велосипедов существуют определенные способы и схемы защиты своих агрегатов.
Зачастую это механические устройства, с помощью которых велосипед прикрепляется к специальным механизмам или слипаются комплектующие агрегата, что не дает возможности передвижению.
Замок на велосипед
Самое распространенное устройство для защиты велосипеда – это замок. С моды уже вышли обычные тросы с обмоткой. Злоумышленники легко их перекусывают специальными щипцами.
Замки на агрегат бывают двух видов: это простые навесные и кодовые замки. С такими противоугонными устройствами оставлять транспортное средство на улице без присмотра будет уже не так опасно.
Стоимость данных приспособлений очень разниться. Приобрести обычный и простенький замок можно и за 300 рублей.
Однако самые дорогие и крутые замки, что считаются соответственно надежными стоят порядка 1000 рублей, некоторые доходят до 2 000 рублей. Поэтому, какой замок покупать, выбирать только вам.
Некомплект
Очень интересный способ защиты, что является довольно эффективной преградой для кражи – это выведения агрегата из строя.
Когда владелец двухколесного транспорта хочет отлучится от него на долгое время, то полезным решением будет снять с велосипеда важную деталь, без которой он не будет ехать. Такими комплектующими могут стать как руль, так и колеса.
При таком раскладе у вора отпадет желание красть полу разобранный велосипед, и он пойдет искать другой. Однако существует минус – куда деть те детали, что вы открутили, не носить же их с собой.
Данный способ не требует денежных затрат, а только приспособления, с помощью которых можно открутить детали.
Не товарный вид
Второй бесплатный способ защиты велосипеда от кражи – это придача ему плохого вида для продажи. Основная цель злоумышленников, что крадут агрегаты – это дальнейшая их реализация с целью получения денежного вознаграждения.

Соответственно внешний вид велотранспорта имеет большое значение при выборе жертвы. То есть, сделав свой транспорт не привлекательным и некрасивым для остальных, вы обезопасите его от угона.
Скинуть цепь
Отсутствие цепи, поставит под большое сомнения кражу вашего велосипеда. Ведь злоумышленник не раз подумает, а стоит ли ему вести ворованное в руках или тащить на себе?
Такой способ подойдет только умелым владельцам агрегатов, что без проблем смогут как снять, так и надеется цепь. Стоимость такого способа – это ваше умение.
Сигнализации
Как для автотранспорта, велотранспорт имеет свои электронные противоугонные средства. К таким видам устройств относятся сигнализации.
Это самый дорой способ обезопасить ваш велотранспорт от кражи. Средняя цена на электронную защиту колеблется в районе 1000 рублей.
Защита велосипеда от угона своими руками
Эффективные способы защиты велосипедов – это самодельны устройства. Все механизмы, что придуманы в ручную являются механическими приспособлениями. Их цель – это блокировка движения велотранспорта.
К таким относятся различные тросики с замками, самодельные блокираторы на поворот руля и на колеса, то есть все, на что у владельца хватит фантазии.
Велосигнализация-BIKEDEFЕNED
Начни использовать BIKEDEFЕNED всего за 3 шага: Установи мобильное приложение и подключи устройство с помощью встроенного сканера QR-кода Установи устройство на велосипед Включи сигнализацию в приложении и все готово! Как это работает: Датчик движения: BIKEDEFEND имеет встроенный датчик движения, благодаря которому сигнализация срабатывает даже при малейших движениях
Чувствительность датчика можно настроить в мобильном приложении. 2 системы позиционирования: Определение точного местоположения велосипеда происходит по данным, получаемым от систем GPS и ГЛОНАСС Почти не заметен: Установленный под флягодержатель, BIKEDEFEND почти не заметен на велосипеде и не привлекает к себе внимание Автономное питание: Встроенный аккумулятор большой ёмкости обеспечивает длительное время автономной работы. Зарядка устройства производится через разъем microUSB. Передача данных по GSM: Встроенная SIM-карта обеспечивает работу устройства в зоне покрытия сотовой сети. Секретные винты: BIKEDEFEND крепится к велосипеду специальными винтами, которые входят в комплект с устройством, что значительно усложняет снятие устройства ворами . Свой заказ вы можете оплатить одним из следующих способов: Наличными курьеру в момент доставки заказа, в нашем магазине в Москве или в точках самовывоза по всей России
Свой заказ вы можете оплатить одним из следующих способов: Наличными курьеру в момент доставки заказа, в нашем магазине в Москве или в точках самовывоза по всей России
Все необходимые документы будут выданы вам вместе с заказом. Банковскими картами Visa и Mastercard на сайте при оформлении заказа. Электронными деньгами Яндекс.Деньги, Webmoney, QIWI. В терминалах мгновенной оплаты QIWI, Элекснет. Банковским переводом через интернет-банки АльфаБанк и Сбербанк. В кредит он-лайн «Pay Late». Вы можете задать любой интересующий вас вопрос по товару или работе магазина.Наши квалифицированные специалисты обязательно вам помогут.
В среднем доставка занимает от 2-10 дней в зависимости от города доставки.Стоимость доставки по всей России оплата при получении: Аксессуаров из нашего магазина — 300 рублей Доставка фреймсетов, колес — 500 рублей Доставка велосипедов — 800 рублей. Мы отправляем по всему Миру Р. Беларусь – около 2000 рублей, в зависимости от города до 5 дней Казахстан – около 2500 рублей, в зависимости от города до 5 дней Вашей страны НЕТ в списке? — напишите нам! Для осуществления доставки по России мы используем транспортные компании СДЭК и Почта России.
В крупных городах России вы сможете забрать заказ самостоятельно из офиса данных транспортных компаний
Одной из важных составляющих работы нашей компании является то, что наши товары имеют серьезную гарантию : Гарантия на раму и вилку велосипеда – 10 лет На комплектующие – 1 год На расходники, (обмотка, педали, резина и т.д.) гарантия – 6 мес. Для осуществления гарантийного обслуживания необходимы: правильно и без помарок и исправлений заполненный гарантийный талон, в котором должны быть указаны модель и серийный номер изделия, дата продажи и печать торгующей организации; документ, подтверждающий покупку (товарная накладная); полная комплектация товара
Обращаем также ваше внимание на то, что при получении и оплате заказа покупатель в присутствии курьера обязан проверить комплектацию и внешний вид изделия на предмет отсутствия физических дефектов (царапин, трещин, сколов и т.п.) и полноту комплектации. После отъезда курьера претензии по этим вопросам не принимаются
Гарантийное обслуживание не производится, если: изделие имеет следы механического повреждения или вскрытия были нарушены условия эксплуатации, транспортировки или хранения проводился ремонт лицами, не являющимися сотрудниками авторизованного сервисного центра использовались неоригинальные комплектующие Подробное описание условий предоставления гарантии вы можете найти в документации к приобретенному товару и/или на сайте соответствующего производителя.
Противоугонное устройство на педали велосипеда — PEDAL LOCK
Противоугонное устройство на педаливелосипеда — Pedal Lock
Велосипедные замки развиваются, на рынке появляются все новые и новые модели, но воры тоже не стоят на месте. С выходом новых моделей, велосипедные воры ищут способы взлома этих замков. Так и было придумано данное велотворение. Суть данной противоугонки состоит в том, что велосипеды выпускаются со специальными педалями. Эти педали, когда это того требует, способны блокировать колесо велосипеда. Когда вор пытается взломать такое велосипедный замок, то он просто ломает педали и велосипед остается без них. Максимум, что теперь можно делать с таким велосипедом — это катить его, ну а такого вора догнать гораздо проще, чем того кто крутит педали.
На момент 2014 года эта модель находится пока в стадии разработки, но возможно это будет недолго и скоро у нас в странах России появятся такие модели, а пока можно только ждать.
- Один из важнейших аксессуаров для велосипеда это конечно же насос для велосипеда, читайте какой насос выбрать.
- Если вы долго катаетесь на своем велосипеде, то возможно вам надо донастроить скорости на велосипеде. Узнайте об этом в статье.
В конце статьи хотелось бы сказать, что лучше всего использовать несколько разных замков, что обезопасит велосипед от воров. Конечно и в этом случае 100% уверенности в сохранности велосипеда нет, поэтому не оставляйте свой велосипед на длительное время без присмотра и не экономьте на замках. Какой замок выбрать решать конечно же вам. Мы же постарались лишь осветить все возможные варианты.
Мы с вами поговорили о том, как защитить велосипед от угона. Теперь давайте посмотрим видео про велосипедный замок, как открыть его.
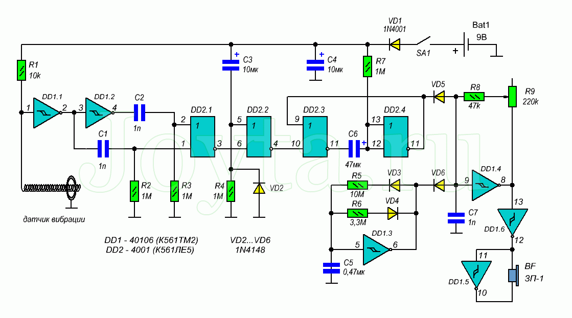
Описание работы сигнализации для велосипеда
Охранная сигнализация для велосипеда имеет из трех основных блока: датчик вибрации, таймер задержки активации сирены, звуковой генератор тревоги.

Датчик вибрации сигнализации велосипеда выполнен из довольно длинной и гибкой пружины, один конец которой необходимо припаять к небольшому кусочку двухстороннего стеклотекстолита (10 мм х 10 мм). Затем данный фрагмент нужно перпендикулярно припаять к печатной плате со стороны пайки. Второй конец пружины продет через облуженную шайбу, которая так же припаяна к плате. Таким образом, в момент удара пружина то замыкает на шайбу, то нет, что приводит к изменению сигнала на инверторах DD1.1 и DD1.2.
При появлении положительного импульса на входе 1 элемента DD2.1 в этот же момент на входе 2 этого же элемента появляется отрицательный импульс и на оборот. Импульс с выхода 3, пройдя через инвертор DD2.2, запускает одновибратор на логических элементах DD2.3 и DD2.4, который выполняет 30 сек. задержку. Данная задержка рассчитывается по формуле: t1 = 0,7 х R7 х С6, где R7 в мегаомах, С6 в микрофарадах.
Цепь элементов R4 и C3 обеспечивают временную задержку после включения питания сигнализации, необходимую для того, чтобы успокоился пружинный датчик и не было ложных срабатываний. Временная задержка рассчитывается следующим образом: t2 = 0,7 х R4 х C3.
Источником звука служит пьезоизлучатель. Прямоугольные сигналы на пьезоизлучатель поступают с на элементе DD1.4. Его частота определяется параметрами элементов С7, R8, R9. Чтобы создать достаточную мощность звукового сигнала, эта частота генератора должна совпадать с резонансной частотой пьезоизлучателя
Чтобы обратить внимание окружающих, звуковой сигнал сменяется звуковым сигналом низкой частоты создающего вторым мультивибратором
Для выбора иной длительности прерывистого звука велосипедной сигнализации, следует подобрать емкость конденсатора С6 от 10 до 100 мкФ.
Прибор нового поколения – сигнализация для велосипеда с пультом, представляет собой новый уровень защиты этого средства передвижения. В наше время для обеспечения сохранности имущества используется не только металлический трос с замком, но и сигнализация, которая срабатывает во время попытки его перерезания. Кроме того, может использоваться и кодовый замок, который владелец велосипеда способен закрепить под сиденьем. Если злоумышленник попытается переместить велосипед, сработает звук сирены. Однако эти защитные средства
имеют существенный недостаток, ведь батарею питания
можно легко вынуть и система работать не будет. Именно это и используют злоумышленники.
Новый вид защиты устраняет этот недостаток. Применяя сигнализацию с пультом
дистанционного управления, который также исполняет роль оповещателя, владелец велосипеда может обеспечить сохранность своей собственности. Устройство легко крепится к раме с применением крепления в виде хомута, который находится на корпусе. Также используются крепежные винты, поставляемые в комплекте. Чтобы управлять такой сигнализацией производители предусмотрели пульт дистанционного управления.
D- и U-образные замки

В действительности этот тип замков для велосипеда – наиболее надежный при каждодневном использовании. Велосипедный замок этой оригинальной формы тяжело перекусить или вскрыть отмычкой. В любом случае, для получения желаемого результата угонщику понадобится затратить огромное количество времени и сил.
Тем не менее основным минусом D- и U-образных систем является низкая возможность к обхвату. В связи с этим в работе пользователям зачастую приходится сталкиваться с проблемой, что лучше зафиксировать – раму или колесо. Наиболее отрицательным образом показывает себя специфика конструкции, когда нужно зафиксировать байк с трубой или широким столбиком.
Knog Bouncer
Фирма Knog – самая крупная компания из Австрии, деятельность которой — изготовление аксессуаров для велосипедов. Создание компании датируется 2003 годом. Сейчас Knog с успехом реализует собственную продукцию более чем, в 40 различных государствах.

Своеобразная модель, относительно недавно представленная компанией — замок-дуга Bouncer. Интерес притягивает современное оформление устройства, которое отлично впишется под любой велосипед. Каркас сделан из закаленной стали, самая прочная фиксация скобы к цилиндру, качественная и износостойкая поверхность из силикона – все это дает возможность обезопасить байк на парковке на длительный период времени.
Средняя цена – 3000 рублей.
противоугонные системы для велосипеда Knog Bouncer
Достоинства:
- Износостойкость;
- Надежность;
- Устойчивость к физическим воздействиям;
- Стильный дизайн.
Недостатки:
Маленькие габариты.
Kryptonite Kryptolok Series 2
Отличительная особенность изделий от компании Kryptonite – возможность заменить ключ по почте. Дело в том, что благодаря коду устройства, зарегистрированному на официальном сайте фирмы, можно сделать дубликат, к примеру, если ключ был потерян или пришел в негодность.

Kryptonite Kryptolok Series 2 — довольно-таки качественный, но достойная степень защиты тут достигается в основном благодаря дублирующей системе в виде специализированного закрепляющего троса. Если говорить о внешнем виде и работоспособности – все очень даже хорошо, но система весьма большая, и ее ставить/снимать — очень долго по времени.
Средняя цена — 3000 рублей.
противоугонные системы для велосипеда Kryptonite Kryptolok Series 2
Достоинства:
- Конструкция выполнена из высокопрочной закаленной стали;
- Способен противостоять любому типу взлома;
- Два ключа с возможностью сделать дубликат на официальном сайте.
Недостатки:
Громоздкость.
Kryptonite New York Standard

Пусть слово «стандартный» не привлекает интерес велосипедистов, но в этом классе Kryptonite New York — наилучший. Вдобавок, этот замок является одним из лучших по многочисленным рейтингам, невзирая на далеко не самую прочную конструкцию. Отличная степень защиты гарантирует высококачественная сталь, перекусить которую в действительности не представляется возможным. Именно поэтому и обойдется такое устройство практически в 2 раза дороже, чем другие представители замков такого типа.
Средняя цена – 8000 рублей.
противоугонные системы для велосипеда Kryptonite New York Standard
Достоинства:
- Скоба выполнена из 16 мм закаленной стали;
- Отличная степень защиты;
- Весьма мощная конструкция.
Недостатки:
Высокая стоимость.
Сигнализация для велосипеда – этапы сборки
Появление большого количество технических средств для перекусывания велотроссов привело к росту краж. Но в то же время это стимулировало владельцев байков более тщательно подбирать замки и даже устанавливать сигнализацию. Но возможность приобретать дорогие промышленные модели имеется не у каждого велосипедиста, поэтому многие предпочитают собирать такие устройства самостоятельно. Как сделать простейший велозамок было рассмотрено выше. Теперь же перейдем к вопросу самостоятельной сборки сигнализации.
Смотрим видеообзор о звуковой сигнализации, этапы работ:
В предлагаемую вашему вниманию модель входит только 4 детали. Но прежде, чем приступить к выполнению монтажных работ следует знать, что:
- Ни одно из существующих технических средств не дает 100% гарантии сохранности байка;
- Угон осуществляется даже с самых людных мест;
- Пристегивая транспортное средство за раму, вы рискуете лишиться колес;
- Даже самый прочный и толстый трос можно легко перекусить обычными болторезами.
Поэтому предлагаемая модель создает больше психологическое, чем физическое препятствие. И в поисках ответа на вопрос: как сделать замок для велосипеда своими руками можно остановиться на ней. Увидев необычный прибор, вор подумает стоит ли перекусывать трос и чем это может грозить лично ему?
Смотрим видео, делаем GPS жучок своими силами:
https://youtube.com/watch?v=HkgB5AB9iWg
Если, прочитав эти строки, вы убедились в необходимости сборки GPS трекера для велосипеда своими руками, то можете смело приступать к выполнению работ. Предлагаемый вариант устройства соединяется с тросом и байком. При этом петля должна быть защищена изолентой или термоусадочной трубкой. Это усложнит замыкание проводов для отключения сигнализации, которая включает сирену при попытке перекусывания троса.
Корпус такого устройства выполняется из прочного материала и разбить его с ходу очень сложно. А так как блок питания находится внутри него, то для его отключения потребуется время. Причем все действия такого рода будут сопровождаться громкой сиреной.
Схема такой простой сигнализации для велосипеда собранной своими руками включает в себя следующие элементы:
- Готовую сирену;
- Транзистор на 0,5А;
- Батарейку крона на 9 В.
Создавая устройство, вы вправе изменить комплектацию, включив в нее резистор любой мощности.
Принцип работы такой сигнализации на велосипед, собранной своими руками следующий. Пока петля не имеет повреждений она держит транзистор в закрытом состоянии, притягивая его затвор к земле. Но при малейшем нарушении цепи происходит его открытие и срабатывает сирена. Поскольку для схемы выбран полевой транзистор, имеющий изолированный затвор, то его ток очень маленький.
Схема сигнализации для велосипеда
Последовательность соединения элементов можно посмотреть на схеме, приведенной выше. После того, как устройство будет готово оно помещается в корпус. Удобнее всего выполнить его из оргстекла и фанеры. Такой корпус спокойно выдерживает довольно сильные удары. И разбить его даже взрослому человеку будет сложно. А пока он цел выключить сирену вор не сможет.
Собирая схему нужно позаботиться о том, чтобы при ударах проводки не отвалилась. Для этого они фиксируются изолентой.
В месте, где будет находиться сирена нужно заранее сделать отверстия. А в задней стенке корпуса будет проходить трос, который соединяется с проводниками. Крепится такое устройство тросом к раме велосипеда. Причем этот этап работ следует выполнить таким образом, чтобы сирену невозможно было выбросить даже, перекусив трос.
Насколько эффективна сигнализация собранная своими руками
В поисках ответа на этот вопрос приходится сравнивать устройство с промышленными моделями. Конечно последние менее уязвимы, но и стоимость их будет на порядок выше. Что касается сделанных самостоятельно устройств, то они могут пострадать, попав под дождь, отключиться в самый неподходящий момент по каким-либо причинам. Поэтому лучше отдавать предпочтение промышленной сигнализации.
Смотрим видео, делаем сирену — работы поэтапно:
Однако если все же решились выполнить сборку своими силами, то стоит выбирать схему, в которой будут сочетаться GPS-контроль, звуковая сирена и мощная цепь. Как сделать такую сигнализацию на велосипед своими руками было рассказано выше. А сможет ли она стать эффективной защитой от угонщика зависит от используемых в ней деталей и качества сборки.
Однако любая, даже самая сложная схема имеет свои достоинства и недостатки, которые следует учитывать в процессе разработки устройства.
Как сделать сигнализацию на велосипед?
Вам понадобится:
- Датчик ДИМК
- Слаботочное реле
- Сирена
- Магнит
- Батарейка
#1
Нередко велосипедисты сталкиваются с ситуацией, когда единственным надежным противоугонным средством для велосипеда становится сигнализация. Ее можно купить в готовом виде, а есть другой вариант — сделать самому. Разновидностей таких сигнализаций довольно много. Рассмотрим наиболее простой варрант, на основе датчика ДИМК, предназначенного для охраны остекленных конструкций. Такой датчик ДИМК можно найти в магазине автозапчастей. В основе его конструкции находится магнит и геркон, взаимодействующее между собой. Для того, что бы понять, как сделать сигнализацию на велосипед, не нужно каких-то особых навыков и знаний. Достаточно соединить все четыре детали и изделие готово.
#2
Далее, подойдут разные слаботочные реле, рассчитанные на напряжение 9-12 вольт. Например, РЭС47-РФ4. Могут быть и другие варианты. Самым дорогостоящим элементом в такой сигнализации будет сирена. Она должна иметь встроенный генератор звука. Батарею питания, с напряжением 12 вольт, можно сделать, соединив последовательно 8 штук батарей по 1,5 вольт. Либо использовать малогабаритный аккумулятор на 12 вольт.
#3
Выключатель можно сделать на основе взаимодействия геркона и магнита. Для этого нужно придумать пазы для магнита, что бы во время движения велосипеда он всегда находился рядом с герконом. А когда вы будете оставлять велосипед, магнит нужно забирать с собой. Принцип работы выключателя такой: замкнутые контакты геркона, под действием магнита разомкнуться, когда он будет рядом. Если же магнит забрать, то контакты замыкаются, и идет подача питания на сигнализацию. Теперь вы знаете, делается сигнализация на велосипед своими руками.
#4
Что бы установить сигнализацию на велосипед нужно учитывать, что датчик ДИМК замкнутый, важно правильно его закрепить для того чтобы сигнализация после включения не сработала сразу. Выключатель в виде магнита является преимуществом, так как далеко не все жулики носят магнит в кармане
А отключить сигнализацию можно легким касанием магнита. Для того, что бы конструкция меньше пылилась, ее можно спрятать в герметичный корпус.
К чёрту тросики!
Всегда пристёгивайте велик, даже если уходите на 5 минут. Негодяй будет выбирать самую легкую добычу и угонит именно ваш, если другие велосипеды будут защищены лучше.
Не пользуйтесь дешевыми замками — всевозможными тросиками и тоненькими цепями. Их можно сломать даже толстой веткой, а у вора уж точно будет специальный инструмент, который справится с таким замочком за пару секунд.
Пристёгивайте велосипед так, чтобы замок обязательно проходил через раму. На многих велосипедах колеса и подседельный штырь крепятся специальными рычажками-эксцентриками. Это удобно вам — снять колесо или отрегулировать седло можно голыми руками без специальных инструментов. Но это удобно и вору, он запросто может украсть или седло, или даже весь велосипед, оставив колесо надёжно пристегнутым крутым замком. Поэтому всегда пристёгивайте именно раму, а уже потом и другие части велика.

У этого велосипеда от кражи защищено только колесо, да и то не особо

Не пристёгивайте велосипед за руль. Никогда.
Если вы часто оставляете велосипед в одном и том же месте, подумайте над тем, чтобы не возить тяжёлый замок на себе, а хранить его там же, где обычно оставляете свою «быструю ногу».

Не пристёгивайтесь к ненадёжным опорам, например, тонким деревцам или невысоким столбикам. Дерево можно легко сломать, а замок с невысокого столба можно снять, приподняв весь велосипед. Убедитесь, что велопарковка надёжно закреплена. В общем, включайте голову.
Не оставляйте на велосипеде телефон, велокомпьютер, насос, сумку и даже бутылку с водой. Многие аксессуары запросто снять, они стоят денег и их легко продать — мечта преступника.

Сумка и фляга — находки для вора
Не пристёгивайтесь одним замком на двоих, если не уверены в надёжности этого замка — вы рискуете потерять сразу оба велосипеда. И уж точно не нужно это делать бесполезным тросиком.
В заключение
Если хочется приобрести для себя лучшую модель сигнализационного устройства, которое будет радовать своим сочетанием цены-качества, необходимо рассмотреть дорогостоящие варианты. Они гарантируют качественную защиту от угона.
Во сколько обойдется устройство? Минимальная стоимость — 300 рублей. Если владелец действительно переживает за свое транспортное средство, то придется выложить более 1 тыс. Тогда не придется беспокоиться о сохранности своего приспособления.
Если говорить о возможностях систем, то нужно выбирать максимально практичные варианты, исходя из собственных интересов. Основным преимуществом считается пульт управления, который идет в комплекте с некоторыми моделями
Благодаря такому программированию, можно в любое время привлечь внимание к ситуации с кражей чужого имущества. К тому же при помощи пульта можно регулировать диапазон звука
Порой его высокие частоты могут доставить дискомфорт и вред здоровью не только злоумышленника, но и людей, оказавшихся неподалеку.
Возможно, будет полезно почитать:
- «Теперь я могу сказать всю правду! ;
- Но и вы – не просты, спортсмен же не сам себя учит ;
- Сергей витальевич гальперин ;
- На лондонском стадионе начинается первый мировой чемпионат по легкой атлетике Ana чемпионат по легкой атлетике ;
- Стрелковые соревнования досааф в парке «патриот Парк патриот чемпионат по практической стрельбе ;
- Главный тренер сборной россии по легкой атлетике валентин маслаков подал в отставку ;
- Алексей Урманов: центр фигурного катания в Сочи пока напоминает маленького ребенка «плющенко на катке выглядит молодым» ;
- Легкая атлетика: виды легкой атлетики, список Базовые виды легкой атлетики ;


























































